
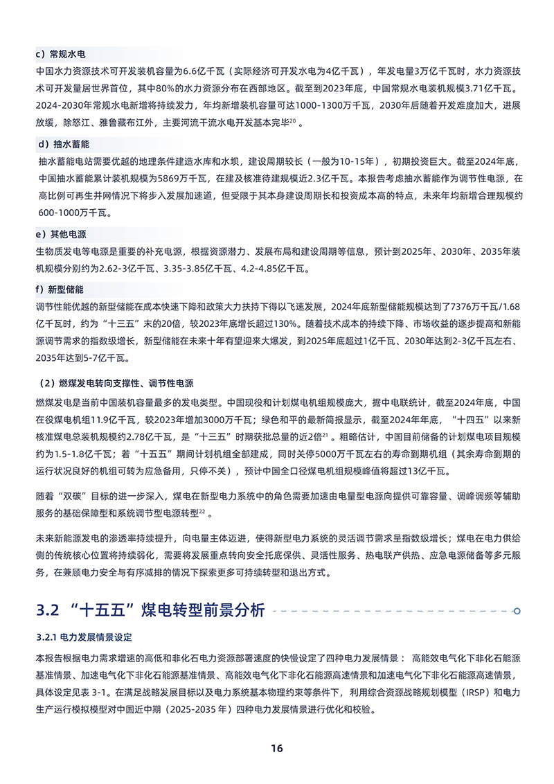
2026òq´å…¨çƒèƒ½æºå‘展å大趋åŠ?/strong>
æ¨æ°¸æ˜Žï¼ˆä¸èƒ½ä¼ 媒能æºå®‰å…¨æ–°æˆ˜ç•¥ç ”½I‰™™¢åQ?/strong>
˜q›å…¥2026òqß_¼Œå…¨çƒèƒ½æº¾pÈ»Ÿæ£å¤„äºŽå¤æ‚而关键的演进阶段。能æºè{型方å‘ä¾ç„¶æ¸…晎ͼŒä½†è¿è¡ŒçŽ¯å¢ƒæ„ˆå‘夿‚;能æºå‘å±•é•¿æœŸç›®æ ‡å½¢æˆé«˜åº¦å…Þp¯†åQŒä½†çŸæœŸè·¯å¾„å´é¢‘¾Jå¿U…R€‚低¼„›_Œ–ã€ç”µ(sh¨´)气化与å‘展å¯å†ç”Ÿèƒ½æºä»æ˜¯ä¸å¯é€†çš„历岑‹åŠ¿åQŒä½†åœ°ç¼˜æ”¿æ²»å†²çªåå¤ã€æžç«¯æ°”候与¾pÈ»Ÿäº‹æ•…增多ã€ähå·¥æ™ºèƒ½ç‰æ–°æŠ€æœ¯å¿«é€Ÿæ‰©å¼ 所带æ¥çš„æ–°å¢žèƒ½æºéœ€æ±‚,æ£åœ¨ä¸æ–冲击既有的能æºç»“构与æ²È†æ¡†æž¶ã€‚在æ¤èƒŒæ™¯ä¸‹åQŒèƒ½æºå·²ä¸å†åªæ˜¯½Ž€å•的市场供需关系和äh(hu¨¢n)æ ¼é—®é¢˜ï¼Œè€Œæ˜¯æ·±åº¦èžå…¥å›½å®¶å®‰å…¨ã€äñ”业竞争ã€ç¤¾ä¼šè¿è¡Œçš„关键å˜é‡ã€‚能æºç³»¾lŸçš„安全与韧性ã€çµ‹zÖM¸Žå¯è°ƒèŠ‚èƒ½åŠ›ï¼Œæ£åœ¨ä¸Žèµ„æºç¦€èµ‹å’Œæˆæœ¬ä¼˜åŠ¿ä¸€é“,æˆäؓ衡é‡ä¸€ä¸ªç»‹¹Žä½“竞争力的é‡è¦¾l´åº¦ã€‚本报告¾l“åˆ2025òq´ä»¥æ¥å…¨çƒèƒ½æºå¸‚场å‘展动æ€ï¼Œ¾pÈ»Ÿæ¢³ç†2026òq´å›½é™…能æºé¢†åŸŸå€¼å¾—é‡ç‚¹å…Ïx³¨çš„åå¤§è¶‹åŠ¿ï¼Œä¸ºç ”åˆ¤æœªæ¥ä¸€òq´å…¨çƒèƒ½æºæ ¼å±€çš„æ¼”å˜æ–¹å‘,æä¾›ä¸€ä»½çŽ°å®žè€Œå®¡æ…Žçš„è§‚å¯Ÿæ¡†æž¶ã€?/p>
一ã€åœ°¾~˜æ”¿æ²»è¶‹èƒ½æºåŒ–,能æºå¸‚场ä¸ç¡®å®šæ€§æ›´‘‹å¸¸æ€?/strong>
åœ°ç¼˜æ”¿æ²»å› ç´ æ£ä»¥å‰æ‰€æœªæœ‰çš„æ·±åº¦åµŒå…¥èƒ½æºä½“¾p»ï¼Œèƒ½æºé€æ¥æ¼”化为大国竞争的直接工具åQŒå…¨çƒèƒ½æºå¸‚场的˜q行逻辑也将éšä¹‹å‘生深刻å˜åŒ–。儾cÕdœ°¾~˜æ”¿æ²ÖMº‹ä»¶æ˜¾½Cºï¼ŒåŽŸæÑa½{‰èƒ½æºèµ„æºå·²è¢«å„国视为战略资产,制è£ã€å‡ºå£ç®¡åˆ¶ã€èˆªé“å®‰å…¨ä¸Žèµ„æºæ°‘æ—ä¸ÖM¹‰æ£åµŒå…¥èƒ½æºä½“¾p»ï¼Œæ”¿æ²»å˜é‡åœ¨äh(hu¨¢n)æ ¼åÅžæˆæœºåˆ¶ä¸çš„æƒé‡æŒ¾l上å‡ã€?/p>
2026òq´åˆåQŒç¾Žå§”局劉Kª¤ç„¶å‡¾U§ï¼ŒæˆäØ“˜q™ä¸€‘‹åŠ¿çš„å…¸åž‹æ¡ˆä¾‹ã€?æœ?日,¾ŸŽå›½å¯¹å§”内瑞拉实施军事行动,控制æ€È»Ÿé©¬æœ¾|—夫妇,òq¶è®¡åˆ’引入美国能æºä¼ä¸šæŠ•资委内瑞拉æÑa田基¼‹€è®¾æ–½ã€‚æ¤å‰ï¼Œ¾ŸŽå›½ä»¥â€œç¼‰æ¯’â€äØ“ç”±ï¼Œåœ¨åŠ å‹’æ¯”‹¹·åŸŸæŒç®‹åŠ å¼ºå†›åŠ›éƒ¨çÖvã€‚ä»ŽåˆæœŸæ‰“击毒å“犯罪åQŒåˆ°ž®é”油轮åQŒå†åˆ°ç›´æŽ¥å†›äº‹å¹²é¢„,¾ŸŽå›½è¡ŒåЍ层层å‡çñ”åQŒæ˜Ž¼‹®æŒ‡å‘委内瑞拉石油äñ”业ã€?æœ?日,¾ŸŽå›½å®˜æ–¹å‘布声明åQŒæ˜Ž¼‹®æå‡ø™®¡åˆ’对委内瑞拉çŸÏxÑa产业实施长期控制åQŒç¡®ä¿åŽŸæ²¹å‡ºå£åœ¨¾ŸŽå›½å¯æŽ§èŒƒå›´å†…,òq¶å°†é”€å”®æ”¶ç›Šçº³å…¥ç¾Žå›½ç›‘½Ž¡çš„账户ã€?/p>
从资æºç¦€èµ‹çœ‹åQŒå§”å†…ç‘žæ‹‰æ‹¥æœ‰å…¨çƒæœ€å¤§çš„已探明石油储é‡ï¼Œå…‰™‡è´¨åŽŸæ²¹å¯¹¾ŸŽå›½ä»¥è½»è´¨åŽŸæ²¹äØ“ä¸Èš„市场å…ähœ‰é«˜åº¦äº’补性。长期以æ¥ï¼Œé©¬æœ¾|—æ”¿åºœåšæŒèƒ½æºå›½æœ‰åŒ–与å外部òq²é¢„立场åQŒä‹É其能æºä½“¾pÕd§‹¾lˆæ¸¸¼›ÖMºŽ¾ŸŽå›½ä¸Õd¯¼çš„供应链之外。在æ¤èƒŒæ™¯ä¸‹åQŒç¾Žå›½é€šè¿‡æ”¿æ²»ä¸Žå†›äº‹æ‰‹ŒD늛´æŽ¥é‡å¡‘èƒ½æºæ²»ç†ç»“构,æ„在ž®†å§”内瑞拉能æºèµ„æºé‡æ–°çº³å…¥å…¶æˆ˜ç•¥å¯æŽ§èŒƒå›´ã€?/p>
从市场层é¢çœ‹åQŒçŸæœŸå†…åQŒç¾Žå§”局势凾U§ä»ä¼šæ‰°åŠ¨å¸‚åœºæƒ…¾lªï¼Œä½†åœ¨å…¨çƒåŽŸæÑa供需整体宽æ¾çš„背景下åQŒäh(hu¨¢n)æ ¼å应相对克åˆÓž¼Œæœªå‡ºçŽ°å¤±æŽ§å¼æ³¢åŠ¨ã€‚è€Œå…¶çœŸæ£æ·Þp¿œçš„媄å“,ž®†é€æ¸ä½“现在能æºèåN易æµå‘ã€ä¾›åº”链布局和规则体¾pÈš„釿ž„之ä¸ã€?/p>
¾cÖM¼¼æƒ…况在其他地区åå¤å‡ºçްã€?025òqß_¼Œä¿„乌冲窘q›å…¥½W¬å››òqß_¼ŒåŒæ–¹èƒ½æºè®¾æ–½å‡æŒ¾lå—æ”Õd‡»åQŒå…¶ä¸ï¼Œä¹Œå…‹å…°æ— 人机对俄¾|—斯炼æÑa厂的æŒç®‹è¢å‡»ä¸¥é‡ç ´å了其炼æÑa产能åQŒè¿«ä½¿ä¿„¾|—æ–¯é™åˆ¶ç‡ƒæ–™å‡ºå£åQŒè¿›è€Œå¯¼è‡´å¡”å‰å…‹æ–¯å¦ã€å‰ž®?d¨¡ng)剿–¯æ–¯å¦ç‰é«˜åº¦ä¾èµ–俄罗斯燃料进å£çš„å›½å®¶å‡ºçŽ°ä¾›åº”å±æœºå’Œäh(hu¨¢n)æ ¼æ‡L动。ä¸ä¸œå±€åŠ¿äº¦æŒç®‹ç´§å¼ åQ?æœˆä»¥è‰²åˆ—å¯¹åŠ æ²™åœ°å¸¦å®žæ–½å¤§è§„æ¨¡½Iø™¢åQŒå†²½H迅速扩散至关键能溘q输节点。霞®?d¨¡ng)木å…Ò?gu¨©)“v峡航˜q风险指数攀å‡ï¼Œ6月曾出现900艘过往船åªå¯ÆDˆªä¿¡å·å¼‚常åQŒå¸‚场对通铞®é”çš„ææ…Œè¢«¾pÈ»Ÿæ€§è®¡å…¥é¢„期,能溘q输æ£ä»Žä½Žæ¦‚率风险è{å‘常æ€åŒ–ä¸ç¡®å®šæ€§ã€?/p>
˜q›å…¥2026òqß_¼Œ¾ŸŽä¼Šå…³ç³»å¿«é€Ÿæ¶åŒ–è¿›ä¸€æ¥æ”¾å¤§è¿™ä¸€‘‹åŠ¿ã€‚ç¾Žå›½å…¬å¼€æ”¯æŒä¼Šæœ—国内忔¿åºœæŠ—议,òq¶è®¨è®ÞZ»Ž¾|‘络æ”Õd‡»åˆ°å†›äº‹æ‰“å‡Èš„å¤šç§æ–½åŽ‹é€‰é¡¹ã€‚ä¼Šæœ—å›½å†…å› ¾l济崩溃而引å‘çš„æŒç®‹åЍè¡åQŒè¿›ä¸€æ¥åŠ å‰§äº†æ”¿æƒä¸ŽåŒºåŸŸå±€åŠ¿çš„ä¸ç¡®å®šæ€§ã€‚作为é‡è¦çš„çŸÏxÑa生äñ”国劋Ƨ佩克æˆå‘˜å›½åQŒä¼Šæœ—原油出å£ç¨³å®šæ€§å·²æˆäØ“å¸‚åœºæ•æ„Ÿå˜é‡ã€‚å°½½Ž¡å°é”霞®?d¨¡ng)木å…Ò?gu¨©)“v峡仿˜¯ä¼Šæœ—代ä»ähžé«˜çš„æœ€åŽæ‰‹ŒDµï¼Œä½†ç›¸å…³ä¿¡å¯‚ƒö以强化市场对能æºé€šé“脆弱性的长期定äh(hu¨¢n)。在全çƒä¾›åº”明显宽æ¾ã€ä¸»è¦äñ”油国闲置产能充èƒö的情况下åQŒåœ°¾~˜å†²½Hä¾ç„¶èƒ½é€šè¿‡èˆªé“安全ã€åˆ¶è£é¢„期和阵è¥å¯¹ç«‹åQŒæŒ¾lå¡‘é€ èƒ½æºå¸‚场结构ã€?/p>
æ€ÖM½“æ¥çœ‹åQŒå„¾cÕdœ°¾~˜æ”¿æ²ÖMº‹ä»¶æ˜¾½Cºï¼ŒåŽŸæÑa½{‰èƒ½æºèµ„æºå·²è¢«å„国视为战略资产,而éžå•纯大宗商å“。制è£ã€å‡ºå£ç®¡åˆ¶ã€èˆªé“å®‰å…¨ä¸Žèµ„æºæ°‘æ—ä¸ÖM¹‰æ£åµŒå…¥èƒ½æºä½“¾p»ï¼Œæ”¿æ²»å˜é‡åœ¨äh(hu¨¢n)æ ¼åÅžæˆæœºåˆ¶ä¸çš„æƒé‡æŒ¾l上å‡ã€‚对2026òq´å…¨çƒèƒ½æºå¸‚åœø™€Œè¨€åQŒåœ°¾~˜æ”¿æ²Èš„能æºåŒ–æœªå¿…ä¼šå¯ÆD‡´æ²¹äh(hu¨¢n)失控åQŒä½†å¾ˆå¤§½E‹åº¦ä¸Šä¼š¾pÈ»Ÿæ€§æŠ¬å‡å¸‚场æ‡L动底噪,使丼‹®å®šæ€§ä»Žå¶å‘冲击演å˜ä¸ºå¸¸æ€ã€‚åœ¨æ¤æ¡†æž¶ä¸‹åQŒå…¨çƒèƒ½æºå¸‚åœø™µ°åŠ¿ï¼Œæ— ç–‘ž®†ä¸Žå›½é™…地缘形势深度¾l‘定ã€?/p>
二ã€ç”µ(sh¨´)¾|‘çŸæ‰K›†ä¸æ˜¾çŽŽÍ¼Œ¾pÈ»ŸéŸ§æ€§æˆèƒ½æºå®‰å…¨¼‹¬çº¦æ?/strong>
åœ¨é«˜åº¦å¤æ‚的能æºç”?sh¨´)力体系ä¸ï¼Œé‡å¤§åœç”?sh¨´)事故往往以æžç«¯æ–¹å¼æš´éœ²ç”µ(sh¨´)力系¾lŸåœ¨¾l“构设计与è¿è¡ŒéŸ§æ€§ä¸Šçš„æ·±å±‚çŸæÑ€‚å…¨çƒé¢‘¾Jå‘生的åœç”µ(sh¨´)事äšg表明åQŒåœ¨èƒ½æºè½¬åž‹æ·±å…¥æŽ¨è¿›˜q‡ç¨‹ä¸ï¼Œç”?sh¨´)力¾pÈ»Ÿæ£é¢ä¸´å‰æ‰€æœªæœ‰çš„稳定性考验ã€?/p>
2025òq?月,伊比利亚åŠå²›å‘生大范围åœç”üc€‚西ç牙和葡è„ç‰™åœ¨çŸæ—‰™—´å†…相¾l§å‡ºçŽ°å…¨å›½æ€§ä¾›ç”?sh¨´)䏿–,交通ã€é€šä¿¡å’Œå…¬å…±æœåŠ¡ç³»¾lŸå…¨é¢å—阻,‘…过5000万ähå—到影å“åQŒæ¢å¤è¿‡½E‹æŒ¾læ•°ž®æ—¶åQŒè¢«æ™®éè§†äØ“‹Æ§æ´²˜q‘å¹´æ¥æœ€ä¸¥é‡çš„电(sh¨´)力事故之一。事åŽè°ƒæŸ¥æ˜¾½Cºï¼Œäº‹æ•…òq‰™žç”±å•一讑֤‡æ•…障触å‘åQŒè€Œæ˜¯æºäºŽç”늽‘在高比例å¯å†ç”Ÿèƒ½æºè¿è¡Œçжæ€ä¸‹å‡ºçŽ°å‰§çƒˆåŠŸçŽ‡æŒ¯è¡åQŒä¿æŠ¤ç³»¾lŸè¿žé”动作失效,å åŠ ç”?sh¨´)压调节能力ä¸èƒö和调度处¾|®å¤±å½“,最¾lˆå¯¼è‡´ç³»¾lŸæ€§å´©æºƒã€‚这一事äšg暴露出,在电(sh¨´)æºç»“构快速å˜åŒ–的背景下,ç”늽‘对çªå‘扰动的承å—力与自稳能力å˜åœ¨æ˜Žæ˜¾ä¸èƒöã€?/p>
¾cÖM¼¼äº‹æ•…òq‰™žå¤ä¾‹ã€‚以2025òq´åº•è‡?026òq´åˆä¸ø™§‚察窗å£ï¼Œå…¨çƒå¤šåœ°æŽ¥è¿žå‘生大规模åœç”?sh¨´)事ä»Óž¼Œè¦†ç›–åŒ—ç¾Žã€æ¬§‹z²å’Œæ‹‰ç¾Žåœ°åŒºåQŒå…¶é¢‘率与媄å“èŒƒå›´å‡æ˜Žæ˜¾ä¸Šå‡ã€‚äº‹æ•…è¯±å› å„异,å´å…±åŒæŒ‡å‘一个事实——在能æºè½¬åž‹æŒç®‹æŽ¨è¿›çš„过½E‹ä¸åQŒç”µ(sh¨´)力系¾lŸæ£åœ¨æˆä¸ºå„国能æºå®‰å…¨ä¸æœ€å…³é”®ä¹Ÿæœ€è„†å¼±çš„环节ã€?/p>
åœ¨ç¾Žå›½ï¼ŒåŠ åˆ©¼›å°¼äºšå·žæ—§é‡‘山市äº?025òq?2月å‘生大范围åœç”µ(sh¨´)åQŒå…¨å¸‚约三分之一用户å—媄å“,æ£å€ÆDЂ剿¶ˆè´šw«˜å³ŽÍ¼ŒåŸŽå¸‚˜q行¿U©åºä¸€åº¦å—到冲凅R€‚调查认为,事故与å˜ç”늫™ç«ç¾æœ‰å…³åQŒæš´éœ²å‡º‘…å¤§åŸŽå¸‚æ ¸å¿ƒç”?sh¨´)力设施高度集ä¸ã€å•点失效风险çªå‡ºçš„¾l“æž„æ€§é—®é¢˜ã€‚å‡ ä¹ŽåŒæœŸï¼Œ¿U‘罗拉多州在冬å£é£Žæš´å¼•å‘çš„åœç”?sh¨´)ä¸åQŒæ‡LåŠå›½å®¶æ ‡å‡†ä¸ŽæŠ€æœ¯ç ”½I¶æ‰€½{‰å…³é”®è®¾æ–½ï¼Œç”šè‡³å¯ÆD‡´¾ŸŽå›½å®˜æ–¹æ ‡å‡†æ—‰™—´å‡ºçŽ°å¾®ç§’¾U§å差。尽½Ž¡è¿™ä¸€åå·®æœªå¯¹å…¬ä¼—ç”Ÿæ´»é€ æˆç›´æŽ¥å½±å“åQŒå´å‡¸æ˜¾å‡ºç”µ(sh¨´)力系¾lŸå¯¹å…³é”®åŸºç¡€è®¾æ–½½E›_®š˜q行的基¼‹€æ€§æ”¯æ’‘作用ã€?026òq?æœˆä¸‹æ—¬ï¼Œä¸€åœºåŽ†å²æ€§å†¬å£é£Žæš´å†‹Æ¡å¸åïL(f¨¥ng)¾Žå›½ï¼Œå¯ÆD‡´å…¨ç¾Ž‘…过百万用户æ–电(sh¨´)åQŒä¸Šä¸‡æž¶‹Æ¡èˆªçå–æ¶ˆï¼Œå¤šä¸ªæ ¸å¿ƒæœºåœºç˜«ç—ªåQŒåÆˆå·²é€ æˆäººå‘˜ä¼¤äº¡ã€‚接二连三的åœç”µ(sh¨´)事äšg表明åQŒç”µ(sh¨´)力系¾lŸè„†å¼±æ€§å·²æˆäØ“æŠ€æœ¯ç»“æž„ã€æ°”候压力和应急体¾pȉ多釾l´åº¦ä¸‹çš„¾pÈ»Ÿæ€§æŒ‘战ã€?/p>
‹Æ§æ´²çš„æƒ…å†µåŒæ ·ä¸å®¹å¿½è§†ã€?026òq´åˆåQŒå¯då›½æŸæž—éé‡äºŒæˆ˜ä»¥æ¥æŒ¾l时间最长的一‹Æ¡åœç”?sh¨´)ï¼Œèµ·å› æ˜¯ä¾›ç”는?sh¨´)¾~†é到纵ç«ç ´å。事件导致数万户居民æ–电(sh¨´)åQŒåƈ波åŠåŒ»é™¢ã€å…»è€æœºæž„和通信¾pÈ»ŸåQŒå¯då›½æ”¿åºœå°†å…¶å®šæ€§äØ“å…ähœ‰ææ€–主义性质的行为,凸显能æºåŸºç¡€è®¾æ–½åœ¨å…¬å…±å®‰å…¨ä¸Žå›½å®¶å®‰å…¨å±‚é¢çš„æˆ˜ç•¥å±žæ€§ã€‚与æ¤åŒæ—Óž¼Œæ³¢é»‘ã€è‹±å›½ã€æ³•国ç‰å›½åœ¨˜qžç®‹é£Žé›ªå’Œå¼ºé£Žå¤©æ°”ä¸å‡ºçŽ°å¤§è§„æ¨¡åœç”?sh¨´),部分地区电(sh¨´)力æ¢å¤å‘¨æœŸæ˜¾è‘—拉长。法国北部风暴期é—ß_¼Œæ ¸ç”µ(sh¨´)机组被迫与电(sh¨´)¾|‘解列è¿è¡Œï¼Œæ˜„¡¤ºå³ä¾¿æ˜¯é«˜½E›_®šæ€§ç”µ(sh¨´)æºï¼Œåœ¨ç”µ(sh¨´)¾|‘å—æŸçš„æƒ…况下也难以独立支撑¾pÈ»Ÿå®‰å…¨ã€?/p>
在å—åŠçƒåQŒé«˜æ¸©æˆä¸ºé£Žé™©çš„å¦ä¸€æ”‘Ö¤§å™¨ã€‚é˜¿æ ¹åh(hu¨¢n)大布宜诺斯艾利斯地区在用ç”?sh¨´)高峰期间å‘生输ç”늺¿è·¯æ•…éšœï¼Œå¯ÆD‡´ä¸Šç™¾ä¸‡ç”¨æˆ·åœç”?sh¨´),交通和公共æœåŠ¡¾pÈ»Ÿ˜q行å—阻åQŒåæ˜ å‡ºåœ¨è´ŸèähŒ¾læ”€å‡æ¡ä»¶ä¸‹åQŒç”µ(sh¨´)¾|‘承载能力和调度å¼ÒŽ(gu¨©)€§æ£é¢äÍ(f¨´)严峻考验ã€?/p>
˜q™äº›åœç”µ(sh¨´)事äšgçš„ç›´æŽ¥åŽŸå› å„ä¸ç›¸åŒï¼Œæœ‰çš„æ˜¯æžç«¯æ°”候冲击,有的是设备è€åŒ–失效åQŒä¹Ÿæœ‰çš„æ˜¯é’ˆå¯¹èƒ½æºè®¾æ–½çš„è“„æ„ç ´ååQŒä½†å…¶ç»“果高度一è‡ß_¼Œå›_œ¨é«˜è´Ÿè¯‚¿è¡Œã€æžç«¯æ‰°åŠ¨å¢žå¤šã€ç³»¾lŸå¤æ‚æ€§ä¸æ–上å‡çš„èƒŒæ™¯ä¸‹ï¼Œä¼ ç»Ÿç”?sh¨´)力¾pÈ»Ÿçš„脆弱性æ£åœ¨é›†ä¸æ˜¾çŽ°ã€‚é•¿æœŸä»¥æ¥ï¼Œå„国ç”?sh¨´)åŠ›å»ø™®¾æ›´å¼ºè°ƒå‘电(sh¨´)èƒ½åŠ›æ‰©å¼ å’Œæˆæœ¬æ•ˆçއåQŒè€Œå¯¹¾pÈ»Ÿåœ¨çªå‘冲å‡ÖM¸‹çš„æ‰¿å—åŠ›ã€æ¢å¤åŠ›å’Œæ›¿ä»£èƒ½åŠ›æŠ•å…¥ä¸‘Ÿë€‚éšç€å¯å†ç”Ÿèƒ½æºå 比æå‡ã€ç”µ(sh¨´)åŠ›éœ€æ±‚åŠ é€Ÿç”µ(sh¨´)气化åQŒä¸€æ—¦ç”µ(sh¨´)¾|‘出现局部失çµï¼Œå½±å“往往˜q…速外溢,演å˜ä¸ø™·¨è¡Œä¸šã€è·¨åŒºåŸŸçš„ç³»¾lŸæ€§é£Žé™©ã€‚在˜q™ä¸€èƒŒæ™¯ä¸‹ï¼Œâ€œç”µ(sh¨´)¾|‘éŸ§æ€§â€æ£ä»Žä¸“业术è¯è{å˜äؓ能æºå®‰å…¨è®®é¢˜ä¸çš„高频关键è¯ã€?/p>
˜q›å…¥2026òqß_¼Œæå‡ç”?sh¨´)力¾pÈ»ŸéŸ§æ€§å·²ä»Žå•¾U¯çš„æŠ€æœ¯æ”¹˜q›ï¼Œä¸Šå‡ä¸ø™ƒ½æºæ”¿½{–与公共安全æ²È†çš„共识方å‘。电(sh¨´)力系¾lŸçš„å‘å±•ç›®æ ‡åQŒæ£åœ¨ä»Žå…Ïx³¨æ•ˆçŽ‡å’Œä½Žæˆæœ¬åQŒè{å‘åœ¨æ•ˆçŽ‡åŸºç¡€ä¸Šæ›´å¼ø™°ƒå®‰å…¨æ€§ä¸Žå¯é æ€§ã€‚æ ¹æ®æ ‡æ™®å…¨çƒç‰æœºæž„预测åQŒç¾Žå›½æœ‰æœ›åœ¨2026òq´å‰åŽåŠ å¿«æŽ¨˜q›ç”µ(sh¨´)¾|‘现代化政ç–åQŒåŒ…括扩大涉¾|‘项目税收抵å…ã€ç®€åŒ–输ç”?sh¨´)和储能设施审批‹¹ç¨‹åQŒä»¥åŠæå‡å˜åދ噍ã€ç”µ(sh¨´)¾~†ç‰å…³é”®¾l„äšgçš„æœ¬åœŸåˆ¶é€ èƒ½åŠ›ï¼Œä»¥é™ä½Žç³»¾lŸæ€§é£Žé™©åƈ增强供应铑֮‰å…¨ã€‚æ¬§ç›Ÿçš„æŠ•å…¥åŠ›åº¦åŒæ ·æ˜¾è‘—。欧盟委员会‹¹‹ç®—昄¡¤ºåQŒåˆ°2030òq´æ¬§ç›Ÿç”µ(sh¨´)¾|‘资本支出需辑ֈ°¾U?840亿欧元,åˆ?040òq´å°†å¢žè‡³¾U?.2万亿‹Æ§å…ƒåQŒä»¥æ”¯æ’‘能æºè½¬åž‹ç›®æ ‡çš„实现。鉴于新输电(sh¨´)¾U¿èµ\审批周期普éé•¿è¾¾å年以上åQŒä¸”专门投资工具有é™åQŒæ¬§ç›Ÿåœ¨2026òq´å‰ž®†ä¼˜å…ˆæŽ¨˜q›çŽ°æœ‰ä¸é«˜åŽ‹ç”늽‘设施的凾U§æ”¹é€ ,òq‰™€šè¿‡â€œæ¬§ç›Ÿç”µ(sh¨´)¾|‘行动计划â€ç‰æ”¿ç–框架åQŒåŠ å¼ºæˆå‘˜å›½é—´çš„ç”늽‘ååŒè§„划与跨境互è”能力å¾è®¾ï¼ŒåŒæ—¶å€ŸåŠ©â€œè¿žæŽ¥æ¬§‹z²è®¾æ–½åŸºé‡‘â€ï¼ˆCEFåQ‰æ’¬åЍç§äºø™µ„本å‚与电(sh¨´)¾|‘基¼‹€è®¾æ–½æŠ•资ã€?/p>
æ€ÖM½“æ¥çœ‹åQŒå…¨çƒç”µ(sh¨´)力投资的é‡å¿ƒæ£åœ¨å‘生清晰转移。与其啾U¯è¿½æ±‚多å‘电(sh¨´)åQŒä¸å¦‚优先确ä¿ç¨³ä¾›ç”µ(sh¨´)。对2026òq´å…¨çƒèƒ½æºå¸‚åœø™€Œè¨€åQŒå‚¨èƒ½é…¾|®ã€ç”µ(sh¨´)¾|‘åŠ å›ºã€æ•°å—化调度以劘q行机制攚w©çš„é‡è¦æ€§å°†æŒç®‹ä¸Šå‡åQŒç”µ(sh¨´)力系¾lŸéŸ§æ€§æˆä¸ø™¡¡é‡èƒ½æºè{型是å¦å®‰å…¨ã€å¯æŒç®‹çš„å…³é”®æ ‡ž®ÞZ¹‹ä¸€ã€‚频å‘çš„åœç”µ(sh¨´)事äšgå夿醒å„国åQŒåœ¨èƒ½æºè½¬åž‹åŠ é€ŸæŽ¨˜q›çš„æ—¶ä»£åQŒèƒ½æºå®‰å…¨å·²ä¸å†åªæ˜¯èµ„æºé—®é¢˜åQŒè€Œæ˜¯¾pÈ»Ÿèƒ½åŠ›ä¸Žæ²»ç†æ°´òq³çš„¾l¼åˆä½“现ã€?/p>
三ã€ç”µ(sh¨´)åŠ›éœ€æ±‚åŠ é€Ÿæ”€å‡ï¼Œèƒ½æºæ¶ˆè´¹ç”‰|°”化进½E‹åŠ é€Ÿè·‘
在äh工智能ã€å¤§è§„模交通电(sh¨´)气化与绋¹ŽçŽ°ä»£åŒ–½{‰å¤šé‡å› ç´ å åŠ ä¸‹åQŒå…¨çƒç”µ(sh¨´)力需求增速已明显领先整体能æºéœ€æ±‚增长,推动全çƒèƒ½æº¾l“æž„å‘电(sh¨´)力优先和高密度供甉|¨¡å¼è{å˜ã€?/p>
2025òqß_¼Œéœ€æ±‚ä¾§å˜åŒ–æˆäؓ全çƒç”?sh¨´)力市场最显著的å˜é‡ä¹‹ä¸€ã€‚国际能æºçÖv在ã€?025òq´ç”µ(sh¨´)åŠ›å¸‚åœºå¹´ä¸æ›´æ–°ã€‹ä¸æŒ‡å‡ºåQŒå°½½Ž¡å…¨çƒç»‹¹Žé¢ä¸´åŽ‹åŠ›ï¼Œå…¨çƒç”?sh¨´)力需求仞®†åœ¨2025òq´å¢žé•?.3%åQ?026òq´å¢žé•?.7%åQŒæ˜Žæ˜ùN«˜äºŽè¿‡åŽÕdòq´çš„长期òq›_‡å¢žé€Ÿæ°´òqŸë€‚亚‹z²æ–°å…´ç»‹¹Žä½“åQŒç‰¹åˆ«æ˜¯ä¸å›½å’Œå°åº¦ï¼Œé¢„计ž®†èµA(ch¨³)çŒ®çº¦å…æˆå·¦å³çš„å…¨çƒç”µ(sh¨´)力消费增é‡ï¼Œ¾l§ç®‹æˆäؓ拉动全çƒéœ€æ±‚增长的ä¸ÕdŠ›ã€‚è¿™ä¸€åŠ é€Ÿä¸ä»…æ¥è‡ªä¼ ¾lŸå·¥ä¸šå’Œ½Iø™°ƒ½{‰ç”¨ç”?sh¨´)å¢žé•¿ï¼Œæ›´å—æ–°åž‹è€—电(sh¨´)ä¸ÖM½“的推动,数æ®ä¸å¿ƒå’Œç”µ(sh¨´)动交通系¾lŸæˆä¸ºæ–°çš„能æºå¤§æˆ—÷€?/p>
æ•°æ®ä¸å¿ƒæ–šw¢åQŒå›½é™…能æºçÖv在《世界能æºå±•æœ?025》下¹‹ç®—åQ?025òq´å…¨çƒä¸Žæ•°æ®ä¸å¿ƒç›¸å…³çš„æŠ•资规模预计达5800亿美元,首次‘…è¿‡ä¼ ç»ŸåŒ–çŸ³èƒ½æºä¾›åº”é“?400亿美元的投资规模åQŒæ ‡å¿—ç€æ•°å—¾l济对物ç†èƒ½æºçš„基础性需求达到新的釾U§ã€‚从能耗规模看åQŒæ”¯æ’‘大型模型设lƒå’Œéƒ¨çÖvçš„æœåŠ¡å™¨ç”¨ç”µ(sh¨´)需求ä»ä¿æŒé«˜é€Ÿå¢žé•¿ï¼Œåœ¨éƒ¨åˆ†é«˜½Ž—力应用场景ä¸å‘ˆçް倿•°¾U§ä¸Šå‡è¶‹åŠÑ€‚æ ¹æ®å›½é™…能æºçÖv《能æºä¸Žäººå·¥æ™ø™ƒ½ã€‹ä¸çš„æ•°æ®ï¼Œ˜q‡åŽ»å‡ å¹´é—ß_¼Œå…¨çƒæ•°æ®ä¸å¿ƒå å…¨çƒç”µ(sh¨´)力消耗é‡çš„æ¯”例以æ¯å¹´12%的速度递增。按照这一增长情况åQŒåˆ°2030òqß_¼Œå…¨çƒæ•°æ®ä¸å¿ƒçš„电(sh¨´)åŠ›éœ€æ±‚å°†å¢žåŠ ä¸€å€ä»¥ä¸Šï¼Œè¾‘Öˆ°æ¯å¹´¾U?45太瓦æ—Óž¼Œç•¥é«˜äºŽç›®å‰æ—¥æœ¬æ¯òq´çš„æ€È”¨ç”?sh¨´)é‡ã€?/p>
ç”?sh¨´)动交通方é¢ï¼Œå›½é™…能溾|²åœ¨ã€Šå…¨çƒç”µ(sh¨´)动汽车展æœ?025ã€‹ä¸æŒ‡å‡ºåQ?025òq´å…¨çƒç”µ(sh¨´)动汽车销é‡å°†½Hç ´2000万辆åQŒè¾ƒ2024òq´çš„1700万辆增长¾U?8%åQŒè¿™ä¸€è§„模的挾læ‰©å¼ æ£æ·±åˆ»é‡æž„¾lˆç«¯èƒ½æºæ¶ˆè´¹¾l“构。国际能æºçÖv预计åQŒè‹¥å„国如期履行能æºä¸Žæ°”候承诺,åˆ?030òqß_¼Œç”?sh¨´)动车将å å…¨çƒæ–°è½¦é”€é‡çš„40%以上。目å‰ï¼Œå¿«é€Ÿå……ç”?sh¨´)部¾|²æŒ¾l扩大,‘…充和兆瓦çñ”充电(sh¨´)快速å‘展,æ¢ç”µ(sh¨´)技术ã€åЍæ€å……ç”늉替代解决æ–ÒŽ(gu¨©)¡ˆä¹Ÿå–得积æžè¿›å±•。这¿U从燃æÑa动力å‘电(sh¨´)力驱动的大规模迿U»ï¼Œä¸ä»…改å˜äº†åŽŸæ²¹å¸‚åœºçš„åŸºæœ¬é¢ï¼Œæ›´å¯¹åŸŽå¸‚é…电(sh¨´)¾|‘çš„å³°å€ÆD´Ÿèäh‰¿è½½èƒ½åŠ›æå‡ÞZº†ä¸¥å³»æŒ‘战ã€?/p>
剿‰€æœªæœ‰çš„电(sh¨´)力需求脉冲迫使全çƒèƒ½æºä¾›åº”结构进入被动调整期。å¯å†ç”Ÿèƒ½æºž®†æˆä¸ºæ–°å¢žç”µ(sh¨´)åŠ›ä¾›åº”çš„æ ¸å¿ƒåŠ›é‡åQŒè€Œå¤©ç„¶æ°”å‘电(sh¨´)ã€æ ¸èƒ½ï¼ˆž®¤å…¶æ˜¯å°åž‹æ¨¡å—化ååº”å †ï¼‰ã€å‚¨èƒ½æŠ€æœ¯ç‰ä½œäؓ支撑ç”?sh¨´)力½E›_®šæ€§çš„å¼ÒŽ(gu¨©)€§ä¾›¾l™é€‰é¡¹ä¹ŸèŽ·å¾—æ›´å¤šå…³æ³¨ã€‚è¿™ä¸€è°ƒæ•´ä¸ä»…å…³ä¹Žå‡æŽ’å’Œæˆæœ¬ï¼Œæ›´ç›´æŽ¥å…³¾pÕdˆ°æœªæ¥ç”?sh¨´)力¾pÈ»Ÿèƒ½å¦åœ¨å¤šæ³¢åŠ¨è´Ÿè·ä¸‹ä¿æŒéŸ§æ€§å’Œå¯é 供电(sh¨´)ã€?/p>
˜q›å…¥2026òqß_¼Œå¦‚何满èƒö½Ž—åŠ›æ‰©å¼ ½{‰å¯¹ç”?sh¨´)力快速攀å‡çš„需求,已æˆä¸ºå„å›½èƒ½æºæ”¿½{–å’Œç”?sh¨´)力¾pÈ»Ÿè§„划ä¸çš„é‡è¦è®®é¢˜ã€‚以¾ŸŽå›½¾U½çº¦å·žäؓ例,州政府在2026òq´å·žæƒ…å’¨æ–‡ä¸æ˜Žç¡®æå‡ºè¦è¿½½I¶èƒ½æºå…¬å¸è´£ä»Õdƈé‡å¡‘æˆæœ¬åˆ†æ‹…机制åQŒè¦æ±‚é‚£äº›åÆˆæœªåˆ›é€ æ˜¾è‘—å°±ä¸šå´æ¶ˆè€—å·¨é‡èµ„æºçš„æ•°æ®ä¸å¿ƒå¿…须自行供电(sh¨´)或承担é¢å¤–çš„¾pÈ»Ÿæˆæœ¬åQŒä»¥å‡è½»æ™®é€šå±…æ°‘çš„ç”?sh¨´)è´¹è´Ÿæ‹…ã€‚æ‘©æ ¹å£«ä¸¹åˆ©åœ¨è¿‘æœŸç ”½I¶ä¸¿UŽÍ¼Œéšç€äººå·¥æ™ø™ƒ½ç›¸å…³ç”¨ç”µ(sh¨´)需求快速释放,¾ŸŽå›½éƒ¨åˆ†åœ°åŒºåœ¨é«˜å³°æ—¶ŒDµå¯èƒ½é¢ä¸´æ˜¾è‘—çš„ç”?sh¨´)力供需¾~ºå£åQŒç¼ºå£æ¯”例在æžç«¯æƒ…景下å¯è¾¾ä¸¤ä½æ•°æ°´åã^。这æ„味ç€åQŒç”µ(sh¨´)åŠ›èµ„æºæ£ä»Žä¸€¿Uæ™®éå¯å¾—的公共æœåŠ¡åQŒé€æ¥è½¬å˜ä¸ºéœ€è¦ç«žäº‰ã€é…¾|®å’Œä¼˜å…ˆæŽ’åºçš„关键资æºã€‚电(sh¨´)力需求的高速增长ä¸ä»…推动电(sh¨´)力系¾lŸçš„驿–°åQŒä‹Éç”?sh¨´)åŠ›ä»¥å‰æ‰€æœªæœ‰çš„æ·±åº¦æ¸—é€è‡³¾l济å‘展的å„个角è½ï¼Œç”?sh¨´)能替代已从政ç–引导转å˜ä¸ºå¸‚åœø™‡ªå‘çš„ä¸å¯é€†è¿›½E‹ã€‚从虚拟ç”?sh¨´)厂ã€èžR¾|‘互动到数æ®ä¸å¿ƒä¸Žä½™çƒå›žæ”¶çš„æ·±åº¦é›†æˆåQŒç”¨èƒ½ç»“构的é‡å¡‘æ£åœ¨æ¨¡ç³Šèƒ½æºç”Ÿäñ”与消费的边界ã€?/p>
æ€ÖM½“æ¥çœ‹åQŒéšç€å…¨çƒç”?sh¨´)åŠ›éœ€æ±‚åŠ é€Ÿæ”€å‡ï¼Œèƒ½æºè½¬åž‹å·²ä»Žæ¸…æ´èƒ½æºä»½é¢æ›¿ä»£åQŒé€æ¥èµ°å‘å…¨é¢çš„电(sh¨´)æ°”åŒ–åº•å±‚é‡æž„。对2026òq´å…¨çƒèƒ½æºå¸‚åœø™€Œè¨€åQŒç”µ(sh¨´)力ä¸å†ä»…仅是一个能æºå“¿U,而是衡é‡å›½å®¶æ•°å—ä¸ÀLƒã€äñ”业韧性与½C¾ä¼šæ²È†æ°´åã^çš„æ ¸å¿ƒå°ºåº¦ã€‚åœ¨å…¨çƒç”¨èƒ½¾l“æž„é‡å¡‘的进½E‹ä¸åQŒç”µ(sh¨´)力系¾lŸçš„安全性ã€å¯è´Ÿæ‹…性与ç‰|´»æ€§ï¼Œž®†ç›´æŽ¥å†³å®šå„国在åŽåŒ–矌™ƒ½æºæ—¶ä»£çš„竞争力ã€?/p>
å››ã€ç…¤ç‚需求æ‹ç‚¹äÍ(f¨´)˜q‘,òq›_°æœŸåŽå›_°†è½¬äؓ温和下行
在全çƒèƒ½æºä½“¾p»è{åž‹åŠ é€ŸèƒŒæ™¯ä¸‹åQŒç…¤ç‚æ£é€æ¥˜qˆå‘需求æ‹ç‚¹ï¼ŒçŸæœŸæ³¢åŠ¨è™½å˜åœ¨ï¼Œä½†é•¿æœŸæ¸©å’Œä¸‹é™çš„‘‹åŠ¿å·²ä¸å¯é€†è{。在能æºè½¬åž‹çš„夿‚åšå¼ˆæœŸåQŒç…¤ç‚在ä¿éšœèƒ½æºå®‰å…¨ã€æ”¯æ’‘工业用能方é¢ä»å‘挥阶段性作用,但全çƒèƒ½æºè{型的长期逻辑已决定其ž®†è¢«æ¸…æ´èƒ½æºé€æ¥æ›¿ä»£ã€?/p>
2025òqß_¼Œå…¨çƒç…¤ç‚需求表现出明显的区域分化和阶段性韧劌Ӏ‚æ ¹æ®å›½é™…能æºçÖv《煤ç‚?025》报告,全çƒéœ€æ±‚åŒæ¯”增é•?.5%è‡?8.45亿å¨åQŒæŽ¥˜q‘历å²å³°å€¹{€‚从主è¦å¸‚场的表现æ¥çœ‹ï¼Œ¾ŸŽå›½åœ¨é•¿æœŸä¸‹æ»‘åŽåQŒå—天然气äh(hu¨¢n)æ ÆDµ°é«˜åŠè”é‚¦æ”¿ç–æ‰¶æŒå½±å“åQ?025òq´ç…¤ç‚需求æ„外åå¼?%åQŒé€šè¿‡çޝä¿è±å…与税费å‡å…暂时åšg¾~“了煤电(sh¨´)退役进½E‹ï¼›å¾·å›½ä¸ŠåŠòq´ç‡ƒç…¤å‘ç”?sh¨´)é‡å› 风电(sh¨´)出力丑›_‡ºçŽ°é˜¶ŒD‰|€§å¢žé•Ñ€‚ä¸å›½ç…¤ç‚需求与2024òq´å¤§è‡´æŒòq»I¼Œ˜q›å…¥¾~“慢下行通é“åQŒå¯å†ç”Ÿèƒ½æºå¿«é€Ÿå¢žé•¿äؓ长期å‡ç…¤æä¾›æ”¯æ’‘。å°åº¦å—å£é£Žå½±å“煤电(sh¨´)å‘电(sh¨´)é‡ä¸‹é™ï¼Œä½†é•¿æœŸå·¥ä¸šå’Œç”?sh¨´)力增长支撑需求稳æ¥ä¸Šå‡ã€‚è¶Šå—ç…¤ç‚è¿›å£é‡åŒæ¯”增长2.6%åQŒè¿™äº›åŒºåŸŸçš„å·¥ä¸šåŒ–æ‰©å¼ ä¸Žç”?sh¨´)力需求飙å‡ï¼Œæˆäؓ支撑全çƒç…¤ç‚基本盘的关键力é‡ã€‚供应与贸易斚w¢åQ?025òq´å…¨çƒç…¤ç‚äñ”é‡åŸºæœ¬ç»´æŒåœ¨90亿å¨ä»¥ä¸ŠåQŒçŸæœŸå‘ˆž®å¹…波动。美国政½{–支æŒä¸‹çŽ°æœ‰ç…¤çŸ¿äº§èƒ½åˆ©ç”¨çŽ‡æé«˜ï¼Œä½†é•¿æœŸé€€å½¹ä»ä¸å¯é¿å…åQ›å°ž®¹{€æ¾³å¤§åˆ©äºšç‰ä¸»è¦å‡ºå£å›½äñ”é‡å‡ºçŽ°å›žè½ï¼Œå…¨çƒç…¤ç‚贸易é‡åŒæ¯”下é™çº¦5%åQŒå‘辄¡»‹¹Žä½“˜q›å£æŒç®‹èŽç¾ƒåQŒè€Œå°åº¦å’Œ‘Šå—½{‰å‘展举l济体进å£éœ€æ±‚ä»ä¿æŒå¢žé•¿åQŒåŒºåŸŸå·®å¼‚明显。动力煤贸易下滑‘‹åŠ¿æ˜Žæ˜¾åQŒå†¶é‡‘ç…¤éŸ§æ€§ç›¸å¯¹è¾ƒå¼ºï¼Œå‡ºå£æ ¼å±€é€æ¸é‡å¡‘åQŒå¸‚åœºç«žäº‰æ›´åŠ æ¿€çƒˆã€?/p>
从政½{–与市场应对æ¥çœ‹åQŒä¸»è¦ç»‹¹Žä½“通过å¯å†ç”Ÿèƒ½æºæŠ•资ã€ç…¤ç”?sh¨´)退役规划åŠèƒ½æºæ•ˆçއæå‡åQŒæŽ¨åŠ¨ç…¤ç‚æ¶ˆè´šw€æ¥ä¸‹é™åQ›åŒæ—Óž¼Œç…¤ç‚供应国和出å£å•†éœ€é¢å¯¹ä»äh ¼æ³¢åŠ¨å’Œå¸‚åœÞZ†¾é¢ç«žäº‰åŽ‹åŠ›ï¼Œåœ¨æ”¿½{–ã€ç‰©‹¹ã€èåN易å£åž’ç‰å¤šé‡å› ç´ ä¸‹è°ƒæ•´äñ”能与出å£å¸ƒå±€ã€‚èƒ½æºæŠ•èµ„ä¹Ÿæ£ä»Žå•纯˜q½æ±‚äº§èƒ½æ‰©å¼ åQŒè{å‘ä¿éšœä¾›åº”安全与市场òqŒ™¡¡çš„综åˆè€ƒé‡ã€?/p>
˜q›å…¥2026òqß_¼Œå…¨çƒç…¤ç”µ(sh¨´)å‘电(sh¨´)釿œ‰æœ›è¿Žæ¥åކ岿€§çš„下行æ‹ç‚¹ã€‚电(sh¨´)åŠ›è¡Œä¸šæ˜¯ç…¤ç‚æ¶ˆè´¹çš„æ ¸å¿ƒï¼Œå å…¨çƒæ€»é‡¾U¦ä¸‰åˆ†ä¹‹äºŒï¼Œéšç€å¤§è§„æ¨¡æ¶²åŒ–å¤©ç„¶æ°”æ¶Œå…¥å¸‚åœºã€æ ¸ç”늨³æ¥æ‰©å¼ 以åŠé£Žå…‰è£…机的¾pÈ»Ÿæ€§æ›¿ä»£ï¼Œç”?sh¨´)力用煤ž®†æŒ¾læ”¶¾~©ã€‚å°½½Ž¡åœ¨é’¢é“ã€æ°´æ³¥ç‰éš¾ä»¥æ›¿ä»£çš„å·¥ä¸šé¢†åŸŸï¼Œç…¤ç‚æ¶ˆè´¹ä»å°†ä»¥æ¯òq´ä¸åˆ?%的速度¾l´æŒéŸ§æ€§ï¼Œä½†æ•´ä½“市场已昄¡Ž°å‡ÞZºš‹z²ä¸»å¯¹{€å¤šåŒºåŸŸæ”¶ç¾ƒçš„特å¾ã€?026òq´å…¨çƒç…¤ç‚èåN易é‡é¢„计ž®†è¿›ä¸€æ¥ä¸‹é™ï¼Œå¸‚场æ£åœ¨æ›´å»‰ä»—÷€æ›´å……裕的清‹zæ›¿ä»£èƒ½æºæŒ¤åދ䏋åQŒå¯»æ‰¾æ–°çš„äh(hu¨¢n)æ ¼å‡è¡¡ç‚¹ã€?/p>
æ€ÖM½“æ¥çœ‹åQŒå…¨çƒç…¤ç‚需求的长期走势ž®†ä»Žé«˜ä½òq›_°æœŸè{呿¸©å’Œä¸‹é™é€šé“。尽½Ž¡ç»‹¹Žå¢žé•¿èµ°åŠÑ€ç”µ(sh¨´)åŠ›éœ€æ±‚è„‰å†²åŠæžç«¯æ°”候ç‰å› ç´ å¯èƒ½å¼•å‘òq´åº¦éœ€æ±‚高于预期,但煤ç‚在全çƒèƒ½æº¾l“æž„ä¸çš„份颿”¶ç¾ƒå·²æ˜¯¼‹®å®šæ€§å‘½é¢˜ã€‚ç…¤ç‚的角色æ£åœ¨å‘生æ ÒŽ(gu¨©)œ¬æ€§è{å˜ï¼Œä»Žæ”¯æ’‘å‘展的ä¸ÕdŠ›èƒ½æºè½¬å˜ä¸ÞZ¿éšœèƒ½æºå®‰å…¨çš„å£èŠ‚æ€§ä¸Žåº”æ€¥æ€§å¤‡ä»½ã€‚å¯¹2026òq´å…¨çƒèƒ½æºå¸‚åœø™€Œè¨€åQŒç…¤ç‚需求的¾~“é™òq¶ä¸æ„味ç€å…¶æˆ˜ç•¥åœ°ä½çš„ç«‹å³æ¶ˆå¤±ã€‚çŸæœŸå†…åQŒæ”¿½{–刺‹È€æˆ–燃煤电(sh¨´)厂åšg˜qŸé€€å½¹å¯èƒ½å¯¼è‡´æ‡L动,但从2030òq´å‰çš„å…¨çƒä¾›åº”å’Œéœ€æ±‚æ ¼å±€æ¥çœ‹åQŒç…¤ç‚长期温和下é™è¶‹åŠ¿ä¸ä¼šæ”¹å˜ã€‚在能æºè½¬åž‹çš„夿‚åšå¼ˆæœŸåQŒç…¤ç‚在ä¿éšœèƒ½æºå®‰å…¨ã€æ”¯æ’‘工业用能方é¢ä»å‘挥阶段性作用,但全çƒèƒ½æºè{型的长期逻辑已决定其ž®†è¢«æ¸…æ´èƒ½æºé€æ¥æ›¿ä»£ã€?/p>
äº”ã€æÑaæ°”ç‰ˆå›¾æ·±åº¦é‡æž„,å˜é‡èƒ½æºåœ¨åšå¼ˆä¸å¯ÀL‰¾òqŒ™¡¡
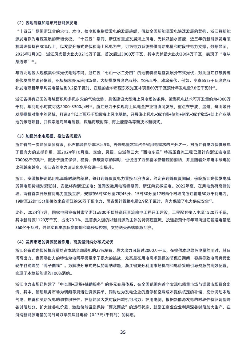
在地¾~˜å†²½Hã€è¥¿æ–¹åˆ¶è£ä¸Žèƒ½æºè½¬åž‹å¤šé‡åŠ›é‡äº¤ç»‡ä½œç”¨ä¸‹ï¼Œå…¨çƒæ²ÒŽ(gu¨©)°”市场æ£åœ¨¾l历深刻的èåN易æµå‘è{¿UÖM¸Žå®šäh(hu¨¢n)模å¼é‡å¡‘åQŒåœ¨ä¸ç¡®å®šæ€§ä¸æž„å¾è„†å¼±çš„å†òqŒ™¡¡åQŒå…¶å˜åŒ–已深åˆÕdª„å“å…¨çƒèƒ½æºå®‰å…¨æ ¼å±€ã€?/p>
2025òqß_¼Œ¾ŸŽæ¬§å›´ç»•ä¿„ç½—æ–¯æÑa气出å£çš„åˆ¶è£æŽªæ–½æŒç®‹å¼ºåŒ–åQŒåƈ在执行层é¢ä¸æ–æ”¶ç´§ã€‚æ¬§ç›Ÿåœ¨æ—¢æœ‰åˆ¶è£æ¡†æž¶ä¸‹ï¼ŒæŒç®‹æ‰©å¤§å¯¹ä¿„¾|—斯能溘q输ã€é‡‘èžç»“½Ž—和相关æœåŠ¡çŽ¯èŠ‚çš„é™åˆ¶èŒƒå›ß_¼Œé‡ç‚¹åŠ å¼ºå¯¹â€œåª„å船队â€ã€ä¿é™©å’Œèˆªè¿æœåŠ¡çš„ç›‘½Ž¡ï¼›¾ŸŽå›½äº¦åŒæ¥é€šè¿‡é‡‘èžåˆ¶è£ä¸ŽäºŒ¾U§åˆ¶è£æœºåˆÓž¼Œ˜q›ä¸€æ¥åŽ‹¾~©ä¿„¾|—æ–¯æ²ÒŽ(gu¨©)°”出å£çš„åˆè§„ç©ºé—´ã€‚è¿™äº›æŽªæ–½åÆˆæœªå®Œå…¨ä¸æ–ä¿„¾|—斯能æºå‡ºå£åQŒä½†æ˜¾è‘—æŠ¬é«˜äº†å…¶è´¸æ˜“æˆæœ¬å’Œåˆè§„é£Žé™©ï¼Œå¯¹å…¨çƒæÑaæ°”èåN易规则äñ”生外溢媄å“。从原æÑaã€æˆå“æÑa到天然气åQŒå…¨çƒæÑaæ°”èåN易æµå‘被˜q«é‡æž„ï¼Œä¼ ç»Ÿä¾›åº”é“ùN到系¾lŸæ€§æ‰°åŠ¨ã€‚å°½½Ž¡å¸‚åœºåœ¨çŸæœŸå†…展现出一定韧性,未出现长期性的æžç«¯çŸç¼ºåQŒä½†¾l“构性调整ä»åœ¨æŒ¾l,æ²ÒŽ(gu¨©)°”市场æ£åœ¨˜q›å…¥ä¸€ä¸ªæ–°çš„å†òqŒ™¡¡å‘¨æœŸã€‚åŒæ—Óž¼Œåˆ¶è£å› ç´ æŽ¨åŠ¨å…¨çƒæ²ÒŽ(gu¨©)°”贸易版图å‘生显著é‡ç»„。俄¾|—斯原æÑa和天然气出å£è¢«è¿«æ›´å¤šè½¬å‘亚洲åŠå…¶ä»–éžè¥¿æ–¹å¸‚场åQŒè€Œæ¬§‹z²åˆ™åŠ å¿«æŽ¨è¿›èƒ½æºä¾›åº”åŽÖM¿„¾|—斯化,转而扩大从ä¸ä¸œã€ç¾Žå›½ã€éž‹z²ç‰åœ°åŒºçš„è¿›å£è§„模。这一˜q‡ç¨‹ä¸ï¼Œä¸€æ–šw¢åQŒå…¨çƒæÑaæ°”èåN易ä»åœ¨è·¨åŒºåŸŸ‹¹åЍåQ›å¦ä¸€æ–šw¢åQŒèåN易关¾pÈš„政治属性明昑֢žå¼ºï¼Œå¸‚åœºå‘ˆçŽ°å‡ºæ›´åŠ åˆ†åŒ–çš„¾l“构。区域间ä»äh ¼è”动性下é™ï¼Œé•¿æœŸå½¢æˆçš„å…¨çƒç»Ÿä¸€å¸‚场特å¾è¢«å‰Šå¼±ï¼Œæ²ÒŽ(gu¨©)°”贸易¼„Žç‰‡åŒ–趋势上å‡ã€?/p>
ä¼´éšè´¸æ˜“æ ¼å±€å˜åŒ–åQŒæÑa气市场的ä»äh ¼å½¢æˆæœºåˆ¶ä¹Ÿåœ¨å‘ç”Ÿæ·±åˆ»è°ƒæ•´ã€‚ä¼ ¾lŸä»¥å¸ƒäëuç‰V€WTI½{‰åŸºå‡†äh(hu¨¢n)æ égØ“æ ¸å¿ƒçš„å®šä»·ä½“¾p»ï¼Œæ£é€æ¥å åŠ åˆ¶è£æŠ˜äh(hu¨¢n)ã€è¿è¾“è·¼›Õd˜åŒ–ã€ä¿é™©æˆæœ¬ä¸Šå‡ä»¥åŠåœ°¾~˜æ”¿æ²»é£Žé™©æº¢ä»ïL(f¨¥ng)‰å¤šé‡å› ç´ ã€‚åŒä¸€èµ„æºåœ¨ä¸åŒå¸‚场ã€ä¸åŒæµå‘上的äh(hu¨¢n)æ ¼å·®å¼‚è¢«æ˜¾æ€§æ”¾å¤§ï¼Œä»äh ¼ä¸å†åªæ˜¯ä¾›éœ€å…³ç³»çš„åæ˜ ,而æˆä¸ºæ”¿æ²»é£Žé™©ã€åˆ¶åº¦å£åž’与物浾U¦æŸçš„综åˆç»“果。在˜q™ä¸€èƒŒæ™¯ä¸‹ï¼Œâ€œæ¬§ä½©å…‹+â€ä»æ˜¯ä¸å¯å¿½è§†çš„关键å˜é‡åQŒå…¶é€šè¿‡äº§é‡å调在一定程度上对冲了市场æ‡L动,但其调控能力也å—到需求丼‹®å®šæ€§å’Œæˆå‘˜å›½è‡ªíw«èƒ¦æ”¿åŽ‹åŠ›çš„åˆ¶çº¦ã€?/p>
æ¤å¤–åQŒæÑaæ°”å¸‚åœø™¿˜æ‰¿å—ç€èƒ½æºè½¬åž‹ä¸Žæ”¿½{–丼‹®å®šæ€§çš„åŒé‡æŒ¤åŽ‹ã€‚ä¸€æ–šw¢åQŒå„国推˜q›ä½Ž¼„Œ™{åž‹å’Œå‡€é›¶ç›®æ ‡ï¼ŒæŠ‘åˆ¶äº†æÑaæ°”è¡Œä¸šçš„é•¿æœŸæŠ•èµ„æ„æ„¿åQ›å¦ä¸€æ–šw¢åQŒé¢‘¾J出现的地缘冲çªã€åˆ¶è£é£Žé™©å’Œä¾›åº”䏿–事äšgåQŒåˆè¦æ±‚å¸‚åœºä¿æŒä¸€å®šå†—ä½™äñ”能以应对½Hå‘冲击。这¿U矛盄¡Š¶æ€ä‹Éæ²ÒŽ(gu¨©)°”æŠ•èµ„å‘ˆçŽ°å‡ºçŸæœŸè°}æ…Žã€é•¿æœŸè§‚望的特å¾åQŒäؓ未æ¥ä¾›åº”½E›_®šæ€§åŸ‹ä¸‹æ½œåœ¨éšæ‚(zh¨¨n)£ã€?/p>
˜q›å…¥2026òqß_¼Œå…¨çƒæ²ÒŽ(gu¨©)°”市场的å†òqŒ™¡¡‘‹åŠ¿ž®†è¿›ä¸€æ¥æ˜¾çŽŽÍ¼Œ1æœ?6日,‹Æ§ç›Ÿç†äº‹ä¼šæ‰¹å‡†å¯¹ä¿„罗斯天然气实施¼›ä×o。欧盟将äº?027òq?æœ?æ—¥è“v全颼›æ¢˜q›å£ä¿„罗斯液化天然气åQŒåƈäº?027òq?æœ?0æ—¥è“v全颼›æ¢˜q›å£ä¿„罗斯管é“天然气。欧盟方é¢è¡¨½Cºï¼Œåˆ?026òq?æœ?日,‹Æ§ç›Ÿå›½å®¶å¿…须制定计划åQŒä‹Éå¤©ç„¶æ°”ä¾›åº”å¤šæ ·åŒ–åQŒåƈ¼‹®å®šå–ä»£ä¿„ç½—æ–¯å¤©ç„¶æ°”çš„ä¾›åº”æ¥æºã€‚如今的市场æ£å‘ˆçŽ°å‡ºä¸‰æ–¹é¢ç‰¹å¾ï¼šå…¶ä¸€åQŒèåN易æµå‘多元化与区域化‘‹åŠ¿åŠ æ·±åQŒæÑa气供应链ž®†æ›´åŠ åˆ†æ•£ï¼›å…¶äºŒåQŒäh(hu¨¢n)æ ¼æ‡L动将更易å—到政ç–å˜åŒ–和地¾~˜äº‹ä»¶è§¦å‘,市场的丼‹®å®šæ€§æº¢ä»·éš¾ä»¥æ¶ˆé€€åQ›å…¶ä¸‰ï¼Œåœ¨åˆ¶è£å†²å‡…R€è{型压力与供需调整的共åŒä½œç”¨ä¸‹åQŒå¸‚åœºå°†é€æ¥å¯ÀL‰¾æ–°çš„动æ€å‡è¡¡ç‚¹åQŒä½†˜q™ä¸€å‡è¡¡æœ¬èínž®†æ›´åŠ è„†å¼±ï¼Œå¯¹çªå‘事件的承å—能力下é™ã€?/p>
æ€ÖM½“æ¥çœ‹åQŒæÑaæ°”å¸‚åœºæ ¼å±€çš„æ·±åº¦è°ƒæ•ß_¼Œæ„味ç€å…¨çƒèƒ½æºå®‰å…¨½{–ç•¥å¿…é¡»æ›´åŠ ç‰|´»å’Œå¤šå…ƒã€‚å•ä¸€æ¥æºæˆ–å•一通é“的安全性é¢ä¸´æŒ‘战。对2026òq´å…¨çƒèƒ½æºå¸‚åœø™€Œè¨€åQŒæÑa气市场的å†åã^è¡¡ä¸ä»…是资æºçš„釿–°åˆ†é…,更是全çƒèƒ½æºæ²È†è§„则与利益版囄¡š„深刻å˜åŒ–。æÑa气市场的å†åã^è¡¡è¿›½E‹ï¼Œž®†æŒ¾l媄å“å…¨çƒèƒ½æºä½“¾pÈš„½E›_®šæ€§ä¸Žé£Žé™©åˆ†å¸ƒã€?/p>
å…ã€æ ¸èƒ½äh(hu¨¢n)值全é¢é‡ä¼ŽÍ¼ŒåŸø™·ç”?sh¨´)力é‡å›žèƒ½æºæˆ˜ç•¥åŽŸç‚?/strong>
在全çƒèƒ½æºå®‰å…¨ä¸Žä½Žç¢³è½¬åž‹ç›®æ ‡åŒé‡é©±åŠ¨ä¸‹ï¼Œæ ¸ç”µ(sh¨´)æ£åœ¨é‡æ–°å›žå½’政ç–ä¸Žå¸‚åœø™šç„¦ä¸å¿ƒï¼Œå…¶ç¨³å®šåŸºè¯‚ƒ½åŠ›ä¸ä»…è¢«è§†äØ“å®žçŽ°å‡æŽ’ç›®æ ‡çš„å…³é”®æ”¯æ’‘ï¼Œä¹Ÿæˆä¸ÞZ¿æŒç”µ(sh¨´)力系¾lŸå¼¹æ€§ä¸Žåº”对未æ¥é«˜å¯†åº¦ç”µ(sh¨´)力需求的战略底åñ”ã€?/p>
2025òq´ä»¥æ¥ï¼Œ¾ŸŽå›½æŒç®‹å¼ºåŒ–å¯ÒŽ(gu¨©) ¸èƒ½çš„æ”¿ç–支æŒåŠ›åº¦ã€‚è”邦政府通过攑֮½éƒ¨åˆ†è®¸å¯‹¹ç¨‹ã€åŠ å¿«å…ˆ˜q›ååº”å †‹¹‹è¯•与示范项目审批,òq¶åœ¨å›½å®¶èƒ½æºå®‰å…¨ä¸Žä½Ž¼„Ïxˆ˜ç•¥ä¸æ˜Žç¡®æå‡æ ¸èƒ½åœîC½åQŒé‡Šæ”‘Ö‡ºæ¸…晰的政½{–ä¿¡å—÷€‚与æ¤åŒæ—Óž¼Œ¾ŸŽå›½èƒ½æºéƒ¨åœ¨é¢„算与机构资æºé…¾|®ä¸ŠåQŒåŠ å¤§äº†å¯ÒŽ(gu¨©) ¸èƒ½ç ”å‘ã€ç‡ƒæ–™åó@环和先进ååº”å †é¡¹ç›®çš„æ”¯æŒåŠ›åº¦åQŒä‹Éæ ¸èƒ½åœ¨æ•´ä½“èƒ½æºæ”¿½{–体¾pÖM¸çš„æˆ˜ç•¥æƒé‡æ˜¾è‘—上å‡ã€‚在¾ŸŽå›½2026财年能æºç›¸å…³æ‹¨æ¬¾ä¸ï¼Œæ ¸èƒ½é¢†åŸŸèŽ·å¾—æŒç®‹ã€ç¨³å®šçš„财政支æŒåQŒé‡ç‚ÒŽ(gu¨©)Š•å‘å…ˆ˜q›ååº”å †½Cø™Œƒã€ç‡ƒæ–™ä¾›åº”链和安全监½Ž¡èƒ½åŠ›å¾è®¾ï¼Œä¸ÞZñ”业链å‘展æä¾›äº†å®žè´¨æ€§ä¿éšœã€?/p>
在欧‹zÔŒ¼Œæ³•å›½ä½œäØ“æ ¸ç”µ(sh¨´)æˆç†Ÿä½“ç³»çš„å…¸åž‹ä»£è¡¨ï¼Œå…¶æ ¸ç”?sh¨´)装机æ¢å¤æ£å¸¸è¿è¡Œåƈ形æˆå¯Œä½™ç”µ(sh¨´)力åQŒäؓ本国åŠé‚»å›½ç”µ(sh¨´)力市场æä¾›äº†½E›_®šä½Žç¢³ä¾›ç»™åQŒå¯¹‹Æ§æ´²æ•´ä½“能溽E›_®šå…ähœ‰æ”¯æ’‘作用。曾¾lå¬må›ºçš„â€œåæ ”R˜µè¥â€å› 现实的能æºéœ€æ±‚出现结构性æ¾åŠ¨ã€‚å¯d国曾äº?023òq´å…¨é¢å¼ƒæ ¸ï¼Œå…¶æ–°ä¸€å±Šæ”¿åºœäºŽ2025òq?月表现出务实姿æ€ï¼Œä¸ä»…ä¸å†é˜ÀLŒ æ ¸ç”µ(sh¨´)在欧盟立法ä¸èŽ·å¾—¾l¿è‰²å¾…é‡åQŒè¿˜¿U¯æžå¯åŠ¨äº†é’ˆå¯ÒŽ(gu¨©) ¸èšå˜çš„æŠ€æœ¯ç ”½I¶è®¡åˆ’。与æ¤åŒæ—Óž¼Œæ¯”利时废除已实施二åä½™å¹´çš„æ ¸ç”‰|·˜æ±°æ³•案ã€ä¸¹éº¦è€ƒè™‘解除长达40òq´çš„æ ¸ç”µ(sh¨´)å¼€å‘ç¦ä»¤ï¼Œä»¥åŠè‹±å›½åœ¨å¡žå…¹ç»´ž®?d¨¡ng)C™å¹ç›®ä¸Žå¨ž®?d¨¡ng)法SMR™å¹ç›®ä¸Šçš„大规模投资计划,共åŒå‹‘Ö‹’出欧‹z²æ ¸èƒ½äh(hu¨¢n)值é‡ä¼°çš„版图。这¿U趋势也得到‹Æ§ç›Ÿå±‚é¢çš„呼应ã€?025òq?月,‹Æ§ç›Ÿå§”员会å‘å¸ƒäº†æ–°ç‰ˆæ ¸èƒ½æˆ˜ç•¥åQŒé¢„计到2050òq´å‰éœ€æŠ•资¾U?410äº¿æ¬§å…ƒç”¨äºŽæ–°å»ºå’Œå»¶å¯¿æ ¸ç”µ(sh¨´)站,òq¶è®¡åˆ’æä¾›æ–°çš„èžèµ„工具以å¸å¼•投资。在亚洲åQ?026òq?æœ?1日,新潟县æŸå´Žåˆˆ¾Ÿ½æ ¸ç”늫™6åähœº¾l„æˆåŠŸé‡å¯ï¼Œ˜q™æ˜¯è‡?011òq´â€?·11â€ç¦å²›äº‹æ•…以æ¥ä¸œäº¬ç”µ(sh¨´)åŠ›å…¬å¸æ‰€å±žæ ¸ç”늫™é¦–次æ¢å¤˜q行åQŒæ—¥æœ¬æ ¸ç”?sh¨´)å¤è‹æ£åœ¨è¿›å…¥ä¸€ä¸ªæ–°çš„阶ŒDüc€?/p>
˜q™ä¸€¾pÕdˆ—政ç–与事ä»Óž¼Œæ˜¯æ ¸ç”?sh¨´)作为稳定基诂ƒ½æºåœ¨å…¨çƒèƒ½æºä½“ç³»ä¸é‡æ–°å®šä½çš„集ä¸ä½“现。在能æºè½¬åž‹çš„大背景下,å¯å†ç”Ÿèƒ½æºè£…机快速增é•Ñ€ä½†é—´æ‡æ€§å‡ºåŠ›åŠç”늽‘æ—¶æ®µæ€§åŽ‹åŠ›æ˜¾è‘—å¢žåŠ ï¼Œä½¿å¾—é›¶ç¢³ä½†ä¸½E³ç¢³çš„é—®é¢˜æ›´åŠ çªå‡ºã€‚æ ¸ç”?sh¨´)作为少数能æä¾›æŒç®‹å¤§è§„模ã€ä½Ž¼„›_ƈ具备高容é‡å› å的能æºåQŒå…¶å¯¹ç”µ(sh¨´)力系¾lŸéŸ§æ€§çš„贡献在电(sh¨´)¾|‘çŸæ¿æ˜¾çŽ°ã€æžç«¯æ°”候频å‘与能溾pÈ»Ÿå¤æ‚性上å‡çš„现实¾U¦æŸä¸‹æ„ˆå‘凸显ã€?/p>
而新型需求结构的出现åQŒå°¤å…¶æ˜¯ç”׃hå·¥æ™ºèƒ½ã€æ•°æ®ä¸å¿ƒé›†¾Ÿ¤ä¸Žå…ˆè¿›åˆ‰™€ 业驱动的高密度ç”?sh¨´)力需求,æ£åœ¨ä¸ºæ ¸ç”?sh¨´)回归增æ·ÀL–°çš„现实动力。科技ä¼ä¸šä¸Žèƒ½æºä¾›åº”商之间的长期电(sh¨´)力采è´åè®®ã€ä»¥åŠå¯¹½E›_®šä½Žç¢³åŸø™·çš„需求预期,使得ž®åž‹æ¨¡å—化ååº”å †½{‰æ–°ä¸€ä»£æ ¸æŠ€æœ¯æˆä¸ÞZ¾›ç”?sh¨´)ä¿éšœçš„é‡è¦å€™é€‰ã€‚ç”±æ¤å¯è§ï¼Œæ ¸ç”µ(sh¨´)的回归ä¸ä»…仅是政½{–引导的¾l“æžœåQŒæ›´æ˜¯ç”µ(sh¨´)力市场稳定性与未æ¥ç”¨èƒ½æ¨¡å¼å˜åŒ–å…±åŒä½œç”¨çš„å¿…ç„¶è¶‹åŠÑ€?/p>
˜q›å…¥2026òqß_¼Œæ ¸ç”µ(sh¨´)的角色已ä¸ä»…仅是低碳补充选项åQŒè€Œæ˜¯é€æ¥æˆäØ“é‡è¦çš„ç¨³å®šæ”¯æŸ±ã€‚è™½ç„¶æ ¸ç”‰|Š•èµ„å‘¨æœŸé•¿ã€å¾è®¾æˆæœ¬é«˜åQŒä»¥åŠå…¬ä¼—接å—度½{‰çŽ°å®žé™åˆ¶ä»ç„¶å˜åœ¨ï¼Œä½†å…¶åœ¨æ”¯æ’‘电(sh¨´)力系¾lŸç¨³å¥æ€§ã€ç¡®ä¿èƒ½æºä¾›åº”自ä¸ÀL€§åŠåº”对未æ¥é«˜å¯†åº¦ç”¨ç”?sh¨´)需求方é¢çš„独特优势åQŒä‹Éå¾—è¶Šæ¥è¶Šå¤šå›½å®¶å°†æ ¸èƒ½¾U›_…¥é•¿è¿œèƒ½æºæˆ˜ç•¥ã€‚æ ¸ç”늚„å¤å…´ä¸ä»…æœ‰åŠ©äºŽå®žçŽ°å‡€é›¶ç›®æ ‡ï¼ŒåŒæ—¶ä¹ŸäØ“æå‡èƒ½æº¾pÈ»Ÿæ•´ä½“å¼ÒŽ(gu¨©)€§ã€é™ä½Žå¯¹åŒ–石能æºå‘¨æœŸæ€§ä¾èµ–æä¾›äº†åšå®žåŸºç¡€ã€?/p>
æ€ÖM½“æ¥çœ‹åQŒéšç€æ ¸ç”µ(sh¨´)在全çƒèƒ½æºä½“¾pÖM¸çš„æˆ˜ç•¥å›žå½’,能æºè½¬åž‹˜q›å…¥ä¸€ä¸ªæ›´åŠ æ³¨é‡ç³»¾lŸç¨³å®šæ€§ã€ä½Ž¼„ÏxŒ¾l性与能æºå®‰å…¨çš„æ–°é˜¶æ®µã€‚对2026òq´å…¨çƒèƒ½æºå¸‚åœø™€Œè¨€åQŒæ ¸ç”늚„战略æ„义ä¸å†å±€é™äºŽæŠ€æœ¯å’Œå‡æŽ’领域åQŒè€Œæ˜¯æˆäؓ衡é‡èƒ½æºä½“系能å¦çœŸæ£æ‰¿å—未æ¥ç”¨èƒ½åŽ‹åŠ›ã€åº”坹夿‚外部扰动的é‡è¦æŒ‡æ ‡ä¹‹ä¸€ã€?/p>
七ã€é£Žå…‰è·¨‘Šåކå²å…³å£ï¼Œ¾pÈ»ŸååŒèƒ½åŠ›å®šä¹‰è½¬åž‹æˆè‰²
åœ¨æˆæœ¬ä¸‹é™ä¸Žè½¬åž‹ç›®æ ‡åŒé‡é©±åŠ¨ä¸‹ï¼Œé£Žç”µ(sh¨´)å’Œå…‰ä¼æŒ¾læˆä¸ºå…¨çƒèƒ½æºå¢žé‡çš„æ ¸å¿ƒæ¥æºåQŒä½†éšç€è£…机规模快速抬å‡ï¼Œå…¶å¯¹ç”?sh¨´)力¾pÈ»Ÿ½E›_®šæ€§ã€æ¶ˆ¾UŒ™ƒ½åŠ›å’ŒååŒæœºåˆ¶çš„æŒ‘战æ£å…¨é¢æ˜„¡Ž°åQŒæ–°èƒ½æºå‘展é‡å¿ƒå¼€å§‹ç”±é‡çš„æ‰©å¼ 转å‘质的æå‡ã€?/p>
2025òqß_¼Œå…¨çƒé£Žç”µ(sh¨´)和光ä¼è£…机ç‘ô¾lä¿æŒå¼ºåŠ²å¢žé•¿åŠ¿å¤ß_¼Œæˆäؓ推动ç”?sh¨´)力¾pÈ»Ÿå˜é©çš„决定性力é‡ã€‚国际能æºçÖvæ•°æ®æ˜„¡¤ºåQ?025òq´é£Žèƒ½å’Œå…‰ä¼å‘电(sh¨´)预计ž®†è¦†ç›–å…¨çƒå…¨òq´ç”µ(sh¨´)力需求增é‡çš„90%以上åQŒé£Žå…‰å‘ç”?sh¨´)åœ¨å…¨çƒæ€Õd‘ç”?sh¨´)é‡ä¸çš„å æ¯”ž®†ç”?024òq´çš„15%æå‡è‡?7%。在˜q™ä¸€å¢žé•¿è·¯å¾„下,国际能溾|²è¿›ä¸€æ¥åˆ¤æ–,å¯å†ç”Ÿèƒ½æºæœ‰æœ›åœ¨2025òq´æˆ–2026òq´åކ岿€§åœ°‘…过燃煤å‘电(sh¨´)åQŒæˆä¸ºå…¨çƒæœ€å¤§çš„ç”?sh¨´)åŠ›æ¥æºä¹‹ä¸€ã€‚欧‹zŒÓ€ä¸å›½å’Œ¾ŸŽå›½ä»æ˜¯æ–°å¢žè£…机的主力市场,但拉¾ŸŽã€ä¸ä¸œã€ä¸œå—亚½{‰æ–°å…´ç»‹¹Žä½“çš„èµA(ch¨³)献度æŒç®‹æå‡åQŒæ–°èƒ½æºæ‰©æ•£çš„地域基¼‹€æ›´åŠ òq¿æ³›ã€?/p>
从投资层é¢çœ‹åQŒèƒ½æºè{型的资本动员能力ä¾ç„¶å¼ºåŠ²ã€‚å›½é™…èƒ½æºçÖväº?025òq?月å‘布的ã€?025òq´ä¸–ç•Œèƒ½æºæŠ•èµ„ã€‹æŠ¥å‘ŠæŒ‡å‡ºï¼Œž®½ç®¡åœ°ç¼˜æ”¿æ²»ç´§å¼ å’Œå®è§‚绋¹Žä¸¼‹®å®šæ€§åŠ å‰§ï¼Œ2025òq´å…¨çƒèƒ½æºæŠ•资仞®†åˆ›¾Uªå½•地达åˆ?.3万亿¾ŸŽå…ƒåQŒè¾ƒ2024òq´å®žé™…增é•?%。其ä¸ï¼Œæ¸…æ´èƒ½æºæŠ•资高达2.2万亿¾ŸŽå…ƒåQŒé¦–‹Æ¡è¾¾åˆ°åŒ–石燃料投资规模(1.1万亿¾ŸŽå…ƒåQ‰çš„两å€ã€‚这一¾l“构性å˜åŒ–表明,风电(sh¨´)ã€å…‰ä¼ç‰æ¸…æ´èƒ½æºå·²æˆä¸ºå…¨çƒèƒ½æºç³»¾lŸæŠ•资的主赛é“ã€?/p>
然而,éšç€é£Žå…‰è£…机规模快速攀å‡ï¼Œå…¶ç³»¾lŸæ€§çº¦æŸä¹Ÿæ—¥ç›Šå‡¸æ˜¾ã€‚在多个高渗é€çŽ‡å¸‚åœºåQŒå¼ƒé£Žã€å¼ƒå…‰å’Œé™ç”µ(sh¨´)问题开始频¾J出玎ͼŒå±€éƒ¨æ—¶ŒD는µ(sh¨´)力过剩与峰谷矛盾òq¶å˜ã€‚装机容é‡ä¸å†æ˜¯è¡¡é‡æ–°èƒ½æºå‘展水òq³çš„å”¯ä¸€æŒ‡æ ‡åQŒç”µ(sh¨´)¾|‘接入能力ã€è°ƒå³°èµ„æºé…¾|®å’Œè·¨åŒºåŸŸè¾“é€èƒ½åŠ›ï¼Œæ£æˆä¸ºåˆ¶¾U¦æ–°èƒ½æº˜q›ä¸€æ¥æ‰©å¼ 的关键瓉™¢ˆã€‚在å¯å†ç”Ÿèƒ½æºå 比挾læå‡çš„背景下,储能ã€ç”µ(sh¨´)¾|‘和市场机制的é‡è¦æ€§è¿…速上å‡ã€‚åŒæ—Óž¼ŒçŽ°æœ‰ç”?sh¨´)力市场和ç”?sh¨´)ä»ähœºåˆ¶åœ¨åº”å¯¹é«˜æ¯”ä¾‹é—´æ‡æ€§ç”µ(sh¨´)æºæ–¹é¢çš„局陿€§é€æ¥æ˜„¡Ž°åQŒå•¾U¯ä¾é è£…æœºæ‰©å¼ ï¼Œå·²éš¾ä»¥æ”¯æ’‘æ–°èƒ½æºçš„高质é‡ã€å¯æŒç®‹å‘å±•ã€‚æ•°æ®æ˜¾½Cºï¼Œ2025òq´è®¸å¤šå¸‚åœø™´Ÿç”?sh¨´)äh(hu¨¢n)å‘ç”ŸçŽ‡å¢žåŠ ï¼Œå…¶ä¸ä¸ŠåŠòqß_¼Œå¾·å›½ã€è·å…°å’Œè¥¿ç牙ç‰å›½å®¶æ‰¹å‘市场负äh(hu¨¢n)æ ¼çš„ž®æ—¶æ•îC†¾é¢è¾¾åˆ?%ï½?%åQŒé«˜äº?024òq´çš„4%ï½?%ã€?/p>
˜q›å…¥2026òqß_¼Œå…¨çƒé£Žå…‰å‘展ž®†æ˜Žæ˜¾è¿›å…¥æè´¨é˜¶ŒDüc€‚è¿™æ„å‘³ç€æ–°èƒ½æºçš„æ›¿ä»£˜q›ç¨‹æ£åœ¨ä»Žå•一的容é‡å¢žé•¿ï¼Œè½¬å‘æ¶ëŠ›–å‘电(sh¨´)ã€é•¿æ—¶å‚¨èƒ½ã€æ™ºæ…§ç”µ(sh¨´)¾|‘以åŠéœ€æ±‚ä¾§å“应的全¾pÈ»Ÿé‡æž„。在˜q™ä¸€é˜¶æ®µåQŒé£Žå…‰å‘ç”늚„价值将ä¸å†ä»…由其度甉|ˆæœ¬å†³å®šï¼Œè€Œæ›´å¤šå–决于其与¾pÈ»Ÿçš„èžåˆèƒ½åŠ›ï¼Œ˜q™å°†æˆäؓ军_®šé£Žå…‰é•¿æœŸå‘展½Iºé—´çš„关键å˜é‡ï¼Œå‚¨èƒ½è§„模能å¦åŒæ¥æ‰©å¼ ã€ç”µ(sh¨´)¾|‘是å¦å…·å¤‡è·¨åŒºåŸŸæ¶ˆçº³èƒ½åŠ›ã€å¸‚场机制是å¦èƒ½å¤Ÿæœ‰æ•ˆåæ˜ çµ‹zÀL€§äh(hu¨¢n)å€û|¼Œž®†ç›´æŽ¥åª„哿–°èƒ½æºä»Žé«˜å 比走å‘高å¯é çš„˜q›ç¨‹ã€‚预è®?026òq´æˆ–ž®†æœ‰æ›´å¤šå›½å®¶ž®†é…储比例和ç”늽‘调控贡献度作为新能æºç«žäh(hu¨¢n)上网的关键æƒé‡ï¼Œå€’逼技术èµ\¾U¿å‘æ›´å…·¾pÈ»Ÿä»·å€¼çš„æ–¹å‘演进ã€?/p>
æ€ÖM½“æ¥çœ‹åQŒé£Žç”?sh¨´)和光ä¼å·²ä»Žæˆæœ¬å¯è¡Œè½¬å‘规模ä¸Õd¯¼åQŒå¦‚今棘qˆå…¥å†›_®šå…‰™•¿æœŸè§’色的é‡è¦é˜¶æ®µã€‚对2026òq´å…¨çƒèƒ½æºå¸‚åœø™€Œè¨€åQŒæ–°èƒ½æºç«žäº‰çš„æ ¸å¿ƒä¸å†åªæ˜¯è£…机速度åQŒè€Œæ˜¯è°èƒ½çŽ‡å…ˆæž„å¾èµ·ä¸Žé«˜æ¯”例风光相匚w…的系¾lŸèƒ½åŠ›ã€‚åœ¨˜q™ä¸€˜q‡ç¨‹ä¸ï¼Œèƒ½æºè½¬åž‹ž®†å‘ˆçŽ°å‡ºæ›´å¼ºçš„éŸ§æ€§ã€æ›´é«˜çš„夿‚性ã€?/p>
å…«ã€å‚¨èƒ½è£…æœºåŠ é€Ÿæ”¾é‡ï¼Œç‰|´»æ€§èµ„æºæˆ¾pÈ»Ÿ˜q行é‡å¿ƒ
åœ¨é—´æ‡æ€§å¯å†ç”Ÿèƒ½æºå 比æå‡å’Œç”µ(sh¨´)力负èïL(f¨¥ng)‰¹æ€§å¤æ‚化的共åŒä½œç”¨ä¸‹åQŒå‚¨èƒ½æ£ä»Žç”µ(sh¨´)力系¾lŸçš„“补充æ’ä»¶â€æ¼”å˜äØ“ä¸å¯æˆ–ç¼ºçš„â€œæ ¸å¿ƒä¸æž¢â€ï¼Œå…¶è§„模化部çÖvæ£åœ¨é‡æ–°å®šä¹‰èƒ½æºæ—¶ç©ºè°ƒèŠ‚çš„äh(hu¨¢n)å€¼æ ‡å‡†ã€?/p>
2025òqß_¼Œå…¨çƒå‚¨èƒ½å¸‚场¾l历了从½Cø™Œƒåº”ç”¨å‘æ”¯æŸ×ƒñ”业的质å˜åQŒè£…æœø™§„æ¨¡å¢žé€Ÿåˆ›ä¸‹åŽ†å²æ–°é«˜ã€‚æ ¹æ®BNEF预测åQ?025òq´å…¨çƒå‚¨èƒ½æ–°å¢žè£…机将辑ֈ°92å‰ç“¦åQ?47å‰ç“¦æ—Óž¼‰åQŒè¾ƒ2024òq´å¢žé•?3%åQŒå…¶ä¸ä¸å›½å’Œ¾ŸŽå›½æ˜¯å¢žé•¿çš„åŒå¼•擎,‹Æ§æ´²æ˜¯ç´§éšå…¶åŽçš„é‡è¦å¸‚åœºã€‚å‚¨èƒ½è£…æœºçš„åŠ é€Ÿæ”¾é‡å¾—益于甉|± æˆæœ¬çš„æŒ¾l探底,在部分领先市场和大规模项目ä¸åQŒç£·é…”R“锂储能系¾lŸæˆæœ¬æŒ¾l下探,使得“新能æº+储能â€çš„òq³äh(hu¨¢n)上网在更多地区æˆä¸ºçŽ°å®žã€‚ä¸Žæ¤åŒæ—Óž¼Œé•¿æ—¶å‚¨èƒ½æŠ€æœ¯ä¹Ÿå–得了çªç ´æ€§è¿›å±•,全钒液æµç”‰|± ã€åŽ‹¾~©ç©ºæ°”储能以åŠé‡åŠ›å‚¨èƒ½ç‰å¤šä¸ªç™‘Ö…†ç“¦çñ”长时储能½Cø™Œƒ™å¹ç›®åœ?025òq´å‰åŽé™†¾l投˜q或˜q›å…¥å•†ä¸šåŒ–è¿è¡Œé˜¶ŒDµï¼Œå…¨çƒç”?sh¨´)力¾pÈ»Ÿå·²ç»å¼€å§‹å…·å¤‡åº”对跨昼夜甚至跨å£èŠ‚åŠŸçŽ‡æ‡LåŠ¨çš„åˆæ¥èƒ½åŠ›ã€?/p>
储能市场的爆å‘å¼å¢žé•¿åQŒæ˜¯èƒ½æºè½¬åž‹˜q›ç¨‹ä¸ä»Žç”‰|ºä¾§ç»¿è‰²æ›¿ä»£å‘¾pÈ»Ÿä¾§çµ‹z»è°ƒèŠ‚çš„æ·±åŒ–ã€‚éšç€å…‰ä¼å’Œé£Žç”?sh¨´)在全çƒç”µ(sh¨´)力¾l“æž„ä¸çš„å æ¯”攀å‡ï¼Œç”?sh¨´)力¾pÈ»Ÿå¯¹çž¬æ—¶åã^è¡¡å’Œæƒ¯é‡æ”¯æ’‘的需求愈å‘迫切。储能ä¸å†ä»…仅是½Ž€å•的削峰填谷工具åQŒå…¶åœ¨è¾…助æœåС参åœÞZ¸æä¾›çš„调频ã€ç”µ(sh¨´)压支æŒä»¥åŠé»‘å¯åЍ½{‰åŠŸèƒ½ï¼Œæ£åœ¨æˆäØ“¾l´æŒç”늽‘韧性的关键。更˜q›ä¸€æ¥æ¥çœ‹ï¼Œ2025òq´å‚¨èƒ½ç›ˆåˆ©æ¨¡å¼çš„多元化是其äñ”ä¸šèµ°å‘æˆç†Ÿçš„æ ‡å¿—。在‹Æ§ç¾Žå¸‚场åQŒé€šè¿‡å‚与现货市场套利和频率调节æœåŠ¡ï¼Œå‚¨èƒ½™å¹ç›®çš„商业é—çŽ¯æ„ˆå‘æ¸…晎ͼ›è€Œåœ¨æ–°å…´å¸‚场åQŒå‚¨èƒ½æ£æˆäؓ解决åè¿œåœ°åŒºæ— ç”µ(sh¨´)人å£ä¾›ç”µ(sh¨´)与关键基¼‹€è®¾æ–½ç”¨ç”µ(sh¨´)安全的最优èµ\径ã€?/p>
˜q›å…¥2026òqß_¼Œå‚¨èƒ½çš„角色ä¸å†æ˜¯å•点½Hç ´åQŒè€Œæ˜¯å…¨é“¾é›†æˆåQŒæˆä¸ø™ƒ½æºæ”¿½{–å’Œç”?sh¨´)力¾pÈ»Ÿå»ø™®¾çš„é‡è¦ä“Q务。éšç€åˆ†å¸ƒå¼èƒ½æºä¸Žå¾®ç”µ(sh¨´)¾|‘的普åŠåQŒâ€œå‚¨èƒ?â€ï¼ˆå¦‚“储èƒ?工业å›åŒºâ€â€œå‚¨èƒ?‘…çñ”充电(sh¨´)ç«™â€â€œå‚¨èƒ?æ•°æ®ä¸å¿ƒâ€ï¼‰ž®†æˆä¸ÞZñ”ä¸šæ ‡å‡†é…¾|®ã€?026òq´å‰åŽï¼Œå…¨çƒä¸»è¦å¸‚场的储能安全ã€ç¢³‘Œ™¿¹å’Œå›žæ”¶æ ‡å‡†æœ‰æœ›è¿›ä¸€æ¥è¶‹ä¸¥åÆˆé€æ¥åè°ƒåQŒæ¬§ç›Ÿå’Œ¾ŸŽå›½æˆ–将在准入规则方é¢å‘æŒ¥å¼•é¢†ä½œç”¨ã€‚åŒæ—Óž¼Œéšç€äººå·¥æ™ø™ƒ½å¯¹ç”µ(sh¨´)¾|‘调度能力的赋能åQŒè™šæ‹Ÿç”µ(sh¨´)厂将把æ“vé‡çš„分布å¼å‚¨èƒ½èµ„æºèšåˆè“væ¥ï¼Œå½¢æˆå…ähœ‰å…†ç“¦¾U§è°ƒèŠ‚èƒ½åŠ›çš„â€œæ•°å—电(sh¨´)æ± â€ï¼Œä»Žè€Œåœ¨ä¸éœ€è¦æ–°å»ºç‰©ç†ç”µ(sh¨´)厂的情况下,解决城市的电(sh¨´)力尖峰问题ã€?/p>
æ€ÖM½“æ¥çœ‹åQŒéšç€å‚¨èƒ½äº§ä¸šçš„规模化爆å‘åQŒå…¨çƒèƒ½æºè{åž‹è¿›å…¥â€œè°ƒèŠ‚èƒ½åŠ›äØ“çŽ‹â€é˜¶ŒDüc€‚如果说˜q‡åŽ»åå¹´çš„é‡å¿ƒæ˜¯æé«˜å‘电(sh¨´)ä¾§çš„¾l¿è‰²æ¯”例åQŒé‚£ä¹ˆä»Ž2026òq´å¼€å§‹ï¼Œé‡å¿ƒ?y¨u)®†è{¿UÕdˆ°æå‡¾pÈ»Ÿä¾§çš„ç‰|´»æ€§ä¸Žé€‚应性上。储能ä¸ä»…是˜qžæŽ¥é—´æ‡æ€§æ¸…‹z能æºä¸Ž˜qžç®‹æ€§ç”Ÿäº§ç”Ÿ‹zÈš„¾U½å¸¦åQŒæ›´æ˜¯æå‡èƒ½æºä¾›¾l™å®‰å…¨ç³»æ•°çš„æ ¸å¿ƒèµ„äñ”。对2026òq´å…¨çƒèƒ½æºå¸‚åœø™€Œè¨€åQŒå‚¨èƒ½å·²ä¸å†æ˜¯æ˜‚è´ëŠš„能æºé…套åQŒè€Œæ˜¯è¡¡é‡èƒ½æºä½“ç³»æˆç†Ÿåº¦ä¸ŽæŠ—åŽ‹èƒ½åŠ›çš„å…³é”®æŒ‡æ ‡ã€‚å‚¨èƒ½æŠ€æœ¯çš„˜qä»£ä¸Žåº”ç”¨åœºæ™¯çš„æ‰©å¼ åQŒå°†˜q›ä¸€æ¥å‰Šå¼±åŒ–石燃料在调峰领域的ç»å¯¹ä¼˜åŠ¿ï¼Œé©±åŠ¨å…¨çƒèƒ½æºä½“ç³»åŠ é€Ÿè¿ˆå‘æ›´å…·å¼¹æ€§ã€é«˜åº¦æ•°å—化且深度脱¼„³çš„æ–°åÅžæ€ã€?/p>
ä¹?ji¨¦)ã€æ°¢èƒ½äñ”业é™é€Ÿæ ¡å‡†ï¼Œèƒ½æºè½¬åž‹˜q›å…¥ç†æ€§ç›é€‰é˜¶ŒD?/strong>
在全çƒèƒ½æºè{型的诸多路径ä¸ï¼Œæ°¢èƒ½å§‹ç»ˆè¢«å¯„予厚望,å´ä¹Ÿé•¿æœŸä¼´éšç€äº‰è®®ã€‚å…¶äº§ä¸šåœ¨å¿«é€Ÿæ‰©å¼ ä¸çš„å夿 ¡å‡†ï¼Œæ—¢æ˜ ž®„出全çƒä½Žç¢³è½¬åž‹çš„现实约æŸï¼Œä¹Ÿç¡®ç«‹äº†æœªæ¥ä»¥ç³»¾lŸäh(hu¨¢n)å€égØ“æ ¸å¿ƒçš„å‘展基调ã€?/p>
2025òqß_¼Œæ°¢èƒ½äº§ä¸šåœ¨å…¨çƒèŒƒå›´å†…¾l历了罕è§çš„剧烈分化åQŒä¸€è¾ÒŽ(gu¨©)˜¯æ”¿ç–与资本挾låŠ ç ,å¦ä¸€è¾¹åˆ™æ˜¯é¡¹ç›®åšgæœŸã€æ‹¹…甚臛_–消频现。表é¢çœ‹åQŒè¿™æ˜¯æ°¢èƒ½å‘å±•çš„é™æ¸©æœŸï¼›ä½†ä»Žèƒ½æºå®‰å…¨ä¸Žäñ”业结构的角度审视åQŒè¿™æ›´åƒæ˜¯ä¸€åœºå¿…è¦çš„é‡ä¼°ä¸Žæ ¡å‡†ï¼Œå…¶åª„å“已开始超出å•一技术èµ\¾U¿ï¼Œæ¼”å˜ä¸ºå…¨çƒèƒ½æºä½“¾pÖM¸å…ähœ‰å…±æ€§çš„¾l“构性问题ã€?/p>
从政½{–层é¢çœ‹åQ?025òq´å„主覾l济体对氢能的æ€åº¦òq¶æœªæ‘ÖŠ¨åQŒå而呈现出更清晰的战略å–å‘——氢能ä¸å†åªæ˜¯å•ä¸€çš„å‡æŽ’å·¥å…øP¼Œè€Œè¢«¾pÈ»Ÿæ€§çº³å…¥èƒ½æºå®‰å…¨ä¸Žå·¥ä¸šç«žäº‰åŠ›æ¡†æž¶ã€‚æ¬§ç›Ÿçš„è·¯å¾„ž®¤å…·ä»£è¡¨æ€§ã€‚通过‹Æ§æ´²æ°¢èƒ½é“¶è¡Œã€ETS创新基金以åŠâ€œæ¬§‹z²å…±åŒåˆ©ç›Šé‡ç‚šw¡¹ç›®â€ç‰æœºåˆ¶åQŒæ¬§ç›Ÿè¯•图以公共资金撬动长期市场需求,为绿氢构建å¯é¢„期的投资环境。æˆå‘˜å›½å±‚é¢åQŒæ³•国ã€å¯d国ã€è¥¿ç牙½{‰å›½ç›¸ç‘ôåŠ ç 补脓(chu¨¤ng)与制度ä¿éšœï¼Œž®†æ°¢èƒ½ä¸Žæœ¬å›½äº§ä¸šé“‘Ö®‰å…¨ã€é‡å·¥ä¸šæ·±åº¦è„Þq¢³ç´§å¯†¾l‘定。这一政ç–èµ°åŠ¿æ¸…æ™°åæ˜ 出,在地¾~˜æ”¿æ²ÖM¸¼‹®å®šæ€§ä¸Šå‡ã€åŒ–矌™ƒ½æºä¾›åº”é£Žé™©åŠ å¤§çš„èƒŒæ™¯ä¸‹ï¼Œæ°¢èƒ½è¢«è§†ä¸ºå°‘æ•°å…·å¤‡æˆ˜ç•¥ç¼“å†²æ½œåŠ›çš„èƒ½æºé€‰é¡¹ä¹‹ä¸€ã€?/p>
与æ¤åŒæ—¶åQŒäñ”业层é¢ä¹Ÿå–å¾—¿U¯æž˜q›å±•。电(sh¨´)解槽效率æå‡ä¸Žè§„模化刉™€ 效应å åŠ ï¼Œæ£åœ¨æŽ¨åЍ¾l¿æ°¢æˆæœ¬æŒç®‹ä¸‹æŽ¢ã€‚国际能æºçÖv的评估显½Cºï¼Œåˆ?030òq´ç»¿æ°¢æˆæœ¬æœ‰æœ›æ˜¾è‘—下é™ï¼Œä¸Žä¼ ¾lŸç°æ°¢çš„å·®è·æ˜Žæ˜¾æ”¶çª„。全çƒèŒƒå›´å†…åQŒä¸€æ‰¹åƒå¨çñ”ã€ä¸‡å¨çñ”™å¹ç›®ç›¸ç‘ô投è¿åQŒæ°¢èƒ½å·²ä»Žæ¦‚念验è¯é˜¶ŒDµè¿ˆå…¥åˆæ¥äñ”业化阶段。这一现实˜q›å±•åQŒä‹É氢能具备˜q›å…¥èƒ½æºå®‰å…¨è®¨è®ºæ ¸å¿ƒå±‚的基础æ¡äšgåQŒè€Œä¸å†åªæ˜¯è¿œæœŸæ„¿æ™¯ã€?/p>
在这一背景下,2025òq´å‡ºçŽ°çš„™å¹ç›®æ·˜æ±°æ½®æ ¼å¤–引人关注。埃克森¾ŸŽåšã€BP½{‰èƒ½æºå·¨å¤´åœ¨‹Æ§ç¾Ž½{‰åœ°æ”¶ç¾ƒæ°¢èƒ½å¸ƒå±€åQŒå¤šä¸ªæ“v外大型氢能项目å—到承è´ä¸‘Ÿë€èžèµ„难题或政ç–调整影å“而åšg期或调整。这òq‰™žä¸ªæ¡ˆåQŒè€Œæ˜¯å…¨çƒæ°¢èƒ½äº§ä¸š¾l“构性约æŸçš„集䏿˜„¡Ž°åQšå…¶ä¸€åQŒæ”¿½{–丼‹®å®šæ€§ä»ç„¶å˜åœ¨ï¼Œå…³é”®‹È€åŠ±æœºåˆ¶çš„è§„åˆ™å˜åŒ–直接影哙å¹ç›®èžèµ„与现金æµé¢„期åQ›å…¶äºŒï¼Œæˆæœ¬é«˜ä¼é—®é¢˜ž®šæœªæ ÒŽ(gu¨©)œ¬¾~“è§£åQŒæ— è®ºç»¿æ°¢è¿˜æ˜¯è“æ°¢ï¼Œåœ¨å¤šæ•°åº”用场景下ä»éš¾ä»¥å®Œå…¨å¸‚场化åQ›å…¶ä¸‰ï¼Œéœ€æ±‚端ž®šæœªæˆç†ŸåQŒé’¢é“ã€åŒ–å·¥ã€èˆª˜qç‰æ½œåœ¨ç”¨æˆ·è‡ªèín也é¢ä¸´è„±¼„Ïxˆæœ¬ä¸Žå‘¨æœŸåŽ‹åŠ›åQŒé•¿æœŸæ‰¿è´å议难以è½åœ°ã€‚从˜q™äº›é—®é¢˜ä¸éš¾çœ‹å‡ºäº§ä¸šå‘展é¢äÍ(f¨´)的深层次现实风险åQŒåœ¨¾~ÞZ¹½E›_®šéœ€æ±‚与制度托底的情况下åQŒæ°¢èƒ½é¡¹ç›®æžæ˜“在å®è§‚¾l济波动ã€åˆ©çŽ‡ä¸Šè¡Œæˆ–æ”¿ç–调整ä¸å¤±åŽÀL”¯æ’‘。也æ£å› 如æ¤åQ?025òq´çš„™å¹ç›®å‡ºæ¸…òq¶ä¸æ„å‘³ç€æ°¢èƒ½å‰æ™¯é€†è{åQŒè€Œæ˜¯è¯´æ˜Žäº§ä¸šå‘展æ£åœ¨ä»Žæ”¿½{–驱动的规模竞赛åQŒè{å‘ä»¥æˆæœ¬¾U¦æŸå’Œå•†ä¸šå¯è¡Œæ€§äØ“æ ¸å¿ƒçš„ç†æ€§ç›é€‰é˜¶ŒDüc€‚从能æºå®‰å…¨çš„视角看åQŒè¿™ä¸€è½¬å˜å…ähœ‰æ›´äØ“æ·Þp¿œçš„å«ä¹‰ã€‚真æ£å†³å®šæ°¢èƒ½æˆ˜ç•¥äh(hu¨¢n)值的åQŒåƈéžé¡¹ç›®æ•°é‡æˆ–投资规模åQŒè€Œæ˜¯èƒ½å¦å½¢æˆè´¯é€šèƒ½æºä¾›¾l™ã€åŸº¼‹€è®¾æ–½ä¸Žç»ˆç«¯éœ€æ±‚的完整体系。具备这一能力的国å®Óž¼Œž®†åœ¨æœªæ¥èƒ½æº¾l“æž„ä¸èŽ·å¾—æ›´é«˜çš„è‡ªä¸»æ€§ä¸ŽæŠ—é£Žé™©èƒ½åŠ›ï¼›å之åQŒå³ä¾¿æŽŒæ¡å…³é”®æŠ€æœ¯ï¼Œä¹Ÿå¯èƒ½å› ¾~ÞZ¹å¸‚场与制度支撑而陷入被动ã€?/p>
˜q›å…¥2026òqß_¼Œå…¨çƒæ°¢èƒ½äº§ä¸šå¤§æ¦‚率ä¸ä¼šè¿Žæ¥ç®€å•çš„å†åº¦å‡æ¸©ã€‚政½{–支æŒä»ž®†æŒ¾lï¼Œä½†æ›´å¼ø™°ƒ¾_‘Ö‡†æ€§ä¸Žé•¿æœŸæ€§ï¼›èµ„本ž®†æ›´åŠ è°}慎,优先‹¹å‘具备明确应用场景和承è´ä¿éšœçš„™å¹ç›®åQ›äñ”业竞争的焦点åQŒä¸å†æ˜¯è°å¸ƒå±€å¾—更早,而是è°èƒ½½I¿è¶Šå‘¨æœŸã€åÅžæˆä½“¾p…R€?/p>
æ€ÖM½“æ¥çœ‹åQŒæ°¢èƒ½äñ”业这一轮é™é€Ÿæ ¡å‡†ï¼Œæ¸…晰地æ½Cºå‡ºå…¨çƒèƒ½æºè½¬åž‹æ£åœ¨å‘生é‡è¦å˜åŒ–åQŒä“Q何低¼„Ïx–¹æ¡ˆéƒ½éœ€è¦åœ¨èƒ½æº¾pÈ»Ÿä¸è¯æ˜Žå…¶¾l济å¯è¡Œæ€§ä¸Žå¯æŒ¾l性。氢能在钢é“ã€åŒ–å·¥ã€èˆª˜qç‰éš¾ä»¥ç”‰|°”化领域ä»å…·ä¸å¯æ›¿ä»£çš„长期价å€û|¼Œä½†å…¶å‘展节å¥å·²è¢«é‡æ–°é”šå®šäºŽçœŸå®žéœ€æ±‚ã€åŸº¼‹€è®¾æ–½æ¡äšg与公å…Þpƒ¦æ”¿æ‰¿å—能力之上。对2026òq´å…¨çƒèƒ½æºå¸‚åœø™€Œè¨€åQŒäñ”ä¸šæ”¯æŒæ”¿½{–çš„é‡å¿ƒåQŒå·²ä¸æ˜¯æŽ¨åЍž®½å¯èƒ½å¤šçš„æ°¢èƒ½é¡¹ç›®ä¸Šé©¬ï¼Œè€Œæ˜¯½{›é€‰æœ€å…ïL(f¨¥ng)³»¾lŸäh(hu¨¢n)å€ég¸Žé•¿æœŸç«žäº‰åŠ›çš„è·¯å¾„ã€‚æ°¢èƒ½äñ”ä¸šç†æ€§å›žå½’,在能æºè{型愿景驱动下åQŒæ¥å…¥æ›´åŠ åŠ¡å®žå‘展的阶段ã€?/p>
åã€ç¢³¾U¦æŸæ›´åŠ æ˜¾æ€§åŒ–åQŒèƒ½æºç»“构差异纳入定价体¾p?/strong>
éšç€ä¸»è¦¾læµŽä½“å°†æ°”å€™ç›®æ ‡ç³»¾lŸæ€§åµŒå…¥èåNæ˜“ä¸Žäº§ä¸šæ”¿ç–æ¡†æž¶åQŒç¢³æŽ’放æ£ä»Žéšæ€§çš„åˆè§„¾U¦æŸè½¬åŒ–为å¯é‡åŒ–ã€å¯¾l“ç®—çš„æ˜¾æ€§æˆæœ¬ï¼Œèƒ½æº¾l“构差异被纳入全çƒå¸‚场定价体¾p»ï¼Œå…¶ä½Ž¼„›_Œ–½E‹åº¦ž®†ç›´æŽ¥è{åŒ–äØ“äº§å“的全çƒç«žäº‰åŠ›ã€‚è¿™ä¸€‘‹åŠ¿åœ¨æ¬§ç›Ÿç¢³è¾¹å¢ƒè°ƒèŠ‚æœºåˆ¶åQˆCBAMåQ‰çš„æŽ¨è¿›ä¸ä½“现得最为集ä¸ã€?/p>
2025òqß_¼Œ‹Æ§ç›Ÿå®Œæˆäº†äØ“2026òq´æ£å¼å®žæ–½CBAM所需的关键立法准备工作,密集å‘布了一¾pÕdˆ—é…套实施¾l†åˆ™å’Œè°ƒæ•´æ–¹æ¡ˆï¼Œæ¶ëŠ›–¼„ÏxŽ’æ”‘Ö¼ºåº¦é»˜è®¤å€ÆD®¾å®šã€æ•°æ®ç”³æŠ¥ä¸Žæ ¸æŸ¥è§„则åQŒä»¥åŠäñ”å“è¦†ç›–èŒƒå›´æ‰©å±•ç‰æ ¸å¿ƒå†…å®¹ã€‚æ ¹æ®æœ€æ–°å®‰æŽ’,CBAM的适用范围ž®†åœ¨åŽŸæœ‰æ°´æƒ”ã€é’¢é“ã€é“ã€ç”µ(sh¨´)力ç‰åŸºç¡€ææ–™çš„基¼‹€ä¸Šï¼Œ˜q›ä¸€æ¥åšg伸至钢铽{‰ä¸‹æ¸¸åˆ¶æˆå“åQŒæ–°å¢žçº¦180¿Uäñ”å“类别,覆盖机械讑֤‡ã€é‡‘属制å“ã€èžR辆零部äšgã€å®¶ç”¨ç”µ(sh¨´)器åŠå»ºç‘讑֤‡½{‰å¤šä¸ªåˆ¶é€ 业领域。这æ„味ç€åQŒæœªæ¥å‡ºå£è‡³‹Æ§ç›Ÿå¸‚场的汽车ã€å®¶ç”늉¾lˆç«¯äº§å“åQŒå…¶éšå«çš„用能结构和¼„ÏxŽ’æ”¾æ°´òq»I¼Œž®†ç›´æŽ¥åª„å“å…¶˜q›å…¥‹Æ§ç›Ÿå¸‚åœºçš„ç»¼åˆæˆæœ¬ã€?/p>
从机制设计看åQŒCBAMçš„æ ¸å¿ƒä¸åœ¨äºŽ½Ž€å•å¾½EŽï¼Œè€Œåœ¨äºŽå…¶ž®†ä¸åŒåœ°åŒø™ƒ½æºç»“构和用能方å¼çš„å·®å¼‚ï¼Œè½¬åŒ–ä¸ø™·¨å¢ƒèåN易ä¸çš„绋¹Žä¿¡å—÷€‚长期ä¾èµ–ç…¤ç”늉高碳ç”?sh¨´)力的生产模å¼ï¼Œåœ¨æ¬§ç›Ÿå¸‚åœÞZ¸Šž®†é¢ä¸´æ›´é«˜çš„éšæ€§ç¢³æˆæœ¬åQŒè€Œä½Ž¼„³ç”µ(sh¨´)åŠ›å æ¯”高ã€èƒ½æºä½“¾pÀL¸…‹z化½E‹åº¦æ›´é«˜çš„绋¹Žä½“åQŒåˆ™æ›´å®¹æ˜“获得制度性优åŠÑ€‚也ž®±æ˜¯è¯ß_¼Œèƒ½æºä¸å†åªæ˜¯ç”Ÿäñ”è¦ç´ åQŒè€Œæˆä¸ºå†³å®šèåN易竞争力的é‡è¦å˜é‡ã€?/p>
˜q›å…¥2026òqß_¼Œéšç€CBAM逿¥ç”Þp¿‡æ¸¡æœŸ˜qˆå‘实质˜q行阶段åQŒä¼ä¸šå¯¹¼„Ïxˆæœ¬çš„æ•æ„Ÿåº¦å°†æ˜¾è‘—æå‡ã€‚å°½½Ž¡å½“å‰ä»ä»¥ç”³æŠ¥å’Œæ ¸ç®—ä¸ÞZ¸»åQŒä½†å¸‚场已开始æå‰æ¶ˆåŒ–其长期影å“。对能æºå¯†é›†åž‹è¡Œä¸šè€Œè¨€åQŒç¢³æŽ’放ä¸å†åªæ˜¯åˆè§„层é¢çš„çŽ¯ä¿æŒ‡æ ‡ï¼Œè€Œæ˜¯ç›´æŽ¥å½±å“订å•ã€å®šä»·å’Œåˆ©æ¶¦½Iºé—´çš„æ ¸å¿ƒæˆæœ¬é¡¹ã€‚CBAMçš„æ£å¼å®žæ–½ï¼Œæ ‡å¿—ç€å…¨çƒè´¸æ˜“体系˜q›å…¥ä¸€ä¸ªç¢³æˆæœ¬è¢«æ˜¾æ€§åŒ–ã€è´§å¸åŒ–的新阶段åQŒå…¶æœ€ç›´æŽ¥çš„æ•ˆæžœï¼Œæ˜¯åœ¨‹Æ§ç›Ÿ¼„›_¸‚场(EU ETSåQ‰ä¸Žå…¨çƒèƒ½æºå’Œå•†å“äh(hu¨¢n)æ ég¹‹é—ß_¼Œå»ºç«‹èµ·ä¸€æ¡æ¸…晰而稳定的ä»äh ¼ä¼ 导通é“ã€?/p>
在这一机制下,EU ETSé…é¢ä»äh ¼çš„æ‡L动,ž®†ä¸å†åªæ˜¯åŒºåŸŸæ€§çš„市场信å·åQŒè€Œä¼šé€šè¿‡CBAMè¯ä¹¦æˆæœ¬åQŒæ›´ç´§å¯†åœ°å‘å¤–ä¼ å¯ÆD‡³å…¨çƒç”Ÿäñ”体系åQŒå°¤å…¶æ˜¯ç”?sh¨´)åŠ›æˆæœ¬å’Œä»¥ç”µ(sh¨´)力为基¼‹€çš„工业å“ä»äh ¼ã€‚è¿™æ„味ç€åQŒå…¨çƒç”Ÿäº§è€…和贸易商将ä¸å¾—ä¸å…±åŒé¢å¯¹ä¸€ä¸ªç”±èƒ½æºä»äh ¼ä¸Žç¢³ä»äh ¼å åŠ å½¢æˆçš„å¤åˆæˆæœ¬ï¼Œä»ÖM½•高碳能æºè·¯å¾„的绋¹Žæ€§éƒ½ž®†è¢«¾pÈ»Ÿæ€§é‡æ–°è¯„估。这¿U釿–°è¯„伎ͼŒé•¿è¿œæ¥çœ‹åŠ¿å¿…é‡å¡‘å…¨çƒèƒ½æºä¸Žå·¥ä¸šçš„½Iºé—´å¸ƒå±€ã€‚对ä¾èµ–煤电(sh¨´)½{‰é«˜¼„Œ™ƒ½æºçš„¾l济体而言åQŒå…¶é’¢é“ã€ç”µ(sh¨´)è§£é“ã€åŒ–å·¥ç‰é«˜è€—能产å“在对‹Æ§å‡ºå£ä¸ž®†é¢ä¸´æŒ¾lçš„æˆæœ¬åŠ£åŠ¿åQ›è€Œæ‹¥æœ‰æ°´ç”üc€æ ¸ç”üc€é£Žç”늉低碳ç”?sh¨´)力资æºçš„国å®Óž¼Œåˆ™å¯èƒ½åœ¨èƒ½æºåŠå…¶è¡ç”Ÿäº§å“出å£ä¸èŽ·å¾—æ˜¾è‘—çš„¾l¿è‰²æº¢äh(hu¨¢n)。例如,‹Æ§ç›Ÿåœ¨CBAM规则ä¸é€æ¥ä¼˜åŒ–对进å£ç”µ(sh¨´)力排攄¡š„æ ¸ç®—æ–¹å¼åQŒæ›´åŠ é‡è§†ç”µ(sh¨´)¾|‘çš„å®žé™…æŽ’æ”¾å› ååQŒè¿™ä½¿æŒªå¨ç‰æ°´ç”µ(sh¨´)å æ¯”高的国家在对‹Æ§ç”µ(sh¨´)力和工业å“出å£ä¸å¤„于更有利佾|®ã€‚未æ¥ï¼Œ˜q™ä¸€æœºåˆ¶å¯èƒ½å‚¬åŒ–æ–îC¸€è½®å…¨çƒäñ”业区ä½è°ƒæ•ß_¼Œé«˜ç¢³äº§èƒ½è¢«è¿«å¤–移或è{åž‹ï¼Œè€Œé ˜q‘欧盟市场ã€ä¸”具备低碳能æºä¼˜åŠ¿çš„ç”Ÿäº§åŸºåœŽÍ¼Œå…¶æˆ˜ç•¥äh(hu¨¢n)值将明显上å‡ã€‚从更长˜qœçš„视角看,CBAM的媄å“åÆˆä¸ä¼šæ¢æ¥äºŽçŽ°æœ‰èƒ½æºç»“构的½{›é€‰ï¼Œæ›´å°†æ·±åˆ»å¡‘é€ æœªæ¥èƒ½æºæŠ€æœ¯ç«žäº‰æ ¼å±€åQŒä‹É深度è„Þq¢³æŠ€æœ¯ä»Žé•¿æœŸé€‰é¡¹è½¬å˜ä¸ºçŽ°å®žçº¦æŸä¸‹çš„必选èµ\å¾„ã€‚äØ“ä»Žæ ¹æœ¬ä¸Šé™ä½Ž¼„›_…³½EŽå¸¦æ¥çš„é•¿æœŸæˆæœ¬åQŒå‡ºå£å¯¼å‘型产业ž®†ä¸å¾—ä¸æŽ¨è¿›æ·±åº¦è„Þq¢³ã€?/p>
æ€ÖM½“æ¥çœ‹åQŒç¢³å…³ç¨Žè½åœ°åŽï¼Œå…¨çƒèƒ½æºä¸ŽèåN易体¾pÕd°†ä»¥ç¢³ä¸ºæ ¸å¿ƒçº¦æŸã€‚能æºçš„竞争åQŒä¸å†åªæ˜¯äh(hu¨¢n)æ ég¸Žä¾›åº”安全之争åQŒè€Œæ˜¯èƒ½æº¾l“æž„ã€åˆ¶åº¦è§„则与技术èµ\径的¾l¼åˆè¾ƒé‡ã€‚对2026òq´å…¨çƒèƒ½æºå¸‚åœø™€Œè¨€åQŒCBAMž®†ä¸ä»…是一™å¹èåNæ˜“å·¥å…øP¼Œæ›´åƒæ˜¯ä¸€æ ÒŽ(gu¨©)¸…晰的信巋‚’,引导资本ã€äñ”业和政ç–åQŒå‘低碳能æºå’Œæ·±åº¦å‡æŽ’èµ\å¾„åŠ é€Ÿèšé›†ï¼ŒæŒç®‹é‡å¡‘å…¨çƒèƒ½æºä¸Žå·¥ä¸šä½“¾pÈš„˜q行逻辑ã€?/p>
¾lég¸Šæ‰€˜qŽÍ¼Œå…¨çƒèƒ½æº¾pÈ»Ÿé•¿æœŸè½¬åž‹æ–¹å‘明确åQŒä½†çŸæœŸ˜q行充满ä¸ç¡®å®šæ€§ã€?026òqß_¼Œåœ¨èƒ½æºå®‰å…¨ã€ç»‹¹Žå¯è´Ÿæ‹…与绿色低¼„Œ™¿™ä¸‰é‡ç›®æ ‡ä¹‹é—´åQŒå„国将æ ÒŽ(gu¨©)®è‡ªèín资溼›€èµ‹ä¸Žäº§ä¸šéœ€æ±‚ï¼Œé‡æ–°å¯ÀL‰¾æœ€é€‚åˆçš„åã^衡点。煤ç‚çš„åŽ‹èˆ±çŸ³ä½œç”¨ã€æÑa气的å†åã^è¡¡ã€æ ¸ç”늚„战略回归以åŠé£Žå…‰çš„æè´¨å¢žæ•ˆï¼Œå…±åŒæž„æˆäº†èƒ½æºä¾›åº”ä¾§çš„å¤šå…ƒæ ¼å±€åQ›è€Œç”µ(sh¨´)力需求的‹È€å¢žä¸Žå‚¨èƒ½çš„爆å‘,则倒逼系¾lŸä¾§˜q›è¡Œæ·±åº¦çš„絋zÀL€§æ”¹é€ 。全çƒèƒ½æºçš„下一站,ž®†æ˜¯ä¸€åœºæ¶‰åŠç”Ÿäº§æ–¹å¼ã€æ¶ˆè´¹ä¹ (f¨¤n)惯与æ²È†è§„则的系¾lŸæ€§é‡æž„ã€?/p>]]>
‹¹™æ±Ÿçœå‘展和攚w©å§”员ä¼?‹¹™æ±Ÿçœèƒ½æºå±€å…³äºŽæŽ¨åЍ¾l¿ç”µ(sh¨´)直连å‘展有关事项的通知
å„设区市å‘展攚w©å§”ã€å®æ³¢å¸‚能æºå±€åQŒçœç”?sh¨´)力公å¸åQ?/p>
æ ÒŽ(gu¨©)®å›½å®¶å‘展攚w©å§?国家能æºå±€ã€Šå…³äºŽæœ‰åºæŽ¨åŠ¨ç»¿ç”늛´˜qžå‘展有关事™å¹çš„é€šçŸ¥ã€‹ï¼ˆå‘æ”¹èƒ½æºã€?025ã€?50åøP¼‰åQŒç»“åˆæˆ‘çœå®žé™…,制定本通知ã€?/p>
一ã€é€‚用范围
¾l¿ç”µ(sh¨´)直连是指风电(sh¨´)ã€å¤ªé˜Œ™ƒ½å‘电(sh¨´)ã€ç”Ÿç‰©è´¨å‘电(sh¨´)½{‰æ–°èƒ½æºä¸ç›´æŽ¥æŽ¥å…¥å…¬å…Þq”µ(sh¨´)¾|‘,通过直连¾U¿èµ\å‘å•一ç”?sh¨´)力用户供给¾l¿ç”µ(sh¨´)åQŒå¯å®žçŽ°ä¾›ç»™ç”?sh¨´)釿¸…æ™°ç‰©ç†æº¯æºçš„æ¨¡å¼ã€‚å…¶ä¸ï¼Œç›´è¿ž¾U¿èµ\是指甉|ºä¸Žç”µ(sh¨´)力用æˆïL(f¨¥ng)›´æŽ¥è¿žæŽ¥çš„专用ç”?sh¨´)力¾U¿èµ\。直˜qžç”µ(sh¨´)æºäؓ分布å¼å…‰ä¼çš„åQŒå¤§åž‹å·¥å•†ä¸šåˆ†å¸ƒå¼å…‰ä¼ä¸Žç”¨æˆ·å¼€å±•专¾U¿ä¾›ç”?sh¨´),一般工商业光ä¼å’Œæˆ·ç”¨éžè‡ªç„¶äººå…‰ä¼å¯ä½œäؓ集ä¸å¼å…‰ä¼é¡¹ç›®é€šè¿‡é›†ä¸æ±‡æµå½¢å¼å‘用户专¾U¿ä¾›ç”?sh¨´),用户与分布å¼å…‰ä¼å‘ç”?sh¨´)™å¹ç›®æŠ•资斚wœ€ä¸ºåŒä¸€æ³•ähä¸ÖM½“ã€?/p>
åQˆä¸€åQ‰ç›´˜qžæ–¹å¼?/p>
1.òq¶ç½‘型项目。绿ç”늛´˜qžé¡¹ç›®ä½œä¸ºæ•´ä½“接入公å…Þq”µ(sh¨´)¾|‘,与公å…Þq”µ(sh¨´)¾|‘åÅžæˆæ¸…晰的物ç†ç•Œé¢ä¸Žè´£ä»È•Œé¢ï¼Œç”‰|ºåº”接入用户和公共ç”늽‘产æƒåˆ†ç•Œç‚¹çš„用户侧ã€?/p>
2.¼›È½‘型项目。绿ç”늛´˜qžé¡¹ç›®çš„甉|ºã€ç”¨æˆ·å’Œ¾U¿èµ\å‡ä¸Žå…¬å…±ç”늽‘æ— ç”µ(sh¨´)æ°”è¿žæŽ¥ï¼Œä½œäØ“ç‹¬ç«‹¾pÈ»Ÿå¼€å±•è¿è¥ã€?/p>
åQˆäºŒåQ‰é¡¹ç›®ç±»åž?/p>
1.新增负è·ã€æœ‰é™ç¢³åˆšæ€§éœ€æ±‚的出å£å¤–å‘åž‹ä¼ä¸šçš„å˜é‡è´Ÿè·å¯åˆ©ç”¨å‘¨è¾ÒŽ(gu¨©)–°èƒ½æºèµ„æºé…套廸™®¾æ–°èƒ½æºé¡¹ç›®å®žçŽ°ç»¿ç”늛´˜qžã€‚é‡ç‚ÒŽ(gu¨©)”¯æŒç»¿è‰²ç”¨èƒ½éœ€æ±‚大ã€è´Ÿè¯‚°ƒèŠ‚èƒ½åŠ›å¼ºã€æºè·åŒ¹é…好的äñ”业项目。新增负è·ä¸å«å˜é‡è´Ÿè·å¢žå®V€è¿å€ã€è¿‡æˆïL(f¨¥ng)‰ã€‚已报装但供甉|–¹æ¡ˆå°šæœªç”夿ˆ–é…套ç”늽‘工程ž®šæœªæ‰¹å¤ç«‹é¡¹çš„用ç”?sh¨´)项目å¯ä½œäؓ新增负è·ã€‚新增负è·ä¸Žå˜é‡è´Ÿè·åŽŸåˆ™ä¸Šä¸äº§ç”Ÿç›´æŽ¥ç”‰|°”˜qžæŽ¥ã€?/p>
2.å˜é‡è´Ÿè·åœ¨å·²æœ‰ç‡ƒç…¤ç‡ƒæ°”自备电(sh¨´)厂èƒö颿¸…¾~´å¯å†ç”Ÿèƒ½æºå‘å±•åŸºé‡‘çš„å‰æä¸‹å¼€å±•ç»¿ç”늛´˜qžï¼Œé€šè¿‡åŽ‹å‡è‡ªå¤‡ç”?sh¨´)厂出力åQŒå®žçŽ°æ¸…‹zèƒ½æºæ›¿ä»£ã€‚äÍ(f¨´)æ—¶ä¸æ–ä¾›ç”?sh¨´)å¯èƒ½é€ æˆäººå‘˜ä¼¤äº¡æˆ–é‡å¤§ç¤¾ä¼šåª„å“的负è·åQŒä¸å‚与¾l¿ç”µ(sh¨´)直连ã€?/p>
3.ž®šæœªå¼€å±•电(sh¨´)¾|‘接入工½E‹å¾è®¾æˆ–å› æ–°èƒ½æºæ¶ˆçº³å—陽{‰åŽŸå› æ— æ³•åÆˆ¾|‘的新能æºé¡¹ç›®ï¼Œåœ¨åï–è¡Œç›¸åº”å˜æ›´æ‰‹¾låŽå¼€å±•绿ç”늛´˜qžã€‚å·²å–得接入¾pÈ»Ÿæ‰¹å¤æ„è§çš„原则上ä¸äºˆæ”¯æŒã€‚严¼›ä»¥â€œç»¿ç”늛´˜qžâ€å义䨓˜qè§„ç”?sh¨´)厂转æ£ã€å°†å…¬ç”¨ç”?sh¨´)åŽ‚è½¬äØ“è‡ªå¤‡ç”µ(sh¨´)厂ã€?/p>
äºŒã€æœ‰å…Œ™¦æ±?/p>
åQˆä¸‰åQ‰åšå¥½æ•´ä½“方案编åˆ?/p>
¾l¿ç”µ(sh¨´)直连™å¹ç›®åº”编制包å«ç”µ(sh¨´)æºã€è´Ÿè—÷€ç›´˜qžçº¿è·¯å’ŒæŽ¥å…¥¾pÈ»Ÿçš„æ•´ä½“化æ–ÒŽ(gu¨©)¡ˆåQŒä»¥ä¸“é—¨ç« èŠ‚è¯„ä¼°¾pÈ»Ÿé£Žé™©ã€ç”¨ç”?sh¨´)安全ã€ç”µ(sh¨´)能质é‡ç‰åQŒåƈæå‡ºå…·ä½“技术措施。项目接入电(sh¨´)压牾U§ä¸‘…过220åƒä¼åQ›ç¡®æœ‰å¿…è¦æŽ¥å…?20åƒä¼çš„,ç”Þqœå‘展攚w©å§”(çœèƒ½æºå±€åQ‰ä¼šåŒæµ™æ±Ÿèƒ½æºç›‘½Ž¡åŠž¾l„织çœç”µ(sh¨´)力公å¸ã€é¡¹ç›®å•ä½ç‰å¼€å±•电(sh¨´)力系¾lŸå®‰å…¨é£Žé™©ä¸“™å¹è¯„估。结åˆç”µ(sh¨´)¾|‘规划å‘展和安全å¯é ˜q行需求,¾lŸç¹å¼€å±•绿ç”늛´˜qžé¡¹ç›®ç›´˜qžçº¿è·¯ï¼ˆæˆ–预留廊é“)规划åQŒå‡ž®‘线路交å‰è·¨‘Šï¼Œ¼‹®æœ‰è·¨è¶Šçš„应åšå¥½å®‰å…¨æŽªæ–½ã€?/p>
åQˆå››åQ‰é¼“励å¾è®¾æ¨¡å¼åˆ›æ–?/p>
¾l¿ç”µ(sh¨´)直连™å¹ç›®åŽŸåˆ™ä¸Šç”±è´Ÿè·ä¸ÖM½“ä½œäØ“ä¸»è´£å•ä½ã€‚鼓励民è¥ä¼ä¸šåœ¨å†…çš„å„ç±»¾lè¥ä¸ÖM½“åQˆä¸å«ç”µ(sh¨´)¾|‘ä¼ä¸šï¼‰æŠ•资¾l¿ç”µ(sh¨´)直连™å¹ç›®ã€‚项目电(sh¨´)æºå¯ç”Þp´Ÿè·ä¸»ä½“投资,也å¯ç”±å‘ç”?sh¨´)ä¼ä¸šæˆ–åŒæ–¹æˆç«‹çš„åˆèµ„å…¬å¸æŠ•èµ„ï¼Œç›´è¿žä¸“çº¿åŽŸåˆ™ä¸Šåº”ç”Þp´Ÿè—÷€ç”µ(sh¨´)æºä¸»ä½“投资。项目电(sh¨´)æºå’Œè´Ÿè·ä¸ÖM½“䏿˜¯åŒä¸€æŠ•资ä¸ÖM½“的,应在ç”ÏxŠ¥å‰ç¾è®¢å¤šòq´æœŸè´ç”µ(sh¨´)å议或åˆåŒèƒ½æºç®¡ç†å议,òq¶å°±ç”?sh¨´)åŠ›è®¾æ–½å»ø™®¾ã€äñ”æƒåˆ’分ã€è¿è¡Œç»´æŠ¤ã€è°ƒåº¦è¿è¡Œã€ç»“½Ž—å…³¾p…R€è¿¾U¦è´£ä»È‰äº‹é¡¹½{¾è®¢åè®®ã€‚é¡¹ç›®ä¸æ–°èƒ½æºå‘ç”?sh¨´)项目è±å…ç”?sh¨´)力业务许å¯ï¼ˆå¦æœ‰è§„定除外åQ‰ã€‚绿ç”늛´˜qžé¡¹ç›®æŽ¥¾|‘å·¥½E‹æŒ‰ç…§çœå‘展攚w©å§?½{‰éƒ¨é—¨ã€Šå…³äºŽè¿›ä¸€æ¥æ˜Ž¼‹®ç”µ(sh¨´)力接入工½E‹è´¹ç”¨åˆ†æ‹…机制有关事™å¹çš„通知》(‹¹™å‘改äh(hu¨¢n)æ ¹{€?021ã€?37åøP¼‰åˆ’分投资界é¢ã€?/p>
åQˆäº”åQ‰åšå¥½ç”µ(sh¨´)æºè´Ÿè·é€‚é…
òq¶ç½‘型项目应按照“以è·å®šæºâ€åŽŸåˆ™ï¼Œ¿U‘妼‹®å®šæ–°èƒ½æºç”µ(sh¨´)æºç±»åž‹ã€è£…æœø™§„模和储能规模åQŒæ”¯æŒâ€œæ•´ä½“自å‘è‡ªç”¨äØ“ä¸»ï¼Œä½™ç”µ(sh¨´)ä¸Šç½‘ä¸ø™¾…â€æ¨¡å¼ã€‚项目新能æºòq´è‡ªå‘自用电(sh¨´)é‡å æ€Õd¯ç”¨å‘ç”?sh¨´)é‡çš„æ¯”例应ä¸ä½Žä?0%åQŒå æ€È”¨ç”?sh¨´)é‡çš„æ¯”例应ä¸ä½Žä?0%åQ?030òq´è“v新增™å¹ç›®ä¸ä½Žäº?5%。上¾|‘电(sh¨´)é‡å æ€Õd¯ç”¨å‘ç”?sh¨´)é‡çš„æ¯”例丑…è¿?0%。绿ç”늛´˜qžé¡¹ç›®çš„æ–°èƒ½æºåˆ©ç”¨çŽ‡ç›®æ ‡å•独讄¡½®åQŒä¸¾U›_…¥å…¨çœæ–°èƒ½æºåˆ©ç”¨çއ¾lŸè®¡ã€?/p>
æ€Õd¯ç”¨å‘ç”?sh¨´)é‡?∑ä¸åŒç±»åž‹æ–°èƒ½æºè£…机定w‡åQˆäº¤‹¹ä¾§åQ‰Ã—该¾cÕdž‹æ–°èƒ½æºå¹´å‘电(sh¨´)利用ž®æ—¶æ•°æ ‡æ?/p>
若项目投˜q首òq´è¿è¡Œå¤©æ•°æœªæ»¡æ•´òqß_¼Œåˆ™é¦–òq´æ€Õd¯ç”¨å‘ç”?sh¨´)釿Œ‰ç…§å®žé™…˜q行天数与整òq´å¤©æ•îC¹‹æ¯”è¿›è¡Œç‰æ¯”例折算ã€?/p>
åQˆå…åQ‰æå‡ç³»¾lŸå‹å¥½æ€§èƒ½
鼓励òq¶ç½‘型绿ç”늛´˜qžé¡¹ç›®é€šè¿‡åœ¨é¡¹ç›®å†…部酾|®å‚¨èƒ½ã€æŒ–掘负èïL(f¨¥ng)µ‹z»è°ƒèŠ‚æ½œåŠ›ç‰æ–¹å¼åQŒæå‡é¡¹ç›®çµ‹zÀL€§è°ƒèŠ‚èƒ½åŠ›ï¼Œå‡å°¾pÈ»Ÿè°ƒèŠ‚åŽ‹åŠ›ã€‚é¡¹ç›®å¾è®¾æ–¹æ¡ˆåº”明确™å¹ç›®æœ€å¤§è´Ÿè·å³°è°·å·®çŽ‡ï¼Œ™å¹ç›®ä¸Žå…¬å…Þq”µ(sh¨´)¾|‘交æ¢åŠŸçŽ‡çš„ç”?sh¨´)力峰谷差率ä¸é«˜äºŽæ–¹æ¡ˆå€¹{€‚åœ¨æ–°èƒ½æºæ¶ˆ¾U›_›°é𾿗¶ŒDµï¼Œ™å¹ç›®ä¸åº”å‘å…¬å…Þq”µ(sh¨´)¾|‘åé€ç”µ(sh¨´)。项目应按照有关½Ž¡ç†è¦æ±‚å’ŒæŠ€æœ¯æ ‡å‡†åšå¥½æ— 功和ç”?sh¨´)èƒ½è´¨é‡½Ž¡ç†åQŒæŒ‰æ ‡å‡†é…ç½®¾l§ç”µ(sh¨´)ä¿æŠ¤ã€å®‰å…¨ç¨³å®šæŽ§åˆ¶è£…¾|®ã€é€šä¿¡è®‘Ö¤‡½{‰äºŒ‹Æ¡ç³»¾lŸï¼Œå†…部å„设施涉¾|‘性能应满‘³ç›¸å…Ïx ‡å‡†ï¼Œòq¶åšå¥½å¿…è¦çš„应急预案,é¿å…å› è‡ªíw«åŽŸå› åª„å“电(sh¨´)¾|‘安全稳定è¿è¡Œã€‚åÆˆ¾|‘åž‹™å¹ç›®çš„æ¶‰¾|‘安全管ç†ï¼ŒæŒ‰ç…§‹¹™æ±Ÿèƒ½æºç›‘管åŠ?‹¹™æ±Ÿçœèƒ½æºå±€ã€Šå…³äºŽè¿›ä¸€æ¥æå‡æµ™æ±Ÿçœæ–°èƒ½æºå’Œæ–°åž‹òq¶ç½‘ä¸ÖM½“涉网安全能力的通知》(‹¹™ç›‘能安全ã€?025ã€?åøP¼‰æ‰§è¡Œã€?/p>
åQˆä¸ƒåQ‰æ˜Žæ™°å„方责任边ç•?/p>
òq¶ç½‘型绿ç”늛´˜qžé¡¹ç›®ä¸Žå…¬å…±ç”늽‘按äñ”æƒåˆ†ç•Œç‚¹å½¢æˆæ¸…晰明确的安全责ä»È•Œé¢ï¼Œå„相关主体在安全责ä“Q界é¢å†…åï–行相应电(sh¨´)力安全风险管控责仅R€‚项目应¾lŸç¹è€ƒè™‘内部æºè·ç‰ÒŽ(gu¨©)€§ã€åã^衡能力ã€ç»‹¹Žæ”¶ç›Šã€ä¸Žå…¬å…±ç”늽‘交æ¢åŠŸçŽ‡½{‰å› ç´ ï¼Œåˆç†ç”ÏxŠ¥òq¶ç½‘定w‡ã€‚电(sh¨´)¾|‘ä¼ä¸šåº”按照™å¹ç›®ç”ÏxŠ¥å®šw‡å’Œæœ‰å…›_è®®åï–行供ç”?sh¨´)责仅R€‚项目应调节内部å‘电(sh¨´)和负èøP¼Œ¼‹®ä¿™å¹ç›®ä¸Žå…¬å…Þq”µ(sh¨´)¾|‘的交æ¢åŠŸçŽ‡ä¸è¶…˜q‡ç”³æŠ¥å®¹é‡ï¼Œè‡ªè¡Œæ‰¿æ‹…ç”׃ºŽè‡ªèínåŽŸå› é€ æˆä¾›ç”µ(sh¨´)䏿–的相兌™´£ä»…R€?/p>
åQˆå…«åQ‰åŠ å¼ºå®‰å…¨è¿è¡Œç®¡ç?/p>
™å¹ç›®ä¸»è´£æ–¹åº”ä¸¥æ ¼è½å®žå„项安全生äñ”½Ž¡ç†æŽªæ–½åQŒä¿è¯å®‰å…¨ç¨³å®šè¿è¡Œã€‚åº”åŠæ—¶å¼€å±•风险管控åŠéšæ?zh¨¨n)£æŽ’查æ²È†åQŒæ·±å…¥è¯„ä¼°åÆˆåŠæ—¶æ¶ˆé™¤™å¹ç›®å†…部讑֤‡æ•…障以åŠå„类安全风险åQŒä¸æ–增强å¯é æ€§ã€‚åÆˆ¾|‘åž‹™å¹ç›®æ•´ä½“åŠå†…部电(sh¨´)æºæŒ‰ç…§æŽ¥å…¥ç”µ(sh¨´)压牾U§å’Œå®šw‡è§„模接å—相应调度机构½Ž¡ç†åQŒæŽ¥å…¥æ–°åž‹ç”µ(sh¨´)力负èïL(f¨¥ng)®¡ç†ç³»¾lŸæˆ–ç”?sh¨´)力调度自动化系¾lŸã€‚除å‘生影å“公用¾pÈ»Ÿå®‰å…¨½E›_®š˜q行的çªå‘情况外åQŒè°ƒåº¦æœºæž„应按照™å¹ç›®è‡ªä¸»å®‰æŽ’çš„å‘用电(sh¨´)曲线下达调度计划。项目内部资æºåº”åšåˆ°å¯è§‚ã€å¯‹¹‹ã€å¯è°ƒã€å¯æŽ§ï¼Œòq¶æ ¹æ®ã€Šç”µ(sh¨´)¾|‘è¿è¡Œå‡†åˆ™ã€‹ç‰å‘电(sh¨´)力调度机构æä¾›ç›¸å…Ïx•°æ®èµ„æ–™ã€‚é¡¹ç›®åº”ä¸¥æ ¼æ‰§è¡Œã€Šç”µ(sh¨´)力监控系¾lŸå®‰å…¨é˜²æŠ¤è§„定》,安装¾|‘络安全监测ã€é𔼛»è£…¾|®ç‰å®‰å…¨è®¾æ–½åQŒæŒ‰è¦æ±‚å‘相兌™°ƒåº¦æœºæž„备案,接å—调度机构开展的技术监ç£ã€‚电(sh¨´)力系¾lŸéœ€è¦æ—¶åQŒåƈ¾|‘åž‹™å¹ç›®å†…部甉|ºã€å‚¨èƒ½åº”æŒ‰è°ƒåº¦è¦æ±‚è¿è¡Œï¼Œä½œäؓ应急电(sh¨´)æºå‘大电(sh¨´)¾|‘æä¾›æ”¯æ’‘ã€?/p>
åQˆä¹(ji¨¦)åQ‰æ•´ä½“有åºå‚与市åœ?/p>
òq¶ç½‘型项目应在投产åŽ1个月内按照《电(sh¨´)åŠ›å¸‚åœºæ³¨å†ŒåŸºæœ¬è§„åˆ™ã€‹ç‰æœ‰å…³è§„定以负è·ä¼ä¸šä½œä¸ÞZ¸»ä½“å®Œæˆæ³¨å†Œï¼ŒåŽŸåˆ™ä¸Šåº”ä½œäØ“æ•´ä½“å‚与ç”?sh¨´)力市场交易åQŒæ ¹æ®å¸‚åœÞZº¤æ˜“结果安排生产,òq¶æŒ‰ç…§ä¸Žå…¬å…±ç”늽‘的交æ¢åŠŸçŽ‡è¿›è¡Œç»“½Ž—。项目负è·å‚与市åœÞZº¤æ˜“åŽä¸å¾—ç”Þq”µ(sh¨´)¾|‘ä¼ä¸šä»£ç†è´ç”?sh¨´),负è·ä¼ä¸šç”¨ç½‘电(sh¨´)釿Œ‰ç…§‹¹™æ±Ÿç”µ(sh¨´)力市场规则¾l“算。未在投产åŽ1ä¸ªæœˆå†…æ³¨å†ŒåÆˆå‚与市场交易的,上网ç”?sh¨´)釿š‚ä¸äºˆä»¥¾l“ç®—åQŒå¾…å®Œæˆæ³¨å†Œòq¶å‚与市åœÞZº¤æ˜“åŽæŒ‰ç…§åŒç±»åž‹æœº¾l„现货实时å‡ä»¯‚¿›è¡Œç»“½Ž—。å‚与绿ç”늛´˜qžçš„æ–°èƒ½æºé¡¹ç›®ï¼Œå…¶ä¸Š¾|‘电(sh¨´)é‡ä¸¾U›_…¥å¯æŒ¾lå‘展äh(hu¨¢n)æ ¼ç»“½Ž—机制ä¿éšœï¼Œä¸å‚与机制电(sh¨´)ä»ïL(f¨¥ng)«žä»—÷€?/p>
åQˆååQ‰åˆè§„ç¼´¾U³ç›¸å…Œ™´¹ç”?/p>
¾l¿ç”µ(sh¨´)直连™å¹ç›®åº”按国务院äh(hu¨¢n)æ ¹{€èƒ¦æ”¿ä¸»½Ž¡éƒ¨é—¨ç›¸å…Œ™§„定缴¾UŒ™¾“é…电(sh¨´)è´V€ä¸Š¾|‘环节线æŸã€ç³»¾lŸè¿è¡Œè´¹ã€æ”¿åºœæ€§åŸºé‡‘åŠé™„åŠ ½{‰è´¹ç”¨ï¼Œå…·ä½“¾~´çº³æ ‡å‡†æŒ‰ç…§å›½å®¶å‘展攚w©å§?国家能æºå±€ã€Šå…³äºŽå®Œå–„äh(hu¨¢n)æ ¼æœºåˆ¶ä¿ƒ˜q›æ–°èƒ½æºå‘电(sh¨´)ž®Þp¿‘æ¶ˆçº³çš„é€šçŸ¥ã€‹ï¼ˆå‘æ”¹ä»äh ¼ã€?025ã€?192åøP¼‰å’Œçœ¾U§äh(hu¨¢n)æ ég¸»½Ž¡éƒ¨é—¨æœ‰å…Ïx”¿½{–执行ã€?/p>
åQˆå一åQ‰è§„范计é‡ç»“½Ž?/p>
òq¶ç½‘型绿ç”늛´˜qžé¡¹ç›®ä»¥™å¹ç›®æŽ¥å…¥ç‚¹ä½œä¸ø™®¡é‡ã€ç»“½Ž—å‚考点åQŒä½œä¸ºæ•´ä½“与公共ç”늽‘˜q›è¡Œç”?sh¨´)è´¹¾l“ç®—ã€‚é¡¹ç›®åº”å…·å¤‡åˆ†è¡¨è®¡é‡æ¡äšgåQŒç”±ç”늽‘ä¼ä¸šåœ¨å‘ç”üc€åŽ‚ç”¨ç”µ(sh¨´)ã€åƈ¾|‘ã€å‚¨èƒ½ç‰å…›_£å®‰è£…½W¦åˆDL/T 448《电(sh¨´)能计é‡è£…¾|®æŠ€æœ¯ç®¡ç†è§„½E‹ã€‹çš„计é‡è£…ç½®åQŒå‡†¼‹®è®¡é‡å„环节ç”?sh¨´)釿•°æ®ã€‚å‚与市场的™å¹ç›®åQŒå…³å£è®¡é‡è£…¾|®åº”具备相应的分时计é‡ã€è¿œ½E‹é‡‡æŠ„ç‰åŠŸèƒ½ã€‚ç¦æ¢ç»•‘Šè£…讄¡š„å„电(sh¨´)能计é‡è£…¾|®ç”¨ç”üc€?/p>
三ã€ç»„¾l‡å®žæ–?/p>
åQˆå二)™å¹ç›®ç”ÏxŠ¥
¾l¿ç”µ(sh¨´)直连™å¹ç›®ä»¥è´Ÿè·ä¼ä¸šäØ“ä¸ÖM½“˜q›è¡Œç”ÏxŠ¥ã€‚äØ“ä¾¿äºŽæ–°èƒ½æºå°±˜q‘就地消¾U»I¼Œ¾lŸä¸€å调甉|ºã€è´Ÿè·åŠç›´è¿ž¾U¿èµ\的投资审æ‰V€æ ¸å‡†å’Œå¤‡æ¡ˆå·¥ä½œåQŒè´Ÿè—÷€ç”µ(sh¨´)æºå¸ƒå±€åŽŸåˆ™ä¸Šåœ¨åŒä¸€è®‘ÖŒºå¸‚行政区域范围内åQŒç”±å„设区市能æºä¸È®¡éƒ¨é—¨ä¼šåŒ¾lä¿¡ã€è‡ªç„¶èµ„æºã€å•†åŠ¡ç‰ä¸È®¡éƒ¨é—¨åŠå½“地电(sh¨´)¾|‘ä¼ä¸šï¼Œ¾lŸç¹åœ°æ–¹èƒ½æºã€å›½åœŸç©ºé—´ä¸ŽåŒºåŸŸç”?sh¨´)力廊é“规划åQŒç»“åˆä¼ä¸šé™¼„›_ˆšæ€§éœ€æ±‚,对ä¼ä¸šç”³æŠ¥æ–¹æ¡ˆè¿›è¡Œè”审。跨讑֌ºå¸‚çš„¾l¿ç”µ(sh¨´)直连™å¹ç›®ç”Þp´Ÿèäh‰€åœ¨å¸‚牵头会åŒç”‰|ºæ‰€åœ¨å¸‚˜q›è¡Œè”审。通过è”审的项目由讑֌ºå¸‚能æºä¸»½Ž¡éƒ¨é—¨å°å‘å„市绿ç”늛´˜qžé¡¹ç›®å¾è®¾è®¡åˆ’组¾l‡å®žæ–½ï¼ˆè·¨è®¾åŒºå¸‚™å¹ç›®ç”Þq›¸å…›_¸‚è”åˆå°å‘实施åQ‰åƈž®†å¾è®¾è®¡åˆ’ã€é¡¹ç›®æ–¹æ¡ˆå’Œè”审æ„è§æŠ¥çœå‘展攚w©å§”(çœèƒ½æºå±€åQ‰å¤‡æ¡ˆã€‚接入电(sh¨´)压牾U§äØ“220åƒä¼çš„项目需ç”Þqœå‘展攚w©å§”(çœèƒ½æºå±€åQ‰ä¼šåŒæµ™æ±Ÿèƒ½æºç›‘½Ž¡åŠž¾l„织ç”늽‘ä¼ä¸šã€é¡¹ç›®å•ä½å¼€å±•电(sh¨´)力系¾lŸå®‰å…¨é£Žé™©ä¸“™å¹è¯„伎ͼŒ¼‹®ä¿ç”늽‘安全½E›_®š˜q行ã€?/p>
åQˆå三)™å¹ç›®å»ø™®¾
列入¾l¿ç”µ(sh¨´)ç›´è¿žå»ø™®¾è®¡åˆ’的集ä¸å¼å…‰ä¼™å¹ç›®è§†ä½œ¾U›_…¥é›†ä¸å¼å…‰ä¼å¹´åº¦å¾è®¾è®¡åˆ’;新型储能™å¹ç›®å‚照用户侧项目管ç†ï¼Œè§†ä½œ¾U›_…¥å„设区市òq´åº¦å»ø™®¾è®¡åˆ’åQ›ç›´˜qžçº¿è·¯ã€æŽ¥å…¥ç³»¾lŸç‰æŒ‰ç”µ(sh¨´)压牾U§çº³å…¥çœ¾U§æˆ–讑֌ºå¸‚相兌™§„划。项目å‘ç”늽‘ä¼ä¸šæŠ¥é€åƈ¾|‘ç”³è¯øP¼ŒæŽ¥å…¥æ–ÒŽ(gu¨©)¡ˆé€šè¿‡åŽï¼Œ™å¹ç›®ä¸šä¸»å¼€å±•新能æºç”‰|ºä¸Žç›´˜qžçº¿è·¯å¾è®¾ï¼Œç”늽‘ä¼ä¸šå¼€å±•é…套电(sh¨´)¾|‘å·¥½E‹å¾è®¾ï¼Œ™å¹ç›®æŒ‰æ•´ä½“æ–¹æ¡ˆç»Ÿä¸€å»ø™®¾åQŒåŒæ¥æŠ•产ã€?/p>
åQˆå四)åŽè¯„估和调整退出机åˆ?/p>
¾l¿ç”µ(sh¨´)直连™å¹ç›®æŒ‰ç…§ç”‰|ºè´Ÿè·é€‚é…原则åQŒè®¾å®šå¹´ä¸Šä¸‹¾|‘电(sh¨´)é‡ä¸Šé™ï¼Œä¸Šç½‘ç”?sh¨´)é‡ä¸Šé™ä¸ºæ€Õd¯ç”¨å‘ç”?sh¨´)é‡ç?0%åQ›ä¸‹¾|‘电(sh¨´)é‡ä¸Šé™äØ“æ€Õd¯ç”¨å‘ç”?sh¨´)é‡ç?34%åQŒåƈé€å¹´ä¸‹é™åQ?030òq´è“v新增™å¹ç›®ä¸è¶…˜q?86%åQ›ç”µ(sh¨´)¾|‘ä¼ä¸šæ¯æœˆç”µ(sh¨´)费结½Ž—æ—¶æ ¸ç®—™å¹ç›®òq´ç¯è®¡ä¸Šä¸‹ç½‘ç”?sh¨´)é‡åQŒå¦‚‘…过é™å€û|¼Œåˆ™å½“òq´æ¬¡æœˆè“v臛_¹´åº•åœæ¢è¯¥™å¹ç›®å‘电(sh¨´)¾|‘ä¸Šé€æˆ–从电(sh¨´)¾|‘下载电(sh¨´)é‡ã€‚设区市能æºä¸È®¡éƒ¨é—¨ä¼šåŒç”늽‘ä¼ä¸šå»ºç«‹è·Ÿè¸ªæŒ‡å¯¼å’Œè¯„估机åˆÓž¼Œå¯¹å¾è®¾æœŸ™å¹ç›®å®šæœŸè°ƒåº¦å»ø™®¾˜q›åº¦åQŒå¯¹˜qè¥æœŸé¡¹ç›®æ¯òq?月底å‰å®Œæˆä¸Šòq´åº¦™å¹ç›®˜q行评估åQ?™å¹ç”µ(sh¨´)釿¯”ä¾‹æŒ‡æ ‡åº”æ»¡èƒöæœ¬æ–‡ä»¶è¦æ±‚,™å¹ç›®ä¸Žå…¬å…Þq”µ(sh¨´)¾|‘交æ¢åŠŸçŽ‡çš„ç”?sh¨´)力峰谷差率ä¸é«˜äºŽå¾è®¾æ–¹æ¡ˆå€û|¼Œ5òq´å†…累计3òq´ä¸Š˜q°è¿è¡ŒæŒ‡æ ‡ä¸æ»¡èƒöè¦æ±‚的应ä¸ÕdŠ¨ç”Œ™¯·è§£åˆ—。对于项目å¾è®‘Ö†…å®¹å˜æ›´æˆ–æ‹Ÿé€€å‡ø™¿è¥çš„åQŒåœ¨æ¯å¹´¾l„织™å¹ç›®ç”ÏxŠ¥æ—¶æå‡ºé€€å‡ºç”³è¯øP¼Œ¾l设区市能æºä¸È®¡éƒ¨é—¨å®¡æ ¸åŒæ„åŽï¼Œåœ¨å¾è®¾è®¡åˆ’ä¸äºˆä»¥è°ƒæ•´åQ›å¯¹¾U›_…¥å»ø™®¾è®¡åˆ’1òq´ä»æœªå¼€å·¥çš„™å¹ç›®åQŒåŠæ—¶è°ƒå‡ºå¾è®¾è®¡åˆ’ã€‚é€€å‡ø™¿è¥çš„™å¹ç›®åQŒå…¶ç›´è¿žç”‰|ºåœ¨è®¾åŒºå¸‚ã€ç”µ(sh¨´)¾|‘ä¼ä¸šè½å®žæŽ¥å…¥æ¡ä»¶åŽå¯é‡æ–°ç”³æŠ¥å¾è®¾è®¡åˆ’ï¼Œé‡æ–°æŽ¥å…¥å…¬å…±ç”늽‘åQŒåƈå¯ä½œä¸ºå¢žé‡é¡¹ç›®å‚与机制电(sh¨´)ä»ïL(f¨¥ng)«žä»øP¼Œæœºåˆ¶ç”?sh¨´)äh(hu¨¢n)执行期é™çš„è“vå§‹æ—¶é—´äØ“ç›´è¿ž™å¹ç›®ç”‰|ºé¦–次å‘电(sh¨´)æ—‰™—´ã€?/p>
附äšgåQ?.¾l¿ç”µ(sh¨´)直连™å¹ç›®æ–ÒŽ(gu¨©)¡ˆ¾~–制大纲
   2.¾l¿ç”µ(sh¨´)直连™å¹ç›®ç”ÏxŠ¥è¡?/p>
‹¹™æ±Ÿçœå‘展和攚w©å§”员ä¼?‹¹™æ±Ÿçœèƒ½æºå±€
2026òq?æœ?æ—?/p>








åˆ›æ–°æˆæžœå·²æˆåŠŸè½åœ°é„‚ž®?d¨¡ng)多斯伊金霋z›å›½é™…机场,建æˆå…¨çƒé¦–ä¸ªçœŸæ£æ„义上的零碳机场。实‹¹‹è¿è¡Œæ•°æ®è¡¨æ˜Žï¼Œ™å¹ç›®æ•´ä½“节能60%åQŒç›´æŽ¥å‡¼„?5.15%åQŒç»¿ç”?sh¨´)å æ?8.6%åQŒå¯å†ç”Ÿèƒ½æºä¾›èƒ½å 比93.8%åQŒå…¨ç”Ÿå‘½å‘¨æœŸé™æœ¬‘…过25%åQŒèŠ‚çœå¤©ç„¶æ°”200余万方,替代氟利æ˜?500kgåQŒç³»¾lŸå†·çƒä¸€ä½“综åˆèƒ½æ•ˆè¾¾8.54åQŒç”¨èƒ½æˆæœ¬é™ä½?3%åQŒè·¨å£èŠ‚è“„é‡‡æ•ˆçŽ‡‘?0%。零¼„Ïxœºåœºå…¥é€‰ç”Ÿæ€çŽ¯å¢ƒéƒ¨2025òq´ç»¿è‰²ä½Ž¼„›_…¸åž‹æ¡ˆä¾‹ï¼Œä¸ºæœºåœºé›¶¼„Œ™ƒ½æºä½“¾pÀL供了¾pÈ»Ÿæ€§è§£å†Ïx–¹æ¡ˆï¼Œæˆäؓ我国交通领域低¼„Œ™{åž‹çš„â€œæ ·æ‰K—´â€ã€‚ï¼ˆæ¥æºåQšå†…è’™å¤æ—¥æŠ¥ åŽŸæ ‡é¢˜ï¼šå…¨çƒé¦–个零碳机场建æˆåQ?/p>

å…¨çƒé¦–套宽温域大型化多æºè·¨äÍ(f¨´)界CO2å†ïL(f¨¥ng)ƒä¸€ä½“化装备¾pÈ»Ÿ
鄂尔多斯零碳机场解ç åQ?/strong>
三大“黑¿U‘技â€ï¼Œé“¸å°±é›¶ç¢³å¥‡è¿¹
鄂尔多斯零碳机场的æˆåŠŸï¼Œ¾léž½Ž€å•å åŠ å‡ å—光伿¿çš„â€œè¡¨é¢æ–‡ç« â€ï¼Œè€Œæ˜¯ä¸€åœºæ·±åˆÈš„能æºä½“ç³»é‡æž„åQŒæ›´æ˜¯å¤š™åÒŽ(gu¨©) ¸å¿ƒæŠ€æœ¯çš„集æˆåˆ›æ–°ã€‚å…¶æ ¸å¿ƒåº•æ°”åQŒæ¥è‡ªä¸‰™å¹å…¨çƒé¦–åˆ›çš„åˆ›æ–°æˆæžœåQŒä¸‰è€…ååŒå‘力,构å¾èµ·ä¸€å¥—完整的零碳能æºä½“ç³»åQŒå½»åº•改å˜äº†ä¼ 统机场的用能逻辑ã€?/p>
01 å…¨çƒé¦–套宽温域大型化CO₂冷çƒä¸€ä½“化¾pÈ»ŸåQšé›¶¼„Ïxœºåœºçš„“心è„â€?/strong>
如果说零¼„Ïxœºåœºæ˜¯ä¸€ä¸ªé«˜æ•ˆè¿è½¬çš„¾l¿è‰²ç”Ÿå‘½ä½“,那么˜q™å¥—CO₂冷çƒä¸€ä½“化¾pÈ»ŸåQŒå°±æ˜¯å®ƒçš„“心è„â€ã€‚它é©å‘½æ€§åœ°æ›¿ä»£äº†ä¼ ¾lŸæœºåœºâ€œé”…炉制å†?燃气供暖â€ä¸¤å¥—相互独立的¾pÈ»ŸåQŒä»Žæ ÒŽ(gu¨©)ºä¸Šè§£å†³äº†å†ïL(f¨¥ng)ƒåˆ†ç¦»ã€èƒ½æºæµªè´¹çš„痛点ã€?/p>
˜q™å¥—由北京大å¦é„‚ž®?d¨¡ng)多斯能æºç ”½I‰™™¢ç ”å‘的系¾lŸï¼Œä»¥è·¨ä¸´ç•ŒäºŒæ°§åŒ–ç¢³ä½œäØ“å†·åª’åQŒä¸ä»…制å†äh•ˆçŽ‡è¿œ‘…ä¼ ¾lŸæ°Ÿåˆ©æ˜‚机组åQŒæ›´å…³é”®çš„æ˜¯å®žçŽ°äº†â€œå˜åºŸäØ“å®â€â€”—能ž®†åˆ¶å†¯‚¿‡½E‹ä¸äº§ç”Ÿçš„大é‡ä½™çƒé«˜æ•ˆå›žæ”Óž¼Œç›´æŽ¥ç”¨äºŽæœºåœºä¾›æš–或æä¾›ç”Ÿ‹zȃ水。åŞ象地è¯ß_¼Œå®ƒå°±åƒä¸€ä¸ªé«˜æ•ˆçš„â€œèƒ½æºæ¬˜qå·¥â€ï¼Œž®†å¤å¤©å®¤å¤–çš„çƒé‡â€œæ¬˜qâ€åˆ°åœîC¸‹å‚¨å˜èµäh¥åQŒå†¬å¤©å†å–å‡ºæ¥æ»¡‘³ä¾›æš–需求,å½Õdº•¾lˆç»“了能æºâ€œå¤§æŽ’大æ”ä€çš„ž®´å°¬åQŒå®žçŽîCº†å†ïL(f¨¥ng)ƒèƒ½æºçš„åó@环利用ã€?/p>
更值得å…Ïx³¨çš„æ˜¯åQŒè¯¥¾pÈ»Ÿå®Œå…¨æ›¿ä»£äº†ä¼ ¾lŸé«˜GWPå€¼çš„å«æ°Ÿåˆ¶å†·å‰‚,从æºå¤´å‡ž®‘äº†å¯¹è‡æ°§å±‚çš„ç ´åå’Œæ¸©å®¤æ•ˆåº”çš„åŠ å‰§ï¼Œä»…è¿™ä¸€™å¹ï¼Œæ¯å¹´ž®Þpƒ½æ›¿ä»£3500kg氟利昂,¼„ÏxŽ’æ”ùN™òq…最高达åˆ?9%åQŒå•æ¤ä¸€™å¹å°±å¯å‡ž®‘约5475å¨äºŒæ°§åŒ–¼„ÏxŽ’æ”¾ã€‚å…¶¾l¼åˆèƒ½æ•ˆæ¯”(COPåQ‰é«˜è¾?.54åQŒè¿œ‘…ä¼ ¾lŸä¾›èƒ½æ–¹æ¡ˆï¼ŒçœŸæ£å®žçŽ°äº†çŽ¯ä¿ä¸Žé«˜æ•ˆçš„åŒèµ¢ã€?/p>
02 å…¨çƒé¦–套耦åˆè·¨å£èŠ‚è“„é‡‡åœ°æºç³»¾lŸï¼šèƒ½æºçš„“å£èŠ‚é“¶è¡Œâ€?/strong>
如果说CO₂冷çƒä¸€ä½“化¾pÈ»Ÿæ˜¯â€œå¿ƒè„â€ï¼Œé‚£ä¹ˆ˜q™å¥—è·¨å£èŠ‚è“„é‡‡åœ°æºç³»¾lŸï¼Œž®±æ˜¯é›¶ç¢³æœºåœºçš„“å£èŠ‚é“¶è¡Œâ€ï¼Œä¸“门解决å¯å†ç”Ÿèƒ½æºä¾›åº”与用能需求时½Iºé”™é…çš„éšùN¢˜ã€?/p>
å®ƒçš„æ ¸å¿ƒé€»è¾‘çš„æ˜¯â€œå‚¨èƒ½å¤‡ç”¨ã€é”™å³°åˆ©ç”¨â€ï¼šå¤å£åQŒå½“机场制冷需求旺盛ã€å…‰ä¼å‘ç”?sh¨´)é‡å……æ²›æ—Óž¼Œ¾pÈ»Ÿä¼šå°†åˆ¶å†·äº§ç”Ÿçš„多余çƒèƒ½ï¼Œä»¥åŠå…‰ä¼å‘电(sh¨´)的富余电(sh¨´)力,通过地埋½Ž¡æ¢çƒå™¨æ³¨å…¥åœîC¸‹å²©åœŸä¸å‚¨å˜ï¼›åˆîCº†å†¬å£åQŒå½“供暖需求激增ã€å…‰ä¼å‘ç”?sh¨´)é‡ä¸‹é™æ—Óž¼Œå†å°†åœîC¸‹å‚¨å˜çš„çƒèƒ½æå–出æ¥ï¼Œé€šè¿‡åœ°æºçƒæÜ‡ä¸ºæœºåœÞZ¾›æš–ã€?/p>
å®žæµ‹æ•°æ®æ˜„¡¤ºåQŒè¿™å¥—ç³»¾lŸçš„è·¨å£èŠ‚è“„é‡‡æ•ˆçŽ‡è¶…˜q?0%åQŒä¸ä»…有效解决了¾l¿ç”µ(sh¨´)供应ä¸ç¨³å®šã€å†·çƒéœ€æ±‚é”™é…的行业痛点åQŒè¿˜å®žçŽ°äº†åœ°çƒèƒ½çš„坿Œç®‹å¼€å‘利用,让地çƒèƒ½æˆäؓ机场零碳能æºä½“系的é‡è¦è¡¥å……,˜q›ä¸€æ¥æå‡äº†èƒ½æºä¾›åº”的稳定性和å¯é æ€§ã€‚æ•´é½æŽ’åˆ—çš„åœ°åŸ‹½Ž¡ä¸Žå‘¨è¾¹çš„光伿¿ç›æ€º’呼应åQŒæž„æˆäº†é›¶ç¢³æœºåœºç‹¬ç‰¹çš„绿色景观ã€?/p>
03 AIæ™ø™ƒ½è°ƒæŽ§òq›_°åQšé›¶¼„³ä½“¾pÈš„“智慧大脑â€?/strong>
光有先进的“心è„â€å’Œâ€œèƒ½æºé“¶è¡Œâ€è¿˜ä¸å¤ŸåQŒå¦‚何让光ä¼ã€å‚¨èƒ½ã€åœ°æºçƒæ³üc€COâ‚‚å†·çƒæœº¾l„ç‰æ‰€æœ‰èƒ½æºå•元高效ååŒã€ç²¾å‡†è¿è½¬ï¼Ÿ½{”案ž®±åœ¨äºŽè¿™å¥—AIæ™ø™ƒ½è°ƒæŽ§òq›_°â€”—零¼„Ïxœºåœºçš„“智慧大脑â€ã€?/p>
机场以GIS+BIM为数å—底座,æå¾äº†è¦†ç›–å…¨åœºçš„èƒ½æº½Ž¡æŽ§â€œä¸€å¼ å›¾â€ï¼Œæ•´åˆäº†ç©ºé—´é™æ€æ•°æ®å’Œèƒ½æºå®žæ—¶åŠ¨æ€æ•°æ®ï¼Œæž„å¾èµ¯‚ƒ½æºç³»¾lŸçš„“数å—åªç”Ÿâ€åã^å°ã€‚这套AIæ™ø™ƒ½è°ƒæŽ§òq›_°ž®±åƒä¸€ä¸ªç»éªŒä¸°å¯Œçš„èƒ½æºæŒ‡æŒ¥å®˜ï¼Œèƒ½å¤Ÿå®žæ—¶ç›‘测æ¯ä¸€åº¦ç»¿ç”늚„生äñ”ä¸Žæ¶ˆè€—ã€æ¯ä¸€ä»½å†·çƒé‡çš„ä¼ è¾“ä¸Žåˆ†é…åQŒç²¾å‡†é¢„‹¹‹ç”¨èƒ½éœ€æ±‚,动æ€è°ƒåº¦å„¾c»èƒ½æºè®¾å¤‡çš„˜q行状æ€ã€?/p>
é€šè¿‡äººå·¥æ™ø™ƒ½½Ž—法åQŒåã^å°å®žçŽîCº†¾l¿ç”µ(sh¨´)ã€åœ°çƒèƒ½ã€ç©ºæ°”能的ååŒè°ƒåº¦ï¼Œ¼‹®ä¿æ•´ä¸ªèƒ½æº¾pÈ»Ÿå§‹ç»ˆ˜qè¡Œåœ¨æœ€é«˜æ•ˆã€æœ€¾l济的状æ€ï¼Œæœ‰æ•ˆè§£å†³äº†ç»¿ç”?sh¨´)与用能需求的时空错é…问题åQŒè®©¾l¿ç”µ(sh¨´)å æ¯”辑ֈ°88.6%åQŒå¯å†ç”Ÿèƒ½æºä¾›èƒ½å 比高达93.8%åQŒçœŸæ£å®žçŽîCº†èƒ½æºçš„ç²¾¾l†åŒ–ã€æ™ºæ…§åŒ–½Ž¡æŽ§ã€?/p>]]>
2æœ?0日,英国òq¿æ’公帾|‘ç«™å‘表长篇报é“åQŒå¼€½‹‡ä¾¿æç»˜äº†è¿™æ ·ä¸€òq…生动画é¢ã€?/p>
报é“的主角,是西北戈å£ä¸Š¾lµåšgä¸ç»çš„å…‰ä¼â€œè“‹¹·â€ï¼Œæ˜¯ä¸å›½åˆ¶é€ 的价廉太阳能æ¿å¦‚今é布全çƒçš„现实,以åŠä¸€ä¸ªå·²ç«™åœ¨å¯å†ç”Ÿèƒ½æºé©å‘½æœ€å‰æ²¿çš„国家ã€?/p>
2026òq´åˆåQŒéšç€ä¸€¾pÕdˆ—òq´åº¦æ•°æ®çš„å‘布,ä¸å›½èƒ½æºé¢†åŸŸçš„å‘展æˆä¸ºå¤–媒瞩目的焦点ã€?/p>
“美国å¯èƒ½ä¼šé¢äÍ(f¨´)瓉™¢ˆåQŒè€Œä¸å›½ä¼¼ä¹Žå®Œå…¨æ²¡æœ‰ç“¶é¢ˆâ€?/strong>
规模优势åQŒæˆä¸ºå¤–媒惊å¹çš„焦点ã€?/p>
å½åš½C‘Öœ¨1æœ?8日的报é“䏿´å¼•ä¸å›½å›½å®¶èƒ½æºå±€æ•°æ®æŒ‡å‡ºåQŒä¸å›?025òq´ä¸€òq´æ–°å¢žå‘ç”?sh¨´)装机高è?43å‰ç“¦åQŒâ€œè¿™ä¸€æ•°å—比å°åº¦å…¨å›½æ€»è£…æœø™¿˜é«˜å‡º12%åQŒè¿‡åŽÕd‡ òq´æ–°å¢žå®¹é‡å·²‘…过整个¾ŸŽå›½ç”?sh¨´)力¾pÈ»Ÿâ€ï¼Œå»ø™®¾åŠ¿å¤´â€œä‹D世罕è§â€ã€?/p>
å½åš½C‘Öˆ†æžè®¤ä¸ºï¼Œ˜q™ç§å¤§è§„模能æºåŸº¼‹€è®¾æ–½æŠ•资åQŒæ£å¸®åŠ©ä¸å›½ä¸ÞZh工智能数æ®ä¸å¿ƒç‰é«˜è€—能技术æä¾›ç¨³å®šç”µ(sh¨´)力供应,从而在全烿U‘技竞争ä¸èŽ·å¾—æ˜¾è‘—ä¼˜åŠŽì€”â€”â€œç¾Žå›½å¯èƒ½ä¼šé¢äÍ(f¨´)瓉™¢ˆåQŒè€Œä¸å›½ä¼¼ä¹Žå®Œå…¨æ²¡æœ‰ç“¶é¢ˆâ€ã€?/p>
《纽¾U¦æ—¶æŠ¥ã€‹é©»åŽè®°è€…则åœ?æœ?2日的报é“ä¸å‘å‡ÞZº†˜q™æ ·çš„æ„Ÿå¹ï¼šâ€œäؓ什么生‹zÕdœ¨ä¸å›½çš„æ„Ÿè§‰å°±åƒâ€˜ç”Ÿ‹zÕdœ¨æœªæ¥â€™ï¼Ÿâ€?/p>
该报北京分社½CùN•¿åŸºæ€Â·å¸ƒæ‹‰å¯dèˆï¼ˆKeith BradsheråQ‰ç»™å‡ÞZº†ç›´ç™½çš„ç”æ¡ˆï¼šâ€œä¸å›½è¿œ˜qœé¢†å…ˆäºŽä¸–界其他国家——ä¸ä»…在å¯å†ç”Ÿèƒ½æºå’Œæ–°åž‹äº¤é€šæŠ€æœ¯çš„安装斚w¢é¥é¥é¢†å…ˆåQŒè€Œä¸”åœ¨ç§‘ç ”çªç ´æ–¹é¢ä¹Ÿé¥é¥é¢†å…ˆã€‚â€?/p>
ä»–è¿›ä¸€æ¥æŒ‡å‡ºï¼šâ€œæˆ‘们æ£åœ¨ä»Žä¸€ä¸ªä»¥çŸÏxÑa驱动的世界,转å‘ä¸€ä¸ªæˆæœ¬ä½Žå¾—多ã€ç”±å¤ªé˜³èƒ½é©±åŠ¨çš„ä¸–ç•Œâ€”â€”å‡ ä¹Žæ•´ä¸ªå¤ªé˜Œ™ƒ½ç”‰|± æ¿å¸‚场都是ä¸å›½çš„。â€?/p>
英国òq¿æ’å…¬å¸2æœ?8日的报é“则更为直接:“ä¸å›½åœ¨å¯å†ç”Ÿèƒ½æºé¢†åŸŸçš„é¢†å…ˆä¼˜åŠ¿â€˜å¦‚æ¤æ˜¾è‘—且体系化’,以至于问题已ä¸å†æ˜¯â€˜è¦ä¸è¦ä¸Žä¸å›½åˆä½œâ€™ï¼Œè€Œæ˜¯â€˜å¦‚何与ä¸å›½åˆä½œâ€™ã€‚è‹¥˜q˜åœ¨çйèõUåQŒå°†è¢«ç”©˜q›å°˜åŸƒé‡Œã€‚â€?/p>
“ä¸å›½è®©æ¸…æ´èƒ½æºæˆäؓ历å²ä¸Šæœ€ä¾¿å®œçš„电(sh¨´)力â€?/strong>
在惊å¹äºŽè§„模优势之余åQŒå¤–媒将目光投å‘了支撑这一速度的内在逻辑——ä¸å›½é€šè¿‡å…¨äñ”业链的垂直整åˆï¼Œå¼•å‘了清‹z能æºé¢†åŸŸçš„æˆæœ¬é©å‘½åQŒè®©¾l¿è‰²ç”?sh¨´)力æˆäؓ最å…ïL(f¨¥ng)»‹¹Žæ€§çš„选择ã€?/p>
世界¾l济论å›èƒ½æºä¸Žææ–™ä¸å¿ƒè´Ÿè´£ähåšå¡åœ¨è¾¾æ²ƒæ–¯è®ºå›æœŸé—´æŽ¥å—采访时指出:“ä¸å›½åÅžæˆäº†ä»ŽçŸ¿äº§ã€ææ–™åˆ°åˆ‰™€ 的完整新能æºäñ”业链åQŒä»¥è§„模效应把光ä¼ã€ç”µ(sh¨´)æ± æˆæœ¬åòq´å†…é™äº†å…«ä¹(ji¨¦)æˆï¼Œè®©æ¸…‹zèƒ½æºæˆä¸ºåކå²ä¸Šæœ€ä¾¿å®œçš„电(sh¨´)力。â€?/p>
¾ŸŽå›½å‰å‰¯æ€È»Ÿé˜¿å°”·戈尔¾l™å‡ºäº†ä¸€¾l„ç›´è§‚çš„å¯ÒŽ(gu¨©)¯”æ•°æ®åQšä¸å›½å‡ºå£çš„¾l¿è‰²æŠ€æœ¯äh(hu¨¢n)å€û|¼Œå·²æ¯”¾ŸŽå›½å‡ºå£çš„æ‰€æœ‰åŒ–石燃料äh(hu¨¢n)值高å‡?0%。他评äh(hu¨¢n)é“:“ä¸å›½æ‹¥æŠ±æœªæ¥ï¼Œé€‰æ‹©æŠ•èµ„çš„æ˜¯â€˜å¢žå€ÆDµ„产’;而美国ä»å®ˆç€˜q‡åŽ»åQŒè¿‡åº¦ä¾èµ–‘å‡å€ÆDµ„产’。â€?/p>
¾ŸŽå›½ã€Šæ—¶ä»£ã€‹å‘¨åˆ?æœ?0日刊文指出,ä¸å›½çš„æ¸…‹z技术优劉K•¿æœŸè¢«è§†ä½œå›½é™…贸易问题åQŒä½†å¦‚今åQŒè¿™ä¸€ä¼˜åŠ¿åŒæ ·æ˜¯ä¸€ä¸ªèƒö以改å˜å…¨çƒæŽ’放轨˜q¹çš„æ°”候故事。“如果ä¸å›½æ¸…‹z技术ç‘ô¾l陿œ¬å¢žæ•ˆï¼Œä¸”采¾U³é€Ÿåº¦åŠ å¿«åQŒå…¨çƒæŽ’æ”ùN‡ž®†éšä¹‹ä¸‹é™ã€‚â€?/p>
“ä¸å›½æ£æœç€å®žçŽ°èƒ½æºä¸Õd¯¼æƒçš„æ–¹å‘˜qˆè¿›â€?/strong>
˜q›ä¸€æ¥åœ°åQŒå¤–媒开始剖æžä¸å›½èƒ½æºå‘展的战略定力与系¾lŸéŸ§æ€§ã€?/p>
¾ŸŽå›½ã€Šå¤–交事务》æ‚志近日刊ç™Èº½¾U¦å¤§å¦å…¨çƒäº‹åŠ¡ä¸å¿ƒå‰¯é™¢é•¿å¡ç½—çê·åŸºæ¡‘çš„æ–‡ç« åQŒä½œè€…在å¯ÒŽ(gu¨©)¯”ä¸ç¾Žä¸¤å›½èƒ½æºæ”¿ç–ä¹‹åŽæŒ‡å‡ºåQŒä¸å›½æ£æœç€å®žçŽ°èƒ½æºä¸Õd¯¼æƒçš„æ–¹å‘˜qˆè¿›ã€?/p>
æ–‡ç« æŒ‡å‡ºåQŒä¸å›½é¢å¸ƒçš„ã€Šèƒ½æºæ³•》将能æºè§†äؓ一体化战略领域åQŒèƒ½æºå®‰å…¨ã€å·¥ä¸šå‘å±•ã€æŠ€æœ¯åˆ›æ–îC¸Žå¸‚场¾l“æž„å‡è¢«¾U›_…¥¾lŸä¸€çš„æ³•å¾‹ä¸Žæ”¿ç–æ¡†æž¶ã€‚è¿™¿U“兼具长˜qœçœ¼å…‰çš„æˆ˜ç•¥â€ï¼Œž®†åˆ¶é€ ä¸šã€æŠ€æœ¯åˆ›æ–îC¸Žå›½å®¶å®‰å…¨èžäؓ一体,“增强国内实力ã€é™ä½Žå¯¹å¤–ä¾èµ–的指导原则始终如一â€ã€?/p>
牛æÓ|能æºç ”究所专家å—访时表½Cºï¼Œå½“éƒ¨åˆ†å›½å®¶è¿˜åœ¨äØ“ç”?sh¨´)力瓉™¢ˆå‘æ„æ—Óž¼Œä¸å›½æ£ç”¨å…¨çƒæœ€å¤§çš„ç”?sh¨´)力¾pÈ»Ÿã€ç‰Äå»¶æ•°åƒå…¬é‡Œçš„牚w«˜åŽ‹â€œè¶…¾U§è¡€½Ž¡â€ï¼Œä¸ºAIã€æ•°æ®ä¸å¿ƒç‰æœªæ¥äº§ä¸šæä¾›â€œæ— 瓉™¢ˆâ€çš„å¯é 支撑ã€?/p>
从外媒的密集报é“ä¸å¯ä»¥çœ‹åˆŽÍ¼Œä¸å›½èƒ½æºé¢†åŸŸçš„å‘å±•æˆæ•ˆæ£æˆäؓ全çƒå…Ïx³¨çš„è¯é¢˜ã€‚æ— è®ºæ˜¯åˆ›çºªå½•çš„è£…æœºå®šw‡åQŒè¿˜æ˜¯å…¨äº§ä¸šé“„¡š„æˆæœ¬ä¼˜åŠ¿åQŒå¤–媒的å…Ïx³¨ç‚ÒŽ(gu¨©)—¢æŒ‡å‘ä¸å›½å›½å†…¾l¿è‰²è½¬åž‹çš„现实,也指å‘这一˜q›ç¨‹å¯¹å…¨çƒèƒ½æºæ ¼å±€çš„æ·±˜qœåª„å“ã€?/p>]]>
åœ?56™åšw‡è¦è¿›å±•ä¸åQŒäº”大å‘ç”?sh¨´)集团åŠä¸ç…¤é›†å›¢åˆè®¡™å¹ç›®æ•°é‡è?13ä¸ªï¼Œå æ¯”˜q‘åŠã€‚å…¶ä¸å›½å®¶èƒ½æºé›†å›¢ä»¥30个项目ä½å±…榜首,其åŽä¾æ¬¡ä¸ºåŽç”üc€å¤§å”ã€åŽèƒ½ã€å›½å®¶ç”µ(sh¨´)投和ä¸ç…¤é›†å›¢ã€?/p>
52™å¹å¼€å·¥æ ¸å‡†åЍæ€ä¸åQŒä¾æ—§æ˜¯äº”大å‘电(sh¨´)ã€ä¸ç…¤é›†å›¢çš„™å¹ç›®æ•°é‡é¢†å…ˆåQ›å…¶ä¸åŽç”?sh¨´)é›†å›¢çš„æ•°é‡æœ€å¤šã€?025òqß_¼ŒåŽç”µ(sh¨´)集团å…Þp®¡6ä¸ªé¡¹ç›®æ ¸å‡†æˆ–å¼€å·¥ã€?/p>

ç«ç”µ(sh¨´)™å¹ç›®åŠ¨æ€æœ€å¤šä¼ä¸?/strong>
â–?国家能æºé›†å›¢ â–?/strong>
2025òq´ä»¥æ¥ï¼Œå›½å®¶èƒ½æºé›†å›¢8个煤ç”?sh¨´)项目å¯åŠ¨äº†å‹˜å¯Ÿè®¾è®¡æ‹›æ ‡åQŒæ¶µç›–铜é™üc€çŸ³ç‹®é¿`å±±ã€æ³‰å·žã€ç”˜è‚ƒå·´ä¸¹å‰æž—ã€åŒ—安ã€è°å£ã€æ²ˆè¥Ñ€ä¸‡å·žç‰åQŒå…¶ä¸å¤šä¸ªé¡¹ç›®äؓ百万åƒç“¦¾U§ã€?/p>
æ¤å¤–åQŒåŒ—仑电(sh¨´)åŽ?å°ç™¾ä¸‡åƒç“¦æœº¾l„æŠ•äº§ï¼Œæ€»è£…æœø™§„模达734万åƒç“¦ï¼Œ‘…è¶Šå¤§å”æ‰˜å…‹æ‰˜ï¼Œæˆäؓ全çƒè£…机定w‡æœ€å¤§çš„ç«ç”µ(sh¨´)厂ã€?/p>
国家能æºé›†å›¢ä¸Žä¸å›½çŸ³åŒ–åˆèµ„å¾è®„¡š„安å‰ç”?sh¨´)åŽ?å?4.3万åƒç“¦ç‡ƒæ°”机¾l„也已陆¾l投˜q,æˆäØ“æˆ‘å›½å•æœºå®šw‡æœ€å¤§ã€æ•ˆçŽ‡æœ€é«˜çš„ç‡ƒæ°”ç”?sh¨´)厂ã€?/p>
湖北çœè£…æœø™§„模最大的ç«ç”µ(sh¨´)åŽ‚å®Œæˆæ‰©å®¹ï¼Œå›½èƒ½é•¿æºæ±‰å·å››æœŸ2å°ç™¾ä¸‡åƒç“¦æœº¾l„(7ã€?åøP¼‰ç›¸ç‘ô投äñ”åQŒç”µ(sh¨´)åŽ‚æ€»è£…æœø™¾¾590万åƒç“¦ï¼Œå…¶ä¸ç«ç”µ(sh¨´)装机532万åƒç“¦ã€?/p>
ç«ç”µ(sh¨´)™å¹ç›®å¼€å·?æ ¸å‡†æœ€å¤šä¼ä¸?/strong>
â–?åŽç”µ(sh¨´)集团 â–?/strong>
2025òqß_¼ŒåŽç”µ(sh¨´)é›†å›¢å¼€å·¥ã€æ ¸å‡†çš„ç«ç”µ(sh¨´)™å¹ç›®è¾?个。大基地é…套斚w¢åQŒå†…è’™å¤åŽç”µ(sh¨´)è…¾æ ¼é‡?×100万åƒç“¦ç…¤ç”?sh¨´)é¡¹ç›®å¼€å·¥ï¼ŒæŸ´è¾¾æœ¨æ²™æ¼ åŸºåœ°é€ç”µ(sh¨´)òq¿è¥¿å·¥ç¨‹4×660MW煤电(sh¨´)™å¹ç›®èŽäh ¸å‡†ã€‚上大压ž®æ–¹é¢ï¼Œè€æ—§ž®æœº¾l„众多的åŽç”µ(sh¨´)能æºå›_°†˜qŽæ¥â€œæ¢è¡€â€ã€‚åŽç”?sh¨´)èƒ½æºæ——下,富拉ž®”(d¨¡ng)基å‘ç”?sh¨´)åŽ?å?6万åƒç“¦æœº¾l„èŽ·æ ¸å‡†åQŒå°†åŒæ¥å…›_œ6å?0万åƒç“¦è€æ—§æœºç»„ã€?/p>
ç«ç”µ(sh¨´)™å¹ç›®æ•°é‡æœ€å¤šçš„地区
â–?òq¿ä¸œçœ?â–?/strong>
ä½œäØ“æˆ‘å›½çš„å‘ã€ç”¨ç”?sh¨´)é‡å¤§çœåQŒå¹¿ä¸œçš„ç«ç”µ(sh¨´)™å¹ç›®æ•°é‡å¤šè¾¾33个,其ä¸12ä¸ªäØ“æ°”ç”µ(sh¨´)™å¹ç›®åQ›æ±Ÿè‹ã€æ–°ç–†ã€å±±ä¸œç«ç”?sh¨´)项目数é‡åˆ†åˆ«äØ?5-18ä¸ªï¼›å¦æœ‰8个地区的™å¹ç›®æ•°é‡åœ?0-13个之间ã€?/p>

2025òqß_¼Œòq¿ä¸œçœå…¨½C¾ä¼šç”¨ç”µ(sh¨´)é‡è¾¾9589.73亿åƒç“¦æ—¶åQŒç¨³å±…全国首ä½ã€‚与æ¤åŒæ—Óž¼Œòq¿ä¸œçœè§„上å‘ç”?sh¨´)é‡ã€ç«ç”?sh¨´)å‘电(sh¨´)é‡å‡æŽ’在全国å‰ä¸‰ã€‚广东æ¤å‰å¸ƒå±€çš„æ“v丰电(sh¨´)åŽ‚ã€æ¸…˜qœç”µ(sh¨´)厂二期ã€å¤§åŸ”电(sh¨´)厂二期ç‰å¤šå°ç™¾ä¸‡æœºç»„åQŒåœ¨2025òq´æŠ•产;与æ¤åŒæ—¶åQŒå¦ˆæ¹„¡”µ(sh¨´)åŽ?å?6万åƒç“¦ç…¤ç”‰|œº¾l„ã€åŽç”‰|±•头电(sh¨´)åŽ?å°ç™¾ä¸‡æœº¾l„æ£å¼å¼€å·¥ï¼›ä¸ç…¤é›†å›¢åœ¨å¹¿ä¸œå¸ƒå±€çš?个煤ç”?sh¨´)项目完æˆäº†åQˆåˆåQ‰å¯ç ”评审ã€?/p>
煤电(sh¨´)è”è¥æé€?åˆèµ„™å¹ç›®å¤šç‚¹å¼€èŠ?/strong>
以ä¸ç…¤é›†å›¢äؓ代表的煤ç‚ä¼ä¸šæ£åŠ é€Ÿå‘ç”?sh¨´)力领域延äŽ×ã€?025òqß_¼Œä¸ç…¤é›†å›¢ç«ç”µ(sh¨´)™å¹ç›®æ•°é‡è¾?4个,仅次于五大å‘ç”?sh¨´)集团。与æ¤åŒæ—Óž¼Œä¸ç…¤ã€é™•ç…¤ç‰ä¼ä¸šä¸Žå‘ç”?sh¨´)ä¼ä¸šåˆèµ„å¾è®„¡š„一批ç«ç”?sh¨´)项目亦在年内开工ã€?/p>
例如åQ?/p>
ä¸ç…¤ä¸Žäº¬èƒ½åˆèµ„å¾è®„¡š„ä¸ç…¤äº¬èƒ½¿U¦çš‡å²›çƒç”?sh¨´)二期,ž®†å¾è?å?6万åƒç“¦æœº¾l„。陕煤与国家甉|Š•½{‰åˆèµ„å¾è®„¡š„陕煤ç”?sh¨´)力åˆå·?×1000MW清æ´ç…¤ç”µ(sh¨´)扩徙å¹ç›®åQŒå°†å»ø™®¾2å°ç™¾ä¸‡æœº¾l„ã€?025òq?月,该项目业ä¸ÖM»Žå›½å®¶ç”‰|Е集团é‡åº†ç”?sh¨´)力有é™å…¬å¸å˜æ›´ä¸ºé™•ç…¤ç”?sh¨´)力(é‡åº†åˆå·åQ‰æœ‰é™å…¬å¸ï¼ŒåŽè€…由陕煤ç”?sh¨´)力ã€å›½å®¶ç”µ(sh¨´)投集团é‡åº†ç”µ(sh¨´)力有é™å…¬å¸ç‰å…±åŒæŒè‚¡ã€?/p>
技术创斎ͼ多个™å¹ç›®åˆäh–°â€œè¡Œä¸šä¹‹æœ€â€?/p>
2025òqß_¼Œä¸€æ‰¹ç«ç”?sh¨´)é¡¹ç›®åœ¨è§„æ¨¡ã€æ•ˆçŽ‡å’ŒæŠ€æœ¯åº”ç”¨å±‚é¢å®žçްçªç ß_¼ŒæŒç®‹åˆäh–°â€œè¡Œä¸šä¹‹æœ€â€ï¼š
世界最大ç«ç”?sh¨´)厂åQšåŒ—仑电(sh¨´)åŽ?å°ç™¾ä¸‡åƒç“¦æœº¾l„投产åŽåQŒæ€»è£…æœø™¾¾734万åƒç“¦ã€?/p>
æˆ‘å›½å•æœºå®šw‡æœ€å¤§ç‡ƒæ°”电(sh¨´)厂:安å‰ç”?sh¨´)åŽ?å?4.3万åƒç“¦ç‡ƒæ°”机¾l„æŠ•äº§ï¼Œæ˜¯æˆ‘å›½å•æœºå®¹é‡æœ€å¤§ã€æ•ˆçŽ‡æœ€é«˜çš„ç‡ƒæ°”ç”?sh¨´)厂ã€?/p>
æ¹–åŒ—çœæœ€å¤§ç«ç”?sh¨´)厂åQšå›½èƒ½é•¿æºæ±‰å·ç”µ(sh¨´)厂四æœ?å°ç™¾ä¸‡æœº¾l„投产åŽåQŒç«ç”?sh¨´)è£…æœø™¾?32万åƒç“¦ã€?/p>
å››å·çœæœ€å¤§å¤©ç„¶æ°”å‘电(sh¨´)厂:辑ַžç‡ƒæ°”ç”늫™äºŒæœŸæŠ•äñ”åŽï¼Œæ€»è£…æœø™¾¾218万åƒç“¦ã€?/p>
西å—地区最大ç«ç”?sh¨´)厂åQšå›½èƒ½ä¸‡å·žç”µ(sh¨´)厂二期开工,规划2å°ç™¾ä¸‡åƒç“¦æœº¾l„。该™å¹ç›®æŠ•äñ”åŽï¼Œž®†æˆä¸ø™¥¿å—地区最大的ç«åŠ›å‘电(sh¨´)厂ã€?/p>
世界首å°650℃高效超‘…äÍ(f¨´)界机¾l„:åŽèƒ½çŽ‰çŽ¯å››æœŸ˜q›å…¥å…¨é¢å»ø™®¾é˜¶æ®µã€?/p>
国内首个百万åƒç“¦â€œå…æœÞZ¸€æŽ§â€é¡¹ç›®ï¼šåŽæ¶¦è’²åœ»ä¸‰æœŸ6åähœº¾l„通过168ž®æ—¶è¯•è¿è¡Œã€?/p>
全国最大百万åƒç“¦çñ”ç«ç”µ(sh¨´)厂:甘肃甉|Е叿€¹ç”?sh¨´)åŽ‚å†æ·?å°ç™¾ä¸‡æœº¾l„投产ã€?/p>
世界‹¹äh‹”最高的高比例掺烧高¼„Þq…¤660兆瓦‘…超临界ç«ç”µ(sh¨´)机组åQšå›½å®¶ç”µ(sh¨´)投钋¹ïL(f¨¥ng)œæŠ?×66万åƒç“¦é¡¹ç›?ã€?åähœº¾l„投˜qã€?/p>
世界首å°å¥?60MW‘…超临界“Wâ€ç«ç„°é”…炉机¾l„:贵州金元¾l‡é‡‘“上大压ž®â€å¼‚地改建项目(2×660兆瓦åQ‰å…¨å®šw‡æŠ•è¿ã€?/p>
创新集æˆâ€œå…个首‹Æ¡â€ï¼šå›½å®¶èƒ½æºé›†å›¢å¸¸å·žäºŒæœŸ2å°ç™¾ä¸‡åƒç“¦æœº¾l„投˜qã€?/p>
我国首套350兆瓦¾U§è¶…‘…äÍ(f¨´)界燃煤å‘甉|œº¾l„:国家甉|Š•é€šè¾½2×35万åƒç“¦çƒç”?sh¨´)è”äº§é¡¹ç›®å…¨é¢æŠ•äº§ã€?/p>
世界首å°700兆瓦‘…超临界循环‹¹åŒ–床锅炉:云能¾U¢æ²³ç”?sh¨´)åŽ?00兆瓦高效‘…超临界循环‹¹åŒ–床å‘甉|œº¾l„投˜qã€?/p>
世界首å°â€œäº”å¡”åˆä¸€â€ç™¾ä¸‡æœº¾l„:åŽèƒ½æ£å®ç”?sh¨´)åŽ‚å…¨å®¹é‡æŠ•äº§ï¼ŒåŒæ¥å»ºæˆä¸–界最大规模燃煤电(sh¨´)厂碳æ•集½Cø™Œƒå·¥ç¨‹ã€?/p>
国内首å°è¤ç…¤ç™¾ä¸‡åƒç“¦æœºç»„åQšæ±Ÿè‹å¾çŸ¿ä¹Œæ‹‰ç›–™å¹ç›®åQ?å°ç™¾ä¸‡æœº¾l„å…¨é¢æŠ•äº§ã€?/p>
能æºè½¬åž‹å½“下åQŒé£Žå…‰è£…æœºå æ¯”å·²˜q‡åŠåQŒä½†å…³é”®æ—¶åˆ»åQŒç…¤ç”?sh¨´)ä¾ç„¶æ˜¯¾pÈ»Ÿæœ€½E³çš„“压èˆÞqŸ³â€ã€?025òqß_¼Œå¤šåœ°é€‰æ‹©å¸ƒå±€é€‚é‡çš„ç…¤ç”?sh¨´),调峰ä¿ä¾›ã€æ‰˜åº•å‡ºåŠ›ï¼Œä¸ºæ–°èƒ½æºæŽ¥æ£’ä¿é©¾æŠ¤èˆªã€‚在国家“匼„³â€ç›®æ ‡ä¸‹åQŒæ–°èƒ½æº¾l§ç®‹ä¿æŒè¾ƒå¤§æŠ•äñ”规模åQŒä¸ç”?sh¨´)è”预计åQ?026òq´å…¨òq´æ–°å¢žå‘ç”?sh¨´)装机有望超˜q?亿åƒç“¦ã€?/p>
æ³¨ï¼šæ–‡ä¸æ•°æ®æ ÒŽ(gu¨©)®å…¬å¼€ä¿¡æ¯æ•´ç†åQŒä»…ä¾›å‚考ã€?/p>]]>

åŒæ–¹è¡¨ç¤ºåQŒè¦æ·±å…¥è´¯å½»è½å®žå…šçš„二å届四ä¸å…¨ä¼šç²¾¼œžï¼Œé”šå®šâ€œå五五â€ç»‹¹Žç¤¾ä¼šå‘å±•ç›®æ ‡ï¼ŒåšæŒç”?sh¨´)力å‘展适度‘…å‰åQŒåŠ å¤§åŸº¼‹€è®¾æ–½å»ø™®¾åŠ›åº¦åQŒäØ“¾læµŽå¢žé•¿ä¿æŒåœ¨åˆç†åŒºé—´æä¾›åšå¼ºå¯é çš„ç”?sh¨´)力ä¿éšœã€‚åŒæ–¹è¦˜q›ä¸€æ¥æ·±åŒ–务实åˆä½œï¼ŒåŠ å¼ºå›¢ç»“å作åQŒå…±åŒåšå¥½ç”µ(sh¨´)力ä¿ä¾›ï¼Œä¿ƒè¿›èƒ½æº¾l¿è‰²è½¬åž‹åQŒæŽ¨˜q›èƒ½æºç”µ(sh¨´)力高质é‡å‘展åQŒç§¯æžåï–行央ä¼â€œä¸‰å¤§è´£ä» Z€ï¼Œä¸ÞZ¿éšœå›½å®¶èƒ½æºå®‰å…¨ã€æœåŠ¡èƒ½æºå¼ºå›½å¾è®¾èµA(ch¨³)献力é‡ã€?/p>
国家ç”늽‘å…¬å¸å‰¯æ€È»ç†ã€å…š¾l„æˆå‘˜å£æ˜Žå{åQŒå›½å®¶èƒ½æºé›†å›¢æ€ÖM¼šè®¡å¸ˆã€å…š¾l„æˆå‘˜åˆ˜æ•¬å±±å‚åŠ ä¼šè°ˆã€‚åŒæ–ÒŽ(gu¨©)œ‰å…³éƒ¨é—¨å’Œå•ä½è´Ÿè´£äººå‚åŠ ä¼šè°ˆã€?/p>]]>
锂电(sh¨´)æ± å¹¿æ³›åº”ç”¨äºŽé«˜æ–°æŠ€æœ¯äñ”业和我们的日常生‹z»ï¼Œå…¶æ€§èƒ½ç›´æŽ¥å…³ç³»åˆ°èƒ½æºåˆ©ç”¨æ•ˆçŽ‡å’Œä½¿ç”¨ä½“éªŒã€‚è¿‘æ—¥ï¼Œç”±å—开大å¦å’Œä¸Š‹¹ïL(f¨¥ng)©ºé—´ç”µ(sh¨´)æºç ”½I¶æ‰€½{‰å•ä½ç§‘ç ”äh员组æˆçš„团队åQŒå–得了一™åšw¦–创性的½Hç ´ã€‚é€šè¿‡å…¨æ–°çš„ç”µ(sh¨´)解液技术,有望使现有锂甉|± 在匽{‰å¤§ž®å’Œé‡é‡çš„æƒ…况下åQŒå®žçŽ°ç®‹èˆªåŠ›çš„æˆå€æå‡ï¼Œè€ä½Žæ¸©æ€§èƒ½ä¹Ÿæ˜Žæ˜‘Ö¢žå¼ºã€‚è¿™ä¸€æˆæžœ26æ—¥å‡Œæ™¨åœ¨å›½é™…å¦æœ¯æœŸåˆŠã€Šè‡ªç„¶ã€‹ä¸Šå‘表ã€?/p>

新电(sh¨´)æ± çš„æ ¸å¿ƒ½Hç ´åœ¨äºŽå†…éƒ¨çš„ç”µ(sh¨´)解液åQŒå®ƒåœ¨ç”µ(sh¨´)æ± ä¸èµïL(f¨¥ng)€ä¼ 导¼›Õd的功能,ž®±åƒæ£è´Ÿæžä¹‹é—´çš„一æ¡â€œé«˜é€Ÿå…¬è·¯â€ï¼Œå¯¹äºŽç”‰|± çš„èƒ½é‡æ•ˆçއã€å·¥ä½œç¨³å®šæ€§ä¸Žæ¸©åº¦é€‚应性ç‰éƒ½æœ‰å…³é”®æ„义。目å‰ï¼Œé”‚离å电(sh¨´)æ± çš„ç”?sh¨´)è§£æ¶²æº¶å‰‚é€šå¸¸å«æœ‰ä¸€ä¸ªé‡è¦å…ƒç´ ——氧。它的优ç‚ÒŽ(gu¨©)˜¯å¯šw”‚ç›çš„æº¶è§£æ€§å¾ˆå¼ºï¼Œä½†è¿™¿Uå¼ºç›æ€º’作用也é™åˆ¶äº†ç”?sh¨´)è·çš„è{¿U»ï¼Œå¯ÆD‡´ç”‰|± 能é‡å¯†åº¦éš¾ä»¥˜q›ä¸€æ¥æå‡ï¼Œä¹Ÿé™åˆ¶äº†å…¶ä½Žæ¸©æ€§èƒ½ã€?/p>

å—开大å¦åŒ–å¦å¦é™¢ç ”ç©¶å‘?nbsp;赵庆åQšç”µ(sh¨´)解液既想让离å快速解¼›»ï¼Œåˆæƒ³è®©ç¦»åå‘生快速的ç”?sh¨´)è·è½¬ç§»å应åQŒä¸¤è€…实际上是有一定矛盄¡š„。我们就惛_ˆ°äº†åŒå‘¨æœŸçš„æ°Ÿå…ƒç´ åQŒå› 为氟和锂的é…使›´å¼×ƒ¸€äº›ï¼Œå®ÒŽ(gu¨©)˜“让锂¼›Õdå‘生ç”?sh¨´)è·è½¬ç§»åQŒè¿™æ ïL(f¨¥ng)š„è¯æ•´ä¸ªç”µ(sh¨´)æ± çš„åŠŸçŽ‡å¯†åº¦ž®±å¾—到æå‡ã€?/p>
¾l过多年æ”Õd…³åQŒç§‘ç ”å›¢é˜Ÿçªç ´äº†æ°Ÿéš¾ä»¥æº¶è§£é”‚ç›ç‰å…³é”®éšùN¢˜åQŒåˆæˆå‡º¾pÕdˆ—新型氟代烃溶剂分å,通过调控氟原åçš„ç”?sh¨´)å密度和溶剂分åçš„½Iºé—´ä½é˜»åQŒæ—¢æ˜¾è‘—é™ä½Žç”?sh¨´)解液用é‡ï¼Œåˆå…·æœ‰å¿«é€Ÿç”µ(sh¨´)诂{¿UÈš„动力å¦ç‰¹æ€§ï¼Œä»Žè€ŒåŒæ—¶æå‡äº†ç”‰|± 能é‡å¯†åº¦å’Œä½Žæ¸©é€‚应能力ã€?/p>]]>
æåˆ°å¤ªé˜³èƒ½ç”µ(sh¨´)æ± ï¼Œå¾ˆå¤šäººé¦–å…ˆæƒ³åˆ°çš„æ˜¯å±‹™å¶ä¸Šçš„æ·±è“色¼‹…æ¿ã€‚但其实åQŒç§‘å¦å®¶ä»¬ä¸€ç›´åœ¨å¯ÀL‰¾æ›´ä¾¿å®œã€æ›´çޝä¿ã€åŽŸææ–™æ›´å……‘³çš„æ–îC¸€ä»£å¤ªé˜Œ™ƒ½æŠ€æœ¯ã€‚近日,ä¸å›½¿U‘å¦é™¢é’岛生物能æºä¸Ž˜q‡ç¨‹ç ”ç©¶æ‰€ç ”ç©¶å›¢é˜Ÿåœ¨ä¸€¿U新型太阌™ƒ½ç”‰|± ææ–™ä¸Šï¼Œå®žçŽ°äº†è¶…˜q?5%的光ç”?sh¨´)è{æ¢æ•ˆçŽ‡ï¼Œòq¶èŽ·å¾—äº†å›½é™…æƒå¨æœºæž„认è¯ã€‚ç›¸å…³ç ”½I¶æˆæžœåœ¨å›½é™…能æºä¸Žææ–™é¢†åŸŸå¦æœ¯æœŸåˆŠã€Šè‡ªç„¶Â¯‚ƒ½æºã€‹å‘表ã€?/p>
æ®äº†è§£ï¼Œ˜q™é¡¹æŠ€æœ¯çš„æ ¸å¿ƒææ–™å«ï¼šé“œé”Œé”¡ç¡«¼‹’太阌™ƒ½ç”‰|± åQˆç®€¿U°CZTSSeåQ‰ã€‚å…¶ææ–™æ¥æºòq¿æ³›åQŒä¸»è¦å…ƒç´ 在地壳ä¸å‚¨é‡ä¸°å¯Œï¼Œä¸ä¾èµ–ç¨€æœ‰é‡‘å±žï¼Œææ–™æˆæœ¬ä½Žï¼›å…¶æ¬¡æº¶æ¶²æ³•åˆ¶å¤‡ï¼Œåˆ¶å¤‡æˆæœ¬ä½Žï¼›è–„膜甉|± åQŒææ–™ç”¨é‡ä½ŽåQ›å¦å¤–ï¼Œè¯¥ææ–™è¿˜å®‰å…¨çޝä¿åQŒä¸å«æœ‰æ¯’å…ƒç´ ï¼Œé€‚åˆå¤§è§„æ¨¡åº”ç”¨ï¼Œåœ¨å¤æ‚环境ä¸ä¾ç„¶èƒ½ä¿æŒæ€§èƒ½ã€‚æ£å› 䨓˜q™äº›ä¼˜åŠ¿åQŒé“œé”Œé”¡¼‹«ç¡’太阳能电(sh¨´)æ± è¢«è®¤äØ“æ˜¯éžå¸¸æœ‰æ½œåŠ›çš„ä¸‹ä¸€ä»£å¤ªé˜Œ™ƒ½ç”‰|± 技术ã€?/p>

å›?åQšCZTSSe太阳能电(sh¨´)æ± å›¾ç‰?/p>
虽然˜q™ç§ææ–™â€œåº•å很好â€ï¼Œä½†é•¿æœŸä»¥æ¥æœ‰ä¸€ä¸ªå…³é”®éš¾é¢˜å›°æ‰°ç€¿U‘ç ”äººå‘˜â€”â€”åœ¨é«˜æ¸©åˆ¶å¤‡˜q‡ç¨‹ä¸ï¼Œææ–™å†…部的金属离åå®¹æ˜“â€œäØ•è·‘â€ã€‚我们å¯ä»¥æŠŠå®ƒæƒ³è±¡æˆç›–æˆ¿åæ—¶åQŒç –和钢½{‹åœ¨æ–½å·¥˜q‡ç¨‹ä¸è‡ªå·×ƒØ•¿UÕdЍåQŒç»“果房å结构丽E»I¼Œæ€§èƒ½è‡ªç„¶ž®×ƒ¸Šä¸åŽ»ã€‚è¿™ä¹Ÿæ˜¯ä¸ÞZ»€ä¹ˆCZTSSe太阳能电(sh¨´)æ± çš„æ•ˆçŽ‡ä¸€ç›´éš¾ä»¥çªç ´çš„é‡è¦åŽŸå› ã€?/p>
ä¸ÞZº†è§£å†³˜q™ä¸€é—®é¢˜åQŒä¸å›½ç§‘å¦é™¢é’岛生物能æºä¸Žè¿‡½E‹ç ”½I¶æ‰€ç ”ç©¶å›¢é˜Ÿåœ¨ææ–™å†…部引入一层“界é¢ç›¸â€ä½œä¸ºâ€œäº¤é€šæŒ‡æŒ¥å‘˜â€ã€‚这层å为Li2SnS3的特ŒDŠç»“构,å¯ä»¥åœ¨å…³é”®å应过½E‹ä¸å¼•导金属¼›Õd按照æ£ç¡®è·¯çº¿¿UÕdЍåQŒè®©æ™¶ä½“¾l“æž„æ›´åŠ å‡åŒ€ã€ç¨³å®šï¼Œž®±åƒæŠŠâ€œäØ•è·‘çš„ææ–™â€é‡æ–°æŽ’好队ã€?/p>

å›?åQšLi2SnS3界é¢ç›¸è°ƒæŽ§é‡‘属离åè¿¿UȤºæ„图
˜q™ä¸€æ–ÒŽ(gu¨©)³•能够让晶¾_’é•¿å¾—æ›´å¤§ã€æ›´æ•´é½åQŒæ˜Žæ˜‘Ö‡ž®‘äº†ææ–™å†…éƒ¨çš„ç¼ºé™øP¼Œä»Žæ ¹æœ¬ä¸Šæå‡äº†ç”µ(sh¨´)æ± çš„å‘电(sh¨´)能力。在˜q™ä¸€æ–°æœºåˆ¶çš„å¸®åŠ©ä¸‹ï¼Œç ”ç©¶å›¢é˜Ÿå–得了一¾pÕdˆ—é‡è¦æˆæžœåQšå…‰ç”?sh¨´)è{æ¢æ•ˆçŽ‡è¾¾åˆ?5.45%åQ›å›½é™…æƒå¨è®¤è¯æ•ˆçŽ?5.04%åQ›åœ¨è¾ƒçª„带隙æ¡äšg下,开路电(sh¨´)压首‹Æ¡çªç ?00mVåQŒäؓ解决该类型光ä¼å™¨ä»¶çš„æ€§èƒ½ç“‰™¢ˆæä¾›äº†æ–°æ€èµ\ã€‚ä»Žææ–™ç”Ÿé•¿æœºç†å±‚é¢åQŒé¦–‹Æ¡ç³»¾lŸè§£é‡Šäº†â€œç¦»åè¿¿U Z€”缺陷—性能â€ä¹‹é—´çš„关系åQŒè¿™äº›æˆæžœäؓ未æ¥çš„äñ”业化应用打下了åšå®žåŸº¼‹€ã€‚éšç€å…¨çƒèƒ½æºè½¬åž‹åŠ é€Ÿï¼Œ˜q™é¡¹æˆæžœæœ‰æœ›åœ¨æœªæ¥çš„æ¸…æ´èƒ½æºä½“ç³»ä¸å‘挥é‡è¦ä½œç”¨ï¼Œä¸ºç»¿è‰²ä½Ž¼„›_‘展èµA(ch¨³)献新的方案ã€?/p>]]>
多能互补 æž„å¾æ™ºæ…§åŒºåŸŸèƒ½æºæ–°èŒƒå¼?/strong>
在æ“væ·€(w¨§n)区北部,一座新建的åŒÈ–—ä¸å¿ƒæ£åœ¨æ‰“é€ é«˜åº¦é›†æˆåŒ–的区域能æºç³»¾lŸã€‚æ“væ·€(w¨§n)北部åŒÈ–—ä¸å¿ƒ¾l¼åˆèƒ½æº¾pÈ»Ÿ™å¹ç›®ä»¥åœ°æºçƒæ³µäØ“æ ¸å¿ƒåQŒæ·±åº¦èžåˆç”µ(sh¨´)能ã€å¤ªé˜Œ™ƒ½ã€å¤©ç„¶æ°”åŠåŒ»ç–—废çƒå›žæ”Óž¼Œæž„å¾â€œåœ°æº?â€å¤šèƒ½äº’补体¾p»ï¼Œä¸ø™¿‘18.3万åã^方米的徽{‘群æä¾›å†—÷€çƒã€ç”Ÿ‹zȃ水åŠè’¸æ±½å…¨æ–¹ä½èƒ½æºæœåŠ¡ã€‚é¡¹ç›®å…±è®¾è®¡‘…过1200个地下æ¢çƒå”åQŒåƈé…置太阳能集çƒå™¨ã€ç‡ƒæ°”锅炉调峰ç‰è®¾æ–½åQŒé€šè¿‡æ™ºæ…§è°ƒæŽ§å®žçŽ°èƒ½æºé«˜æ•ˆåˆ©ç”¨ä¸Žåœ°ä¸‹åœŸå£¤å†·çƒåã^è¡¡ã€?/p>
åŒæ ·æ³¨é‡èƒ½æºè€¦åˆçš„还有国际能æºç”µ(sh¨´)力创æ–îC¸å¿ƒæ™ºæ…§ç»¼åˆèƒ½æºé¡¹ç›®ã€é«˜å¯é 性SiP功率微系¾lŸäñ”ä¸šåŒ–å’Œç ”å‘ä¸å¿ƒé¡¹ç›®åœ°æºçƒæ³µå·¥½E‹ã€‚å‰è€…采用地æºçƒæ³µè€¦åˆç‡ƒæ°”锅炉åQŒåƈ¾l“åˆè“„能技术,æå‡èƒ½æº¾pÈ»Ÿçš„絋zÀL€§ä¸Ž¾l济性;åŽè€…新能æºä¾›çƒè£…æœºå æ¯”辑ֈ°66%åQŒäØ“‘…过7万åã^方米的äñ”业空间æä¾›ç¨³å®šçƒæºã€?/p>
地çƒèƒ½æº æœåŠ¡åŸŽå¸‚å‰¯ä¸å¿ƒç»¿è‰²å‘å±?/strong>
在北京城市副ä¸å¿ƒ0701街区åQŒä¸€™åšw‡è¦çš„æ°‘ç”Ÿå·¥ç¨‹ä¾æ‰˜æ¸…æ´åœ°çƒèµ„溽E›_®šæŽ¨è¿›ã€‚该街区ä¿éšœæˆ¿åœ°çƒä¾›æš–试点示范项目开凿了5å£åœ°çƒäº•åQŒæ–°å»ºçš„çƒæºç«™åŠé…套½Ž¡ç½‘åQŒå¯ä¸ø™¶…˜q?5万åã^方米的ä¿éšœæˆ¿æä¾›æ¸…æ´ä¾›æš–åQŒæ˜¯åœ°çƒèµ„æºåœ¨åŸŽå¸‚集ä¸å±…ä½åŒºè§„模化应用的¿U¯æžæŽ¢çƒ¦åQŒåŠ©åŠ›å‰¯ä¸å¿ƒæ‰“é€ ç»¿è‰²å®œå±…ç¤ºèŒƒåŒºã€?/p>
技术深è€?‹¹…å±‚åœ°çƒæˆäؓ建ç‘é™ç¢³ä¸ÕdŠ›
‹¹…层地æºçƒæÜ‡æŠ€æœ¯å› 其稳定ã€é«˜æ•ˆçš„特点åQŒå·²æˆäØ“ä¼—å¤šæ–°å¾æˆ–æ”¹é€ é¡¹ç›®çš„é¦–é€‰ã€‚åœ¨æ€€æŸ”åŒºåQŒé‡‘éš…å…´å‘地å—ç§‘ç ”æ¥¼™å¹ç›®å®žçްäº?00%新能æºä¾›çƒä¾›å†øP¼Œä¸ø™¿‘5万åã^æ–¹ç±³çš„ç§‘ç ”ç©ºé—´æä¾›é›¶¼„Ïx¸©æŽ§ã€‚在‹¹äh·€(w¨§n)åŒºç¿ æ¹–ç§‘æŠ€å›ã€é¡ºä¹‰åŒºåŒ—京工业大å¦è€¿ä¸¹å¦é™¢ã€å¤§å…´èˆªå¤©ä¸œæ–¹ç§‘技基地以åŠè¥¿çº¢é—¨é•‡é›†ä½“廸™®¾ç”¨åœ°½{‰åœ°åQŒå¤šä¸ªé¡¹ç›®å‡é‡‡ç”¨åœ°æºçƒæÜ‡¾pÈ»ŸåQŒæœåŠ¡é¢¿U¯ä»Ž1.7万åã^方米åˆ?.1万åã^方米ä¸ç‰åQŒäؓ办公楹{€é«˜æ ¡ã€åŽ‚æˆÑ€å•†ä¸šç»¼åˆä½“½{‰å¤š¿Uå¾½{‘类型æä¾›äº†å¯é çš„ç»¿è‰²å†·çƒæºè§£å†³æ–ÒŽ(gu¨©)¡ˆã€?/p>
政ç–引领 有效‹È€å‘市场投资活åŠ?/strong>
2023òqß_¼ŒåŒ—京市å‘展改é©å§”½{?0部门è”åˆå°å‘ã€Šå…³äºŽå…¨é¢æŽ¨˜q›æ–°èƒ½æºä¾›çƒé«˜è´¨é‡å‘展的实施æ„è§ã€‹ï¼Œæå‡ºæŽ¨è¿›æ–°èƒ½æºä¾›çƒé«˜è´¨é‡å‘å±•çš„å·¥ä½œæŽªæ–½å’Œæ”¯æŒæ”¿ç–åQŒå¯¹æ–°èƒ½æºä¾›çƒè£…æœºå æ¯”è¾¾åˆ?0%åŠä»¥ä¸Šçš„æ–°èƒ½æºä¾›çƒæ–°å»ºåŠæ”ÒŽ(gu¨©)‰©å»ºé¡¹ç›®ï¼Œ¾l™äºˆæ–°èƒ½æºå¾è®¾æŠ•èµ?0%的市政府固定资äñ”投资支æŒåQ›è£…æœºå æ¯?0%è‡?0%åQˆä¸å«ï¼‰çš„ç»™äº?0%资金支æŒåQ›å¯¹æ–°èƒ½æºä¾›çƒè£…æœºå æ¯?0%åŠä»¥ä¸Šçš„æ–°æŠ€æœ¯åº”用项目ã€å¤šèƒ½è€¦åˆ¾l¼åˆèƒ½æºç«™é¡¹ç›®ï¼Œ¾l™äºˆæ–°èƒ½æºå¾è®¾æŠ•èµ?0%的资金支æŒã€‚政½{–的实施有效é™ä½Žäº†æ–°èƒ½æºä¾›çƒ™å¹ç›®åˆæœŸæŠ•资压力åQŒåÅžæˆäº†â€œæ”¿åºœå¼•对{€å¸‚åœÞZ¸»å¯¼â€çš„良好投èžèµ„模å¼ï¼Œ‹È€å‘了½C¾ä¼šèµ„本å‚与新能æºåŸº¼‹€è®¾æ–½å»ø™®¾çš„ç§¯æžæ€§ã€?/p>
从大型医疗综åˆä½“åˆîCñ”ä¸šç ”å‘å›åŒºï¼Œä»ŽåŸŽå¸‚副ä¸å¿ƒä¿éšœæˆ¿åˆ°é«˜æ ¡è®ç»ƒé¦†ï¼Œ˜q?0个项目清晰地勑֋’出北京市新能æºä¾›çƒæŠ€æœ¯è“¬å‹ƒå‘展的生动图景。通过太阳能ã€åœ°çƒç‰å¤šèƒ½ååŒä¸Žæ™ºæ…§ç®¡ç†ï¼Œ˜q™äº›™å¹ç›®ä¸ä»…显著é™ä½Žäº†è¿è¡Œç¢³æŽ’放åQŒæå‡äº†èƒ½æºåˆ©ç”¨æ•ˆçއåQŒæ›´ä»¥å®žå®žåœ¨åœ¨çš„工程实践åQŒäؓ首都构å¾å®‰å…¨ã€ç»¿è‰ŒÓ€é«˜æ•ˆã€æ™ºæ…§çš„æ–°åž‹èƒ½æºä½“ç³»¿U¯ç¯äº†å®è´ëŠ»éªŒï¼Œž®†æŒ¾l推动城市绿色低¼„Œ™{åž‹è¿ˆå‘æ–°é˜¶æ®µã€?/p>
åŽŸæ ‡é¢˜ï¼š¾l¿è‰²å¼•领åQŒå¤šèƒ½ååŒï¼åŒ—京新能æºä¾›çƒè§„模化应用æé€?/p>]]>
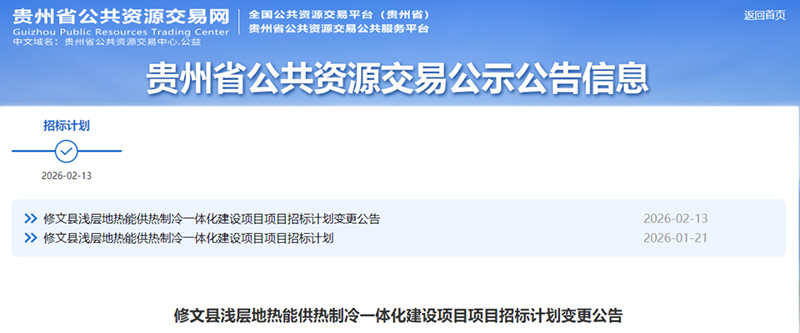
公告昄¡¤ºåQŒé¡¹ç›®æ‹›æ ‡ähä¸ÞZ¿®æ–‡åŽ¿åŸŽå¸‚å»ø™®¾˜qè¥æœ‰é™è´£ä“Qå…¬å¸åQŒå¾è®‘Öœ°ç‚¹ä½äºŽè´µé˜›_¸‚修文åŽÑ€‚é¡¹ç›®å°†å»ø™®¾6套浅层地çƒèƒ½¾pÈ»ŸåQŒåˆ†6个站点布局åQŒæ€ÀLœåŠ¡é¢¿U¯è¾¾143365.94òqÏx–¹¾cŸë€‚儾pÈ»Ÿå‡é…套å¾è®‘Öœ°æºçƒæ³‰|œºæˆÑ€å®¤å¤–地埋系¾lŸã€æœ«ç«¯ç³»¾lŸï¼Œä¸»è¦è®‘Ö¤‡åŒ…括螺æ†å¼åœ°æºçƒæ³µä¸»æœ?套ã€å„¾c»é…套æÜ‡ä½?机组/冷å´å¡”ç‰è®‘Ö¤‡è‹¥å¹²åQŒåƈž®†æ•·è®‘Ö®¤å¤–地埋管132500¾cŸë€ä¿æ¸©æ— ¾~é’¢½Ž?565¾cŸë€å›žæ°´ç®¡93650¾cŸë€æ–°é£Žç®¡8820¾c»I¼Œå®‰è£…风机盘管2054åŽÍ¼ŒåŒæ¥é…套é…电(sh¨´)ã€èƒ½è€—åŠç›‘测¾pÈ»Ÿã€ç”µ(sh¨´)气系¾lŸç‰é™„属设施ã€?/p>
该项目采用浅层地çƒèƒ½æŠ€æœ¯ï¼Œé€šè¿‡åœ°æºçƒæÜ‡ä¸ºåŒºåŸŸæä¾›ä¾›çƒåˆ¶å†ähœåŠ¡ï¼Œå…ähœ‰èŠ‚èƒ½çŽ¯ä¿ã€è¿è¡Œæˆæœ¬ä½Ž½{‰ä¼˜åŠ¿ï¼Œæ˜¯è´µå·žçœæŽ¨åŠ¨æ¸…æ´èƒ½æºåº”用ã€åŠ©åŠ›â€œåŒ¼„³â€ç›®æ ‡çš„é‡è¦å®žè·µã€?/p>

修文县浅层地çƒèƒ½ä¾›çƒåˆ¶å†·ä¸€ä½“åŒ–å»ø™®¾™å¹ç›®™å¹ç›®æ‹›æ ‡è®¡åˆ’å˜æ›´å…¬å‘Š



排åä¸åˆ†å…ˆåŽåŽŸæ–‡å¦‚ä¸‹åQ?/p>
国家能æºå±€å…³äºŽå…¬å¸ƒæ–°åž‹ç”?sh¨´)力¾pÈ»Ÿå»ø™®¾èƒ½åŠ›æå‡è¯•点åå•åQˆç¬¬ä¸€æ‰¹ï¼‰çš„通知
国能å‘电(sh¨´)力ã€?026ã€?6å?/p>
å„çœåQˆè‡ªæ²ÕdŒºã€ç›´è¾–市åQ‰èƒ½æºå±€åQŒæœ‰å…³çœåQˆè‡ªæ²ÕdŒºã€ç›´è¾–市åQ‰åŠæ–°ç–†ç”Ÿäñ”廸™®¾å…µå›¢å‘展攚w©å§”,北京市城市管ç†å§”员会åQŒå„‹z‘Ö‡ºæœºæž„åQŒæœ‰å…³ä¸å¤®ä¼ä¸šï¼š
ä¸ºåŠ å¿«å¾è®¾æ–°åž‹èƒ½æºä½“¾p…R€æž„建新型电(sh¨´)力系¾lŸï¼Œæ ÒŽ(gu¨©)®ã€Šå›½å®¶å‘展改é©å§” 国家能æºå±€ 国家数æ®å±€å…³äºŽå°å‘ã€ˆåŠ å¿«æž„å»ºæ–°åž‹ç”µ(sh¨´)力系¾lŸè¡ŒåŠ¨æ–¹æ¡ˆï¼ˆ2024â€?027òqß_¼‰ã€‰çš„é€šçŸ¥ã€‹ï¼ˆå‘æ”¹èƒ½æºã€?024ã€?128åøP¼‰ã€ã€Šå›½å®¶èƒ½æºå±€å…³äºŽ¾l„织开展新型电(sh¨´)力系¾lŸå¾è®„¡¬¬ä¸€æ‰¹è¯•点工作的通知》(国能å‘电(sh¨´)力ã€?025ã€?3åøP¼‰æœ‰å…³è¦æ±‚åQŒå›½å®¶èƒ½æºå±€¾l„织开展了新型ç”?sh¨´)力¾pÈ»Ÿå»ø™®¾èƒ½åŠ›æå‡è¯•点ç”ÏxŠ¥å’Œè¯„å®¡å·¥ä½œã€‚çŽ°ž®±æœ‰å…³äº‹™åšw€šçŸ¥å¦‚下ã€?/p>
一ã€ç»æœ‰å…³çœçñ”能æºä¸È®¡éƒ¨é—¨å’Œä¸å¤®ä¼ä¸šæŽ¨è,国家能æºå±€¾l„织专家评审åQŒåÆˆå…¬ç¤ºå¾æ±‚儿–¹æ„è§åQŒå†³å®šå°†å®‰å¾½çœæ·®å—市风光çƒå‚¨èžåˆ¾pÈ»Ÿå‹å¥½åž‹æ–°èƒ½æºç”늫™™å¹ç›®½{?3ä¸ªé¡¹ç›®ã€æ²³åŒ—çœå¼ å®¶å£å¸‚½{?0个城市列为新型电(sh¨´)力系¾lŸå¾è®¾èƒ½åŠ›æå‡è¯•点(½W¬ä¸€æ‰¹ï¼‰ã€?/p>
二ã€å„试点å•ä½è¦æŒ‰ç…§è¯•ç‚ÒŽ(gu¨©)–¹æ¡ˆæ‰Žå®žåšå¥½è¯•点å¾è®¾ï¼Œä¾æ‰˜è¯•点™å¹ç›®åº”ç”¨æ–°æŠ€æœ¯ã€æ–°æ¨¡å¼åQŒä¾æ‰˜è¯•点城市开展系¾lŸé›†æˆï¼ŒåŒæ¥å®Œå–„é…å¥—æ”¿ç–æœºåˆ¶ã€‚è¯•ç‚¹ä¾æ‰˜ç”³æŠ¥æ–¹æ¡ˆä¸å®Œæˆå®¡æ‰¹ã€æ ¸å‡†æˆ–å¤‡æ¡ˆçš„é¡¹ç›®ï¼ˆåŒ…å«æ ÒŽ(gu¨©)®æœ‰å…³è§„å®šæ— éœ€å®¡æ‰¹ã€æ ¸å‡†æˆ–备案的项目)实施åQŒåƈåšå¥½ä¸Žå…¶å®ƒé¡¹ç›®çš„ååŒã€‚试点相关项目须½W¦åˆå›½å®¶åŠåœ°æ–šw¡¹ç›®è§„模管ç†ç‰æ”¿ç–è¦æ±‚åQŒä¸å¾—以试点åä¹‰éšæ„æ‰©å¤§å»ø™®¾æˆ–æ”¹é€ å†…å®V€‚对推进ä¸åŠ›ã€ç»ç›¸å…³æœºæž„评估未达到试ç‚ÒŽ(gu¨©)•ˆæžœçš„åQŒæŒ‰½E‹åºå–æ¶ˆè¯•ç‚¹èµ„æ ¼ã€?/p>
ä¸‰ã€æœ‰å…³çœ¾U§èƒ½æºä¸»½Ž¡éƒ¨é—¨åŠä¸å¤®ä¼ä¸šè¦ä¸¥æ ÆD½å®žä¸»ä½“è´£ä»»ï¼ŒåŠ å¼ºè¯•ç‚¹™å¹ç›®å’Œè¯•点城市管ç†ï¼ŒæŒ‡å¯¼ç£ä¿ƒè¯•点å•使U¯æžæŽ¨è¿›è¯•ç‚¹å»ø™®¾åQŒä¸Žåœ°æ–¹èƒ½æºä¸È®¡éƒ¨é—¨å…±åŒå®Œå–„ç›¸å…³æ”¯æŒæ”¿ç–åQŒå调解册™¯•点工作ä¸çš„问题,æŒç®‹è·Ÿè¸ªå»ø™®¾˜q›åº¦ã€æ”¿½{–æ‰§è¡Œã€æˆæžœæˆæ•ˆç‰åQŒè½å®žç”µ(sh¨´)力体制改é©ã€å®‰å…¨ç®¡ç†ç‰è¦æ±‚åQŒç¡®ä¿è¯•点å–得预期效果。电(sh¨´)¾|‘ä¼ä¸šè¦¿U¯æžæ”¯æŒè¯•ç‚¹å»ø™®¾åQŒåšå¥½æŽ¥¾|‘ã€è°ƒåº¦ç‰æ”¯æ’‘ä¿éšœæœåŠ¡ã€‚å›½å®¶èƒ½æºå±€‹z‘Ö‡ºæœºæž„è¦ç»“åˆèŒè´£ï¼ŒåŠ å¼ºå¯¹è¯•ç‚¹å¾è®„¡š„跟踪监管和æœåŠ¡ï¼ŒæŽ¨åŠ¨è½å®žè¯•点工作ã€?/p>
å››ã€æ ¹æ®æœ‰å…Ïx–‡ä»¶ç²¾¼œžï¼Œæœ¬è¯•点ä¸å¾—开展授牌ã€å‘½å牋zÕdЍã€?/p>
附äšgåQ?.æ–°åž‹ç”?sh¨´)力¾pÈ»Ÿå»ø™®¾èƒ½åŠ›æå‡è¯•点™å¹ç›®åå•åQˆç¬¬ä¸€æ‰¹ï¼‰
2.æ–°åž‹ç”?sh¨´)力¾pÈ»Ÿå»ø™®¾èƒ½åŠ›æå‡è¯•点城市åå•åQˆç¬¬ä¸€æ‰¹ï¼‰
国家能æºå±€
2026òq?æœ?0æ—?/p>
附äšg1

排åä¸åˆ†å…ˆåŽ
附äšg2

内蒙åŽç”µ(sh¨´)表示åQŒå…¬å¸ç›®å‰ä‹É用的è¯åˆ¸½Ž€¿UîCؓ“内蒙åŽç”?sh¨´)â€ï¼Œåœ¨ä¸šåŠ¡æ‹“å±•ã€æ–°é—Õd®£ä¼ åŠå¸‚场沟通ç‰å®žé™…¾l襘q‡ç¨‹ä¸ï¼Œæ˜“被外界误认为是ä¸å›½åŽç”µ(sh¨´)集团有é™å…¬å¸åœ¨å†…è’™å¤åœ°åŒºçš„下属ä¼ä¸šã€‚åŒæ—Óž¼Œå†…è’™å¤åŒºåŸŸå†…多家ç”?sh¨´)力ä¼ä¸šä½¿ç”?“内蒙电(sh¨´)力â€â€œåŽç”?sh¨´)内蒙分公å¸â€ç‰ç›¸è¿‘½Ž€¿UŽÍ¼Œä¸Žå…¬å¸çŽ°ç”¨è¯åˆ¸ç®€¿U°é«˜åº¦ç›¸˜q‘ï¼Œæ˜“é€ æˆå¸‚åœºä¿¡æ¯æ·äh·†åQŒä¸åˆ©äºŽå…¬å¸å“ç‰Œå½¢è±¡å¡‘é€ ä¸Žä¼ æ’ã€‚äØ“é¿å…市场åç§°æ·äh·†åQŒå¼ºåŒ–å“牌èöL识度åQŒçªå‡ºå…¬å¸æŽ§è‚¡è‚¡ä¸œåŽèƒ½èƒŒæ™¯åŠè’™ç”µ(sh¨´)ä¸ÖM¸šå®šä½åQŒå…¬å¸æ‹Ÿç”Œ™¯·ž®†è¯åˆ¸ç®€¿U°ç”±â€œå†…è’™åŽç”?sh¨´)â€å˜æ›´äؓ“åŽèƒ½è’™ç”?sh¨´)â€ï¼Œè¯åˆ¸ä»£ç â€?00863â€ä¿æŒä¸å˜ã€?/p>]]>


è°ƒç ”ä¸ï¼ŒåŽè‰¾é‘«æ€Õd·¥çŽ‹çŽ‰æ³¢è¯¦¾l†ä»‹¾l了ä¼ä¸šç”Ÿäñ”è§„æ¨¡ã€æ ¸å¿ƒæŠ€æœ¯ç ”å‘åŠäº§å“竞争优势。作为åŽåŒ—地区æ¢çƒè®¾å¤‡ä¸»‹¹ç”Ÿäº§å•†åQŒå…¬å¸æ·±è€•æ¿å¼æ¢çƒå™¨é¢†åŸŸä¸‰å余年åQŒäñ”å“覆ç›?0个çœå¸‚自æ²ÕdŒºåQŒæœåŠ?00余家çƒåŠ›ä¼ä¸šåQŒè¿œé”€äºšæ¬§½{‰å›½å®Óž¼Œå‡å€Ÿé«˜æ•ˆèŠ‚èƒ½ç‰¹æ€§èŽ·è¡Œä¸šòq¿æ³›è®¤å¯ã€?/p>


åä¼šé¢†å¯¼å¯¹å…¬å¸æŠ€æœ¯å®žåŠ›ä¸Žå¸‚åœºè¡¨çŽ°¾l™äºˆé«˜åº¦è‚¯å®šã€‚çŽ‹æ°æ€º®ä¸“å®¶¾l“åˆå›½å®¶å五五绿色å‘展大政方针,围绕节能é™ç¢³æŠ€æœ¯å‡¾U§ã€äñ”业链å匽{‰æ–¹é¢æå‡ºç§‘å¦å¾è®®ï¼Œä¸ÞZ¼ä¸šå¯¹æŽ¥æ”¿½{–导å‘ã€ä¼˜åŒ–å‘展èµ\径æä¾›äº†ä¸“ä¸šæŒ‡å¯¼ã€‚æ¤‹Æ¡è°ƒç ”æå»ÞZº†åä¼äº§å¦ç ”沟通桥æ¢ï¼ŒåŠ©åŠ›ä¼ä¸š¾_‘Ö‡†æŠŠæ¡è¡Œä¸š‘‹åŠ¿åQŒäØ“çƒç”µ(sh¨´)产业高质é‡å‘展注入新动能ã€?/p>]]>
åŒ—æ–¹å†œæ‘æ¸…æ´ä¾›æš–大多采用“煤æ”ÒŽ(gu¨©)°”â€æˆ–“煤改电(sh¨´)â€çš„路线åQŒä½†˜q™ä¸¤¿Uèµ\¾U¿å˜åœ¨æ˜Žæ˜„¡š„问题åQ?/p>
“煤æ”ÒŽ(gu¨©)°”â€èµ\¾U¿ï¼Œç‡ƒæ°”æˆæœ¬é«˜ï¼Œä¾›æš–费用高,˜q˜å¯èƒ½å‡ºçŽ°â€œæ°”è’â€çš„æƒ…况åQ›â€œç…¤æ”¹ç”µ(sh¨´)â€èµ\¾U¿ï¼Œå¤šé‡‡ç”¨ç©ºæ°”æºçƒæÜ‡åQŒè¶Šéœ€è¦ä¾›æš–è´¨é‡æ—¶åQŒå®¤å¤–ç©ºæ°”æ¸©åº¦è¶Šä½Žï¼ŒçƒæÜ‡æ•ˆçŽ‡å˜å·®åQŒè€—电(sh¨´)é‡å¢žå¤§ï¼Œä¾›æš–æˆæœ¬æé«˜ã€?/p>
˜q™äº›é—®é¢˜åœ¨å¾ˆå¤šå†œæ‘地åŒÞZñ”生了困扰。éšç€å†œæ°‘收入的æé«˜ï¼Œå·²ç»æœ‰éƒ¨åˆ†å†œæˆ·å°†è‡ªå®¶çš„采暖系¾lŸæ”¹ä¸ºåœ°æºçƒæ³µï¼Œç‰¹åˆ«æ˜¯åœ¨¾˜Õd¾ã€æ‰©å»ºæˆ¿åçš„˜q‡ç¨‹ä¸ï¼Œ˜q™ç§æ”šw€ 更多ã€?/p>

地æºçƒæÜ‡ä¾›çƒ¾pÈ»ŸåQŒåœ¨åœŸå£¤ä¸å¸ƒä¸‹åœ°åŸ‹ç®¡åQŒå¸æ”¶åœŸå£¤çƒé‡ï¼Œå†åˆ©ç”¨åŽ‹¾~©å¼çƒæÜ‡ž®†åœŸå£¤çƒé‡æå‡åŽç”¨äºŽä¾›æš–。农宅å˜åœ¨è¾ƒå¤§çš„土地资æºåQŒæœ‰‘›_¤Ÿçš„空间布¾|®åœ°åŸ‹ç®¡åQ›åœ°åŸ‹ç®¡å¸æ”¶çš„土壤çƒé‡æ¸©åº¦è¾ƒé«˜ï¼Œä¸Žç©ºæ°”çƒé‡ç›¸æ¯”ï¼Œæ˜¯æ›´å¥½çš„ä½™çƒæºã€‚特别是在严寒期åQŒåœŸå£¤ä»èƒ½ä¿æŒè¾ƒé«˜æ¸©åº¦ï¼›å†œæ‘å±…æ°‘˜q›å‡ºå±‹æ¯”较频¾J,室内也穿ç€è¾ƒåŽšçš„è¡£æœï¼Œä¾›æš–温度å¯ä»¥ä½Žä¸€äº›ã€‚å› æ¤ï¼Œå†œæ‘采用地æºçƒæÜ‡ä¾›çƒåQŒæ²¡æœ‰å 地问题,余çƒå’Œä¾›çƒä¹‹é—´æ¸©å·®å°åQŒçƒæ³µèƒ½æ•ˆé«˜åQŒè€—电(sh¨´)é‡å°‘åQŒä¾›çƒæˆæœ¬å¤§òq…度é™ä½Žã€?/p>
ä¸è¿‡åQŒå•独的地æºçƒæÜ‡¾pÈ»ŸåQŒä»å˜åœ¨åœŸå£¤çƒé‡è¡°å‡çš„é—®é¢˜ã€‚åœŸå£¤ä¼ çƒé€Ÿåº¦æ…¢ï¼Œé•¿æ—¶é—´å–çƒï¼Œä½¿åœŸå£¤æ¸©åº¦é€å¹´ä¸‹é™åQŒçƒæ³‰|•ˆçŽ‡æŒ¾lé™ä½Žã€‚å³ä½¿å¤å£åˆ¶å†øP¼Œä½†å†œæ‘制å†äh—¶é—´è¾ƒçŸï¼Œæ— 法实现充分的补çƒã€?/p>
ä¸ÞZº†å®žçŽ°æœ‰æ•ˆè¡¥çƒåQŒé¿å…土壤çƒé‡è¡°å‡ï¼Œå¯ä»¥é‡‡ç”¨ä»¥ä¸‹ä¸¤ç§æ–¹å¼åQ?/p>
太阳能集çƒå™¨è·¨å£èŠ‚è¡¥çƒ?/strong>
太阳能集çƒå™¨è·¨å£èŠ‚è¡¥çƒç³»¾lŸï¼Œåœ¨åŽŸæœ‰çš„åœ°æºçƒæÜ‡¾pÈ»Ÿä¸Šï¼Œå¢žåŠ äº†ä¸€å¥—å¤ªé˜Œ™ƒ½é›†çƒå™¨å’Œè“„烾|ï¼Œåˆ©ç”¨å¤ªé˜³èƒ½äØ“åœŸå£¤è¡¥çƒã€?/p>

太阳能集çƒå™¨äº§ç”Ÿçš„çƒæ°´æ¸©åº¦è¾ƒé«˜ï¼Œå…ˆå‚¨å˜åœ¨è“„烾|内åQŒå¯ä»¥ä½œä¸ºç”Ÿ‹zȃ水ä‹É用;多余的çƒé‡å†é€å…¥åœ°åŸ‹½Ž¡ä¸åQŒå®žçŽ°å¯¹åœŸå£¤çš„è¡¥çƒã€‚è¿™¿Uè¡¥çƒä¸åªåœ¨éžé‡‡æš–壘q›è¡ŒåQŒé‡‡æš–å£å¤ªé˜³èƒ½çƒé‡èƒö够时åQŒä¹Ÿå¯ä»¥è¡¥å……土壤çƒé‡ã€?/p>
太阳能PVTè·¨å£èŠ‚è¡¥çƒ?/strong>
å¾ˆå¤šåœ°åŒºå·²ç»æ™®åŠäº†å†œæ‘太阌™ƒ½å…‰ä¼å‘电(sh¨´)åQŒæˆ–者计划å¾è®‘Ö†œæ‘å¾®ç”늽‘åQŒå·²¾l没有场地设¾|®å¤ªé˜Œ™ƒ½é›†çƒå™¨ï¼Œå¯ä»¥é‡‡ç”¨å¤ªé˜³èƒ½PVT和蓄çƒç½ä¸ºåœŸå£¤è¡¥çƒã€?/p>

太阳能PVTž®†å…‰ä¼æ¿å’Œé›†çƒå™¨é›†æˆåœ¨ä¸€èµøP¼Œæ—¢èƒ½å‘电(sh¨´)åˆèƒ½äº§çƒåQŒäñ”生的çƒé‡ç›¸å½“于å‘ç”?sh¨´)ä½™çƒã€‚这是一¿U更优化的太阌™ƒ½æ¢¯çñ”利用方å¼ã€‚但是,ä¸ÞZº†ä¿è¯å…‰ä¼æ¿çš„使用寿命和å‘甉|•ˆçŽ‡ï¼ŒPVTçš„äñ”çƒæ¸©åº¦ä¸ä¼šå¾ˆé«˜ï¼Œä¸èƒ½ç›´æŽ¥ä½œäØ“ç”Ÿæ´»çƒæ°´ä½¿ç”¨åQŒéœ€è¦åˆ©ç”¨åŽ‹¾~©å¼çƒæÜ‡äº§ç”Ÿ‹z—æÊŽç”¨æ°´åQŒå‚¨å˜åœ¨è“„烾|ä¸ã€‚也ž®±æ˜¯è¯ß_¼Œå¤ªé˜³èƒ½PVT产生的çƒé‡åªèƒ½å…¨éƒ¨è¡¥å……到地埋½Ž¡ä¸åQŒå†ç”±åŽ‹¾~©å¼çƒæÜ‡ææ¸©åŽä‹É用ã€?/p>
太阳能PVT补烾pÈ»ŸæŠ•资高,˜q˜éœ€è¦ç”µ(sh¨´)èƒ½é©±çƒæÜ‡ææ¸©ä¾›åº”ç”Ÿæ´»çƒæ°´åQŒè¡¨é¢ä¸Šçœ‹ç»‹¹Žæ€§è¾ƒå·®ã€‚但是,在农æ‘å¾®ç”늽‘é›†ä¸æŽ§åˆ¶çš„æ–¹å¼ä¸‹åQŒé…åˆè“„çƒç½åQŒé‡‡æš–用ç”üc€ç”Ÿ‹zȃ水用ç”?sh¨´)都å¯ä»¥ä½œäØ“å¯æŽ§è´Ÿè·å‚与ç”늽‘调节åQŒæ—¢èƒ½é™ä½Žç”¨ç”‰|ˆæœ¬ï¼Œåˆèƒ½æé«˜å‘电(sh¨´)上网收益åQŒè¿˜èƒ½é™ä½Žç”µ(sh¨´)¾|‘调节难度,一丑֤šå¾—,é¢å¤–收益完全å¯ä»¥è¦†ç›–新增投资ã€?/p>
æ¤å¤–åQŒä¸¤¿Uæ–¹å¼å¯ä»¥äº’相耦åˆåQŒå®‰è£…一部分PVTã€ä¸€éƒ¨åˆ†é›†çƒå™¨ï¼Œæ—¢èƒ½ä½Žæˆæœ¬æ»¡‘³ç”Ÿ‹zȃ水需求,åˆèƒ½æé«˜¾l¼åˆæ”¶ç›Šã€?/p>
利用土壤˜q›è¡Œé•¿æ—¶é—´çš„è·¨å£èЂ傍çƒï¼Œæ˜¯åœ¨åœ°æºçƒæÜ‡åˆ†å¸ƒå¼ä¾›çƒçš„基础上进行的åQŒä¹Ÿå˜åœ¨ä¸€å®šé—®é¢˜ã€‚土壤的长时储çƒèƒ½åŠ›è¾ƒå·®åQŒè·¨å£èŠ‚æ•£çƒé‡å¯è¾?0%åQŒä½†˜q™éƒ¨åˆ†çƒé‡æœ¬ž®±æ¥è‡ªå¤ªé˜Œ™ƒ½åQŒå¦‚æžœä¸ç”¨æ¥è¡¥çƒåQŒå¾ˆå¤§ä¸€éƒ¨åˆ†çƒé‡ä¹Ÿä¼šä¼ 递给土壤åQ›å¤ªé˜Œ™ƒ½çƒé‡æˆæœ¬ä½Žï¼Œå³ä‹Éæ•£çƒä¸€åŠå·¦å»I¼Œä¹Ÿèƒ½äº§ç”Ÿå¾ˆå¥½çš„绋¹Žæ€§ã€‚å› æ¤ï¼Œåœ¨å†œæ‘采用微型跨å£èЂ傍çƒçš„供暖方å¼ï¼Œæ˜¯è§£å†›_†œæ‘清‹z供暖的较好路线ã€?/p>]]>
˜q‘æ—¥åQŒäؓ推动¾l济½C¾ä¼šå‘展全颾l¿è‰²è½¬åž‹åQŒè¿›ä¸€æ¥åšå¥½ç»¿è‰²é‡‘èžå¤§æ–‡ç« åQŒä¸å›½äh民银行å‘布《ä¸å›½ähæ°‘é“¶è¡Œæ‹“å±•ç¢³å‡æŽ’æ”¯æŒå·¥å…·æ”¯æŒé¢†åŸŸ 推动¾l济½C¾ä¼šå‘展全颾l¿è‰²è½¬åž‹ã€‹çš„公告åQŒå†³å®šå°†â€œèŠ‚èƒ½æ”¹é€ ã€ç»¿è‰²å‡¾U§ã€èƒ½æºç»¿è‰²ä½Ž¼„Œ™{åž‹â€ç‰å…ähœ‰ç›´æŽ¥¼„›_‡æŽ’效应的™å¹ç›®¾U›_…¥æ”¯æŒèŒƒå›´ã€?/p>
¼„›_‡æŽ’支æŒå·¥å…ähŒ‰å£æ“ä½œï¼Œæ¯æ¬¡æ“作æä¾›1òq´æœŸå†è´·‹Æ¾èµ„金,全年æ“作é‡ä¸‘…过8000亿元。ä¸å›½ähæ°‘é“¶è¡Œæ ¹æ®è´§å¸æ”¿½{–调控需è¦ç¡®å®šå£åº¦æ“作é‡åQŒä¾æ®é‡‘èžæœºæž„呿”¯æŒé¢†åŸŸå‘放的贷‹Æ¾æƒ…况以åŠå†è´äh¬¾éœ€æ±‚,按照政ç–规定æä¾›å†è´·‹Æ¾èµ„金支æŒã€?/p>
å¤šå®¶ç ”ç©¶æœºæž„‹¹‹ç®—åQŒéšç€æ”¯æŒé¢†åŸŸæ‹“展ã€åˆ©çŽ‡ä¸‹è°ƒå’Œòq´åº¦æ“ä½œä¸Šé™æ˜Žç¡®åQŒç¢³å‡æŽ’支æŒå·¥å…·åœ?026òq´å‰åŽçš„累计工具余颞®†è¾¾åˆ?.2万亿åQŒå¯æ’¬åŠ¨å•†ä¸šé“¶è¡Œæ”¯æŒè´äh¬¾è§„模有望辑ֈ°3.6万亿元左åŸë€‚对于新能æºã€é«˜è€—能刉™€ 业ã€å·¥ä¸šå›åŒºå’Œåœ°æ–¹¾l济而言åQŒæ˜¯ä¸€ä¸ªé‡å¤§åˆ©å¥½ã€?/p>
ä½œäØ“å¤®è¡Œ¾l“æž„æ€§è´§å¸æ”¿½{–å·¥å…ïL(f¨¥ng)š„é‡è¦¾l„æˆåQŒç¢³å‡æŽ’支æŒå·¥å…·ä»¥ç¨³æ¥æœ‰åºã€ç²¾å‡†ç›´è¾¾æ–¹å¼ï¼Œæ”¯æŒæ¸…æ´èƒ½æºã€èŠ‚èƒ½çŽ¯ä¿ã€ç¢³å‡æŽ’技术ç‰é‡ç‚¹é¢†åŸŸçš„å‘展,òq¶æ’¬åŠ¨æ›´å¤šç¤¾ä¼šèµ„é‡‘ä¿ƒ˜q›ç¢³å‡æŽ’ã€‚å…¶æ ¸å¿ƒæ˜¯â€œå…ˆè´·åŽå€Ÿâ€ï¼šé‡‘èžæœºæž„先命W¦åˆæ¡äšgçš„ç¢³å‡æŽ’™å¹ç›®å‘放è´äh¬¾åQŒå†æŒ‰è´·‹Æ¾æœ¬é‡‘çš„60%å‘å¤®è¡Œç”³è¯·ä½Žæˆæœ¬å†è´·‹Æ¾æ”¯æŒã€‚äh民银行通过¼„›_‡æŽ’支æŒå·¥å…·å‘é‡‘èžæœºæž„æä¾›ä½Žæˆæœ¬èµ„é‡‘ï¼Œå¼•å¯¼é‡‘èžæœºæž„在自ä¸Õd†³½{–ã€è‡ªæ‹…é£Žé™©çš„å‰æä¸‹ï¼Œå‘ç¢³å‡æŽ’é‡ç‚¹é¢†åŸŸå†…çš„å„ç±»ä¼ä¸šä¸€è§†åŒä»æä¾›ç¢³å‡æŽ’è´äh¬¾åQŒè´·‹Æ‘Öˆ©çŽ‡åº”ä¸ŽåŒæœŸé™æ¡£æ¬¡è´äh¬¾å¸‚场报äh(hu¨¢n)利率åQˆLPRåQ‰å¤§è‡´æŒòqŸë€?/p>
è‡?021òq´åˆ›è®¾ä»¥æ¥ï¼Œ¼„›_‡æŽ’支æŒå·¥å…·ä»¥â€œå…ˆè´·åŽå€?1.75%ä¼˜æƒ åˆ©çŽ‡â€çš„直达机制åQŒå·²æ’¬åЍ‘…万亿元¾l¿è‰²ä¿¡è´·ã€‚以ä¸å›½é“¶è¡Œä¸ÞZ¾‹åQŒç¯è®¡å‘攄¡¢³å‡æŽ’è´äh¬¾1397亿元åQŒï¼Œå¸¦åŠ¨çš„å¹´åº¦ç¢³å‡æŽ’äºŒæ°§åŒ–ç¢³å½“é‡ 4000.81万å¨åQŒæœ‰åŠ›æ”¯æŒäº†åŒ…括åŽèƒ½é™‡ä¸œèƒ½æºå¤§åŸºåœ°ã€å†…è’™å¤åº“å¸ƒé½æ²™æ¼ 新能æºåŸºåœ°ã€é’‹¹·å¯d令哈光çƒå‚¨ä¸€ä½“化½{‰ä¸€æ‰ÒŽ(gu¨©) ‡å¿—性清‹z能æºé¡¹ç›®ï¼›æ±Ÿè‹é“¶è¡Œåˆ™é€šè¿‡é“¶å›¢è´äh¬¾åŠ©åŠ›å¤§ä¸°85万åƒç“¦æ“v上风ç”üc€äºŒæ°§åŒ–¼„Œ™šé†šæ–°ææ–™½{‰é¡¹ç›®è½åœ°ã€‚è¿™äº›å®žè·µäØ“¼„›_‡æŽ’支æŒå·¥å…ähœ¬è½®å¸¸æ€åŒ–ä¸Žæ‰©å›´å¥ å®šäº†åšå®žåŸºç¡€ã€?/p>
æ¤æ¬¡å¸¸æ€åŒ–与扩围ä¸ä»…åŠ©åŠ›ç¢³å‡æŽ’æ”¯æŒå·¥å…·æ‰“通了“è{型金èžâ€æœ€åŽä¸€å…¬é‡ŒåQŒä»Žä»…覆盖“天生绿艜y€é¡¹ç›®ï¼Œå»¶äŽ×至钢é“ã€åŒ–å·¥ã€æ°´æ³¥ç‰é«˜ç¢³è¡Œä¸šçš„èŠ‚èƒ½æŠ€æ”¹ä¸Žæ¸…æ´æ›¿ä»£åQŒçœŸæ£å®žçŽ°â€œå…¨åœºæ™¯¾l¿è‰²èµ‹èƒ½â€ï¼Œæ›´æ ‡å¿—å®žçŽ°ç¢³å‡æŽ’æ”¯æŒå·¥å…·ä»Žä¸€™åšw˜¶ŒD‰|€§è¯•点工具å‘长期性ã€ç³»¾lŸæ€§ã€åˆ¶åº¦åŒ–支æŒä¸å›½¾l¿è‰²è½¬åž‹çš„æ ¸å¿ƒé‡‘èžå·¥å…·å‡¾U§ï¼Œæœ‰æœ›æˆäؓ央行最é‡è¦çš„å®šå‘æ”¯æŒå·¥å…·ä¹‹ä¸€ã€‚对银行而言åQŒè¿™ä¸ä»…开辟了新的资äñ”é…ç½®½Iºé—´åQŒæ›´æŽ¨åŠ¨å…¶ä»Žâ€œèµ„é‡‘æä¾›è€…â€å‡¾U§äؓ“绿色è{型顾问â€ã€?/p>
2025òq´æˆ‘国电(sh¨´)¾|‘å·¥½E‹å¾è®¾æŠ•èµ„åŒæ¯”增é•?.1%
记者从ä¸å›½ç”?sh¨´)力ä¼ä¸šè”åˆä¼šäº†è§£åˆ°åQ?025òq´å…¨å›½ç”µ(sh¨´)¾|‘å·¥½E‹å¾è®‘Ö®ŒæˆæŠ•èµ?395亿元åQŒåŒæ¯”增é•?.1%。近òq´æ¥åQŒé£Žå…‰å¤§åŸºåœ°å»ø™®¾æŽ¨åŠ¨ç‰šw«˜åŽ‹ç›´‹¹è¾“ç”?sh¨´)通é“工程投资快速增长,2025òq´ç›´‹¹å·¥½E‹æŠ•èµ„åŒæ¯”增é•?5.7%åQ›äº¤‹¹å·¥½E‹æŠ•èµ„åŒæ¯”增é•?.7%ã€?025òqß_¼Œå…¨å›½æ–°å¢ž220åƒä¼åŠä»¥ä¸Šè¾“ç”늺¿è·¯é•¿åº?7529åƒç±³åQŒåŒæ¯”多投äñ”13814åƒç±³ã€?/p>
æ¤å¤–åQŒè·¨åŒºã€è·¨çœè¾“é€ç”µ(sh¨´)é‡è¾ƒå¿«å¢žé•Ñ€?025òq´å…¨å›½å®Œæˆè·¨åŒø™¾“é€ç”µ(sh¨´)é‡?984亿åƒç“¦æ—¶åQŒåŒæ¯”增é•?.9%åQ›è·¨çœè¾“é€ç”µ(sh¨´)é‡?1237亿åƒç“¦æ—¶åQŒåŒæ¯”增é•?.3%。内蒙å¤ã€äº‘å—ã€å±±è¥Ñ€æ–°ç–†ã€å››å·?个çœä»½å‡€è¾“出ç”?sh¨´)é‡è§„模‘…è¿?000亿åƒç“¦æ—¶ã€?/p>
2026òq´å¤ªé˜Œ™ƒ½å‘电(sh¨´)装机规模ž®†é¦–‹Æ¡è¶…˜q‡ç…¤ç”?/strong>
ä¸å›½ç”?sh¨´)力ä¼ä¸šè”åˆä¼šé¢„‹¹‹ï¼?026òqß_¼Œå¤ªé˜³èƒ½å‘ç”?sh¨´)è£…æœø™§„模将首次‘…过煤ç”?sh¨´)装机规模åQŒå¹´åº•风ç”?sh¨´)和太阳能å‘电(sh¨´)åˆè®¡è£…æœø™§„模达到æ€Õd‘ç”?sh¨´)装机的一åŠã€?/p>]]>
æ®å¤®è§†æŠ¥é“,国家ç”늽‘表示åQ?万亿元的投资首先ž®†èšç„¦ç»¿è‰²è{型,æœåŠ¡¾lè¥åŒºå†…风光新能æºè£…机容é‡å¹´å‡æ–°å¢?亿åƒç“¦å·¦å»I¼ŒæŽ¨åЍéžåŒ–矌™ƒ½æºæ¶ˆè´¹å 比达åˆ?5%ã€ç”µ(sh¨´)èƒ½å ¾lˆç«¯èƒ½æºæ¶ˆè´¹æ¯”é‡è¾‘Öˆ°35%åQŒåŠ©åŠ›åˆæ¥å¾æˆæ–°åž‹èƒ½æºä½“¾p…R€?/p>
国家ç”늽‘å‘展部副ä¸ÖM“Q王乿UŽÍ¼šâ€œåšå¼ºç”µ(sh¨´)¾|‘åã^åŽÍ¼Œåˆæ¥å»ºæˆä¸»é…å¾®ååŒçš„æ–°åž‹ç”늽‘òq›_°åQŒè·¨åŒø™·¨çœè¾“ç”?sh¨´)能力较‘å四五’末æå‡‘…过30%åQŒæ”¯æ’‘‘沙戈è’’和西å—大型水电(sh¨´)清æ´èƒ½æºåŸºåœ°å¼€å‘外é€ã€‚â€?/p>
æ¤å¤–åQŒå›½å®¶ç”µ(sh¨´)¾|‘将强化¿U‘技赋能åQŒå¾æˆå…·æœ‰å…¨çƒåª„å“力的能æºç”µ(sh¨´)åŠ›é¢†åŸŸåŽŸåˆ›æŠ€æœ¯ç–æºåœ°åQŒæŽ¨åŠ¨æ–°åž‹ç”µ(sh¨´)力系¾lŸå…³é”®æ ¸å¿ƒæŠ€æœ¯å®žçް免é¢è‡ªä¸Õd¯æŽ§ã€?/p>
国家ç”늽‘国调ä¸å¿ƒå‰¯ä¸»ä»»è´ºé™æ‡L表示åQšâ€œæˆåŠŸæ”»å…‹äº†å¤§ç”µ(sh¨´)¾|‘å…¨ç”늣暂æ€ä»¿çœŸã€å…¨åŸŸååŒå®‰å…¨é˜²å¾¡ç‰¾pÕdˆ—关键技术,建æˆäº†å…¨çƒé¦–个‘超大规模新能æºå¤§ç”µ(sh¨´)¾|‘è¿è¡ŒæŽ§åˆ¶ç³»¾lŸâ€™ã€‚â€?/p>
王ä¹è¯ß_¼šâ€œç”µ(sh¨´)¾|‘å‘å±•ä»Žâ€˜è§„æ¨¡æ‰©å¼ â€™å‘â€˜è´¨é‡æå‡â€™çš„转型åQŒæˆ‘们ä¸å†è¿½æ±‚啾U¯çš„¾U¿èµ\é•¿åº¦å’Œè£…æœø™§„模,而是èšç„¦äºŽæ‰“通新能æºè¾“é€â€˜å¤§åŠ¨è„‰â€™ã€ç‘牢酾|‘‘毛¾l†è¡€½Ž¡â€™ã€æ¿€‹zÀL•°å—赋能‘神¾l䏿ž¢â€™ã€‚â€?/p>]]>


ä½œäØ“ä¸€å®¶ä¸“æ³¨äºŽç”Ÿç‰©è´¨çƒè§£è”äº§æŠ€æœ¯è£…å¤‡ç ”å‘与çƒåŠ›ç”Ÿäñ”供应的国家çñ”高新技术ä¼ä¸šï¼Œç«å‡°å…¬å¸è‡ªæˆç«‹ä»¥æ¥ï¼Œå§‹ç»ˆ¿U‰æ‰¿ “守æ£åˆ›æ–°ã€ç¬ƒè¡Œè‡´˜qœâ€?çš„ç†å¿µï¼Œåœ¨ç”Ÿç‰©è´¨èµ„æºé«˜æ•ˆæ¸…æ´åˆ©ç”¨é¢†åŸŸæŒç®‹æ·Þp€•,为绿色能æºäñ”业高质é‡å‘展注入新动能。考察¾l„一行先åŽå‚观了ç«å‡°å…¬å¸çš„生产èžRé—´ã€è®¾å¤‡åŠä¸æŽ§¾pÈ»Ÿå±•示åQŒè¯¦¾l†äº†è§£äº†åºæ‰¹˜qžç®‹å¼ç”Ÿç‰©è´¨çƒè§£ç‚æ°”è”äñ”æˆå¥—讑֤‡çš„ç ”å‘历½E‹ã€æŠ€æœ¯åŽŸç†ä¸Žäº§ä¸šåŒ–æˆæžœã€?/p>
在设备展½CºåŒºåQŒè€ƒå¯Ÿ¾l„对ç«å‡°å…¬å¸çš„æ ¸å¿ƒæŠ€æœ¯æˆæžœç»™äºˆé«˜åº¦è¯„ä»—÷€‚该套自ä¸È ”å‘的讑֤‡ä»¥å†œæž—废弃物ã€ç•œ¼›½ç²ªæ±¡ç‰ç”Ÿç‰©è´¨äؓ原料åQŒé€šè¿‡òq²ç‡¥ã€ä½Žæ¸©çƒè§£ã€ä¸æ¸©ç‚化三阶段¾_‘Ö‡†è°ƒæŽ§åQŒå®žçŽ°ç”Ÿç‰©è´¨èƒ½è{化效率≥85%ã€ç”Ÿç‰©è´¨ç‚å¾—çŽ?> 28%ã€ç”Ÿç‰©è´¨ç‡ƒæ°”çƒå€¼â‰¥4000kcal/mô”ã€ç„¦æ²¹å«é‡ï¼œ10mg/mô” çš„ä¼˜å¼‚æŒ‡æ ‡ï¼Œè¾ƒä¼ ¾lŸæŠ€æœ¯æˆæœ¬é™ä½?40%。设备采用模å—化½Ž×ƒ½“设计åQŒé…备防爆装¾|®ã€æ°”ä½“æ³„æ¼æŠ¥è¦ç³»¾lŸç‰å¤šé‡å®‰å…¨ä¿éšœåQŒç‡ƒçƒ§åŽž®¾æ°”½W¦åˆæœ‰ç»„¾l‡æŽ’æ”¾æ ‡å‡†ï¼ŒçœŸæ£å®žçްäº?“安全高效ã€ä½Ž¼„³çޝä¿â€?çš„ç”Ÿäº§ç›®æ ‡ã€‚å…¶äº§å‡ºçš„ç”Ÿç‰©è´¨ç‡ƒæ°”ã€åŽŸæœ¨ç‚ã€ç‚åŸø™‚¥ã€æœ¨é†‹æ¶²½{‰å¤šå…ƒäñ”å“,òq¿æ³›åº”用于工业供çƒã€æ°‘ç”¨å–æš–ã€å†œä¸šç§æ¤ã€é£Ÿå“医è¯ç‰å¤šä¸ªé¢†åŸŸåQŒæˆåŠŸæž„å»ÞZº† “废弃物资æºåŒ?â€?èƒ½æºæ¸…æ´ä¾›ç»™ â€?土壤生æ€ä¿®å¤â€?çš„åó@环äñ”业链ã€?/p>



座谈会上åQŒåŒæ–¹å›´¾l•生物质在çƒç”?sh¨´)é¢†åŸŸçš„é«˜é™„åŠ å€¼åº”ç”¨å±•å¼€æ·±å…¥äº¤æµã€‚çŽ‹æ°æ€º®ä¸“家表示åQŒç”Ÿç‰©è´¨ç‚æ°”è”äñ”ä½œäØ“ç”Ÿç‰©è´¨åº”ç”¨çš„ä¼˜è´¨è·¯çº¿åQŒä¸ä»…解决了农林牧废弃物处ç†éšùN¢˜åQŒæ›´èƒ½äØ“çƒç”µ(sh¨´)行业æä¾›æ¸…æ´æ›¿ä»£èƒ½æºåQŒå¥‘åˆå›½å®?“匼„³â€?战略与绿色å‘展ç†å¿üc€‚ç«å‡°å…¬å¸çš„æŠ€æœ¯æˆæžœå®žçŽîCº†èƒ½æºåˆ©ç”¨æ•ˆçŽ‡ä¸ŽçŽ¯ä¿æ•ˆç›Šçš„åŒé‡½Hç ´åQŒåœ¨çƒç”µ(sh¨´)è”äñ”ã€åŒºåŸŸä¾›çƒç‰åœºæ™¯å…ähœ‰òq‰K˜”的应用空间ã€?/p>
天æÓ|奥展兴达化工技术有é™å…¬å¸åˆ›å§‹ähå¼ å…µå…ˆç”Ÿ¾l“åˆè¡Œä¸šå®žè·µåQŒå¯¹ç«å‡°è®‘Ö¤‡çš„äñ”ä¸šåŒ–å‰æ™¯¾l™äºˆè‚¯å®šåQŒè®¤ä¸ºå…¶åœ¨é™ä½Žä¼ä¸šèƒ½è€—æˆæœ¬ã€æå‡çޝä¿åˆè§„æ°´òqÏx–¹é¢çš„优势显著åQŒæœŸå¾…未æ¥èƒ½åœ¨æŠ€æœ¯è½åœ°ã€å¸‚åœºæ‹“å±•ç‰æ–šw¢å¼€å±•深度åˆä½œã€?/p>
ç«å‡°å…¬å¸åˆ›å§‹äººåˆ˜ä¼šæ–‡å‘考察¾l„详¾l†ä»‹¾l了ä¼ä¸šå‘展规划。他æåˆ°åQ?025 òq´æ˜¯ç«å‡°æžå…·é‡Œç¨‹¼„‘æ„义的一òqß_¼Œå…¬å¸ä¸ä»…å®žçŽ°äº†ç”Ÿç‰©è´¨ç‚æ°”è”äñ”æ ¸å¿ƒæŠ€æœ¯çš„ç ”å‘½Hç ´åQŒæ›´æˆåŠŸèŽ¯‚¯„ “国安™«˜æ–°æŠ€æœ¯ä¼ä¸šâ€ã€‚é¢å?2026 òqß_¼Œå…¬å¸è®¡åˆ’在全国布局 3-5 å®¶æ ‡æ†ç¤ºèŒƒä¼ä¸šï¼ŒåŠ›äº‰òq´å¤„ç†ç”Ÿç‰©è´¨èµ„æºæ€»é‡‘?6 万å¨ã€å¹´äº§å€¼çªç ?8000 万元åQŒå°†å…ˆè¿›æŠ€æœ¯ä¸Ž˜q襾léªŒæŽ¨å‘æ›´å¹¿é˜”的市场åQŒåŠ©åŠ›ä¹¡æ‘æŒ¯å…´ä¸ŽåŒºåŸŸ¾l¿è‰²èƒ½æºå‘展ã€?/p>
æ¤æ¬¡è€ƒå¯Ÿäº¤æµåQŒä¸ä»…让行业专家与åˆä½œä¼™ä¼´æ·±å…¥äº†è§£äº†ç«å‡°å…¬å¸çš„æŠ€æœ¯å®žåŠ›ä¸Žå‘展潜力åQŒæ›´æå¾äº†æ”¿ä¼ç ”ååŒåˆ›æ–°çš„æ²Ÿé€šæ¡¥æ¢ã€‚未æ¥ï¼Œç«å‡°å…¬å¸ž®†ç‘ô¾l以技术创æ–îCØ“æ ¸å¿ƒé©±åŠ¨åŠ›ï¼Œ¿U‰æ‰¿ “åˆä½œå…±èµ¢â€?çš„ç†å¿µï¼Œä¸Žå„æ–ÒŽ(gu¨©)ºæ‰‹æ·±è€•生物质能æºäº§ä¸šåQŒåœ¨çƒç”µ(sh¨´)应用ã€èµ„æºåó@环利用ç‰é¢†åŸŸæŽ¢çƒ¦æ›´å¤šåˆä½œå¯èƒ½åQŒäؓ实现 “碳辑ֳ°ã€ç¢³ä¸å’Œâ€?ç›®æ ‡åQŒå¾è®„¡”Ÿæ€å®œå±…çš„çŽîC»£åŒ–新农æ‘贡献 “ç«å‡°æ™ºæ…§â€?ã€?/p>
æ–°å²å¯å°åQŒå¾½E‹ä¸‡é‡Œã€‚ç«å‡°å…¬å¸æ£ä»?“éªé©¬è‡ªçŸ¥å‰½E‹è¿œåQŒä¸å¾…扬éžè‡ªå¥‹è¹„â€?的奋˜q›å§¿æ€ï¼Œåœ¨ç”Ÿç‰©è´¨èƒ½æºçš„广阔天åœîC¸å¥”è…¾å‘å‰åQŒè¯šé‚€æ›´å¤šå¿—åŒé“åˆçš„ä¼™ä¼´æºæ‰‹åŒè¡Œï¼Œå…±åˆ›¾l¿è‰²ä½Žç¢³çš„美好未æ¥ï¼
]]>会议概况
2026òq?æœ?2日,由清åŽå¤§å¦ç‰µå¤´çš„“å四五â€å›½å®‰™‡ç‚¹ç ”å‘计划—â€?“徽{‘çƒæºä½Ž¼„›_Œ–å…³é”®æŠ€æœ¯ä¸Žè£…å¤‡ç ”å‘â€?025òq´åº¦æ€È»“æš?026½Cø™Œƒå·¥ç¨‹å®žæ–½æ–ÒŽ(gu¨©)¡ˆè®ø™¯ä¼šï¼Œåœ¨æ¸…åŽå¤§å¦å¾½{‘èŠ‚èƒ½ç ”½I¶ä¸å¿ƒé¡ºåˆ©ä‹D行ã€?/p>
本次会议汇èšäº†æ¥è‡ªæ¸…åŽå¤§å¦ã€ä¸å›½å¾½{‘节能å会ã€åŒ—京工业大å¦ã€åŒ—京ç†å·¥å¤§å¦ç‰å¤šå®¶é«˜æ ¡ä¸Žç ”½I¶æœºæž„的专家å¦è€…。会议通过上åˆçš„项目与è¯ùN¢˜òq´åº¦æ±‡æŠ¥ä¸Žä¸‹åˆçš„½Cø™Œƒå·¥ç¨‹è®ø™¯åQŒç³»¾lŸæ¢³ç†äº†˜q‡å޻䏀òq´çš„ç ”å‘æˆæžœåQŒåƈä¸ÞZ¸‹ä¸€æ¥ç¤ºèŒƒå·¥½E‹çš„è½åœ°è½ç»†æŒ‡æ˜Žæ–¹å‘ã€?/p>

专家¾l„介¾l?/strong>
本次会议邀请了行业专家¾l„æˆä¸“å®¶¾l„进行质询与指导åQŒåå•如下:
胥å°é¾™ï¼ˆå›½å®¶å»ºç‘¾l¿è‰²ä½Žç¢³æŠ€æœ¯åˆ›æ–îC¸å¿?æ€Õd·¥½E‹å¸ˆ/高çñ”工程师)
沈俊åQˆåŒ—京ç†å·¥å¤§å?制冷与低温工½E‹ç ”½I¶æ‰€æ‰€é•?教授åQ?/p>
马国˜qœï¼ˆä¸“å®¶¾l„组长)åQˆåŒ—京工业大å?制冷与低温工½E‹ç³»ä¸ÖM“Q/教授åQ?/p>
æŽå¯d英(ä¸å›½å»ºç‘节能å会 æ€Õd·¥/教授åQ?/p>
å¾å®åº†ï¼ˆåŒ—京市徽{‘è®¾è®¡ç ”½I‰™™¢ 首å¸ä¸“å®¶ã€æ€Õd·¥½E‹å¸ˆ/教授¾U§é«˜å·¥ï¼‰
牛å°åŒ–(ä¸å›½åŸŽé•‡ä¾›çƒå会 副秘书长/教授¾U§é«˜å·¥ï¼‰
付林åQˆæ¸…åŽå¤§å?教授åQ?/p>

专家¾l„æˆå‘?/p>
专家¾l„å¯¹ç ”å‘è¯ùN¢˜æ·±åº¦è¯„è®®
è¯ùN¢˜æ±‡æŠ¥
在会议开场,™å¹ç›®è´Ÿè´£äººã€æ¸…åŽå¤§å¦è°¢æ™“云副教授作了项目年度æ€ÖM½“˜q›å±•报告。报告指出,™å¹ç›®ç´§æ‰£é«˜å¯†åº¦ç”¨æˆ·â€œçƒå…׃ín¾pÈ»Ÿâ€ä¸Žä½Žå¯†åº¦ç”¨æˆ·â€œåˆ†æ•£çƒæ³µâ€ä¸¤¾cÀL ¸å¿ƒéœ€æ±‚,é‡ç‚¹ç ”å‘13¾cÕd…³é”®ä½Ž¼„³çƒæºè£…备。目å‰ï¼Œ2025òq´åº¦è®¡åˆ’ä»ÕdŠ¡å·²åŸºæœ¬å®Œæˆï¼Œä»Žç†è®ºç ”½I¶ã€æµ½E‹æž„建到装置æ ähœºç ”制å‡å–å¾—æ ‡å¿—æ€§æˆæžœã€?/p>
谢晓云副教授作年度æ€ÖM½“˜q›å±•报告

éšåŽåQŒè¯¾é¢˜ä¸€è´Ÿè´£äººåˆè‚¥é€šç”¨æœºæ¢°ç ”究院有é™å…¬å¸çŽ‹æ±é‡‘æ£é«˜¾U§å·¥½E‹å¸ˆã€è¯¾é¢˜äºŒè´Ÿè´£äºÞZ¸Š‹¹·äº¤é€šå¤§å¦å¾éœ‡åŽŸæ•™æŽˆã€é¡¹ç›®è´Ÿè´£ähå…ÆD¯¾é¢˜ä¸‰è´Ÿè´£äººæ¸…åŽå¤§å¦è°¢æ™“云副教授ã€è¯¾é¢˜å››è´Ÿè´£äºÞZ¸å›½å¾½{‘ç§‘å¦ç ”½I‰™™¢æœ‰é™å…¬å¸æŽéª¥æ£é«˜¾U§å·¥½E‹å¸ˆã€è¯¾é¢˜äº”è´Ÿè´£äºÞZ¸œå—大å¦é»„ä¸–èŠ³å‰¯ç ”½I¶å‘˜åˆ†åˆ«ž®Þp¯¾é¢˜ä¸€åQˆä½Žå“ä½å·¥ä¸šä½™çƒé«˜æ•ˆçƒå›žæ”¶å…³é”®æŠ€æœ¯ä¸Žè£…å¤‡ç ”å‘与应用)ã€è¯¾é¢˜äºŒåQˆé«˜æ•ˆå¸æ”¶åŽ‹¾~©è”åˆå¼çƒé‡å˜æ¢å…³é”®æŠ€æœ¯ä¸Žè£…å¤‡ç ”å‘åŠåº”用)ã€è¯¾é¢˜ä¸‰åQˆè·¨å£èŠ‚è“„çƒå’Œç›¸åº”çƒé‡å˜æ¢è£…¾|®çš„å…³é”®æŠ€æœ¯ä¸Žè£…å¤‡ç ”å‘åŠåº”用)ã€è¯¾é¢˜å››åQˆé€‚应北方æžç«¯æ°”候特å¾å’Œåœ°åŸŸèµ„溼›€èµ‹çš„ä½Žç¢³é«˜æ•ˆæ–°åž‹çƒæÜ‡¾pÈ»Ÿç ”å‘åQ‰ã€è¯¾é¢˜äº”åQˆåŸºäºŽè‡ªé€‚应å¯ÖM¼˜æŽ§åˆ¶çš„å¤§è§„æ¨¡çƒæÜ‡è´Ÿè·èšåˆä¼˜åŒ–调控与精准ååŒæŠ€æœ¯ç ”½IÓž¼‰çš„ç ”½I¶ä“QåŠ¡ã€æŒ‡æ ‡å®Œæˆæƒ…å†µåŠæ ‡å¿—æ€§æˆæžœè¿›è¡Œäº†è¯¦ç»†æ±‡æŠ¥ã€?/p>
è¯ùN¢˜æŠ€æœ¯ç‚¹è¯?/strong>
专家¾l„认真å¬å–了五个è¯ùN¢˜¾l„的汇报åQŒåƈ从技术攻兟ë€ç³»¾lŸé›†æˆåнCø™Œƒåº”用½{‰å¤šä¸ªç»´åº¦æå‡ÞZº†å®è´µå»ø™®®åQˆä»¥ä¸‹åˆ—出部分)ã€?/p>
è¯ùN¢˜ä¸€åQšå¾è®®é‡ç‚ÒŽ(gu¨©)·±åŒ–è…èš€å¯¹çƒæ³ëг»¾lŸé•¿æœŸæ€§èƒ½å½±å“的机ç†ç ”½IÓž¼Œòq¶æ˜Ž¼‹®â€œçƒé‡å›žæ”¶çއâ€ä¸Žâ€œå“ä½é€‚é…â€ç‰å…³é”®è¯„äh(hu¨¢n)æŒ‡æ ‡ã€?/p>
è¯ùN¢˜äºŒï¼šéœ€é’ˆå¯¹é«˜å¤æ‚度¾pÈ»Ÿå»ºç«‹è¯„äh(hu¨¢n)体系åQŒåœ¨å·¥è´¨é€‰æ‹©ä¸Žè®¾è®¡ä¸¾lŸç¹è€ƒè™‘“匼„³â€ç›®æ ‡ä¸‹çš„碳排放影å“ã€?/p>
è¯ùN¢˜ä¸‰ï¼šåº”ç³»¾lŸè¯„估大规模储水库的密å°å¯é 性åŠå‘¨è¾¹çŽ¯å¢ƒé€‚åº”æ€§ï¼Œòq¶å¾è®®å¼•入“[ç«ç§¯]效率â€ç‰åˆ›æ–°è¯„äh(hu¨¢n)æ–ÒŽ(gu¨©)³•ã€?/p>
è¯ùN¢˜å››ï¼šé’ˆå¯¹â€œCOPâ‰?.2åQ?30℃)â€ç‰æŒ‡æ ‡åQŒä¸“å®¶è¦æ±‚明¼‹®å…¶å®žæµ‹æ¡äšgåQŒåƈ应更注é‡å…¨é‡‡æš–å£çš„ç»¼åˆæ€§èƒ½ä¸Žå¯é 性,而éžå•一工况ç‚V€?/p>
è¯ùN¢˜äº”ï¼šå»ø™®®å»ºç«‹å¯é‡åŒ–的“柔性调节â€è¯„ä»ähŒ‡æ ‡ï¼Œòq¶æŽ¢ç´¢å¼•入动æ€ç¢³æŽ’æ”¾å› å½{‰æœºåˆÓž¼Œä»¥è¶…‘Šå•¾U¯çš„ç”?sh¨´)äh(hu¨¢n)驱动模型ã€?/p>
è¯ùN¢˜æ€È»“与展æœ?/strong>
马国˜qœç»„é•¿åŠä¸“å®¶¾l„æˆå‘˜ä¸€è‡´è®¤ä¸ºé¡¹ç›®å·¥ä½œé‡é¥±æ»¡ã€è¿›å±•显著。胥ž®é¾™ã€æ²ˆä¿Šç‰ä¸“å®¶ç‰¹åˆ«å¼ø™°ƒåQŒè¦æ³¨é‡ç†è®ºã€è£…¾|®ä¸Ž½Cø™Œƒå·¥ç¨‹çš„体¾pÕdŒ–衔接åQŒå¼ºåŒ–å·¥½E‹ä¸Žè¡Œä¸šæ ‡å‡†çš„制定ã€?/p>
江亿院士在å‘a€ä¸å¼ºè°ƒï¼Œæœ¬é¡¹ç›®åº”紧密契åˆâ€œé›¶¼„³ä¾›çƒç³»¾lŸæ–¹æ¡ˆâ€ã€‚ä»–æå‡ºè¦ç³»¾lŸæ¢³ç†æœªæ¥çƒæºç»“æž„ã€çƒé‡å˜æ¢ã€å‚¨çƒä½“¾pÖM»¥åŠçƒ-ç”?sh¨´)ååŒè¿™å››å¤§ä¸Èº¿åQŒç¡®ä¿æŠ€æœ¯æ–¹æ¡ˆçš„安全ã€é«˜æ•ˆä¸Žå“ä½é€‚é…ã€?/p>

™å¹ç›®è´Ÿè´£äºø™°¢æ™“云副教授对专家¾l„çš„æ‚(zh¨¨n)‰å¿ƒæŒ‡å¯¼è¡¨ç¤ºæ„Ÿè°¢åQŒåƈ对下阶段工作˜q›è¡Œäº†éƒ¨¾|ÔŒ¼š
1.ç†æ¸…逻辑分工åQ?˜q›ä¸€æ¥æ˜Ž¼‹®å…³é”®é—®é¢˜ï¼ŒåŠ å¼ºè¯ùN¢˜é—´çš„æ¨ªå‘è”动与统½{V€?/p>
2.建立¾lŸä¸€è¯„äh(hu¨¢n)åQ?å®Œå–„åˆ†æžæ–ÒŽ(gu¨©)³•åQŒä¸Žä¸Šä¸€¾U§é¡¹ç›®ç´§å¯†è¡”接,òq¶æŽ¨˜q›ç¬¬ä¸‰æ–¹‹¹‹è¯•规范化ã€?/p>
3.ç‹ æŠ“æ—‰™—´èŠ‚ç‚¹åQ?åˆç†å®‰æŽ’ä»ÕdŠ¡˜q›åº¦åQŒç¡®ä¿ç¤ºèŒƒå·¥½E‹é«˜è´¨é‡å®ŒæˆåQŒå‘™å¹ç›®éªŒæ”¶äº¤å‡ºæ»¡æ„½{”å·ã€?/p>
五大½Cø™Œƒå·¥ç¨‹é€šè¿‡æ–ÒŽ(gu¨©)¡ˆè®ø™¯
下åˆåQŒä¸“家组对五个示范工½E‹çš„实施æ–ÒŽ(gu¨©)¡ˆ˜q›è¡Œäº†ä¸“™å¹è®ºè¯ï¼Œä¸€è‡´åŒæ„é€šè¿‡è®ø™¯åQŒåƈ¾l“åˆå„è¯¾é¢˜çš„ç ”ç©¶ç›®æ ‡¾l™å‡ºäº†å…·ä½“指å¯û|¼š
晋ä¸åŸŽå—生物质çƒç”?sh¨´)储能一体化™å¹ç›®åQˆå¯¹åº”课题一ã€äºŒåQ‰ï¼š 通过直接接触å¼çƒŸæ°”æ¢çƒä¸Žå¸æ”¶åŽ‹ç¾ƒè”åˆæŠ€æœ¯ï¼ŒéªŒè¯å·¥ä¸šä½™çƒæ·±åº¦å›žæ”¶‹¹ç¨‹çš„å¯è¡Œæ€§ã€‚é¡¹ç›®é¢„è®¡äºŽæœ¬å¹´åº¦å®Œæˆæ ·æœºåˆ¶é€ ã€?/p>
å¤§è§„æ¨¡ä½Žæˆæœ¬åœ°åŸ‹½Ž¡è·¨å£èŠ‚è“„çƒé›†ä¸ä¾›æš–技术验è¯ä¸Žä¼˜åŒ–åQˆå¯¹åº”课题三åQ‰ï¼š èšç„¦è·¨å£èŠ‚è“„çƒæŠ€æœ¯çš„ç†è®ºéªŒè¯ä¸Žæ ¸å¿ƒè¿‡½E‹è®¾è®¡ï¼Œç›®å‰æ£è¿›è¡Œæ•°æ®ç›‘‹¹‹ç³»¾lŸçš„å¼€å‘与¾pÈ»Ÿè®¾è®¡ã€‚ä¸“å®¶ç»„å»ø™®®å¯¹å…¨òq´ç³»¾lŸæ•´ä½“çš„çƒåã^衡进行深入分æžã€?/p>
æ–°ç–†çŸÏx²³å?å±Þp¥¿é˜Ïx³‰ç‰‡å¼åŒåˆ†åŒºå¸æ”¶å¼æ¢çƒç«™å‡¾U§æ”¹é€ (对应è¯ùN¢˜ä¸‰ï¼‰åQ?nbsp;é‡ç‚¹éªŒè¯å¤šåˆ†åŒºå¸æ”¶å¼æ¢çƒå™¨åœ¨å¤æ‚场景下的高效æ¢çƒèƒ½åŠ›åQŒåœ¨å®žçŽ°å¤šåˆ†åŒÞZ¾›çƒçš„åŒæ—¶æå‡¾pÈ»Ÿæ•ˆçއã€?/p>
òq›_ŽŸæ–°åŒº2寂ƒ½æºæ¸¯ä¸æ·±å±‚åœ°çƒæ¸…‹zä¾›çƒé¡¹ç›®ï¼ˆå¯¹åº”è¯ùN¢˜å››ï¼‰åQ?nbsp;该工½E‹æ—¨åœ¨éªŒè¯æ–°åž‹ä¸æ·±å±‚地埋½Ž¡é‡‡çƒæŠ€æœ¯çš„å¯è¡Œæ€§ï¼Œä¸ºåŒ—æ–ÒŽ(gu¨©)žç«¯æ°”候下的低¼„³é«˜æ•ˆä¾›çƒæä¾›å®žè¯æ”¯æ’‘ã€‚ä¸“å®¶ç»„å»ø™®®˜q›ä¸€æ¥å®Œå–„å…³é”®æŒ‡æ ‡æ ¸½Ž—方法,òq¶å¯¹å®žæ–½æ•ˆæžœ˜q›è¡Œè·Ÿè¸ªè¯„ä¼°ã€?/p>
å±×ƒ¸œå¨æ“v城市¾U§çƒæ³µè´Ÿè¯‚šåˆè°ƒæŽ§å·¥½E‹ç¤ºèŒƒï¼ˆå¯¹åº”è¯ùN¢˜äº”)åQ?nbsp;验è¯å¤§è§„æ¨¡çƒæ³µè´ŸèïL(f¨¥ng)š„èšåˆä¼˜åŒ–调控与精准ååŒæŠ€æœ¯ï¼Œæ”¯æ’‘ç”?sh¨´)力侧的需求å“应。该工程预计在本采暖å£å³å¯å¼€å±•è¿è¡ŒéªŒè¯ã€?/p>
会议æ€È»“
æ¤æ¬¡ä¼šè®®çš„æˆåŠŸå¬å¼€åQŒæ ‡å¿—瀙å¹ç›®˜q›å…¥äº†ä»Žâ€œç†è®ºç ”å‘â€å‘“工½E‹å®žè¯â€è·¨‘Šçš„关键阶段。未æ¥ï¼Œ™å¹ç›®¾l„å°†¾l§ç®‹ä¸ºæˆ‘国徽{‘çƒæºä½Ž¼„›_Œ–贡献创新力é‡åQ?/p>]]>
™å¹ç›®å…¨é¢å®Œæˆäº†å®žç‰©å·¥ä½œé‡å’Œä¸»è¦ç›®æ ‡ä“Q务,å–å¾—ä»¥ä¸‹ä¸»è¦æˆæžœã€?/p>
一是系¾lŸå®Œæˆä¸œåŒ—下辽河å³é™·ã€åŽåŒ—æÀ厉Kš†èµ·åŠé»„骅å³é™·å’ŒåŽä¸œè‹åŒ—盆地ç‰ä¸œéƒ¨å…¸åž‹æž„é€ å•元的ä¸åŒæ¯”例ž®ºåœ°çƒåœ°è´¨è°ƒæŸ¥å·¥ä½œï¼ŒåŸºæœ¬æŸ¥æ¸…了深部çƒå‚¨ç©ºé—´åˆ†å¸ƒã€æ¸©åº¦åœºåŠæ°´åŒ–å¦ç‰¹å¾åQŒæ·±å…¥æ€È»“了东部地区地çƒèµ„æºæˆè—动力å¦èƒŒæ™¯ä¸Žæˆè—机åˆÓž¼Œæé«˜äº†ä¸œéƒ¨é‡ç‚¹åœ°åŒºåœ°çƒåœ°è´¨è°ƒæŸ¥ç²¾åº¦ã€?/p>
二是完æˆä¸œåŒ—下辽沛_³é™·ä¸Žè‹åŒ—盆地é‡ç‚¹åœ°åŒºçš„二¾l´åœ°éœ‡ã€æ—¶é¢‘电(sh¨´)¼‚法ã€å¤§åœ°ç”µ(sh¨´)¼‚测深ã€å¹¿åŸŸç”µ(sh¨´)¼‚法‹¹‹é‡½{‰å¤š¿U地çƒç‰©ç†å‹˜æŸ¥ä¸Žè§£è¯‘工作åQŒåŸºæœ¬æŸ¥æ˜Žé‡ç‚¹åŒºæ·±éƒ¨çƒå‚¨½Iºé—´å±•布规律åQŒäØ“é¶åŒºåœˆå®šæä¾›äº†æ•°æ®æ”¯æŒã€?/p>
三是在东北ã€åŽåŒ—ã€åŽä¸œåœ°åŒºåˆæ¥åœˆå®šäº†10余处深部高温地çƒåQˆå¹²çƒå²©åQ‰å‹˜æŸ¥å¼€å‘é¶åŒºåÆˆå¼€å±•äº†èµ„æºæ½œåŠ›è¯„äh(hu¨¢n)åQŒäؓ清æ´èƒ½æºå¼€å‘æä¾›äº†èµ„æºä¿éšœã€?/p>
四是通过已有资料攉™›†åˆ†æžåQŒåœ¨ä¸‹è¾½æ²›_³é™¯‚¿›ä¸€æ¥åœˆå®šäº†å²©æº¶åž‹åœ°çƒèµ„æºåˆ†å¸ƒåŒºåQŒå—到行业高度关注ã€?/p>
äº”æ˜¯è‡ªä¸»ç ”å‘地çƒç›‘æµ‹æŠ€æœ¯è£…å¤‡å’Œæ ‡å‡†ä½“ç³»åQŒæ”¯æ’‘é›„å®‰æ–°åŒºå¾æˆè¦†ç›–全域的地çƒèµ„æºè‡ªåŠ¨åŒ–ç›‘‹¹‹ç½‘åQ›å¯åŠ¨å›½å®¶åœ°çƒèµ„æºåŠåœ°æ¸©åœºå¾è®¾è¯•验点åQ›æœ‰æ•ˆæ”¯æ’‘了地çƒèµ„溿U‘å¦ç›‘ç®¡ä¸Žå¯æŒç®‹å¼€å‘利用ã€?/p>
å…æ˜¯é‡‡ç”¨òq²çƒå²©å‚¨å±‚æ”¹é€ å¾®åœ°éœ‡ç›‘æµ‹ä¸Žè¯„ä»ähŠ€æœ¯ï¼Œåœ¨è‹åŒ—盆地å¾ç«‹å¾®åœ°éœ‡å®žæ—¶ç›‘测¾pÈ»ŸåQŒæœ‰åŠ›æ”¯æ’‘ç¢³é…¸ç›å²©åž‹òq²çƒå²©å‹˜æŸ¥è¯•采示范工½E‹å¾è®¾ã€?/p>
ä¸å›½åœ°è´¨è°ƒæŸ¥å±€æ²ˆé˜³åœ°è´¨è°ƒæŸ¥ä¸å¿ƒã€å¤©‹z¥å¸‚地质矿äñ”勘查开å‘å±€ã€è¾½å®çœè‡ªç„¶èµ„æºäº‹åŠ¡æœåŠ¡ä¸å¿ƒã€ä¸çŸÏxÑa辽河油田勘探开å‘ç ”½I‰™™¢½{‰ç›¸å…›_•ä½ä¸“å®¶å‚åŠ äº†æœ¬æ¬¡éªŒæ”¶åQŒè¾½å®çœè‡ªç„¶èµ„æºåŽ…ï¼Œç›˜é”¦å¸‚è‡ªç„¶èµ„æºå±€½{‰ç›¸å…›_•ä½é¢†å¯¼åˆ°ä¼šæŒ‡å¯¹{€?/p>]]>
˜q™æ‰¹™å¹ç›®ä¸»è¦é›†ä¸åœ¨å¹¿è¥¿ï¼ˆ4座)ã€å¹¿ä¸œï¼ˆ3座)ã€äº‘å—(1座)åQŒå¾æˆåŽž®†æœ‰åŠ›æ”¯æ’‘åŒºåŸŸç»‹¹Žå‘展和能溾l“构优化å‡çñ”ã€?/p>
òq¿è¥¿è´‰|¸¯æŠ½æ°´è“„能ç”늫™
1æœ?4日,我国襉Kƒ¨åœ°åŒºé¦–个建在城市ä¸å¿ƒçš„æŠ½è“„å·¥½E‹â€”—广西贵港抽水蓄能电(sh¨´)站全é¢å¼€å·¥ï¼ŒæŒ–掘机ã€è¿è¾“èžR在工åœîC¸Šå¾€˜q”ç©¿æ¢ï¼Œ500多å廸™®¾è€…在˜q?0个施工é¢åŒæ—¶å¯åŠ¨ä¸Šä¸‹æ°´åº“åŠåœ°ä¸‹åŽ‚æˆ¿å¾è®¾ã€?/p>

òq¿è¥¿è´‰|¸¯æŠ½æ°´è“„能ç”늫™ä½äºŽòq¿è¥¿è´‰|¸¯å¸‚æ¸¯åŒ—åŒºæ ¹ç«¹é•‡ï¼Œæ€»è£…æœºå®¹é‡?20万åƒç“¦ï¼ŒæŠ•资¾U?1亿元。截è‡?026òq?月,™å¹ç›®å·²å®Œæˆè¿›åœºé“è·¯ã€å…³é”®éš§é“ç‰å‰æœŸå·¥ç¨‹åQŒä¸Šä¸‹æ°´åº“åŠåœîC¸‹åŽ‚æˆ¿å»ø™®¾å·²å…¨é¢å¯åŠ¨ã€‚æŒ‰ç…§è®¡åˆ’ï¼Œ2028òq?月将完æˆä¸Šæ°´åº“蓄水验æ”Óž¼Œ2029òq?月实现全部机¾l„投产å‘ç”üc€?br/>òq¿ä¸œè‚‡åº†‹¹ªæ±ŸæŠ½æ°´è“„能ç”늫™
1æœ?0日,òq¿ä¸œè‚‡åº†‹¹ªæ±ŸæŠ½æ°´è“„能ç”늫™é¦–å°æœºç»„转å™åºåˆ©åŠè£…ž®×ƒ½åQŒæ ‡å¿—瀾_¤æ¸¯æ¾›_¤§æ¹‘ÖŒºé¦–个å˜é€ŸæŠ½æ°´è“„能工½E‹çš„首尿œºç»„æ£å¼˜q›å…¥æ€»è£…æ”Õdšé˜¶æ®µåQŒæœ‰åŠ›æŽ¨åŠ¨å›½äº§è£…å¤‡å·¥½E‹åº”ç”¨è¿ˆå‘æ–°å°é˜¶ã€?/p>

ç”늫™ä½äºŽòq¿ä¸œçœè‚‡åº†å¸‚òq¿å®åŽ¿äº”å’Œé•‡åQŒä¹Ÿæ˜¯ç²¤æ¸¯æ¾³å¤§æ¹¾åŒºé¦–个å˜é€ŸæŠ½æ°´è“„能电(sh¨´)站,æ€ÀLŠ•èµ„çº¦86亿元åQŒæ€»è£…机容é‡?20万åƒç“¦ã€‚项目于2022òq?1月全é¢å¼€å·¥ï¼Œæˆªè‡³2026òq?月,上水库大åå¡«½{‘ã€ä¸‹æ°´åº“导测zžæ–½å·¥æœ‰åºæŽ¨˜q›ï¼Œé¢„计2026òq´åº•首尿œºç»„投äñ”å‘电(sh¨´)åQ?027òq´å…¨éƒ¨æœº¾l„徿ˆæŠ•˜qã€?br/>òq¿ä¸œèŒ‚åç”늙½æŠ½æ°´è“„能ç”늫™
在广东茂å,ç”늙½æŠ½æ°´è“„能ç”늫™å»ø™®¾å†åº¦åˆäh–°â€œè¿›åº¦æ¡â€ï¼Œåœ¨å®Œæˆä¸»åŽ‚æˆ¿å¼€æŒ–åŽå…¨åЛ以èÊŽå‘æœºç”?sh¨´)安装交é¢ç›®æ ‡å‘起冲刺ã€?/p>

™å¹ç›®ä½äºŽòq¿ä¸œçœèŒ‚å市ç”늙½åŒºéœž‹zžé•‡ä¸Žé»„å²é•‡äº¤ç•Œå¤„,是广东çœèƒ½æºå‘展"åå››äº?quot;规划é‡ç‚¹å»ø™®¾™å¹ç›®åQŒæ€ÀLŠ•èµ„çº¦77.67亿元åQŒæ€»è£…机容é‡?20万åƒç“¦ã€‚项目于2022òq?月完æˆé¢„å¯ç ”审查åQ?023òq?月完æˆå¯ç ”审查,2023òq?2月主体工½E‹æ£å¼å¼€å·¥ã€‚截è‡?026òq?月,上水库ã€ä¸‹æ°´åº“导测zžæ–½å·¥æœ‰åºæŽ¨˜q›ï¼›ä¸ÕdŽ‚æˆ¿æ¡¥æœø™®¾å¤‡é€šè¿‡å‡ºåŽ‚éªŒæ”¶ã€‚é¢„è®?027òq?æœˆé¦–å°æœº¾l„投产,2028òq?月实现全定w‡æŠ•äñ”ã€?/p>
òq¿ä¸œæƒ å·žä¸æ´žæŠ½æ°´è“„能ç”늫™
åœ¨å¹¿ä¸œæƒ å·žï¼Œä¸æ´žæŠ½æ°´è“„能ç”늫™ä¸‰å°æœºç»„座环蜗壳安装工作圆满收官åQŒäØ“åŽç®‹æœºç»„本体安装与调试夯实基¼‹€ã€?/p>

è¯¥é¡¹ç›®æ˜¯æˆ‘å›½é¦–ä¸ªå•æœº400兆瓦¾U§è¶…大容é‡å˜é€ŸæŠ½æ°´è“„能电(sh¨´)站。æ€ÀLŠ•èµ„çº¦83.7亿元åQŒæ€»è£…机容é‡?20万åƒç“¦ã€‚项目于2022òq?2æœ?3日全é¢å¼€å·¥å¾è®¾ï¼Œæˆªè‡³2026òq?月,上水库å体填½{‘ã€ä¸‹æ°´åº“导测zžæ–½å·¥æœ‰åºæŽ¨˜q›ï¼Œé¦–å°æœºç»„˜q›å…¥æœ¬ä½“安装阶段。预è®?026òq´åº•首尿œºç»„投äñ”åQ?027òq´å…¨éƒ¨æœº¾l„徿ˆæŠ•˜qã€?/p>
òq¿è¥¿é’¦å·žçµå±±æŠ½æ°´è“„能ç”늫™
在广襉K’¦å·žï¼Œçµå±±æŠ½æ°´è“„能ç”늫™æ–½å·¥ç”‰|º35åƒä¼å˜ç”µ(sh¨´)ç«™æ–°å»ºæˆæŠ•è¿åQŒäØ“åŽç®‹æ¢ç”µ(sh¨´)é‡å¡½{‰ç»¿è‰²æ–½å·¥è£…å¤‡çš„åº”ç”¨åˆ›é€ äº†æœ‰åˆ©æ¡äšgã€?/p>

™å¹ç›®æ€»è£…机容é‡?20万åƒç“¦ï¼Œæ€ÀLŠ•èµ„çº¦79亿元。项目于2023òq?2月完æˆå¯è¡Œæ€§ç ”½I¶å®¡æŸ¥ï¼Œ2024òq?0月æ£å¼å¯åЍå¾è®¾ã€‚截è‡?026òq?月,已完æˆè¿›åœºé“è·¯ã€åªç‹¬éš§é“ã€åªæž‰™š§é“ç‰å…³é”®é€šé“贯通,åœîC¸‹åŽ‚æˆ¿ä¸»é€šé“äº?025òq?0月全¾U¿è¯é€šï¼Œä¸Šä¸‹æ°´åº“导测zžæ–½å·¥æ£æœ‰åºæŽ¨è¿›ã€‚按照å¾è®¾è®¡åˆ’ï¼Œé¦–å°æœºç»„预计2028òq?月投产,2029òq´å®žçŽ°å…¨å®šw‡òq¶ç½‘ã€?br/>
òq¿è¥¿çŽ‰æž—¼›ç‰Ä抽水蓄能ç”늫™
在广西玉林,¼›ç‰Ä抽水蓄能ç”늫™æ£åœ¨åŠ å¿«æŽ¨è¿›ä¸ÖM½“工程开工å‰çš„å„™å¹å‡†å¤‡å·¥ä½œã€?/p>

¼›ç‰Ä抽水蓄能ç”늫™æ˜¯çŽ‰æž—å¸‚é¦–ä¸ªæŠ½æ°´è“„èƒ½ç”늫™åQŒæ€ÀLŠ•èµ„çº¦83亿元åQŒæ€»è£…机容é‡?20万åƒç“¦ã€?022òq´èŽ·å¾—å¹¿è¥¿å£®æ—自æ²ÕdŒºå‘æ”¹å§”æ ¸å‡†æ‰¹å¤ï¼Œ2024òq?月å¯åЍå¾è®¾ï¼Œ10月æ£å¼å¼€å·¥ã€‚截è‡?026òq?月,已完æˆé€šé£Žå…¼å®‰å…¨æ´žã€è¿›åŽ‚äº¤é€šæ´ž½{‰å…³é”®é€šé“贯通,ä¸ÖM½“å·¥ç¨‹ä¸‰å¤§æ ‡æ®µå·²äºŽ2025òq´åº•å®Œæˆæ‹›æ ‡åQŒè®¡åˆ?026òq´å…¨é¢è¿›å…¥ä¸»ä½“施工阶ŒDüc€‚按照å¾è®¾è®¡åˆ’ï¼Œé¦–å°æœºç»„预计2028òq´åº•投äñ”åQ?029òq´å®žçŽ°å…¨éƒ¨æœº¾l„投˜qã€?/p>
òq¿è¥¿æ¡‚æž—çŒé˜³æŠ½æ°´è“„能ç”늫™
å—网储能çŒé˜³æŠ½æ°´è“„能ç”늫™æ˜¯æ¡‚æž—å¸‚é¦–ä¸ªæ ¸å‡†çš„é‡å¤§å‚¨èƒ½å¾è®ùN¡¹ç›®ï¼Œæ€ÀLŠ•èµ„çº¦80亿元åQŒæ€»è£…机容é‡?20万åƒç“¦ã€‚项目于2023òq?2月获òq¿è¥¿å‘æ”¹å§”æ ¸å‡†æ‰¹å¤ï¼Œ2024òq?月主体工½E‹æ£å¼å¼€å·¥ã€‚截è‡?026òq?月,已完æˆé€šé£Ž‹zžå…¼å®‰å…¨‹zžã€è¿›åŽ‚äº¤é€šæ´ž½{‰å…³é”®é€šé“贯通,åœîC¸‹åŽ‚æˆ¿å¼€æŒ–æ”¯æŠ¤ã€ä¸Šä¸‹æ°´åº“导‹¹æ´žæ–½å·¥½{‰å·¥½E‹æ£æœ‰åºæŽ¨è¿›ã€‚按照å¾è®¾è®¡åˆ’,预计2027òq´åº•首尿œºç»„投äñ”åQ?028òq?0月全部机¾l„徿ˆæŠ•˜qã€?/p>

äº‘å—æ–‡å±±è¥¿ç•´æŠ½æ°´è“„能ç”늫™äº‘å—æ–‡å±±è¥¿ç•´æŠ½æ°´è“„能ç”늫™æ˜¯äº‘å—çœâ€œå四五â€ç»¿è‰²èƒ½æºå‘展规划项目。æ€ÀLŠ•èµ„çº¦ 80.35亿元åQŒæ€»è£…机容é‡?20万åƒç“¦ã€‚项目于2024òq?2æœ?1日,æ£å¼èŽ·å¾—äº‘å—çœå‘æ”¹å§”æ ¸å‡†æ‰¹å¤åQ?025òq?月,å—ç½‘å‚¨èƒ½è‘£äº‹ä¼šå®¡è®®é€šè¿‡æŠ•èµ„å»ø™®¾è®®æ¡ˆåQŒè¿›å…¥å®žè´¨æ€§æŽ¨˜q›é˜¶ŒDüc€‚预计在“åå…五â€åˆæœŸå…¨é¢å¾æˆæŠ•产ã€?/p>

抽水蓄能™å¹ç›®æŠ•资规模大ã€å¸¦åŠ¨æ•ˆåº”å¼ºåQŒæ£æˆäØ“½E›_°±ä¸šã€ç¨³ä¼ä¸šä»¥åŠå»ø™®¾çŽîC»£åŒ–äñ”业体¾pÈš„é‡è¦é¢†åŸŸã€‚以一åº?20万åƒç“¦æŠ½æ°´è“„能电(sh¨´)ç«™äØ“ä¾‹ï¼Œ™å¹ç›®æ€ÀLŠ•èµ„çº¦80亿元åQŒå¯å¸¦åŠ¨ä¸Šä¸‹æ¸æ€ñ”业链投资¾U?60亿元åQŒåˆ›é€ 就业岗ä½çº¦5000个,投äñ”åŽæ¯òq´å¯ä¸ºåœ°æ–¹åˆ›é€ 税æ”?亿元ã€?/p>]]>
一ã€ä¼ä¸šèŠ‚èƒ½æ”¹é€ ï¼šä¼ ç»Ÿäº§ä¸šå‡çñ”åQ?个项目精准陼„?/p>
™å¹ç›®èšç„¦ä¼ 统产业节能讑֤‡æ›´æ–°ä¸Žæµ½E‹ä¼˜åŒ–,助力ä¼ä¸šé™æœ¬å¢žæ•ˆã€ç»¿è‰²è{型,å•个™å¹ç›®æ€ÀLŠ•èµ„ä»Ž1060万元è‡?380万元ä¸ç‰åQŒç”³è¯ähŠ•èµ?00万元è‡?476万元区间ã€?/p>
â‘ é‡ç‚¹è¡Œä¸šæŠ€æ”¹ï¼š
建å¯d‹¹¯‚žºæ°´æƒ”有é™è´£ä“Qå…¬å¸å»ºå¯d‹¹¯‚žºæ°´æƒ”æ™ø™ƒ½å·¥åŽ‚æ”šw€ 项目(æ€ÀLŠ•èµ?7380 万元åQŒç”³è¯ähŠ•èµ?1476 万元åQ?/p>

¾l兴锦å‘å°æŸ“有é™å…¬å¸òq´äñ” 9000 ä¸‡ç±³é«˜æ¡£å°æŸ“颿–™å‡çñ”技攚w¡¹ç›®ï¼ˆæ€ÀLŠ•èµ?4837 万元åQŒç”³è¯ähŠ•èµ?717 万元åQ?/p>
安å‰çƒå¨ç”늃¿U‘技有é™å…¬å¸òq´äñ” 11000 万äšgç”늃元äšg生äñ”¾U¿èŠ‚èƒ½æŠ€æœ¯æ”¹é€ é¡¹ç›®ï¼ˆæ€ÀLŠ•èµ?2430 万元åQŒç”³è¯ähŠ•èµ?466 万元åQ?/p>
②全产业链覆盖:
‹¹™æ±Ÿæ–°æ¾³¾Uºç»‡è‚¡ä†¾æœ‰é™å…¬å¸ç”¨èƒ½è®‘Ö¤‡æ›´æ–°æ”šw€ 项目(æ€ÀLŠ•èµ?1060 万元åQŒç”³è¯ähŠ•èµ?200 万元åQ?/p>
嵊州陌桑çŽîC»£èŒ?d¨£o)业有é™å…¬å¸èš•ä¸è›‹ç™½äººå·¥é¥²æ–™åŠ å·¥è®‘Ö¤‡æ›´æ–°æŠ€æœ¯æ”¹é€ 项目(æ€ÀLŠ•èµ?4000 万元åQŒç”³è¯ähŠ•èµ?760 万元åQ?/p>

‹¹™æ±Ÿå±±é¹°¾Uæ€¸šæœ‰é™å…¬å¸ç”¨èƒ½è®‘Ö¤‡èŠ‚èƒ½é™ç¢³æ”šw€ 项目(æ€ÀLŠ•èµ?1288 万元åQŒç”³è¯ähŠ•èµ?258 万元åQ?/p>

新凤鸣集团股份有é™å…¬å¸èŠ‚èƒ½æ•´åˆæå‡æ”¹é€ 项目(æ€ÀLŠ•èµ?1749 万元åQŒç”³è¯ähŠ•èµ?350 万元åQ?/p>
二ã€é›¶¼„›_¾è®¾ä¸Žå‚¨èƒ½åQšæŠ€æœ¯åˆ›æ–°é©±åŠ¨ï¼Œ4个项目ç‘ç‰¢ç»¿è‰²æ ¹åŸ?/p>
™å¹ç›®èšç„¦é›¶ç¢³æŠ€æœ¯åº”用与储能设施è½åœ°åQŒæ€ÀLŠ•èµ„è§„æ¨¡å æ¯”çªå‡ºï¼Œç”Œ™¯·æŠ•资集ä¸åœ?1962 万元è‡?3820 万元åQŒåŠ©åŠ›æž„å»ºç»¿è‰²èƒ½æºä½“¾p…R€?/p>
â‘ é›¶¼„›_œºæ™¯æ‰“é€ ï¼š
åŸÞZºŽèƒ½ç¢³æ™ºæŽ§òq›_°çš?“零¼„Œ™¿è¾“走廊â€?äºø™žR¾l¼åˆæœåŠ¡æ¸¯å¾è®„¡¤ºèŒƒé¡¹ç›®ï¼ˆæ€ÀLŠ•èµ?11000 万元åQŒç”³è¯ähŠ•èµ?2000 万元åQ?/p>
义乌¾l开区(赤岸镇区å—)零碳å›åŒºèƒ½ç¢³½Ž¡ç†òq›_°å»ø™®¾™å¹ç›®åQˆæ€ÀLŠ•èµ?15000 万元åQŒç”³è¯ähŠ•èµ?3000 万元åQ‰ã€?/p>
②储能技术çªç ß_¼š
æ¹–å·žå·¥ä¸šæŽ§åˆ¶æŠ€æœ¯ç ”½I‰™™¢è¥¿å¡ž¿U‘å¦è°?400â„ƒè¶…é«˜æ¸©çƒæÜ‡å‚¨èƒ½½Cø™Œƒå·¥ç¨‹™å¹ç›®åQˆæ€ÀLŠ•èµ?10518 万元åQŒç”³è¯ähŠ•èµ?1962 万元åQ?/p>

‹¹™æ±Ÿå¸¸å±± 100MW/193MWh 飞轮ç”?sh¨´)åŒ–å¦æØœåˆç‹¬ç«‹å‚¨èƒ½é¡¹ç›®ï¼ˆæ€ÀLŠ•èµ?25100 万元åQŒç”³è¯ähŠ•èµ?3820 万元åQ?/p>


三ã€åŸº¼‹€è®¾æ–½ä¸Žèµ„æºåˆ©ç”¨ï¼šå®Œå–„支撑体系åQ?ä¸ªé¡¹ç›®è¡¥çŸæ¿
™å¹ç›®èšç„¦äº¤é€šåŸºå»ºå‡¾U§ä¸Žå›ºåºŸèµ„æºå¾ªçŽ¯åˆ©ç”¨åQŒæ€ÀLŠ•èµ„è¶… 4.9 亿元åQŒç”³è¯ähŠ•èµ„åˆè®¡è¶… 9282 万元åQŒå¤¯å®žç»¿è‰²å‘展硬件基¼‹€ã€?/p>
①交通绿色凾U§ï¼š
è¡¢å·žæ¸¯è¡¢æ±Ÿæ¸¯åŒºå¤§è·¯ç« ä½œä¸šåŒÞZ¸€æœŸæŠ€æœ¯æ”¹é€ å·¥½E‹ï¼ˆæ€ÀLŠ•èµ?22300 万元åQŒç”³è¯ähŠ•èµ?4460 万元åQ?/p>


②资æºåó@环利用:
‹¹™æ±Ÿå…«å’¾|—æ´‹æ¸¯æ–°ææ–™æœ‰é™å…¬å¸äº¤é€šå›ºåºŸèµ„æºåˆ©ç”¨åŠé”‚é’ ç”‰|± è´Ÿæžææ–™ç”Ÿäñ”™å¹ç›®åQˆæ€ÀLŠ•èµ?12000 万元åQŒç”³è¯ähŠ•èµ?2000 万元åQ?/p>

常山县ç»å¼€åŒºæ–°éƒ½ç‰‡åŒºé›†ä¸ä¾›çƒé¡¹ç›®ï¼ˆæ€ÀLŠ•èµ?14817 万元åQŒç”³è¯ähŠ•èµ?2822 万元åQ?/p>


关于‹¹™æ±Ÿçœç”³è¯¯‚Š‚èƒ½é™¼„³ä¸“™å?026òq´ä¸å¤®é¢„½Ž—内投资计划™å¹ç›®çš„å…¬½C?/p>
å‘布日期åQ?026-01-26
ä¿¡æ¯æ¥æºåQšçŽ¯èµ„å¤„
æ ÒŽ(gu¨©)®ã€Šæµ™æ±Ÿçœä¸å¤®é¢„算内投资项目管ç†å®žæ–½åŠžæ³•ã€‹ï¼ˆ‹¹™å‘æ”ÒŽ(gu¨©)Š•èµ„ã€?020ã€?01åøP¼‰è¦æ±‚åQŒçްž®†æˆ‘çœæ‹Ÿå‘国家å‘展改é©å§”甌™¯·çŽ¯èµ„é¢†åŸŸ2026òq´ä¸å¤®é¢„½Ž—内投资计划™å¹ç›®äºˆä»¥å…¬ç¤ºåQŒå…¬½CºæœŸä¸?026òq?æœ?6日至1æœ?1日,如有异议请å‘çœå‘展改é©å§”环资处å馈ã€?/p>
è”ç³»ç”?sh¨´)è¯åQšå®å¾·å†›åQ›è”¾pÈ”µ(sh¨´)è¯ï¼š0571-87057386ã€?/p>
附äšgåQšæµ™æ±ŸçœèŠ‚èƒ½é™ç¢³ä¸“项2026òq´ä¸å¤®é¢„½Ž—å†…æŠ•èµ„è®¡åˆ’å»ø™®®æ–ÒŽ(gu¨©)¡ˆè¡?/p>

该报告从产å“å“è¶Šã€å“牌å“è‘—ã€åˆ›æ–°é¢†å…ˆã€æ²»ç†çްä»?个维度共讄¡½®18™å¹å¯¹æ ‡æŒ‡æ ‡ï¼Œä»Žä¸å¤–ä¼ä¸šä¸å„选å–12家代表性能æºä¼ä¸šå¼€å±•å¯¹æ ‡åˆ†æžã€‚ä½åˆ—第一斚w˜µçš„䏿–¹ä¼ä¸šï¼Œåˆ†åˆ«æ˜¯å›½å®¶èƒ½æºé›†å›¢ã€ä¸å›½ä¸‰å³¡é›†å›¢ã€ä¸å›½åŽèƒ½ã€å›½å®¶ç”µ(sh¨´)投ã€ä¸òq¿æ ¸5å®Óž¼Œåˆ†åˆ«æŽ’在½W¬äºŒã€ç¬¬ä¸‰ã€ç¬¬å››ã€ç¬¬å…ã€ç¬¬å…«ä½åQ›ä½åˆ—第一斚w˜µçš„外方ä¼ä¸šæœ‰æ³•国ç”?sh¨´)åŠ›ã€æ„大利ç”?sh¨´)力ã€ä¼Š¾l´å°”å¾ïL(f¨¥ng)½—拉ã€?/p>
ä½œäØ“å…¨çƒæœ€å¤§çš„ç«ç”µ(sh¨´)ä¼ä¸šã€é£Žç”?sh¨´)ä¼ä¸šï¼Œå›½å®¶èƒ½æºé›†å›¢åšæŒâ€œåˆ›æ–°å¼•领ã€ä»¥ç…¤äؓ基ã€ä»¥ç”?sh¨´)äØ“æœ¬â€ï¼Œç´§è·Ÿä¸–界能æºè½¬åž‹æ¥ä¼åQŒæ·±å…¥è·µè¡Œèƒ½æºå®‰å…¨æ–°æˆ˜ç•¥åQŒæŽ¨åŠ¨ç”µ(sh¨´)力äñ”ä¸šå¯æŒç®‹å¢žé•¿ã€é«˜è´¨é‡å‘展。“å四五â€ä»¥æ¥ï¼Œå›½å®¶èƒ½æºé›†å›¢ç”?sh¨´)力总装机增é•?2.5%åQŒå…¶ä¸æ–°èƒ½æºè£…机增长2å€ï¼Œòq´å‘ç”?sh¨´)é‡å¢žé•?7.6%åQŒä¾›çƒé‡å¢žé•¿27.1%åQŒå‘ç”?sh¨´)é‡å’Œä¾›çƒé‡å‡å 全国八分之一份é¢åQŒå¾æˆäº†ä¸€æ‰¹å“质哑Šã€å¼•领行业的¾_‘֓工程。北仑电(sh¨´)厂登™å¶å…¨çƒæœ€å¤§ï¼Œå®‰å‰ç”?sh¨´)厂建æˆå…¨å›½å•æœºæœ€å¤§ã€æ•ˆçŽ‡æœ€é«˜æ°”ç”‰|œº¾l„,龙æºç”?sh¨´)力建æˆå…¨çƒé¦–åñ”风渔èžåˆæ¼‚æÕQ弿“v上风ç”?sh¨´)åã^åŽÍ¼Œå±×ƒ¸œåž¦åˆ©ç™¾ä¸‡åƒç“¦‹¹·ä¸Šå…‰ä¼™å¹ç›®å…¨å®¹é‡åƈ¾|‘,上æ“v庙一期ã€å®ä¸œå…‰ä¼ç‰4个项目入选国家优质工½E‹ï¼Œé£Žã€å…‰ã€ç«ã€å‚¨½{?1个项目è£èŽ·ä¸å›½ç”µ(sh¨´)力优质工½E‹ã€‚国家能æºé›†å›¢æ·±å…¥æŽ¨åŠ¨â€œAI+â€ä¸“™å¹è¡ŒåŠ¨ï¼Œå‘布全çƒé¦–个åƒäº¿¾U§â€œæ“Žæºâ€å‘ç”?sh¨´)行业大模型åQŒæ·±åº¦èµ‹èƒ½ç”µ(sh¨´)力äñ”业质效æå‡ï¼Œä¸ºå‘ç”?sh¨´)行业è{型凾U§èµA(ch¨³)献了“国能方案â€ã€?/p>
1æœ?8日,国电(sh¨´)ç”?sh¨´)力å‘布公告¿UŽÍ¼Œå…¬å¸äº?026òq?æœ?7æ—¥å¬å¼€2026òq´ç¬¬ä¸€‹Æ¡äÍ(f¨´)时股东会åQŒè‚¡ä¸œä¼šé€‰ä‹D柴守òq³äؓ公帽W¬å…«å±Šè‘£äº‹ä¼šç‹¬ç«‹è‘£äº‹åQŒåƈ担ä“Qå…¬å¸è‘£äº‹ä¼šå®¡è®¡ä¸Žé£Žé™©å§”å‘˜ä¼šå§”å‘˜ã€æå委员会委员ã€è–ªé…¬ä¸Žè€ƒæ ¸å§”å‘˜ä¼šå§”å‘˜åÆˆä»ÖM¸»ä»Õd§”员,ä»ÀLœŸè‡ªæœ¬‹Æ¡è‚¡ä¸œä¼šå®¡è®®é€šè¿‡ä¹‹æ—¥èµ¯‚‡³½W¬å…«å±Šè‘£äº‹ä¼šä»ÀLœŸ¾l“æŸä¹‹æ—¥æ¢ã€?/p>

æ®å›½ç”는µ(sh¨´)力å‘展股份有é™å…¬å¸å®˜¾|‘ä¿¡æ¯æ˜¾½Cºï¼Œå›½ç”µ(sh¨´)ç”?sh¨´)力是国家能æºé›†å›¢æŽ§è‚¡çš„æ ¸å¿ƒç”µ(sh¨´)力上市公å¸å’Œå¸¸è§„能æºå‘电(sh¨´)业务的整åˆòq›_°åQŒä¸»è¦ç»è¥ä¸šåС䨓ç”?sh¨´)力ã€çƒåŠ›ç”Ÿäº§åŠé”€å”®ï¼Œäº§ä¸šæ¶‰åŠç«ç”µ(sh¨´)ã€æ°´ç”üc€é£Žç”üc€å…‰ä¼å‘ç”늉领域åQŒåˆ†å¸ƒåœ¨å…¨å›½29个çœã€å¸‚ã€è‡ªæ²ÕdŒºã€‚截è‡?024òq´åº•åQŒå…¬å¸èµ„产总é¢4939.36亿元åQŒæŽ§è‚¡è£…机容é‡?1170万åƒç“¦ï¼Œå…¬å¸æ€»è‚¡æœ?78.36亿股åQŒå›½å®¶èƒ½æºé›†å›¢ç›´æŽ¥æŒè‚?0.68%ã€?/p>
截至2024òq´æœ«åQŒå…¬å¸ç«ç”?sh¨´)装æ?462.90万åƒç“¦ï¼Œå 比66.81%åQ›æ°´ç”?sh¨´)装æ?495.06万åƒç“¦ï¼Œå 比13.39%åQ›é£Žç”?sh¨´)装æ?83.98万åƒç“¦ï¼Œå 比8.81%åQ›å¤ªé˜Œ™ƒ½å…‰ä¼è£…机1228.06万åƒç“¦ï¼Œå 比10.99%åQ›é£Žç”üc€å…‰ä¼ã€æ°´ç”늉éžåŒ–矌™ƒ½æºæŽ§è‚¡è£…机åˆè®?707.10万åƒç“¦ï¼Œå 比33.19%ã€?/p>
æ¥æºåQšä¸Š‹¹¯‚¯åˆæ€º¤æ˜“所¾|‘ç«™ã€å›½ç”는µ(sh¨´)力å‘展股份有é™å…¬å¸å®˜¾|?/p>]]>
淮安ç›ç©´åŽ‹ç¾ƒ½Iºæ°”储能å‘电(sh¨´)™å¹ç›®æ˜¯å…¨å›½äñ”化的“首å°å¥—â€é‡å¤§æŠ€æœ¯è£…备示范应用项目,也是已投产的规模最大的压羃½Iºæ°”储能ç”늫™ã€?/p>
™å¹ç›®ä¾æ‰˜æ·®å®‰åœîC¸‹ç›ç©´èµ„æºåQŒå¾è®¾ä¸¤å¥?00兆瓦¾U§éžè¡¥ç‡ƒå¼åŽ‹¾~©ç©ºæ°”储能机¾l„,采用国际先进的熔èžç›+带压çƒåª’水储çƒéžè¡¥ç‡ƒâ€œé«˜æ¸©ç»çƒåŽ‹¾~©â€æŠ€æœ¯ï¼Œå‚¨èƒ½å®šw‡è¾?400兆瓦æ—Óž¼Œè½¬æ¢æ•ˆçއè¾?1%åQŒå¯¹æå‡åœ°åŒºä¾›ç”µ(sh¨´)能力和供ç”?sh¨´)å¯é æ€§ã€æœåŠ¡æž„å»ºæ–°åž‹ç”µ(sh¨´)力系¾lŸå…·æœ‰é‡è¦æ„义,也是哈电(sh¨´)集团¿U¯æžè´¯å½»è½å®žå›½å®¶â€œåŒ¼„³â€æˆ˜ç•¥éƒ¨¾|ÔŒ¼ŒæŒç®‹æ·Þp€•清‹z能æºè£…备的åˆä¸€ç”ŸåŠ¨å®žè·µã€?/p>
æ®äº†è§£ï¼Œ™å¹ç›®æŠ•äñ”åŽï¼Œòq´å‘ç”?sh¨´)釞®†è¾?.92亿åƒç“¦æ—¶åQŒå¯ä¸?0ä¸‡æˆ·å®¶åºæä¾›ä¸€òq´ç”¨ç”?sh¨´)é‡åQŒæ¯òq´å¯å‡å°‘æ ‡ç…¤æ¶ˆè€?5万å¨ã€å‡ž®‘二氧化¼„ÏxŽ’æ”?0万å¨åQŒçŽ¯ä¿æ•ˆç›Šä¸ŽèŠ‚èƒ½æˆæ•ˆæ˜¾è‘—åQŒå°†æˆäØ“æ±Ÿè‹æ–îC¸€ä»£â€œç¨³å®šè°ƒèЂ噍â€ã€?/p>

˜q‘æ—¥åQŒå·¥ä¿¡éƒ¨½{‰äº”部门è”åˆå°å‘《关于开展零¼„›_·¥åŽ‚å¾è®‘Ö·¥ä½œçš„æŒ‡å¯¼æ„è§ã€‹ï¼ˆä»¥ä¸‹½Ž€¿U°ã€Šæ„è§ã€‹ï¼‰åQŒèšç„¦é›¶¼„›_·¥åŽ‚å¾è®¾æå‡ÞZ¸€¾pÕdˆ—政ç–举措ã€?/p>
《æ„è§ã€‹æ˜Ž¼‹®è¦æ±‚,零碳工厂的å¾è®„¡›®æ ‡æ˜¯è®©åŽ‚åŒºå†…çš„ç¢³æŽ’æ”¾â€œæŒ¾lé™ä½Žã€é€æ¥‘‹å‘于近零â€ï¼ŒåŒæ—¶æå‡º¿U‘å¦½Ž—ç¢³ã€æºå¤´å‡¼„Ÿë€è¿‡½E‹è„±¼„Ÿë€ååŒé™¼„Ÿë€æ™ºèƒ½æŽ§¼„Ÿë€ç¢³æŠµé”€å’Œä¿¡æ¯æŠ«éœ²ç‰å…大廸™®¾è·¯å¾„ã€?/p>
那么åQŒå…·ä½“到æ“作层é¢è¦å¦‚何è½åœŽÍ¼Ÿä¼ä¸šè¯¥å¦‚何算好凼„³â€œè¿™æœ¬èÌŽâ€ï¼Ÿå›´ç»•以上问题åQŒåŒ—京绿色交易所有é™å…¬å¸è‘£äº‹é•¿çŽ‹ä¹ƒç¥¥˜q‘日接å—了《ä¸å›½èƒ½æºæŠ¥ã€‹è®°è€…采è®Ñ€?/p>
建立¼„›_®¶åº•“明白èÌŽâ€?/strong>
ä¸å›½èƒ½æºæŠ?/strong>åQšåœ¨ã€Šæ„è§ã€‹æå‡ºçš„é›¶ç¢³å·¥åŽ‚å»ø™®¾å…大路径ä¸ï¼Œž®¤å…¶å¼ø™°ƒâ€œå¥å…¨ç¢³æŽ’æ”¾æ ¸ç®—½Ž¡ç†ä½“ç³»åQŒå®žçŽ°ç§‘å¦ç®—¼„³â€ï¼Œòq¶å°†å…¶æŽ’在首è¦ä½¾|®ï¼Œæ‚(zh¨¨n)¨å¦‚何解读这一政ç–ä¿¡å·åQŸé›¶¼„›_·¥åŽ‚åº”å¦‚ä½•å®žçŽ°¿U‘å¦½Ž—ç¢³åQ?/p> 王乃¼œ?/strong>åQšâ€œç§‘å¦ç®—¼„³â€æ˜¯å»ø™®¾é›¶ç¢³å·¥åŽ‚çš„åŸº¼‹€å’Œå‰æï¼Œå…¶æ ¸å¿ƒåœ¨äºŽå¾ç«‹ä¸€å¥—ç³»¾lŸã€è§„范ã€é€æ˜Žä¸”坿 ¸æŸ¥çš„æ¸©å®¤æ°”ä½“æŽ’æ”¾æ ¸½Ž—体¾p…R€?/p> 具体而言åQŒåº”é‡ç‚¹æŠŠæ¡ä»¥ä¸‹ä¸‰ä¸ªå±‚é¢åQ?/p> ½W¬ä¸€åQŒéµå¾ªè§„èŒƒæ ‡å‡†ï¼Œæ˜Žç¡®æ ¸ç®—è¾¹ç•Œä¸Žæ–¹æ³•ã€‚æ ¸½Ž—工作必™åÖM¾æ®æƒå¨ã€ç»Ÿä¸€çš„æ ‡å‡†ä½“¾pÕd±•开。《æ„è§ã€‹å¯¹æ ¸ç®—é‡‡ç”¨çš„æ ‡å‡†è¿›è¡Œäº†å…·ä½“çš„è§„å®šã€‚éœ€è¦æ³¨æ„的是,ä¸åŒæ ‡å‡†ä½“系的侧é‡ç‚¹æœ‰æ‰€å·®å¼‚åQšå›½å†…çŽ°è¡Œæ ‡å‡†ä½“¾pÖM¸»è¦èšç„¦äºŽä¼ä¸šç›´æŽ¥æŽ’放åQˆèŒƒå›?åQ‰ä¸Žèƒ½æºç›¸å…³é—´æŽ¥æŽ’放åQˆèŒƒå›?åQ‰ï¼Œæ—¨åœ¨å¤¯å®žåŸºç¡€æŽ’放数æ®çš„准¼‹®æ€§ä¸Žå¯æ¯”性;而国际先˜q›æ ‡å‡†åˆ™æ›´åŠ å¼ø™°ƒå¯¹äh(hu¨¢n)值链上下渔R—´æŽ¥æŽ’放(范围3åQ‰çš„æ ¸ç®—与披éœÔŒ¼Œä»¥æŽ¨åЍä¼ä¸šæ‰¿æ‹…æ›´òq¿æ³›çš„碳½Ž¡ç†è´£ä“Q。ä¼ä¸šåœ¨å®žè·µä¸ï¼Œå¯ä»¥ä»¥å›½å†…å¼ºåˆ¶è§„èŒƒäØ“åŸºç¡€åQŒåƈ¿U¯æžå¯ÒŽ(gu¨©) ‡å›½é™…é«˜æ ‡å‡†ï¼Œé€æ¥æž„å¾è¦†ç›–“范å›?+2+3â€çš„å®Œæ•´æ ¸ç®—èƒ½åŠ›åQŒäؓ带动全äñ”业链ååŒé™ç¢³æä¾›æ•°æ®æ”¯æ’‘ã€?/p> ½W¬äºŒåQŒä¾æ‰˜æ•°å—化工具åQŒæå‡æ•°æ®è´¨é‡ä¸Žæ ¸ç®—æ•ˆçŽ‡ã€‚å……åˆ†åˆ©ç”¨çŽ°ä»£ä¿¡æ¯æŠ€æœ¯ï¼Œæ¯”å¦‚åQŒèƒ½è€—监‹¹‹ç³»¾lŸã€ç¢³½Ž¡ç†òq›_°½{‰ï¼Œå®žçŽ°å…³é”®æŽ’æ”¾æ•°æ®çš„自动采集ã€å®žæ—¶ä¼ è¾“ä¸Žé›†ä¸½Ž¡ç†åQŒä¸ä»…能大幅å‡å°‘人工记录å¯èƒ½äº§ç”Ÿçš„误差,æå‡æ•°æ®çš„一致性与时效性,更能为动æ€ç›‘æŽ§ã€æ·±åº¦åˆ†æžå’ŒæŒç®‹ä¼˜åŒ–æä¾›åšå®žçš„æ•°æ®åº•座ã€?/p> ½W¬ä¸‰åQŒå¾ç«‹æ ¸æŸ¥ä¸ŽæŠ«éœ²æœºåˆ¶åQŒç¡®ä¿å…¬ä¿¡åŠ›ä¸Žé€æ˜Žåº¦ã€‚æ ¸½Ž—结果的真实性与å¯ä¿¡åº¦è‡³å…³é‡è¦ã€‚ä¼ä¸šåº”ä¸ÕdŠ¨å»ºç«‹å®šæœŸ½W¬ä¸‰æ–ÒŽ(gu¨©) ¸æŸ¥æœºåˆÓž¼Œòq¶åœ¨éµå®ˆç›¸å…³æ³•è§„çš„å‰æä¸‹åQŒè‡ªæ„р规范地披露自èín的碳排放数æ®ã€å‡æŽ’行动与¾l©æ•ˆåQŒä»¥æ¤åÅžæˆæœ‰æ•ˆçš„外部¾U¦æŸä¸Žå€’逼机åˆÓž¼Œž®†ç¢³æŽ’放½Ž¡ç†çœŸæ£¾U›_…¥æ ¸å¿ƒ˜qè¥åQŒæŒ¾læå‡ç®¡ç†æ°´òq›_’Œå‡æŽ’实效ã€?/p> å› æ¤åQŒâ€œç§‘å¦ç®—¼„³â€ç»éžç®€å•ä¼°½Ž—ï¼Œè€Œæ˜¯é€šè¿‡æ ‡å‡†å¼•é¢†ã€æŠ€æœ¯èµ‹èƒ½å’Œæœºåˆ¶ä¿éšœåQŒäØ“ä¼ä¸š¼„ÏxŽ’æ”‘Ö¾ç«‹ä¸€æœ¬æ¸…æ™°ã€å‡†¼‹®ã€ç»å¾—è“v‹‚€éªŒçš„“明白èÌŽâ€ã€‚这本è̎既是ä¼ä¸šæ‘¸æ¸…自èín¼„›_®¶åº•ã€è§„划科å¦å‡æŽ’èµ\径的èµïL(f¨¥ng)‚¹åQŒä¹Ÿæ˜¯å…¶å±¥è¡ŒçŽ¯å¢ƒè´£ä“Qã€å‚ä¸Žç»¿è‰²å¸‚åœºç«žäº‰ã€æœ€¾lˆå®žçް零¼„³ç›®æ ‡çš„æ ¸å¿ƒåŸºçŸ³ã€?/p> 借助“数å—大脑â€å®žçŽ°ç²¾å‡†ç®¡¼„?/strong> ä¸å›½èƒ½æºæŠ?/strong>åQšã€Šæ„è§ã€‹åŒæ—¶æå‡ºâ€œæå‡æ•°å—åŒ–æ™ø™ƒ½åŒ–æ°´òq»I¼Œå®žçŽ°æ™ø™ƒ½æŽ§ç¢³â€ï¼Œå…¶ä¸ä¼šæ¶‰åŠå“ªäº›å…³é”®æŠ€æœ¯ï¼Ÿ 王乃¼œ?/strong>åQšæ™ºèƒ½æŽ§¼„³ä½“¾pÀL—¨åœ¨å°†¼„ÏxŽ’æ”„¡š„¾_‘Ö‡†æ ¸ç®—è½¬åŒ–ä¸ºå¯æ‰§è¡Œçš„凿ޒ决½{–ã€‚å…¶æ ¸å¿ƒæ˜¯è¿ç”¨ç‰©è”网ã€å¤§æ•°æ®ã€ähå·¥æ™ºèƒ½ç‰æŠ€æœ¯ï¼Œå®žçŽ°ä»Žâ€œäº‹åŽæ ¸½Ž—â€å‘“过½E‹ç®¡æŽ§â€ä¸Žâ€œå‰çž»é¢„‹¹‹â€çš„æ¼”è¿›åQŒå®žçŽ°èƒ½è€—ä¸Ž¼„ÏxŽ’æ”„¡š„¾_‘Ö‡†è®¡é‡ã€ç²¾¾l†ç®¡æŽ§ã€æ™ºèƒ½å†³½{–与å¯è§†å‘ˆçްã€?/p> 具体æ¥çœ‹åQŒç‰©è”ç½‘ä¸Žå¤§æ•°æ®æž„æˆåŸºç¡€åQŒé€šè¿‡å®žæ—¶ç›‘测与数æ®åˆ†æžï¼Œå®žçް¼„ÏxŽ’æ”„¡š„¾_„¡»†æ„ŸçŸ¥ã€åЍæ€ä¼˜åŒ–与é—环½Ž¡ç†ã€‚äh工智能则æä¾›æ™ø™ƒ½å†³ç–支æŒåQŒåˆ©ç”¨é¢„‹¹‹æ¨¡åž‹ç ”判趋åŠÑ€é¢„è¦å¼‚常,òq¶æŒ–掘潜在的节能é™ç¢³½Iºé—´ã€?/p> æ€ÖM¹‹åQŒæ™ºèƒ½æŽ§¼„³é€šè¿‡æž„å¾â€œç›‘‹¹‹â€”分æžâ€”预è¦â€”优化â€çš„æ™ø™ƒ½ä½“ç³»åQŒä¸ä»…æå‡äº†½Ž¡ç†èƒ½åŠ›åQŒæ›´é©±åЍä¼ä¸šä»Žâ€œç²¾å‡†æ ¸½Ž—â€è¿ˆå‘â€œé«˜æ•ˆå‡æŽ’â€ï¼Œæ˜¯å¾è®ùN›¶¼„›_·¥åŽ‚çš„æ ¸å¿ƒè·¯å¾„ã€?/p> ¼„Ïxе销è¦ç”¨å¥½CCER ä¸å›½èƒ½æºæŠ?/strong>åQšã€Šæ„è§ã€‹é’ˆå¯¹â€œç¢³æŠµé”€å’Œä¿¡æ¯æŠ«éœœy€ä½œå‡ÞZ¸€¾pÕdˆ—部çÖvåQŒåŒ…括“支æŒå¼€å±•绿ç”늻¿è¯äº¤æ˜“,˜q›ä¸€æ¥æå‡ç»¿è‰²ç”µ(sh¨´)力消è´ÒŽ(gu¨©)¯”例â€ï¼Œç”šè‡³â€œå¯ä»¥é€šè¿‡è·¨å¢ƒ¼„³äº¤æ˜“ç‰æ–¹å¼˜q›è¡ŒæŠµé”€â€ï¼Œ˜q™äØ“é›¶ç¢³å·¥åŽ‚å»ø™®¾æä¾›äº†å“ªäº›æ–°æœºé‡åQ?/p> 王乃¼œ?/strong>åQšã€Šæ„è§ã€‹æ˜Ž¼‹®äº†¼„ÏxŠµé”€å’Œç»¿ç”늻¿è¯äº¤æ˜“机åˆÓž¼Œ˜q™åœ¨å½“å‰é˜¶æ®µæ˜¯ç§‘å¦ä¸”实际的选择ã€?/p> 工业ä¼ä¸šž®¤å…¶æ˜¯é«˜è€—能行业ä¼ä¸šåQŒç¢³æŽ’放基数大,部分环节的脱¼„ÏxŠ€æœ¯è¿˜ä¸æˆç†Ÿã€æˆæœ¬è¿‡é«˜ï¼Œä¸å¯èƒ½ä¸€æ¥åˆ°ä½å®žçŽ°å®Œå…¨é›¶æŽ’æ”¾åQŒå¯¹äºŽé‚£äº›é€šè¿‡æŠ€æœ¯æ”¹é€ ã€ç®¡ç†ä¼˜åŒ–åŽå·²ç»â€œåº”å‡å°½å‡â€çš„剩余排放é‡ï¼Œç”¨æŠµé”€æ–¹å¼æ¥å¯¹å†ÔŒ¼Œæ—¢ç¬¦åˆäñ”业å‘展规律,åˆèƒ½é¼“励更多ä¼ä¸šä¸ÕdЍå‚ä¸Žå‡æŽ’ã€‚åŒæ—Óž¼ŒæŠµé”€æœºåˆ¶çš„è®¾è®¡ï¼Œä¹Ÿèƒ½è®©å‡æŽ’æ•ˆç›Šè{åŒ–äØ“¾l济收益åQŒåå‘æŽ¨åŠ¨ä½Ž¼„ÏxŠ€æœ¯é¡¹ç›®çš„è½åœ°å’ŒæŽ¨òq¿ï¼Œå½¢æˆè‰¯æ€§åó@环ã€?/p> 但这里è¦ç‰¹åˆ«æé†’åQŒä¼ä¸šåœ¨å‚与跨境¼„³äº¤æ˜“时一定è¦åšå¥½¼„³ä¿¡ç”¨è´¨é‡ç”„别。目å‰å›½é™…上的碳信用机制质é‡å‚å·®ä¸é½åQŒè¿‘些年也出çŽîCº†ä¸å°‘问题åQŒæ¯”å¦‚è‹±å›½ã€Šå«æŠ¥ã€‹æ›å…‰çš„巴西“幽ç늢³æ±‡â€é¡¹ç›®ï¼Œçœ‹ä¼¼æœ‰å‡æŽ’é‡åQŒå®žåˆ™æ²¡æœ‰çœŸå®žçš„æ°”å€™æ•ˆç›Šï¼Œå±žäºŽâ€œæ— æ•ˆç¢³ä¿¡ç”¨â€ï¼Œä¸ä»…没法实现真æ£å‡ç¢³åQŒè¿˜å¯èƒ½å¼•å‘“漂¾lŽì€é£Žé™©ã€?/p> 相比之下åQŒæˆ‘å›½çš„æ ¸è¯è‡ªæ„¿å‡æŽ’é‡ï¼ˆCCERåQ‰åœ¨™å¹ç›®å¼€å‘ã€å‡æŽ’釿 ¸ç®—ã€ç¬¬ä¸‰æ–¹å®¡å®šæ ¸æŸ¥½{‰çŽ¯èŠ‚éƒ½æœ‰ä¸¥æ ¼æ ‡å‡†ï¼Œè´¨é‡æ›´æœ‰ä¿éšœåQŒèƒ½çœŸæ£å¯¹åº”çœŸå®žçš„å‡æŽ’æˆæžœã€‚æ‰€ä»¥ï¼Œå»ø™®®ä¼ä¸šåœ¨è¿›è¡Œç¢³æŠµé”€æ—¶ä¼˜å…ˆé€‰æ‹©CCERåQŒæ—¢½E›_¦¥åˆèƒ½æ”¯æŒå›½å†…低碳产业å‘展åQŒè¿™ä¹Ÿæ˜¯æŽ¨åŠ¨é›¶ç¢³å·¥åŽ‚å»ø™®¾èµ°ç¨³èµ°å®žçš„é‡è¦ä¿éšœã€?/p> æ€ÖM¹‹åQŒå¾è®ùN›¶¼„›_·¥åŽ‚æ˜¯ä¸€™å¹ç»¼åˆæ€§ã€ç³»¾lŸæ€§å·¥½E‹ï¼Œæ¶‰åŠèƒ½æº¾l“æž„ã€å·¥è‰ºæŠ€æœ¯ã€èµ„金投入ã€ç®¡ç†æœåŠ¡ç‰å¤šä¸ªæ–šw¢çš„工作,也是我国工业体系¾l¿è‰²è½¬åž‹ä¸Žé«˜è´¨é‡å‘展的关键ä‹D措。它òq‰™ž½Ž€å•的排放归零åQŒè€Œæ˜¯ä¸€ä¸ªä¾æ‰˜ç³»¾lŸæ–¹æ³•论ã€èžåˆå…ˆ˜q›æŠ€æœ¯ã€å…¼™å„¡Ž°å®žå¯è¡Œæ€§çš„åŠ¨æ€æ¼”˜q›è¿‡½E‹ï¼šâ€œç§‘å¦ç®—¼„³â€æ˜¯åŸºçŸ³åQŒé€šè¿‡å»ºç«‹è§„范ã€é€æ˜Žã€å¯æ ¸æŸ¥çš„æ ¸½Ž—体¾p»ï¼Œä¸ÞZ¼ä¸šæ‘¸æ¸…ç¢³å®¶åº•ã€æ˜Ž¼‹®ç®¡ç†è¾¹ç•Œï¼›â€œæ™ºèƒ½æŽ§¼„³â€æ˜¯å¼•擎åQŒå€ŸåŠ©æ•°å—åŒ–ä¸Žæ™ø™ƒ½åŒ–技术,推动¼„³ç®¡ç†ä»Žäº‹å޾lŸè®¡å‘实时优化与å‰çž»é¢„测跃å‡åQŒå®žçŽ°é«˜æ•ˆå‡æŽ’ï¼›â€œç¢³æŠµé”€ä¸Žç»¿ç”?sh¨´)交易â€åˆ™æ˜¯å½“å‰æŠ€æœ¯ç»‹¹Žæ¡ä»¶ä¸‹çš„å¿…è¦è¡¥å……,为难以消除的剩余排放æä¾›åˆè§„ã€å¯é çš„å†²æŠµè·¯å¾„ã€‚ä¸‰è€…çŽ¯çŽ¯ç›¸æ‰£ï¼Œå…±åŒæž„æˆä»Žç²¾å‡†è®¤çŸ¥åˆ°ä¸ÕdЍ½Ž¡ç†ã€æœ€¾lˆè¶‹˜q‘于零的完整逻辑é—环åQŒäؓ工业ä¼ä¸šæä¾›äº†æ¸…æ™°ã€åŠ¡å®žä¸”å…·å¤‡å‰çž»æ€§çš„零碳转型行动框架ã€?/p>]]>
高效å‘电(sh¨´)æ ¸å¿ƒæŠ€æœ¯ï¼ˆ5¿U)
˜q™ç±»æŠ€æœ¯é€šè¿‡½Hç ´çƒåŠ›å¾ªçŽ¯æžé™æå‡æœºç»„效率åQŒæ˜¯æ–°å¾æœºç»„的主‹¹é€‰æ‹©ä¸Žè€æœº¾l„凾U§çš„关键路径ã€?/p>

¾pÈ»ŸèŠ‚èƒ½ä¼˜åŒ–æŠ€æœ¯ï¼ˆ5¿U)
èšç„¦æœºç»„å„çŽ¯èŠ‚èƒ½é‡æŸå¤±æŽ§åˆÓž¼Œé€šè¿‡¾_„¡»†åŒ–æ”¹é€ å®žçŽ°èƒ½æ•ˆæŒ–æ½œï¼Œé€‚é…å„类现役机组ã€?/p>

‘…低排放控制技术(5¿U)
¾l“åˆæœ€æ–°çŽ¯ä¿æ ‡å‡†ä¸Ž½Cø™Œƒå·¥ç¨‹¾l验åQŒå®žçŽ°çƒŸž®˜ã€ç¡«æ°®æ±¡æŸ“物的深度脱除ã€?/p>

ä½Žç¢³è½¬åž‹å‰æ²¿æŠ€æœ¯ï¼ˆ5¿U)
å“应《煤ç”?sh¨´)低¼„›_Œ–攚w€ å¾è®¾è¡ŒåŠ¨æ–¹æ¡ˆã€‹ï¼ŒæŽ¨åŠ¨æœºç»„å‘“零¼„³ç‡ƒæ–?¼„Ïx•é›†â€æ–¹å‘è{åž‹ã€?/p>

æ€È»“与展æœ?br/>
以上20™åÒŽ(gu¨©)Š€æœ¯ä¸åQ?20℃超‘…äÍ(f¨´)界ã€äºŒ‹Æ¡å†çƒã€çƒç”?sh¨´)è”äº§æ”¹é€ ç‰15™å¹å·²å®žçŽ°å¤§è§„æ¨¡å•†ä¸šåŒ–åº”ç”¨åQŒè€?00℃超‘…äÍ(f¨´)界ã€ç»¿æ°¨æŽºçƒ§ã€ç™¾ä¸‡å¨¾U§CCUS½{?™å¹åˆ™å¤„于½Cø™ŒƒæŽ¨å¹¿é˜¶æ®µã€‚å®ƒä»¬å…±åŒæž„æˆäº†ç…¤ç”µ(sh¨´)行业“高效节èƒ?‘…低排放+低碳转型â€çš„三ä½ä¸€ä½“技术体¾p»ï¼Œä¸ºç”µ(sh¨´)厂在ä¸åŒåœºæ™¯ä¸‹çš„æŠ€æœ¯é€‰åž‹ä¸Žç»„åˆæä¾›äº†æ¸…æ™°è·¯å¾„ã€?/p>]]>
公告披露åQŒä¸å›½ç”µ(sh¨´)力å¾è®¾è‚¡ä»½æœ‰é™å…¬å怺Ž1æœ?2æ—¥å¬å¼€½W¬å››å±Šè‘£äº‹ä¼š½W¬åå…æ¬¡ä¼šè®®ã€‚ç»æœ‰æ•ˆè¡¨å†³åQŒä¼šè®®å®¡è®®é€šè¿‡äº†ã€Šå…³äºŽé€‰ä‹Dä¸å›½ç”?sh¨´)åŠ›å»ø™®¾è‚¡ä†¾æœ‰é™å…¬å¸½W¬å››å±Šè‘£äº‹ä¼šå‰¯è‘£äº‹é•¿çš„议案》。公å¸è‘£äº‹ä¼šåŒæ„选ä‹D王å°å†›äؓ公帽W¬å››å±Šè‘£äº‹ä¼šå‰¯è‘£äº‹é•¿ã€?/p>
åŒæ—¶åQŒä¼šè®®å®¡è®®é€šè¿‡äº†ã€Šå…³äºŽè°ƒæ•´ä¸å›½ç”µ(sh¨´)力å¾è®¾è‚¡ä»½æœ‰é™å…¬å¸ç¬¬å››å±Šè‘£äº‹ä¼šæˆ˜ç•¥å§”员会æˆå‘˜çš„议案》。公å¸è‘£äº‹ä¼šåŒæ„ç”ÞqŽ‹ž®å†›æ‹…ä“Q公帽W¬å››å±Šè‘£äº‹ä¼šæˆ˜ç•¥å§”员会委员,调整åŽçš„æˆ˜ç•¥å§”员会主ä»ÖMØ“ä¸ç„°ç« ,委员为王ž®å†›ã€å¼ 兆祥ã€å™å宇ã€å¼ 国厚ã€?/p>

王å°å†›ç®€åŽ?
王å°å†›ï¼Œç”øP¼Œ1971òq?月出生,历ä“Qä¸å›½ç”?sh¨´)å¾é›†å›¢åŽä¸œå‹˜æµ‹è®¾è®¡ç ”究院有é™å…¬å¸æ“v外事业å‘展部副主仅R€é‡‡è´ä¸ŽçŽ°åœº½Ž¡ç†ä¸šåŠ¡éƒ¨ç»ç†ã€è®¾å¤‡æˆå¥—项目部副主任,‹¹·å¤–事业½Ž¡ç†éƒ¨å‰¯ä¸ÖM“QåQŒåœŸè€›_…¶Bureã€Feke1ã€Feke2讑֤‡æˆå¥—™å¹ç›®¾lç†ã€æ€Õd·¥½E‹å¸ˆåQŒåŠžå…¬å®¤ä¸ÖM“QåQ›ä¸å›½ç”µ(sh¨´)建集团åŽä¸œå‹˜?g¨°u)¹‹è®¾è®¡ç ”½I‰™™¢æœ‰é™å…¬å¸å‰¯æ€È»ç†ï¼›ä¸å›½ç”?sh¨´)å¾é›†å›¢åŽä¸œå‹˜æµ‹è®¾è®¡ç ”究院有é™å…¬å¸å…šå§”书记ã€å‰¯æ€È»ç†ï¼›ä¸å›½ç”?sh¨´)å¾é›†å›¢åŽä¸œå‹˜æµ‹è®¾è®¡ç ”究院有é™å…¬å¸å…šå§”副书记ã€è‘£äº‹ã€æ€È»ç†ï¼›ä¸å›½ç”?sh¨´)åŠ›å»ø™®¾é›†å›¢æœ‰é™å…¬å¸åŽä¸œåŒºåŸŸæ€»éƒ¨æ€È»ç†ã€å…šå·¥å§”副书讎ͼ›ä¸å›½ç”?sh¨´)åŠ›å»ø™®¾é›†å›¢åQˆè‚¡ä»½ï¼‰æœ‰é™å…¬å¸å…šå§”委员åQ›ä¸å›½ç”µ(sh¨´)力å¾è®ùN›†å›¢æœ‰é™å…¬å¸åŽä¸œåŒºåŸŸæ€»éƒ¨æ€È»ç†ã€å…šå·¥å§”副书讎ͼ›ä¸å›½ç”?sh¨´)åŠ›å»ø™®¾é›†å›¢æœ‰é™å…¬å¸å…šå§”常委åQ›ä¸å›½ç”µ(sh¨´)力å¾è®ùN›†å›¢æœ‰é™å…¬å¸åŽä¸œåŒºåŸŸæ€»éƒ¨æ€È»ç†ã€å…šå·¥å§”副书讎ͼ›ä¸å›½ç”?sh¨´)åŠ›å»ø™®¾é›†å›¢æœ‰é™å…¬å¸å…šå§”常委åQ›ä¸å›½ç”µ(sh¨´)力å¾è®¾è‚¡ä»½æœ‰é™å…¬å¸å…šå§”常委ã€å‰¯æ€È»ç†ï¼›ä¸å›½ç”?sh¨´)åŠ›å»ø™®¾é›†å›¢æœ‰é™å…¬å¸å…šå§”副书记ã€è‘£äº‹ã€æ€È»ç†ï¼›çŽîC“Qä¸å›½ç”?sh¨´)åŠ›å»ø™®¾è‚¡ä†¾æœ‰é™å…¬å¸å‰¯è‘£äº‹é•¿ã€?/p>]]>


新能æºç”µ(sh¨´)力业务ã€å¢ƒå¤–ä¸šåŠ¡ã€æ–°å…´ä¸šåŠ¡æˆä¸‰å¤§å¢žé•¿æ”¯æŸ±ã€?br/>ä¸å›½ç”?sh¨´)å¾èƒ½æºç”µ(sh¨´)åŠ›ä¸šåŠ¡å æ€ÕdˆåŒé¢63.1%åQŒæ–°½{‘ÖˆåŒé¢åŒæ¯”增长10.33%åQŒæˆä¸ºç»å¯¹å¢žé•¿å¼•æ“Žã€‚å…¶ä¸æ–°èƒ½æºä¸ŽæŠ½æ°´è“„能å 能æºç”?sh¨´)力业务?0%ã€?br/>
按地区æ¥çœ‹ï¼Œå¢ƒå†…òq´åº¦æ–°ç¾åˆåŒé¢åŒæ¯”增é•?.02%åQ›å¢ƒå¤–年度新½{‘ÖˆåŒé¢åŒæ¯”增长27.84%åQŒæ“v外业务æˆä¸ºé‡è¦å¢žé•¿çñ”ã€?/p>
ä¸å›½ç”?sh¨´)å¾å…¬å‘Šæ˜„¡¤ºçš„æ–°å…´äñ”业业务包å«ç®—力枢¾U½ã€å‚¨èƒ½ã€ç»¼åˆæ™ºæ…§èƒ½æºç‰é¢†åŸŸåQŒæ–°½{?036.86亿元åQŒåŒæ¯”æ¿€å¢?3.37%åQŒå¼€è¾Ÿç¬¬äºŒå¢žé•¿æ›²¾UÑ€?/p>

ä¸å›½èƒ½å¾å…¬å‘Šæ˜„¡¤ºåQ?025òq´å…¬å¸å·¥½E‹å¾è®¾æ¿å—ä¼ ¾lŸèƒ½æºä¸šåŠ¡æ–°½{‘ÖˆåŒé¢åŒæ¯”有所下é™åQŒä¸»è¦å› 该业务境外市场新½{‘ÖˆåŒæ‡L动所è‡ß_¼Œä½†å¢ƒå†…市场åšg¾l良好增长æ€åŠ¿åQŒåœ¨2024òq?9%高速增长的基础上,2025òq´ç‘ô¾lä¿æŒ?0%的较快增é•Ñ€‚新能æºåŠç»¼åˆæ™ºæ…§èƒ½æºæˆä¸ºå¢žé•¿ä¸»åŠ›ï¼Œå…¨å¹´½{„¡º¦é‡‘é¢5925.78亿元åQŒåŒæ¯”增é•?.70%ã€?br/>按地区æ¥çœ‹ï¼Œä¸å›½èƒ½å¾å¢ƒå†…òq´åº¦ç´¯è®¡æ–°ç¾åˆåŒé¢?0987.11亿元åQŒåŒæ¯”增é•?.05%åQ›å¢ƒå¤–年度ç¯è®¡æ–°½{‘ÖˆåŒé¢3506.73亿元åQŒåŒæ¯”增é•?.05%ã€?/p>

在这一˜q‡ç¨‹ä¸ï¼Œå…¨çƒèƒ½æº¾l“构转型和能æºåŸº¼‹€è®¾æ–½æ›´æ–°ã€æˆ‘国电(sh¨´)¾|‘æŠ•èµ„è§„æ¨¡åˆ›åŽ†å²æ–°é«˜ã€ç”µ(sh¨´)æºç»“æž„åŠ é€Ÿæ¸…‹z化转型ã€èƒ½æºåŸº¼‹€è®¾æ–½ä¸Žç®—åŠ›ç‰æ–°åž‹åŸºå¾æ·±åº¦èžåˆ½{‰å› ç´ ï¼Œå…±åŒæ”¯æ’‘ç€èƒ½æºåŸºå¾ä¸šåŠ¡½EÏx¥å¢žé•¿ã€?nbsp;
三大基å¾ä¼ä¸šå„擅胜场åQŒååŒå‘åŠ?/strong>
ä¸å›½ç”?sh¨´)å¾åQšå››å¤§æ ¸å¿ƒä¸šåŠ¡é©±åŠ¨ï¼Œæ–°å…´äº§ä¸šå¤šç‚¹½Hç ´
ä½œäØ“å…¨çƒæœ€å¤§ç”µ(sh¨´)力工½E‹æ‰¿åŒ…商和工½E‹è®¾è®¡ä¼ä¸šï¼Œä¸å›½ç”?sh¨´)徘qžç®‹6òq´è‰è”ENRå…¨çƒå·¥ç¨‹è®¾è®¡å…¬å¸æ¦œé¦–åQŒè¿ž¾l?1òq´ä¿æŒç”µ(sh¨´)力工½E‹æ‰¿åŒ…å…¨çƒç¬¬ä¸€ã€?025òq´èµ„产总é¢è¾?.52万亿元,“åå››äº”â€æœŸé—´å¢žé•?5%。业务布局上åÅžæˆâ€œæ°´ã€èƒ½ã€åŸŽã€æ•°â€å››å¤§æ ¸å¿ƒé¢†åŸŸï¼Œæ°´ç”µ(sh¨´)装机˜q?800万åƒç“¦ï¼Œæ‰¿å¾çš„é›…é²è—布江下游水电(sh¨´)工程½{‰å›½å®¶çñ”™å¹ç›®å½°æ˜¾å…¶æŠ€æœ¯å®žåŠ›ã€?025òq´æ•°å—业务新½{‘ÖˆåŒé¢é¦–次½Hç ´500亿元ã€?br/>ä¸å›½èƒ½å¾åQšå››å¤§è{åž‹èµ\径超å‰å¸ƒå±€
ä¸å›½èƒ½å¾æˆ˜ç•¥ä¸ºâ€œä¸€ä¸ªä¸å¿ƒï¼Œä¸¤ä¸ªæ”¯æ’‘点â€ï¼Œòq¶ä»¥â€œåˆ›æ–°é©±åЍã€ç»¿è‰²ä½Ž¼„Ÿë€æ•°å—智慧ã€å…±äº«èžåˆâ€å››å¤§è{åž‹äØ“è·¯å¾„åQŒåœ¨åŽ‹ç¾ƒ½Iºæ°”å‚¨èƒ½ã€æ¶²‹¹ç”µ(sh¨´)æ± ã€æ°¢å‚¨èƒ½½{‰å‰æ²‰K¢†åŸŸå®žçŽ°å¤š™å¹å…¨çƒé¦–创ã€?025òq´å¾æˆæŠ•˜qå…¨çƒæœ€å¤?00MW¾U§åŽ‹¾~©ç©ºæ°”储能电(sh¨´)站,å•ç«™òq´è°ƒå³°èƒ½åŠ›è¾¾24亿åƒç“¦æ—¶åQ›å‘å¸?0余部高水òqÏx™ºåº“报告,全年累计获得授æƒä¸“利2049™å¹ï¼Œå½¢æˆ7ä¸?00亿çñ”æ ¸å¿ƒå¸‚åœºã€?br/>ä¸å›½å®‰èƒ½åQšåº”急ä¿éšœå°–兵,攚w©è½¬åž‹æé€?/strong>
转隶˜q‡æ¸¡äº”å¹´æ¥ï¼Œä¸å›½å®‰èƒ½èšç„¦â€œå·¥½E‹æ•‘æ´é‡Žæˆ˜å†›â€å®šä½ï¼Œ2025òq´åº”急救æ´ä‹Éå‘½æ›´åŠ å˜ªæ˜¾ï¼Œå…¨å¹´ç´¯è®¡åŠ¨ç”¨5.91万äh‹Æ¡ã€è£…å¤?.42万尋ơ,共å‚ä¸?9çœï¼ˆè‡ªæ²»åŒºã€ç›´è¾–市åQ?5èµähŠ¢é™©æ•‘æ´ä“Q务,创下转ä¼ä»¥æ¥å‡ºåŠ¨è§„æ¨¡ä¹‹æœ€ã€‚æ–°½{‘ÖˆåŒè´¨é‡æœ‰æ•ˆä¼˜åŒ–。辽å®å¤§é›…æ²³ã€æµ™æ±Ÿæ¾é˜Ÿë€å®å¤ç‰›é¦–å±±½{?0多个国家é‡ç‚¹æŠ½æ°´è“„能工程æ£å¦‚ç«å¦‚茶推˜q›å¾è®¾ã€‚åœ¨åº”æ€¥æ•‘æ´æŠ€æœ¯é¢†åŸŸã€æ°´ç”?sh¨´)å¾è®ùN¢†åŸŸæ–©èŽïL(f¨¥ng)³»åˆ—çªç ´æ€§æˆæžœã€?br/>从ç»è¥è´¨æ•ˆçœ‹åQŒä¸‰å¤§é›†å›¢å‡èŽ·å›½èµ„å§”ä¸šç‡Wè€ƒæ ¸ä¼˜è‰¯è¯„äh(hu¨¢n)。ä¸å›½ç”µ(sh¨´)廸™¿ž¾l?2òq´èŽ·ä¸Šå¸‚å…¬å¸ä¿¡æ¯æŠ«éœ²A¾c»è¯„仸P¼›ä¸å›½èƒ½å¾2025òq´å‡€åˆ©æ¶¦åŒæ¯”增长11.6%åQ›ä¸å›½å®‰èƒ½å®žçŽ°â€œç¨³ä¸æœ‰˜q›â€çš„¾l济˜qè¡Œç›®æ ‡ã€‚ä¸‰è€…åœ¨ä¸šåŠ¡ä¾§é‡ä¸ŠåÅžæˆäº’补:ä¸å›½ç”?sh¨´)å¾å¼ÞZºŽå…¨äñ”业链集æˆåQŒä¸å›½èƒ½å»ºç²¾äºŽæŠ€æœ¯åˆ›æ–îC¸Žå‚¨èƒ½½Hç ´åQŒä¸å›½å®‰èƒ½ä¸“于应急ä¿éšœï¼Œå…±åŒæž„å¾äº†ç”µ(sh¨´)力基建的完整生æ€ã€?br/>
“å五五â€å®šä½ï¼šé”šå®šæ–°ç›®æ ‡ï¼Œå¼€å¯æ–°½‹‡ç«
ä¸å›½ç”?sh¨´)å¾æå‡ºä»¥â€œæ·±åŒ–åˆ›æ–°é©±åŠ¨ã€æ·±åŒ–‘匼„³â€™é©±åŠ¨ã€æ·±åŒ–数智驱动â€äؓ路径åQŒæŽ¨åЍäñ”ä¸šç»“æž„æ ¹æœ¬æ€§è°ƒæ•´ã€‚å…¶ç›®æ ‡åŒ…æ‹¬¾l¿è‰²åŒ–低¼„›_Œ–数智化å‘展模å¼åŸºæœ¬åÅžæˆï¼Œä¸»è¦æŒ‡æ ‡å›½å†…领先òq¶è¿›å…¥ä¸–界一‹¹èƒ½æºä¼ä¸šå‰åˆ—。在“水ã€èƒ½ã€åŸŽã€æ•°â€é¢†åŸŸæŒ¾l优化布局åQŒæå‡å›½é™…化¾lè¥æ°´åã^ã€?br/>ä¸å›½èƒ½å¾çž„å‡†â€œæ‰“é€ å€¼å¾—ž®Šé‡çš„世界一‹¹èƒ½æºç”µ(sh¨´)力水利基¼‹€è®¾æ–½å»ø™®¾é›†å›¢â€ï¼Œé€šè¿‡â€œä¸€ä¸‰äº”七â€å®žæ–½æŽªæ–½åŠ å¿«ä¸‰ä¸ªè{型(大而全å‘强而优ã€ä¼ ¾lŸèƒ½æºå‘¾l¿è‰²ä½Žç¢³ã€ç®¡ç†æ¨¡å¼å‘市场化ç»è¥ï¼‰ã€‚å…¶é‡å¤§™å¹ç›®å¦‚甘肃酒æ³?00å…†ç“¦åŽ‹æ°”å‚¨èƒ½å·¥ç¨‹ã€æ–°ç–†å“ˆå¯†å…‰çƒå‚¨ä¸€ä½“化基地½{‰ï¼Œž®†æˆä¸ºæ–°åž‹ç”µ(sh¨´)力系¾lŸå¾è®„¡š„关键支点。预计“åäº”äº”â€æœŸé—ß_¼Œä»Žå›½é™…端看,全çƒå‘电(sh¨´)装机ž®†è¾¾åˆ?49亿åƒç“¦å·¦å»I¼Œå¯å†ç”Ÿèƒ½æºè£…机将辑ֈ°¾U?03亿åƒç“¦ï¼›ä»Žå›½å†…端看,全çƒå‘电(sh¨´)新增装机ž®†è¾¾åˆ?5亿åƒç“¦ï¼Œæ–°èƒ½æºå¹´å‡æ–°å¢žè£…æœ?亿åƒç“¦ä»¥ä¸Šï¼Œæ°´åˆ©å›ºå®šèµ„äñ”投资较“å四五â€å¢žé•?0%ã€?br/>ä¸å›½å®‰èƒ½æ˜Žç¡®â€?133â€æˆ˜ç•¥ä½œä¸ºå…¶â€œåäº”äº”â€æ—¶æœŸåŠæœªæ¥å‘å±•çš„æ ¸å¿ƒæˆ˜ç•¥æ¡†æžÓž¼Œè‡´åŠ›æ‰“é€ ï¼šä¸€‹¹çš„工程应急救æ´â€œé‡Žæˆ˜å†›â€ã€å›½å®‰™˜ŸåQ›ä¸€‹¹çš„åŸºç¡€è®¾æ–½å»ø™®¾æ‰¿åŒ…商;一‹¹çš„安全应急æœåŠ¡ä¾›åº”å•†ã€‚é€šè¿‡ä¼˜åŒ–ä¸šåŠ¡¾l“æž„ã€æå‡æŠ€æœ¯æ°´òqŸë€å¼ºåŒ–市场竞争力åQŒå®žçŽîC»Žä¼ ç»Ÿå·¥ç¨‹å»ø™®¾å‘å·¥½E‹åº”急救æ´ä¸Žå®‰å…¨åº”急æœåŠ¡æ·±åº¦èžåˆçš„转型åQŒæå‡ä¼ä¸šæ•´ä½“äh(hu¨¢n)å€¼åˆ›é€ èƒ½åŠ›ã€?br/>围绕能æºè½¬åž‹çš„ç³»¾lŸæ€§è¦æ±‚ï¼Œç´§æ¡æ–°è´¨ç”Ÿäñ”力培育的é‡è¦æŠ“手åQŒä¸å›½ç”µ(sh¨´)建ã€ä¸å›½èƒ½å»ºã€ä¸å›½å®‰èƒ½ä¸‰å¤§å¤®ä¼ä½œä¸ø™ƒ½æºåŸºå»ÞZ¸»åЛ军åQŒé€šè¿‡å·®å¼‚化定ä½ä¸ŽååŒå‘展åQŒæ£æŽ¨åŠ¨æˆ‘å›½èƒ½æºç”?sh¨´)力¾pÈ»Ÿå‘安全ã€é«˜æ•ˆã€ç»¿è‰ŒÓ€æ™ºèƒ½æ–¹å‘迈˜q›ã€?/p>]]>
ç›®å‰åQŒåŽèƒ½çŸ³å²›æ¹¾æ ¸ç”µ(sh¨´)开呿œ‰é™å…¬å¸è‚¡æƒç»“æž„äØ“åQšåŽèƒ½æ ¸ç”?sh¨´)开呿œ‰é™å…¬å¸æŒè‚?0%åQŒå›½å®¶æ ¸ç”‰|Š€æœ¯æœ‰é™å…¬å¸æŒè‚?5%åQŒåŽèƒ½å›½é™…电(sh¨´)力股份有é™å…¬å¸æŒè‚?2.5%åQŒåŽèƒ½å›½é™…电(sh¨´)力开å‘公叿Œè‚?2.5%ã€?/p>
本次挂牌的è{让方ä¸ÞZØ“åŽèƒ½å›½é™…ç”?sh¨´)力开å‘å…¬å¸ï¼Œæ‹Ÿè{è®©å…¶æŒæœ‰çš„åŽèƒ½çŸ³å²›æ¹¾æ ¸ç”µ(sh¨´)开呿œ‰é™å…¬å?0%è‚¡æƒåQŒè{让底ä»?52368.934万元ã€?/p>
æ®åŒ—äº¤æ‰€åŒæ¥æŠ«éœ²çš„æ ‡çš„ä¼ä¸šä¸»è¦èƒ¦åŠ¡æŒ‡æ ‡æ˜¾½Cºï¼ŒåŽèƒ½çŸ›_²›æ¹¾æ ¸ç”?sh¨´)开呿œ‰é™å…¬å?025òq?æœ?æ—?10æœ?1日实现应用利æ¶?200.05万元åQŒå‡€åˆ©æ¶¦4650.03万元åQ›æˆªè‡?025òq?0æœ?1日,资äñ”总计2119389.26万元åQŒè´Ÿå€ºæ€»è®¡1480488.02万元åQŒæ‰€æœ‰è€…æƒç›?38901.24万元ã€?/p>

“åäº”äº”â€æ—¶æœŸï¼Œæˆ‘国˜q›å…¥åŠ å¿«å»ø™®¾æ–°åž‹èƒ½æºä½“系的关键阶ŒDüc€‚ä¾›çƒä½œä¸ø™ƒ½æºæ¶ˆè´¹å’ŒåŸŽå¸‚¼„ÏxŽ’æ”„¡š„关键领域åQŒå…¶¾l¿è‰²ä½Žç¢³è½¬åž‹å·²ä»Žâ€œé€‰ç”题â€è¿›é˜¶äؓ“必½{”题â€ã€‚当å‰ï¼Œè¡Œä¸šæ£é¢ä¸´æ”»åšæ·±æ°´åŒºåQšä¸€æ–šw¢åQŒä¼ ¾lŸä¾›çƒæ¨¡å¼äºŸå¾…çªç ß_¼Œ¾pÈ»Ÿèƒ½æ•ˆæå‡ã€å¤šèƒ½äº’è¡¥ååŒã€æ™ºæ…§åŒ–˜q维是æå‡ç”Ÿå˜èƒ½åŠ›çš„æ ¸å¿ƒåQ›å¦ä¸€æ–šw¢åQŒä½Ž¼„Œ™{åž‹ä»é¢äÍ(f¨´)技术èµ\å¾„é€‰æ‹©ã€æˆæœ¬ç–导机制缺失ã€è§„模化应用瓉™¢ˆ½{‰çŽ°å®žæŒ‘æˆ˜ã€‚ä¸Žæ¤åŒæ—Óž¼Œä»Žå¤§è§„模çƒç½‘到分布å¼èƒ½æºç«™ï¼Œä»Žé›¶¼„›_›åŒºçš„供能è“图到工业浽E‹çš„æ·±åº¦è„Þq¢³åQŒæ–°çš„需求与场景æ£äØ“è¡Œä¸šå¼€è¾Ÿå‰æ‰€æœªæœ‰çš„å‘展空间ã€?/p>
在æ¤èƒŒæ™¯ä¸‹ï¼Œä¸å›½èŠ‚èƒ½å会çƒç”µ(sh¨´)产业专业委员会定äº?026òq?æœ?2日至24æ—¥ä‹D办â€?026低碳供çƒé«˜è´¨é‡å‘展大会暨½W¬ä¸‰å±Šæ–°èƒ½æºä¾›çƒæŠ€æœ¯äº¤‹¹ä¼šâ€ã€‚æœ¬å±Šå¤§ä¼šä»¥â€œé‡æž„çƒåŠ›ï¼šä½Žç¢³ä¾›çƒ¾pÈ»Ÿçš„共生之路â€äؓ主题åQŒæ—¨åœ¨èšç„¦æ–°åž‹èƒ½æºä½“¾pÖM¸‹çš„æ–°åž‹çƒåŠ›ç³»¾lŸæž„å»ºï¼ŒæŽ¢å¯»ä¸€æ¡æ‰“通æºã€ç½‘ã€è·ã€å‚¨åQŒå…¼™å‘Ö®‰å…¨ã€ç»‹¹Žä¸Žä½Žï¼ˆé›Óž¼‰¼„³çš„å¯è¡Œè·¯å¾„ã€?/p>
大会ž®†è®¾ç«‹â€œæˆ˜ç•¥å‰çž…R€ç³»¾lŸé‡æž„ã€æ•°æ™ø™µ‹èƒ½ã€æŠ€æœ¯ç ´ç•Œã€ç”Ÿæ€å…±åˆ›â€äº”大交‹¹æ¿å—,èšç„¦å‰æ²¿‘‹åŠ¿åQŒç›´å‡ÀL–°èƒ½æºä¾›çƒè§„模化ã€ä½™çƒåˆ©ç”¨ã€é•¿è¾“输é…ã€æ™ºæ…§çƒ¾|‘åŠé›¶ç¢³å›åŒºå»ø™®¾½{‰æ ¸å¿ƒåœºæ™¯çš„è½åœ°æŒ‘战åQŒè‡´åŠ›äºŽæä¾›ä»Žé¡¶å±‚è®¾è®¡åˆ°å®žæˆ˜ç ´å±€çš„å…¨æ™¯å¼è§£å†³æ–ÒŽ(gu¨©)¡ˆã€?/p>
我们诚邀产业铑ք相关å•ä½å…Þpšä¸€å ‚,直é¢çœŸé—®é¢˜ã€å…±äº«æ–°æˆæžœã€å…±å»ºæ–°ç”Ÿæ€ï¼Œå…±åŒæŽ¨åЍ供çƒè¡Œä¸š˜qˆå‘高质é‡ã€å¯æŒç®‹çš„低åQˆé›¶åQ‰ç¢³æœªæ¥ã€?/p>
一ã€å¤§ä¼šç»„¾l?/strong>
ä¸ÕdŠžå•ä½åQšä¸å›½èŠ‚èƒ½åä¼?/p>
承办å•ä½åQšä¸å›½èŠ‚èƒ½å会çƒç”?sh¨´)äñ”业专业委员ä¼?/p>
¾|‘络å办åQšä¸èƒ½ä¾›çƒç½‘ã€ä¸èƒ½æ–°èƒ½æºä¾›çƒ¾|‘ã€ä¸èƒ½æ™ºæ…§ä¾›çƒç½‘
二ã€ä¼šè®®æ—¶é—´åŠåœ°ç‚¹
æ—‰™—´åQ?026òq?4æœ?2日至24日(4æœ?2日报刎ͼ‰
地点åQšæ²³åŒ—é›„å®‰ï¼ˆå…·ä½“åœ°ç‚¹å¾…å®šåQ?/p>
三ã€å¤§ä¼šæ ¸å¿ƒè®®½E‹åŠä¸»è¦å†…容
åQˆä¸€åQ‰æˆ˜ç•¥å‰çž»ï¼šæ–°åž‹çƒåŠ›¾pÈ»Ÿ™å¶å±‚设计与低åQˆé›¶åQ‰ç¢³è½¬åž‹
èšç„¦â€œå五五â€èƒ½æºè§„划与¼„ÏxŽ’æ”‘ÖŒæŽ§ä¸‹çš„ä¾›çƒèƒ½æºä½Ž¼„Œ™{型与新型çƒåŠ›¾pÈ»Ÿæž„å¾ã€?/p>
1åQ‰æ–°åž‹çƒåŠ›ç³»¾lŸæž„建;
2åQ‰æ–°æ”¿ç–环境下供çƒè¡Œä¸šè{åž‹èµ\径与商业模å¼åˆ›æ–°åQ?/p>
3åQ‰ä¾›çƒä¼ä¸šç¢³æ ¸ç®—体系与市场化机制应对åQ?/p>
4åQ‰é›¶¼„›_›åŒø™ƒ½æºç³»¾lŸè§„åˆ’ä¸Žæ ‡å‡†è§£è¯»ã€?/p>
åQˆäºŒåQ‰ç³»¾lŸé‡æž„:多æºååŒä¸Žé•¿è¾“è°ƒé…?/p>
èšç„¦çƒæº¾l“æž„å˜é©ã€å¤§è§„模新能æºä¾›çƒç‰ä½Žç¢³çƒåŠ›¾pÈ»Ÿæž„å¾åQŒä¸Žæºå¤´æ·±åº¦èŠ‚èƒ½ã€?/p>
1åQ‰è·¨åŒºåŸŸå·¥ä¸šä½™çƒåˆ©ç”¨ä¸Žé•¿è¾“烾|‘关键技术;
2åQ‰å¤šèƒ½äº’补系¾lŸï¼ˆåœ°çƒèƒ½ã€ç©ºæ°”能ã€ç”Ÿç‰©è´¨èƒ½ã€å¤ªé˜Œ™ƒ½ã€å‚¨çƒç‰åQ‰è§„划与耦刘q行åQ?/p>
3åQ‰çƒæºä¾§æ·±åº¦èŠ‚èƒ½æŠ€æœ¯ï¼ˆå¦‚ç‡ƒæ°”é”…ç‚‰çƒŸæ°”ä½™çƒæ·±åº¦å›žæ”¶ã€é«˜æ•ˆç‡ƒçƒ§ä¼˜åŒ–)与集æˆåº”用;
4åQ‰å¤§åž‹çƒåŠ›ç³»¾lŸä¸Žåˆ†å¸ƒå¼çƒåŠ›ç³»¾lŸçš„ä½Žç¢³ä¾›çƒæ¨¡å¼é‡æž„实践ã€?/p>
åQˆä¸‰åQ‰æ•°æ™ø™µ‹èƒ½ï¼šæ™ºæ…§ä¾›çƒä¸Žç²¾ç›Šè¿è?/p>
èšç„¦æ•°å—åŒ–ã€æ™ºèƒ½åŒ–技术驱动系¾lŸèƒ½æ•ˆä¸ŽæœåŠ¡å‡çñ”ã€?/p>
1åQ‰åŸºäºŽæ•°å—åªç”Ÿçš„全网仿真与智能调度,AIè´Ÿè·é¢„测与溾|‘端ååŒä¼˜åŒ–½{‰ï¼›
2åQ‰çƒ¾|‘ç³»¾lŸèŠ‚èƒ½æŠ€æœ¯ï¼Œæ°´æÜ‡ã€é˜€é—¨ç‰å…³é”®è®‘Ö¤‡èŠ‚èƒ½ä¸Žæ°´åŠ›åã^è¡¡ç²¾¾l†åŒ–调节åQ?/p>
3åQ‰æ¢çƒç«™æ— äh值守与管¾|‘åÙE‹‚€æŠ€æœ¯ï¼›
4åQ‰æ™ºæ…§å®¢æœä¸Ž¾_‘Ö‡†æœåŠ¡òq›_°å»ø™®¾åQ?/p>
åQˆå››åQ‰æŠ€æœ¯ç ´ç•Œï¼šå‰æ²¿æŠ€æœ¯ä¸Žé›†æˆåˆ›æ–°
èšç„¦æ–°èƒ½æºä¾›çƒæŠ€æœ¯è§„模化应用½{‰ä½Ž¼„³ä¾›çƒæŠ€æœ¯çªç ´ä¸Ž¾pÈ»Ÿé›†æˆæ–ÒŽ(gu¨©)¡ˆã€?/p>
1åQ‰ä¸æ·±å±‚地çƒã€é«˜æ¸©çƒæ³ëŠ‰é«˜æ•ˆçƒæºæŠ€æœ¯è¿›å±•ï¼›
2åQ‰è·¨å£èЂ傍çƒã€ç›¸å˜å‚¨çƒç‰ç‰|´»æ€§æå‡æŠ€æœ¯ï¼›
3åQ‰ç”¨æˆ·ä¾§è®¡é‡ã€è°ƒæŽ§ä¸ŽèŠ‚èƒ½äº’åŠ¨æŠ€æœ¯å®žè·µï¼›
4åQ‰æ°¢èƒ½ä¸Žæ ¸èƒ½½{‰ä¾›çƒæŠ€æœ¯å‰çž…R€?/p>
åQˆäº”åQ‰ç”Ÿæ€å…±åˆ›ï¼šå•†ä¸šæ¨¡å¼ä¸Žè½åœ°å®žè·?/p>
èšç„¦å¸‚åœºæœºåˆ¶åˆ›æ–°ä¸Žå¯æŒç®‹å‘展路径与项目è½åœ°ã€?/p>
1åQ‰ä½Ž¼„³ä¾›çƒé¡¹ç›®æŠ•èžèµ„模å¼ä¸Žäh(hu¨¢n)æ ¼æœºåˆ¶åˆ›æ–ŽÍ¼›
2åQ‰æ”¿ä¼ååŒæŽ¨åŠ¨åŽ¿åŸŸä½™çƒåˆ©ç”¨ä¸Žèƒ½æºè§„划实践åQ?/p>
3åQ‰æ¸…‹z低¼„›_–æš–å¯æŒç®‹˜qè¥æ¨¡å¼ä¸Žæ¡ˆä¾‹å‰–æžï¼›
4åQ‰äñ”业链ååŒåˆ›æ–°òq›_°ä¸Žç”Ÿæ€åˆä½œæž„建ã€?/p>
å››ã€åŒæœŸæ´»åŠ?/strong>
ä½Žç¢³ä¾›çƒæŠ€æœ¯å±•½CºåŒºåQŒå°†èšç„¦å±•示节能供çƒè£…备ã€ç»¿è‰²ä½Ž¼„³ä¾›çƒæŠ€æœ¯ã€ç³»¾lŸé›†æˆè§£å†Ïx–¹æ¡ˆã€æ ¸å¿ƒä½ŽåQˆé›¶åQ‰ç¢³æŠ€æœ¯ä¸Žæ•°æ™ºåŒ–技术ç‰åQŒå‘ˆçŽ°æ–°åž‹çƒåŠ›ç³»¾lŸä¸‹ä½Žç¢³ä¾›çƒæŠ€æœ¯ç”Ÿæ€å…¨æ™¯ã€?/p>
五ã€å‚会ähå‘?/strong>
相关政府åŠè¡Œä¸šç®¡ç†éƒ¨é—¨äh员;çƒåЛ集团åQŒçƒç”?sh¨´)å…¬å¸ï¼ŒåŸŽé•‡ä¾›çƒä¼ä¸šåQŒå·¥ä¸šå›åŒø™ƒ½æºç®¡ç†éƒ¨é—¨ï¼›ä»Žäº‹çƒæÜ‡åQŒå¤ªé˜Œ™ƒ½åQŒç”Ÿç‰©è´¨èƒ½ï¼Œæ°¢èƒ½åQŒå‚¨èƒ½ç‰ä¸šåŠ¡çš„æ–°èƒ½æºä¾›çƒä¼ä¸šåQ›ç§‘ç ”é™¢æ‰€åQŒé«˜½{‰é™¢æ ¡ï¼Œè§„划设计å•ä½çš„专家å¦è€…与技术骨òqÔŒ¼›äº§ä¸šé“¾ä¸Šä¸‹æ¸¸è®‘Ö¤‡åˆ‰™€ ,¾pÈ»Ÿé›†æˆåQŒè§£å†Ïx–¹æ¡ˆåŠæŠ•èµ„é‡‘èžæœºæž„代表ã€?/p>
å…ã€è”¾pÀL–¹å¼?/strong>
马欣åQ?3683611761åQˆå¾®ä¿¡åŒåøP¼‰
马硕åQ?8519760499åQˆå¾®ä¿¡åŒåøP¼‰
åŸç£ŠåQ?5711434123åQˆå¾®ä¿¡åŒåøP¼‰
邵阳åQ?8610336454åQˆå¾®ä¿¡åŒåøP¼‰
‹¹·é£žåQ?5624962349åQˆå¾®ä¿¡åŒåøP¼‰
安çªåQ?3020084636åQˆå¾®ä¿¡åŒåøP¼‰

会议通知åQ?026低碳供çƒé«˜è´¨é‡å‘展大会暨½W¬ä¸‰å±Šæ–°èƒ½æºä¾›çƒæŠ€æœ¯äº¤‹¹ä¼š.pdf

2025òq´ä½œä¸ºâ€œå五五â€å¼€å±€ä¹‹å¹´åQŒä¹Ÿæ˜¯ç”µ(sh¨´)力行业碳辑ֳ°çš„冲刺期åQŒç…¤ç”?sh¨´)该如何从“电(sh¨´)é‡åž‹ç”‰|ºâ€è{å‘“调节型甉|ºâ€ï¼Ÿé«˜æ¯”例新能æºòq¶ç½‘下,ç”?sh¨´)力安全ä¿ä¾›ä¸Žä½Ž¼„›_‡æŽ’如何åã^è¡¡ï¼ŸæŠ¥å‘Šä¸ø™¿™äº›é—®é¢˜æä¾›äº†æ¸…æ™°è§£ç”ã€?/p>
“匼„³â€ç›®æ ‡ä¸‹åQŒä½œä¸ºæˆ‘国主力电(sh¨´)æºçš„煤电(sh¨´)åQŒæ£ç«™åœ¨è½¬åž‹çš„关键åå—èµ\å£ã€‚“åå››äº”â€æœŸé—ß_¼Œä¸€è¾ÒŽ(gu¨©)˜¯é£Žç”µ(sh¨´)ã€å…‰ä¼è£…机é‡åކ岿€§è¶…‘Šç«ç”?sh¨´),å¯å†ç”Ÿèƒ½æºæ›¿ä»£æ•ˆåº”挾l强化;一è¾ÒŽ(gu¨©)˜¯éƒ¨åˆ†çœä†¾ç…¤ç”µ(sh¨´)廸™®¾â€œå›žæ½®â€ï¼Œç”?sh¨´)力¾pÈ»Ÿè°ƒèŠ‚èƒ½åŠ›ä¸Žæ–°èƒ½æºéƒ¨çÖv速度的适酾~ºå£ä»åœ¨æ‰©å¤§ã€?/p>
报告通过讑֮šå››ç§ç”?sh¨´)力å‘展情景åQŒç»¾l¼åˆç ”åˆ¤åŽæŒ‡å‡ºï¼Œé«˜èƒ½æ•ˆç”µ(sh¨´)气化下高速部¾|²éžåŒ–石能æºåQˆæƒ…æ™?åQ‰æ˜¯æœ€ä¼˜èµ\径:“å五五â€å¹´å‡ç”µ(sh¨´)åŠ›å¢žé€Ÿå¯æŽ§åˆ¶åœ?.8%åQ?030òq´é£Žç”?sh¨´)和光ä¼è£…机ž®†è¾?1亿åƒç“¦ã€æ–°åž‹å‚¨èƒ½è¾¾2.7亿åƒç“¦ï¼Œç…¤ç”µ(sh¨´)å‘电(sh¨´)é‡å³°å€¼æœ‰æœ›é”定在5.55万亿åƒç“¦æ—¶å†…åQŒç”µ(sh¨´)力部门更ž®†åœ¨2025òq´è¿Žæ?2亿娼„ÏxŽ’æ”‘Ö³°å€¼åƈ˜q›å…¥òq›_°æœŸã€?/p>
åŒæ—¶åQŒæŠ¥å‘Šç›´é¢ç…¤ç”?sh¨´)è{åž‹çš„ä¸‰é‡æŒ‘战åQŒä»Žæ€»é‡½Ž¡ç†ã€ç¢³æŽ’æ”¾â€œåŒæŽ§â€ã€çœé—´äº’‹¹Žã€ç”µ(sh¨´)ä»äh¿€åбã€å®¹é‡å¸‚åœÞZº”大机制æå‡ø™§£å†Ïx–¹æ¡ˆï¼Œòq¶ä»¥‹¹™æ±Ÿçœäؓ案例åQŒæ‹†è§£å…¶â€œæŽ§ç…¤ç”µ(sh¨´)ã€æ‰©æ–°èƒ½æºã€å¼ºäº’济â€çš„转型¾l验。报告兼å…äh•°æ®æ”¯æ’‘与实践指导åQŒå…¨é¢æŠŠæ¡â€œå五五â€ç…¤ç”?sh¨´)è{åž‹çš„æ ¸å¿ƒæ–¹å‘ã€?/p>


















.jpg)



















.jpg)






å›¾äØ“â€œä¸œé«˜çƒ1â€åœ°çƒäº•现场。山东çœåœ°çŸ¿å·¥ç¨‹å‹˜å¯Ÿé™¢ä¾›å›?/p>
高温地烽I¶ç«Ÿä»Žä½•而æ¥åQŸåˆè¯¥å¦‚何å˜å‚¨ï¼Ÿ
自然资æºéƒ¨æ·±éƒ¨åœ°çƒèƒ½åˆ›æ–°å›¢é˜Ÿé¦–å¸ä¸“å®¶ã€å±±ä¸œçœåœ°çƒæ¸…æ´èƒ½æºé‡ç‚¹å®žéªŒå®¤ä¸»ä»Õdº·å‡¤æ–°16æ—¥æŽ¥å—æ–°åŽç½‘采访时表½Cºï¼Œåœ°çƒæ·±éƒ¨æœ¬èínž®±æ˜¯ä¸€ä¸ªå·¨å¤§çš„çƒå¼•擎,在æŸäº›ç‰¹ŒDŠçš„åœ°è´¨æž„é€ ä¸åQŒçƒé‡ä¼šä»¥æ›´‹È€çƒˆçš„æ–¹å¼é€ÆD¿‘地表。温度超˜q?50æ‘„æ°åº¦çš„高温地çƒå½¢æˆæ¡äšgæžäؓ苛刻——需è¦ä¸€ä¸ªå¼ºå¤§çš„çƒæºã€ä¸€æ¡ç•…通的输é€é€šé“åQŒä»¥åŠä¸€ä¸ªèƒ½å¤Ÿå‚¨å˜å¤§é‡çƒæ°´çš„åœîC¸‹æ°´åº“ã€?/p>
“东高çƒ1â€æ‰€åœ¨çš„东è¥åœ°åŒºåQŒæ°æ°å®Œ¾ŸŽåœ°é›†åˆäº†è¿™ä¸‰å¤§è¦ç´ 。â€åº·å‡¤æ–°è§£é‡Šè¯ß_¼Œ˜q‡åŽ»åQŒä¸å›½å·²å‘现的高温地çƒèµ„æºä¸»è¦é›†ä¸åœ¨è¥¿è—ã€äº‘å—ã€å°æ¹„¡‰æ¿å—边缘的ç«å±±åœ°éœ‡æ´»è·ƒå¸¦åQŒåœ¨ä¸œè¥˜q™æ ·çš„æ¿å—内部沉¿U¯ç›†åœ°ç¨³å®šåŒºåŸŸæ‰¾åˆ°é«˜æ¸©åœ°çƒï¼Œæ˜¯ä¸€ä¸ªé‡è¦çš„ç†è®º½Hç ´åQŒäؓ在我国东部广袤的òq›_ŽŸç›†åœ°ä¹‹ä¸‹å¯ÀL‰¾æ¸…æ´èƒ½æºåQŒç»˜åˆ¶äº†æ–°çš„坯Dˆªå›¾ã€?/p>
深部高温地çƒå¼€å‘,最大的技术难题在于如何让深部çƒå‚¨å±‚ä¸çš„高温æµä½“顺畅地‹¹å‘é’ÖMº•åQŒåÆˆä¿æŒ‘›_¤Ÿçš„æµé‡ã€‚山东çœåœ°çŸ¿å·¥ç¨‹å‹˜å¯Ÿé™¢å‰¯é™¢é•¿æŽå¸¸é”告诉记者,™å¹ç›®å›¢é˜Ÿåˆ›æ–°æ€§åœ°é‡‡ç”¨äº†â€œæœ‰æœºé…¸+¾~“速压裂â€è€¦åˆæŠ€æœ¯ï¼ŒçŠ¹å¦‚ä¸ºåœ°çƒçš„岩层“ç–通ç»è„‰â€ã€‚技术äh员首先通过高压åQŒå°†ç‰ÒŽ(gu¨©)®Šçš„酸性æµä½“注入数åƒç±³ä¹‹ä¸‹çš„ç›®æ ‡å²©å±‚ï¼Œåƒâ€œæ‰“æ°”â€ä¸€æ äh’‘开岩石ä¸åŽŸæœ¬ç»†å¾®çš„è£‚ç¼åQŒæº¶è§£æŽ‰é‚£äº›å µå¡žé€šé“çš„â€œæ “å¡žâ€ï¼Œæœ€¾lˆä‹É得出水温度æå‡ã€æ°´é‡ç¨³å®šã€?/p>
æŽå¸¸é”表½Cºï¼Œ™å¹ç›®é…å¥—ç ”å‘çš„è€é«˜æ¸©å¤§æ‰¬ç¨‹æ½œæ°´æ³üc€æ°¸¼‚åŒæ¥ç”µ(sh¨´)机åŠäº•ä¸‹å®žæ—¶ç›‘æµ‹ä¼ æ„Ÿå™¨ï¼ŒæˆåŠŸæ”Õd…‹äº†å›½äº§è®¾å¤‡åœ¨æ·±éƒ¨é«˜æ¸©é«˜åŽ‹çŽ¯å¢ƒä¸‹ç¨³å®šè¿è¡Œçš„“å¡è„–åâ€éš¾é¢˜ï¼Œå®žçŽ°äº†å¯¹åœ°çƒèƒ½é‡çš„高效æ•èŽøP¼Œæ ‡å¿—ç€ä¸å›½åœ¨æ·±éƒ¨åœ°çƒå‹˜æŽ¢å¼€å‘领域迈å‡ÞZº†åšå®žçš„一æ¥ã€?/p>
˜q™äº›ç”±â€œåœ°çƒå‘¼å¸â€äñ”ç”Ÿçš„é«˜æ¸©çƒæµåQŒç©¶ç«Ÿå¦‚ä½•é€ ç¦äººç±»åQŸå¦‚ä½•æ”¹å˜æˆ‘们的生活åQ?/strong>
康凤新å‘记者展çŽîCº†ä¸€ä¸ªå……æ»¡æƒ³è±¡åŠ›çš„èƒ½é‡æ¢¯¾U§åˆ©ç”¨è“å›ä€”—通过地çƒè’¸æ±½é©±åŠ¨æ¶¡è½®å‘电(sh¨´)机,å¯ä»¥äº§ç”Ÿ½E›_®šå¯é ã€å‡ 乎ä¸å—天气媄å“çš„åŸø™·ç”?sh¨´)力åQŒåƈ且整个过½E‹è¿‘乎零¼„ÏxŽ’æ”¾ï¼›138æ‘„æ°åº¦çš„地烋¹ä½“å¯ä»¥ç›´æŽ¥æˆ–绘q‡ç®€å•æ¢çƒåŽåQŒäؓ工业领域如çh¾l‡å°æŸ“ã€é£Ÿå“åŠ å·¥ã€åŒ–工烘òq²ç‰è¡Œä¸šæä¾›å¤§é‡½E›_®šçš„蒸汽,ä¸ä»…能大òq…é™ä½Žä¼ä¸šçš„ç”¨èƒ½æˆæœ¬åQŒæ›´èƒ½æ˜¾è‘—凞®‘碳排放åQŒåŠ©åŠ›å·¥ä¸šç»¿è‰²è{åž‹ï¼›åœ°çƒæœ€ç›´æŽ¥ã€æœ€æ™®æƒ 的应用在于接入城市集ä¸ä¾›æš–管¾|‘ï¼Œä¸€å£æ·±åº?000â€?000¾cŸë€æ°´æ¸?0â€?0æ‘„æ°åº¦çš„地çƒäº•,ž®Þpƒ½æ»¡èƒö一个农æ‘社区的供暖需求,且通过“å–çƒä¸è€—æ°´â€çš„æŠ€æœ¯ï¼Œå¯ä»¥é•¿ä¹…½E›_®š˜q行åQŒäØ“ä¹¡æ‘æŒ¯å…´æä¾›äº†â€œç”¨å¾—è“v的清‹zçƒæºâ€ï¼›åœ°çƒèƒ½é€šè¿‡½Ž¡é“输é€çš„æŒç®‹½E›_®šçƒé‡åQŒå¯ä»¥äؓ温室大棚æä¾›å®Œç¾Žçš„生长环境,让åå£èŠ‚è”¬èœã€å–œæ¸©èбå‰åœ¨å¯’冬ä¸ç»šçƒ‚ç†¾æ”¾ï¼›æ’æ¸©çš„åœ°çƒæ°´é€‚用于水产养ŒD–,åƒå…»ŒD–ç½—éžé±¼½{‰é«˜é™„åŠ å€¼æ°´äº§å“åQŒæå‡å†œä¸šæ•ˆç›Šï¼›ä»Žé«˜æ¸©åœ°çƒæ°´ä¸è¿˜å¯ä»¥æå–é”‚ã€æ°¦½{‰æˆ˜ç•¥æ€§çŸ¿äº§èµ„æºï¼Œå®žçŽ°â€œä¸€èƒ½å¤šç”¨ï¼Œå¤šèƒ½äº’è¡¥â€çš„¾l¼åˆæ•ˆç›Šã€?/p>
如果大颿U¯å¼€å‘利用,会ä¸ä¼šæŠŠåœîC¸‹çš„çƒæ°´æŠ½òqŒÓ€çƒé‡ç”¨ž®½ï¼Ÿ
康凤新给å‡ÞZº†æ˜Žç¡®çš„ç”æ¡ˆï¼šâ€œä¸ä¼šï¼Œå‰ææ˜¯å¿…™åÕdšæŒâ€˜é‡‡çŒå‡è¡¡â€™å¯æŒç®‹å¼€é‡‡ã€‚â€æ‰€è°““采çŒå‡è¡¡â€ï¼Œž®±æ˜¯åœ¨å¼€é‡‡åœ°çƒæ°´åˆ©ç”¨å…¶çƒé‡çš„åŒæ—¶åQŒå¿…™åÕd°†åˆ©ç”¨åŽæ¸©åº¦é™ä½Žçš„ž®¾æ°´åQŒé€šè¿‡ä¸“门的回çŒäº•åQŒå®Œå…¨å›žçŒåˆ°åŒä¸€æ·±åº¦çš„çƒå‚¨å±‚ä¸ã€‚è¿™ž®±å¥½æ¯”åªä»Žæ°´åº“ä¸å–走“çƒé‡â€è¿™ä»½èƒ½é‡ï¼Œè€ŒæŠŠâ€œæ°´â€è¿™ä¸ªè²ä½“åŽŸæ ·å½’˜q˜ï¼Œä»Žè€Œå®žçŽ°â€œå–çƒä¸å–æ°´ã€å–çƒä¸è€—æ°´â€ï¼Œ˜q™æ ·ž®×ƒ¿è¯äº†çƒå‚¨å±‚ä¸åœ°çƒæ°´çš„æ°´é‡å‡è¡¡ã€‚åŒæ—Óž¼Œ˜q˜è¦ä¿è¯çƒå‡è¡¡â€”—开采井和回çŒäº•之间的跼›»è¦å¤§äºŽäº§ç”Ÿçƒçªç ß_¼ˆå›_›žçŒçš„低温ž®¾æ°´˜q‡æ—©åœ°æµåˆ°å¼€é‡‡äº•åQŒå¯¼è‡´å¼€é‡‡äº•水温é™ä½ŽåQ‰çš„临界采çŒäº•è·åQŒç¡®ä¿?00òq´å†…开采井温度ä¸é™ä½Žï¼Œä»Žè€Œå®žçŽ°â€œæ°´å‡è¡¡â€â€œçƒå‡è¡¡â€æŽ§åˆ¶ä¸‹çš„地çƒèƒ½½E›_®šé«˜æ•ˆå¼€é‡‡ã€?/p>
æ®æ?zh¨¨n)‰åQŒå±±ä¸œåœ°çŸ¿å›¢é˜Ÿç»˜q‡é•¿æœŸæ”»å…»I¼Œåˆ›æ–°ç ”å‘了深井大å£å¾„å¡«ç ¾ã€çƒå‚¨å±‚攚w€ ç‰å…³é”®æŠ€æœ¯ï¼Œåœ¨å¯då·žç‰åœ°æˆåŠŸå¾æˆäº†æˆ‘国北方“采çŒå‡è¡¡ã€å–çƒä¸è€—æ°´â€çš„规模化示范工½E‹ï¼Œå®žçŽ°äº†å›žçŒçŽ‡é•¿æœŸ½E›_®šåœ?5%以上ã€?/p>

å›¾äØ“åº·å‡¤æ–ŽÍ¼ˆå³äºŒåQ‰å¸¦é¢†å›¢é˜Ÿåœ¨é‡Žå¤–勘察。山东çœåœ°è´¨çŸ¿äñ”勘查开å‘局供图
康凤新å¦a€åQŒç›®å‰â€œä¸œé«˜çƒ1â€è¿˜åªæ˜¯â€œä¸€å”之è§â€ï¼Œè¦çœŸæ£æ‘¸æ¸…该区域地çƒèµ„æºçš„“家底â€â€”—具体的资æºé‡ã€å¯å‘电(sh¨´)规模ã€å¯ä¾›æš–é¢ç§¯ã€å¯æŒç®‹å¼€å‘周期——还需è¦åœ¨æ›´å¤§èŒƒå›´å†…进行系¾lŸçš„勘探评äh(hu¨¢n)åQŒè¿™å¯èƒ½éœ€è¦ä¸¤ä¸‰å¹´çš„å‘¨æœŸã€‚åŒæ—Óž¼Œåœ°çƒäº§ä¸šçš„å¥åº·å‘å±•ä¹Ÿå‘¼å”¤æ›´åŠ ååŒçš„æ”¿½{–环境。目å‰ï¼Œåœ°çƒå› 其兼具矿äñ”资æºå’Œæ°´èµ„æºåŒé‡å±žæ€§ï¼Œåœ¨ç®¡ç†ä¸æœ‰æ—¶é¢äÍ(f¨´)“多头管ç†â€çš„困境åQŒå–水许å¯ä¸Žé‡‡çŸ¿è®¸å¯çš„衔接ä¸ç•…,在一定程度上影å“了社会资本投入的信心和äñ”业的规模化å‘展。推动明¼‹®â€œé‡‡çŒå‡è¡¡â€æ¨¡å¼ä¸‹çš„ç®¡ç†æ ‡å‡†ï¼ŒåŠ å¼ºéƒ¨é—¨ååŒåQŒæˆä¸ÞZñ”业界和å¦ç•Œçš„å…±åŒæœŸå¾…ã€?/p>
“地çƒå†…部蕴è—çš„èƒ½é‡æ˜¯è¿‘ä¹Žæ— é™çš„åQŒä»…地表以下10公里范围内的地çƒèµ„æºé‡ï¼Œž®Þq›¸å½“于全çƒç…¤ç‚储é‡çš„æ•°ä¸‡å€ã€‚â€åº·å‡¤æ–°è®¤äØ“åQŒâ€œä¸œé«˜çƒ1â€äº•çš„çªç ´æ€§æ„ä¹‰åœ¨äºŽè¯æ˜Žåœ¨ä¸å›½ä¸œéƒ¨¾l济å‘è¾¾ã€èƒ½æºéœ€æ±‚旺盛的æ¿å—内部沉积盆地½E›_®šåŒºï¼ŒåŒæ ·å¯èƒ½è•´è—ç€ä¸°å¯Œçš„高温地çƒèµ„æºï¼Œ˜q™æ— ç–‘æžå¤§åœ°æ‹“展了我国清‹z能æºçš„æ‰‘Ö¯»½Iºé—´ã€?/p>
“开å‘地çƒå¯¹äºŽæˆ‘国优化能æºç»“æž„ã€ä¿éšœèƒ½æºå®‰å…¨ã€æœ€¾lˆå®žçŽ°â€˜åŒ¼„³â€™ç›®æ ‡ï¼Œå…ähœ‰æ·Þp¿œçš„æˆ˜ç•¥æ„义。â€ä»–说ã€?/p>]]>
诞生于“两山â€ç†å¿µå‘æºåœ°çš„安å‰ç”µ(sh¨´)厂,总装机容é‡?68.6万åƒç“¦ï¼Œé…置两å°84.3万åƒç“¦ç‡ƒæ°”—蒸汽è”åˆåó@环机¾l„,采用国际先进çš?H¾U§ç‡ƒæœºæŠ€æœ¯ï¼Œæœºç»„è”åˆå¾ªçŽ¯æ•ˆçŽ‡è¾?4.15%。项目投产åŽòq´å‘ç”?sh¨´)é‡å¯è¾?0亿åƒç“¦æ—¶åQŒæ»¡‘³çº¦600万居民全òq´ç”Ÿ‹zÈ”¨ç”?sh¨´)需求。æ¯òq´é¢„è®¡å‡æŽ’äºŒæ°§åŒ–¼„³çº¦186万å¨ã€èŠ‚¾U¦æ ‡ç…¤çº¦68万å¨åQŒçŽ¯ä¿æ•ˆç›Šä¸ŽèŠ‚èƒ½æˆæ•ˆæ˜¾è‘—ã€?/p>
燃气-蒸汽è”åˆå¾ªçŽ¯æ˜¯ä¸€¿U高效的化石能æºå‘电(sh¨´)技术,在燃气å‘ç”늚„基础上,˜q˜å°†ç‡ƒæ°”轮机排出的高温废气é€å…¥ä½™çƒé”…炉åQŒé€šè¿‡è’¸æ±½å¾ªçޝ冿¬¡å‘电(sh¨´)åQŒå®žçŽ°â€œä¸€ä»½ç‡ƒæ–™ï¼Œä¸¤æ¬¡å‘电(sh¨´)â€ã€?/p>
01 ç‰|´»é«˜æ•ˆå“应与新能æºèžåˆ

é¢å¯¹æ–°åž‹ç”?sh¨´)力¾pÈ»Ÿå¯¹ç‡ƒæœºçµ‹z»è°ƒèŠ‚èƒ½åŠ›çš„é«˜æ ‡å‡†è¦æ±‚,安å‰ç”?sh¨´)厂全é¢å¯Ò?gu¨©) ‡ä¸–界一‹¹ï¼Œæ”Õdšå¤šé¡¹å‰æ²¿æŠ€æœ¯ã€?/p>
02 先进燃烧与低¼„³çޝä¿?/p>

安å‰ç”?sh¨´)厂创新应用H¾U§ç‡ƒæœºå¤š™å¹å…ˆ˜q›ç‡ƒçƒ§ä¸ŽæŽ§åˆ¶æŠ€æœ¯ã€?/p>
03 智慧化å¾è®¾ä¸Ž˜qç»´

åœ¨æ™ºèƒ½åŒ–å»ø™®¾é¢†åŸŸåQŒå®‰å‰ç”µ(sh¨´)åŽ‚æ‰“é€ æ™ºæ…§å·¥åœ°å’Œæ™ø™ƒ½˜qç»´ã€?/p>
å‘展历程
1972òq?/p>
安å‰ç”?sh¨´)厂å‰èín是梅溪电(sh¨´)厂,曾是‹¹™æ±Ÿçœæœ€å¤§çš„燃煤ç”?sh¨´)厂åQ?972òq´å¾æˆæŠ•产,总装机容é‡?.5万åƒç“¦ï¼Œæ˜¯æµ™æ±Ÿâ€œå°ä¸‰çº¿â€å¾è®¾æ—¶æœŸçš„æ ‡å¿—性工½E?/p>
2001òq?æœ?/p>
éšç€å›½å®¶å®žæ–½äº§ä¸š¾l“构调整政ç–åQ?001òq?月解列退å½V€?/p>
2024òq?æœ?/p>
™å¹ç›®äº?024òq?æœ?8日开工,先åŽåˆ—å…¥‹¹™æ±Ÿçœâ€œåƒ™å¹ä¸‡äºŽì€å·¥½E‹ã€æµ™æ±Ÿçœ¾l¿è‰²ä½Žç¢³å‘展与ä¿ä¾›ç¨³ä»·ä¸‰òq´è¡ŒåЍé‡ç‚¹å·¥½E‹ã€?/p>
2025òq?1æœ?/p>
首尿œºç»„2025òq?1æœ?0æ—¥æŠ•äº§ï¼Œä¸ø™¿Žå³°åº¦å†¬æä¾›çµ‹z…R€ç¨³å®šçš„甉|ºæ”¯æ’‘ã€?/p>
ä½œäØ“ç”¨èƒ½å¤§çœåQŒæµ™æ±Ÿçœâ€œåäº”äº”â€æœŸé—´å¤§åŠ›æž„å»ºâ€œæ¸…‹z低¼„Ÿë€å®‰å…¨å¯é ã€é«˜æ•ˆèŠ‚èƒ½â€çš„æ–°åž‹èƒ½æºä½“ç³»åQŒæ˜Ž¼‹®å°†æ¸…æ´èƒ½æºè£…æœºæ–°å¢žç›®æ ‡æå‡è‡?500万åƒç“¦ä»¥ä¸Šï¼Œç‡ƒæœºä¹Ÿå°†˜qŽæ¥æ–°çš„å‘展机é‡ã€?/p>
安å‰ç”?sh¨´)厂是国家能æºé›†å›¢ä¸Žä¸å›½çŸ›_Œ–åˆèµ„廸™®¾çš„首座燃气电(sh¨´)åŽ‚ï¼Œæ‰“é€ äº†å¤®ä¼åˆä½œæ–°å…¸èŒƒã€?/p>
™å¹ç›®ä¾æ‰˜â€œå·æ°”东é€â€å¹²¾U¿æä¾›ç¨³å®šæ°”æºï¼Œé€šè¿‡â€œæ°”ç”?sh¨´)è”è¥â€æ‰“通天然气供应ã€å‘ç”üc€æ¶ˆè´¹å…¨äº§ä¸šé“¾ï¼Œä¸ø™·¨è¡Œä¸šã€è·¨åŒºåŸŸèƒ½æºååŒå‘展æä¾›äº†å¯å¤åˆ¶å¯æŽ¨òq¿çš„范å¼åQŒä¹Ÿä¸ºç»‹¹Žç¤¾ä¼šé«˜è´¨é‡å‘展注入强劲动能ã€?/p>
从关åœåˆ°é‡ç”ŸåQŒä»Žç‡ƒç…¤å‘电(sh¨´)到燃气å‘ç”?sh¨´)ï¼Œä»Žä¼ ¾lŸäñ”业到新质生äñ”力,安å‰ç”?sh¨´)厂的åŽä¸½èœ•å˜ï¼Œä¸ä»…为åŽä¸œç”?sh¨´)¾|‘æä¾›æ›´å¼ºç”µ(sh¨´)力ä¿éšœï¼Œä¹ŸäØ“ç”?sh¨´)åŠ›è¡Œä¸šåŠ å¿«¾l¿è‰²ä½Žç¢³è½¬åž‹åQŒåŠ©åŠ›ç¾Žä¸½ä¸å›½å¾è®¾æä¾›äº†å›½èƒ½æ ähœ¬ã€?/p>
ä½œäØ“æ”¯æ’‘æ€§è°ƒèŠ‚æ€§ç”µ(sh¨´)æºï¼Œç‡ƒæ°”ç”?sh¨´)厂在ä¿éšœæˆ‘国ç”?sh¨´)力供应ã€ä¿ƒ˜q›æ–°èƒ½æºæ¶ˆçº³½{‰æ–¹é¢å‘挥了é‡è¦ä½œç”¨ã€?024òqß_¼Œå›½å®¶å‘展攚w©å§”ã€å›½å®¶èƒ½æºå±€å°å‘ã€Šå…³äºŽåŠ å¼ø™°ƒå³°å‚¨èƒ½å’Œæ™ø™ƒ½åŒ–调度能力å¾è®„¡š„指导æ„è§ã€‹ï¼Œæå‡ºåœ¨æ°”æºæœ‰ä¿éšœã€æ°”价坿‰¿å—ã€è°ƒå³°éœ€æ±‚大的地区,适度布局一批调峰气ç”?sh¨´)é¡¹ç›®ï¼Œå……åˆ†å‘æŒ¥ç‡ƒæ°”机组快速å¯åœä¼˜åŠ¿ï¼Œæå‡¾pÈ»ŸçŸæ—¶™å¶å³°å’Œæ·±åº¦è°ƒèŠ‚èƒ½åŠ›ã€‚â€œå四五â€ä»¥æ¥ï¼Œæˆ‘国¾l“åˆç”?sh¨´)力供需形势å‘展åQŒæ–°å¢žäº†ä¸€æ‰¹è°ƒå³°ç‡ƒæ°”电(sh¨´)厂,有力支撑了新型能æºä½“¾pÕd¾è®¾ã€?/p>]]>
è°ˆä¸å›½ç»‹¹Žæ½œåŠ?/strong>
新能æºã€æ–°ææ–™ã€å…·íw«æ™ºèƒ½ç‰æ–°çš„¾l济增长ç‚ÒŽ(gu¨©)£è“„势待å‘
2026òq´æ˜¯â€œå五五â€å¼€å±€ä¹‹å¹´åQŒä¸å›½ç»‹¹Žè¢«å¯„予厚望。被问åŠä¸å›½¾læµŽçš„æ ¸å¿ƒæ½œåŠ›ä¸»è¦ä½“现在哪些斚w¢åQŒåˆè¯¥å¦‚何充分挖掘ä¸å›½ç»‹¹Žæ½œèƒ½æ—¶åQŒå›½å®¶å‘展改é©å§”国民¾l济¾l¼åˆå¸å¸é•¿å‘¨é™ˆè¡¨½Cºï¼Œå¸‚场本èínž®±æ˜¯½E€¾~ø™µ„æºï¼Œ‘…大规模市场本èínž®±æ˜¯å·¨å¤§çš„æ½œèƒ½å’Œå¼ºå¤§çš„动能ã€?/p>
æ–°æŠ€æœ¯æ–°äº§å“æ–°åœºæ™¯è”šç„¶æˆåŠÑ€‚新能æºã€æ–°ææ–™ã€èˆª½Iø™ˆªå¤©ã€é‡å科技ã€ç”Ÿç‰©åˆ¶é€ ã€å…·íw«æ™ºèƒ½ç‰æ–°çš„¾l济增长ç‚ÒŽ(gu¨©)£åœ¨è“„势待å‘,新型储能装机规模已绽Hç ´äº?亿åƒç“¦ï¼Œå å…¨çƒæ¯”é‡è¶…˜q?0%。去òq´å®žæ–½çš„“äh工智èƒ?â€è¡ŒåŠ¨ï¼Œæ£åœ¨ä¸ºæˆ‘国æ“vé‡çš„场景优势赋能增效åQŒå°†å¸¦åŠ¨é«˜ç«¯åˆ‰™€ ã€æ–°å…´æ¶ˆè´V€æ–°ä¸šæ€æ–°æ¨¡å¼çˆ†å‘å¼å¢žé•Ñ€‚ç›®å‰ï¼Œå›½å®¶å‘改委æ£åœ¨è°‹åˆ’推˜q›ä¸€æ‰¹â€œåäº”äº”â€æ—¶æœŸçš„高技术äñ”ä¸šæ ‡å¿—æ€§å¼•é¢†æ€§é‡å¤§å·¥½E‹ã€?/p>
动力æºåœ°åŒºåˆ›æ–°å¼•领作用挾l增强。现在我国拥æœ?4个全çƒç™¾å¼ºåˆ›æ–°é›†¾Ÿ¤ã€æ•°é‡è¿ž¾l?òq´ä½å±…世界第一åQŒå…¶ä¸â€œæ·±åœ³â€”香港—广州â€é›†¾Ÿ¤å·²¾l跃居全çƒé¦–ä½ï¼Œå…¨çƒæŽ’åå‰?5ä½çš„癑ּºåˆ›æ–°é›†ç¾¤å½“ä¸åQŒæˆ‘国å äº?å¸ï¼Œä¹Ÿå°±æ˜?/3。ä¸å¤®ç»‹¹Žå·¥ä½œä¼šè®®å·²¾l部¾|²å¾è®‘ÖŒ—京(京æÓ|冀åQ‰ã€ä¸Š‹¹øP¼ˆé•¿ä¸‰è§’)ã€ç²¤æ¸¯æ¾³å¤§æ¹¾åŒÞZ¸‰ä¸ªå›½é™…科技创新ä¸å¿ƒåQŒè¿‘期设立的国家创业投资引导基金专门讄¡«‹äº?支区域基金,通过投资“å基金åQ‹ç›´æŠ•项目â€å®žçްé€çñ”攑֤§åQŒæ£åœ¨åŠ å¿«æ‰“é€ åÅžæˆå…¨çƒç§‘技创新高地和新兴äñ”业é‡è¦ç–æºåœ°ã€?/p>
谈扩大内需
è¦ç»¼åˆæ•´æ² Z€œå†…å·å¼â€ç«žäº?/strong>
国家å‘展攚w©å§”副ä¸ÖM“Q王昌æž?/strong>介ç»åQŒå½“å‰ï¼Œæˆ‘国¾l济å‘展ä¸éœ€æ±‚丑³çš„é—®é¢˜è¾ƒäØ“½H出åQŒåŒæ—¶ä¹Ÿå˜åœ¨ä¾›ç»™ä¸å……分的问题。供¾l™åˆ°äº†ä»Žâ€œæœ‰æ²¡æœ‰â€åˆ°â€œå¥½ä¸å¥½â€çš„阶段åQŒæœ‰çš„需求很大,但供¾l™ä¸èƒ½æ»¡‘Ÿë€‚针对这些问题,必须åšå†³è´¯å½»è½å®žä¸å¤®¾l济工作会议¾_„¡¥žåQŒæ‰©å¤§å†…需ã€ä¼˜åŒ–ä¾›¾l™ï¼ŒæŽ¨åŠ¨ä¾›éœ€åœ¨æ›´é«˜æ°´òq³ä¸Šå®žçŽ°åŠ¨æ€åã^衡和良性åó@çŽ¯ï¼Œä¿ƒè¿›å½¢æˆæ›´å¤šç”±å†…需ä¸Õd¯¼ã€æ¶ˆè´ÒŽ(gu¨©)‹‰åЍã€å†…生增长的¾l济å‘展模å¼ã€‚é‡ç‚¹è¦åšåˆ°â€”â€?/p> å…¨æ–¹ä½æ‰©å¤§å›½å†…需求ã€?/strong>é‡ç‚¹æ˜¯è¦é€‚应需求凾U§çš„‘‹åŠ¿åQŒç»“åˆæ–°ä¸€è½®ç§‘技é©å‘½å’Œäñ”业å˜é©çš„需è¦ï¼Œç ”究制定出å°2026â€?030òq´æ‰©å¤§å†…需战略实施æ–ÒŽ(gu¨©)¡ˆåQŒäؓ以新需求引领新供给ã€ä»¥æ–îC¾›¾l™åˆ›é€ 新需求æä¾›å¼ºæœ‰åŠ›çš„åˆ›æ–îC‹D措和è¦ç´ ä¿éšœåQŒåŠªåŠ›å®žçŽîC¾›éœ€äº’促ã€åó@环凾U§ã€?/p> åŠ å¿«æž„å¾çŽîC»£åŒ–äñ”业体¾p…R€‚实体绋¹Žæ˜¯æˆ‘国¾l济å‘å±•çš„æ ¹åŸºï¼Œè¦é€‚应产业转型å‡çñ”的需è¦ï¼Œé€šè¿‡åˆ›æ–°ä¸æ–催生新的供给åQŒå‚¬ç”Ÿæ–°çš„就业岗ä½ã€‚åšæŒæ™ºèƒ½åŒ–ã€ç»¿è‰²åŒ–ã€èžåˆåŒ–æ–¹å‘åQŒæŽ¨åЍé‡ç‚¹äñ”业æè´¨å‡¾U§ï¼Œå¤§åŠ›åŸ¹è‚²å£®å¤§æ–°å…´äº§ä¸šå’Œæœªæ¥äñ”业,深入开展“äh工智èƒ?â€è¡ŒåŠ¨ã€‚è¦å‘æŒ¥å¥½å›½å®¶åˆ›ä¸šæŠ•èµ„åŸºé‡‘è¡Œä¸šæ ‡æ†ä½œç”¨ï¼Œç ”究讄¡«‹å›½å®¶¾U§åƈè´åŸºé‡‘ï¼ŒåŠ å¼ºæ”¿åºœæŠ•èµ„åŸºé‡‘å¸ƒå±€è§„åˆ’å’ŒæŠ•å‘æŒ‡å¯û|¼Œä¿ƒè¿›åˆ›æ–°åˆ›ä¸šåˆ›é€ ï¼ŒåŠ å¿«åŸ¹è‚²å’Œå‘展新质生产力ã€?/p> 充分‹È€å‘市场活力ã€?/strong>é‡ç‚¹æ˜¯è¦¾l¼åˆæ•´æ²»â€œå†…å·å¼â€ç«žäº‰ï¼Œå®žçŽ°ä»Žå·ä»äh ¼å‘ä¼˜ä»·å€ÆD{å˜ã€‚è¦å®Œå–„市场准入ã€å…¬òq³ç«žäº‰ã€äñ”èƒ½é€€å‡ºç‰æœºåˆ¶åQŒåŠ å¼ÞZñ”能调控,¿U¯æžåŒ–解供大于求的阶ŒD‰|€§çŸ›ç›¾ã€‚进一æ¥ç»†åŒ–地æ–ÒŽ(gu¨©)‹›å•†å¼•资鼓励和¼›æ¢äº‹é¡¹è¾¹ç•ŒåQŒè§„范地方绋¹Žä¿ƒ˜q›è¡Œä¸ºã€‚åŠ å¼ºé‡ç‚¹è¡Œä¸šäh(hu¨¢n)æ ¼ç›‘½Ž¡ï¼Œä¾æ³•ä¾è§„æ²È†ä¼ä¸šä½Žäh(hu¨¢n)æ— åºç«žäº‰åQŒåÅžæˆä¼˜è´¨ä¼˜ä»—÷€è‰¯æ€§ç«žäº‰çš„市场¿U©åºã€‚大力实施质é‡å“ç‰Œæˆ˜ç•¥ï¼Œå¼•å¯¼ç ´è§£â€œå†…å·å¼â€ç«žäº‰ã€?/p> 谈“匼„³â€å…·ä½“工作安æŽ?/strong> 抓好四个斚w¢å·¥ä½œ 国家å‘展攚w©å§”资æºèŠ‚¾U¦å’ŒçŽ¯å¢ƒä¿æŠ¤å¸å¸é•¿çދ善æˆè¡¨ç¤ºåQŒâ€œåäº”äº”â€æ˜¯å®žçް¼„Œ™¾¾å³°ç›®æ ‡çš„册™ƒœæœŸã€‚åšå¥½è¿™™å¹å·¥ä½œè¿˜é¢äÍ(f¨´)很多困难挑战åQŒå¿…™åÈ»Ÿ½{¹å¥½¾l¿è‰²è½¬åž‹ã€ç»‹¹Žå‘展和能æºå®‰å…¨ã€?026òq´æ˜¯â€œå五五â€å¼€å±€ä¹‹å¹´åQŒå°†˜q›ä¸€æ¥å¼ºåŒ–工作ä‹D措,抓好四个斚w¢å·¥ä½œåQ?/p> ä¸€æ˜¯åŠ å¿«èƒ½æºè{åž‹ã€?/strong>以更大力度å‘展éžåŒ–石能æºåQŒåŠ å¿«å¾è®¾æ–°åž‹ç”µ(sh¨´)力系¾lŸï¼Œæå‡ç”늽‘调节能力åQŒå‘展绿ç”늛´ä¾›ç‰æ¨¡å¼åQŒæ‰©å¤§ç»¿ç”‰|¶ˆ¾UŒ™§„模,æé«˜éžåŒ–矌™ƒ½æºæ¶ˆè´ÒŽ(gu¨©)¯”é‡ï¼ŒæŽ¨åŠ¨æ–°å¢žæ¸…æ´èƒ½æºå‘电(sh¨´)é‡é€æ¥è¦†ç›–全社会新增用ç”?sh¨´)éœ€æ±‚ã€‚åŠ å¿«æŽ¨åŠ¨ç…¤ç”는±åŸºç¡€ä¿éšœæ€§ç”µ(sh¨´)æºè{为支撑调节性电(sh¨´)æºï¼ŒæŒç®‹æå‡åŒ–çŸ³èƒ½æºæ¸…æ´é«˜æ•ˆåˆ©ç”¨æ°´åã^ã€?/p> 二是推动产业å‡çñ”ã€?/strong>一手åšâ€œåŠ æ³•â€ï¼Œå¤§åŠ›å‘展¾l¿è‰²ä½Žç¢³äº§ä¸šåQŒæŽ¨åЍé‡ç‚¹è¡Œä¸šèŠ‚èƒ½é™¼„Ïx”¹é€ å’Œç…¤ç‚æ¸…æ´æ›¿ä»£åQŒå¾è®ùN›¶¼„›_›åŒºã€é›¶¼„›_·¥åŽ‚ï¼Œé¼“åŠ±æ–îCñ”ä¸šã€æ–°ä¸šæ€å‘展。一手åšâ€œå‡æ³•â€ï¼Œå¼ºåŒ–æ ‡å‡†¾U¦æŸåQŒåŠ å¿«æ·˜æ±°è½åŽä½Žæ•ˆäñ”èƒ½ï¼›å‘æŒ¥èŠ‚èƒ½å®¡æŸ¥å’Œç¢³æŽ’æ”¾è¯„äh(hu¨¢n)çš„æºå¤´æŠŠå…³ä½œç”¨ï¼Œåšå†³é制“两高â€é¡¹ç›®ç›²ç›®å‘展ã€?/p> 三是强化全é¢èŠ‚çº¦ã€?/strong>一以è¯ä¹‹åšæŒèŠ‚¾U¦ä¼˜å…ˆæ–¹é’ˆï¼Œæ·±å…¥å®žæ–½å…¨é¢èŠ‚çº¦æˆ˜ç•¥åQŒåŠ å¼ºå„¾c»èµ„æºå…¨é“¾æ¡½Ž¡ç†å’Œå…¨˜q‡ç¨‹èŠ‚çº¦åQŒå¤§åŠ›å‘展åó@环绋¹Žï¼Œå€¡å¯¼èŠ‚ç²®ã€èŠ‚æ°´ã€èŠ‚ç”?sh¨´)和生活垃圾分类åQŒæŽ¨òq¿ç»¿è‰²ä½Ž¼„³äñ”å“,推动形戾l¿è‰²ä½Žç¢³ç”Ÿäñ”生活方å¼ã€?/p> 四是¿U‘å¦å¼€å±•è€ƒæ ¸ã€?/strong>å…¨é¢å®žæ–½¼„ÏxŽ’æ”¾æ€»é‡å’Œå¼ºåº¦åŒæŽ§ï¼Œå»ºç«‹å¥å…¨¼„Œ™¾¾å³°ç¢³ä¸å’Œ¾l¼åˆè¯„äh(hu¨¢n)è€ƒæ ¸ã€è¡Œä¸šç¢³½Ž¡æŽ§å’Œäñ”å“碳‘Œ™¿¹½{‰åˆ¶åº¦ï¼Œå®Œå–„‹È€åŠÞqº¦æŸæ”¿½{–ï¼Œå……åˆ†å‘æŒ¥å¸‚场机制作用åQŒæŽ¨åЍ免½C¾ä¼šå½¢æˆè½å®žåˆåŠ›ã€?/p> è°ˆä¸è¥‰Kƒ¨çœä†¾å‘展 ä¸è¥¿éƒ¨åœ°åŒºåœ¨¾l´æŠ¤å›½å®¶èƒ½æºèµ„æºå®‰å…¨æ–šw¢å…ähœ‰ç‰ÒŽ(gu¨©)®Šé‡è¦åœîC½ 王昌林指出,我国ä¸è¥¿éƒ¨åœ°åŒø™Œƒå›´è¦†ç›?8个çœä»½ï¼Œå›½åœŸé¢ç§¯å’Œäh壿•°é‡å 全国比é‡åˆ†åˆ«è¾‘Öˆ°82%ã€?3%åQŒåœ¨å…¨å›½æ”šw©å‘展½E›_®šå¤§å±€ä¸å…·æœ‰ä‹D‘Œ™½»é‡çš„åœîC½ã€?strong>ä¸è¥¿éƒ¨çœä»½åœ¨å…¨å›½ä¸€ç›˜æ£‹åº”呿Œ¥å››ä¸ªæ–¹é¢ä½œç”¨ã€?/strong> 一是稳大盘åQŒäؓ全国¾l济增长æä¾›æœ‰åŠ›æ”¯æ’‘ã€‚è¿‘òq´æ¥åQŒä¸è¥‰Kƒ¨åœ°åŒº¾l济总é‡å 全国比é‡ç¨³å®šåœ¨å››æˆä»¥ä¸Šã€‚颿U¯å 82%åQŒähå£å 53%åQŒç»‹¹Žæ€»é‡å å››æˆã€‚从˜q‘å¹´æ¥çš„æ€åŠ¿çœ‹ï¼Œä¸è¥¿éƒ¨åœ°åŒºå¢žé•¿å¿«äºŽå…¨å›½åã^凿°´òq»I¼Œä½†æ€ÖM½“上ä¸è¥‰Kƒ¨åœ°åŒºå·¥ä¸šåŒ–ã€åŸŽé•‡åŒ–½{‰å‘展水òqŒ™¿˜æ˜¯è·Ÿå…¨å›½æœ‰å·®è·ï¼Œè¯´æ˜Žä¸‹ä¸€æ¥ä¸è¥‰Kƒ¨åœ°åŒºçš„å‘展潜力很大。当å‰å’Œä»ŠåŽä¸€ŒD‰|—¶æœŸï¼Œä¸è¥¿éƒ¨åœ°åŒºæ˜¯æ”¯æ’‘ä¸å›½¾l济½E³ä¸å‘好的é‡è¦åŠ›é‡ã€?/p> 二是ä¿å®‰å…¨ï¼Œåœ¨å¬m固国家战略安全方é¢å˜ªæ˜¾æ‹…当。ä¸è¥‰Kƒ¨åœ°åŒºåœ¨ç»´æŠ¤å›½å®¶ç²®é£Ÿå®‰å…¨ã€ç”Ÿæ€å®‰å…¨ã€èƒ½æºèµ„æºå®‰å…¨å’Œäº§ä¸šé“¾ä¾›åº”链安全斚w¢å…ähœ‰ç‰ÒŽ(gu¨©)®Šé‡è¦åœîC½ã€‚比如,ä¸è¥¿éƒ¨åœ°åŒ?025òq´ç²®é£Ÿäñ”é‡è¾¾åˆîCº†˜q?000亿斤åQŒå…¨å›½æ˜¯1.4万亿斤,å 全国æ€ÖMñ”é‡çš„56%。长江ã€é»„æ²³ä¸¤æ¡æ¯äº²æ²³ä¸»è¦‹¹ç»å’Œæ»‹å…Èš„ž®±æ˜¯ä¸è¥¿éƒ¨çš„òq¿è¢¤åœŸåœ°åQ?strong>生æ€å±éšœä½œç”¨å¾ˆ½H出。ä¸éƒ¨åœ°åŒºç…¤ç‚äñ”é‡çº¦ä¸?5亿å¨åQŒè¥¿éƒ¨åœ°åŒø™¥¿ç”?sh¨´)东é€ã€è¥¿æ°”ä¸œè¾“äØ“ä¸œéƒ¨åœ°åŒº¾l济½C¾ä¼šå‘展贡献了澎湃的力é‡ã€?/strong>å¯ä»¥è¯ß_¼Œä¸è¥¿éƒ¨åœ°åŒºå¯¹é‡ç‚¹é¢†åŸŸå®‰å…¨æä¾›äº†åšå®žä¿éšœï¼Œ˜q›è€Œæœ‰åŠ›ä¿éšœäº†å›½å®¶å‘展½E›_®šå¤§å±€ã€?/p> 三是促开放,在构建新å‘å±•æ ¼å±€ä¸å±•çŽ°æ–°ä½œäØ“ã€‚éšç€å…±å¾â€œä¸€å¸¦ä¸€è·¯â€æ·±å…¥æŽ¨˜q›ï¼Œä¸è¥¿éƒ¨ç‰¹åˆ«æ˜¯è¥‰Kƒ¨åœ°åŒºæ£ä»Žæ˜”日的开放末梢走å‘剿²¿ï¼Œå±•现出强劲的开放活力ã€?025òqß_¼Œä¸æ¬§ç列开行釘qžç®‹ä¿æŒæ£å¢žé•¿ï¼Œä¸è€é“路货˜qé‡åŒæ¯”增长25%åQŒè¥¿éƒ¨é™†‹¹äh–°é€šé“对外通达127个国家和地区ã€?025òq´å‰11个月åQŒä¸è¥‰Kƒ¨åœ°åŒºè´§ç‰©˜q›å‡ºå£æ€»é¢˜q?ä¸‡äº¿å…ƒï¼ŒåŒæ¯”增长9.4%åQŒå¢žé€Ÿé«˜äºŽå…¨å›?.8个百分点。ä¸è¥‰Kƒ¨åœ°åŒºå¼€æ”¾æ°´òq³ä¸æ–æé«˜ï¼Œæ£åœ¨æˆäؓ促进外èåN出å£çš„æ–°å¼•擎ã€?/p> 四是促å调,在增强å‘展å‡è¡¡æ€§æ–¹é¢åŠ åŠ›èµ¶ä¸Šã€‚â€œåå››äº”â€æœŸé—ß_¼Œä¸è¥¿éƒ¨åœ°åŒºå±…æ°‘ähå‡å¯æ”¯é…收入增速高于全国åã^凿°´òq»I¼Œä¸Žä¸œéƒ¨åœ°åŒºç›¸å¯¹å·®è·é€æ¥¾~©å°ã€‚ä½†ä¹Ÿè¦æ¸…醒地看刎ͼŒ¾l对差è·ä¾ç„¶å˜åœ¨ã€‚比如,2024òq´ä¸éƒ¨ã€è¥¿éƒ¨åœ°åŒºåŸŽé•‡åŒ–率ä»åˆ†åˆ«æ¯”东部地åŒÞZ½Ž10.6ã€?2.5个百分点。这些差è·å°±æ˜¯æˆ‘们下一æ¥çš„å‘展潜力所在。ä¸è¥‰Kƒ¨åœ°åŒºæ‹¥æœ‰òq‰K˜”市场腹地ã€ä¸°å¯Œè¦ç´ 资æºï¼Œåœ¨æ‰¿æŽ¥äñ”业è{¿U…R€ä¿ƒæ¶ˆè´¹æ‰©å†…éœ€ã€æŽ¨˜q›æ–°åž‹åŸŽé•‡åŒ–å’Œä¹¡æ‘æŒ¯å…´æ–¹é¢ç©ºé—´å·¨å¤§ã€?/p>]]>
1æœ?8æ—?æ—?6分,ä¸å›½ä¸ç…¤åŽä¸œåˆ†å…¬å¸èˆŸå±±å…¬å¸ç”µ(sh¨´)厂项目å¾è®„¡Ž°åœºå†ä¼ æ·æŠ¥ã€‚ç‘ô1æœ?0日亚‹z²æœ€å¤§å¤åˆç’仓—â€?åïL(f¨¥ng)’仓穹™å¶æˆåŠŸåŠè£…åŽåQ?åïL(f¨¥ng)’仓é‡è¾?00å¨çš„“飞¼„Ÿåž‹â€ç©¹™å¶åœ¨1600å¨åï–带åŠçš„蘪鸣声ä¸ç¼“¾~“å‡èµ—÷€‚绘q‡ä»…77分钟的高效精准作业,9æ—?3分,½Išw¡¶æ¯«ç±³¾U§ç²¾å‡†è½ä½ï¼Œæ ‡å¿—ç€ç”?sh¨´)厂储煤¾pÈ»Ÿä¸¤å¤§æ ¸å¿ƒ½{’仓关键åŠè£…ä»ÕdŠ¡å…¨éƒ¨åœ†æ»¡å®ŒæˆåQŒé¡¹ç›®å¾è®‘Ö…¨é¢è¿›å…¥å†²åˆºé˜¶ŒDüc€‚椋ơåŠè£…ä¸ä»…åšg¾l了1åïL(f¨¥ng)’ä»“çš„é«˜æ ‡å‡†ã€é«˜æŠ€æœ¯æ°´å‡†ï¼Œæ›´ä»¥æ›´å¿«çš„é€Ÿåº¦ã€æ›´ä¼˜çš„ååŒåQŒå®žçŽîCº†æ•ˆçŽ‡çš„è·¨‘Šå¼æå‡åQŒå†‹Æ¡å˜ªæ˜¾äº†èˆŸå±±å…¬å¸åœ¨è¶…å±å¤§å·¥ç¨‹é¢†åŸŸçš„ç¡¬æ ¸å®žåŠ›ã€?/p>

¾_„¡›Šæ±‚ç²¾åQŒæ–¹æ¡ˆå†ä¼˜åŒ–
ä½œäØ“‘…å±å¤§å·¥½E‹çš„˜qžç®‹æ€§å…³é”®èŠ‚ç‚¹ï¼Œ2åïL(f¨¥ng)’仓穹™å¶åŠè£…充分æÝ…å–了1åïL(f¨¥ng)’仓的æˆåŠŸ¾l验。项目团队秉æŒâ€œç²¾ç›Šæ±‚¾_¾ã€æŒ¾l改˜q›â€ç†å¿µï¼Œ¾l„织技术骨òq²ä¸Žä¸“家团队开展专™å¹å¤ç›˜ï¼Œé’ˆå¯¹é¦–劘q‡ç¨‹ä¸çš„环境适应ã€è®¾å¤‡ååŒç‰¾l†èŠ‚˜q›è¡Œæ·±åº¦å‰–æžåQŒå¯¹åŠè£…æ–ÒŽ(gu¨©)¡ˆ˜q›è¡Œ¾pÈ»Ÿæ€§è„P代凾U§ã€‚åšg¾lé«˜æ ¡ä¸Žè¡Œä¸šé¢†å†›ä¼ä¸šçš„ä¸“å®¶è®ºè¯æ¨¡å¼ï¼Œå†æ¬¡é‚€è¯·å¤§˜qžç†å·¥å¤§å¦ã€ä¸å›½çŸ¿ä¸šå¤§å¦ç‰é«˜æ ¡æ•™æŽˆåŠæ ¸ç”?sh¨´)å·¥½E‹ã€ç”µ(sh¨´)力å¾è®„¡‰é¢†åŸŸä¸“å®¶åQŒç»“å?åïL(f¨¥ng)’仓施工现场ååŒè¦æ±‚更高ã€äº¤å‰ä½œä¸šæ›´å¤æ‚的特点,对åŠç‚¹å¸ƒ¾|®ã€å—åŠ›å¤æ ¸åŠå·¥åºé¿è®©½{‰çŽ¯èŠ‚è¿›è¡Œä¸“™å¹è®ºè¯ä¸Žä¼˜åŒ–åQŒç¡®ä¿æ–¹æ¡ˆæ—¢æ‰¿è¢æˆç†Ÿ¾l验åQŒåˆ¾_‘Ö‡†å¥‘åˆçŽ°åœºå®žé™…ã€?/p>
¿U‘技赋能åQŒæ•ˆçއ冽Hç ´
2åïL(f¨¥ng)’仓穹™å¶ç»“构与1寂§„æ ég¸€è‡ß_¼Œä¸‹å£ç›´å¾„52¾cŸë€ä¸Šå£ç›´å¾?5¾cŸë€é«˜åº?9.5¾c»I¼Œ300å¨çš„åŠè£…é‡é‡åŒæ ·é¢äÍ(f¨´)高空òqŒ™¡¡ä¸Žæ“v‹z‹å£é£Žå¹²æ‰°çš„åŒé‡æŒ‘战。项目团队在1å·åŠè£…广泛应用BIM技术的基础上,新增交å‰ä½œä¸šåŠ¨æ€æ¨¡æ‹Ÿæ¨¡å—,通过1:1三维模型¾_‘Ö‡†è§„划åŠè£…路径åQŒæå‰åŒ–解施工冲½Hé£Žé™©ã€‚çŽ°åœºæ ¸å¿ƒè®¾å¤?600å¨åï–带åŠè¡¨çް½E›_¥åQŒé…åˆå‡¾U§åŽçš„高¾_‘Öº¦å®žæ—¶åЍæ€ç›‘‹¹‹ç³»¾lŸï¼Œå¯¹åŠè£…å§¿æ€ä¸Žå—力数æ®çš„æ•æ‰è¾¾å¾®ç§’¾U§ï¼Œå®žçŽ°äº†å¯¹é£ŽåŠ›å˜åŒ–与åŠç‰©åã^è¡¡çš„æ™ø™ƒ½åЍæ€è°ƒæŽ§ã€?0å作业äh员å‡å€Ÿé¦–‹Æ¡åˆä½œåÅžæˆçš„默契åQŒåˆ†å·¥æ˜Ž¼‹®ã€è¡”接æµç•…,从è“våŠã€ç©ºä¸è{体到¾_‘Ö‡†ž®×ƒ½å…¨ç¨‹å¦‚è¡Œäº‘æµæ°ß_¼Œæœ€¾lˆè€—æ—¶è¾?åïL(f¨¥ng)’仓大òq…羃çŸ?3分钟åQŒåˆ›é€ 了åŒç±»ç”?sh¨´)厂åŒè§„æ ¼ç’仓穹™å¶åŠè£…的效率新纪录ã€?/p>
安全护航åQŒç®¡æŽ§å†å‡çñ”
安全始终是项目å¾è®„¡š„生命¾UÑ€‚在1å·åŠè£…æˆåŠŸæž„å»ºçš„å…¨æ–¹ä½å®‰å…¨é˜²æŽ§ä½“¾pÕdŸº¼‹€ä¸Šï¼Œ™å¹ç›®å›¢é˜Ÿå¯?å·åŠè£…实施了˜q›ä¸€æ¥å‡¾U§ã€‚环境监‹¹‹æ–¹é¢ï¼Œåœ¨ä¿ç•™å¡”åŠé¡¶ã€ç’仓顶½{?个关键点ä½é£Žé€ŸåŒé‡ç›‘‹¹‹çš„åŒæ—¶åQŒæ–°å¢žæ°”象预è¦è”动机åˆÓž¼Œæå‰ç ”判å£é£Žå˜åŒ–åQŒç¡®ä¿ä½œä¸šçª—壿œŸé£Žé€Ÿå§‹¾lˆå—控。现场安全管控更ä¸ÞZ¸¥å¯†ï¼Œè®„¡½®3å专èŒå®‰å…¨å‘˜åˆ†åŒºç›‘æŠ¤åŠæœºæ“作ã€çƒ¦å…ïL(f¨¥ng)жæ€åŠé«˜ç©ºä½œä¸šåQŒåÆˆé€šè¿‡æ™ø™ƒ½é€šè®¯¾pÈ»Ÿå®žçŽ°æŒ‡æŒ¥ã€æ“作ã€ç›‘护实时è”动;åŠè£…åŒºåŸŸæ‰©å¤§è¦æˆ’范围åQŒå¢žè®¾æ™ºèƒ½æŠ¥è¦å›´æ ,自动预覘q规闯入åQŒåÆˆä¸¥æ ¼æ‰§è¡Œâ€œé«˜½IºåŒé’©å®‰å…¨å¸¦â€â€œå›žè½¬åŠå¾„ç¦å…¥â€ç‰¼‹¬æ€§è§„定。最¾lˆï¼ŒåŠè£…全过½E‹å®žçŽîCº†â€œé›¶æ¶‰é™©ã€é›¶äº‹æ•…ã€é›¶ä¼¤å®³ã€é›¶æ±¡æŸ“â€çš„ç›®æ ‡ã€?/p>
2åïL(f¨¥ng)’仓穹™å¶çš„æˆåŠŸåŠè£…åQŒæ ‡å¿—ç€é±¼å±±ç”?sh¨´)厂储煤¾pÈ»Ÿ˜q™ä¸€â€œèƒ½æºç²®ä»“â€æ ¸å¿ƒæž„ä»¶å®‰è£…å…¨éƒ¨å‘Šç«£ï¼Œä¸ºé¡¹ç›®å¦‚æœŸæŠ•äº§å¥ å®šäº†åšå®šåŸºç¡€ã€‚项目团队将乘势而上åQŒå…¨åŠ›æŽ¨˜q›ç©¹™å¶å›ºå®šã€çŽ¯æ¢æµ‡½{‘ç‰åŽç®‹å·¥åºåQŒåŒæ¥å±•å¼€ä»“ä¸Šæ ˆæ¡¥æ–½å·¥ä¸Žè®¾å¤‡å®‰è£…å·¥ä½œï¼Œåšå®ˆè´¨é‡å®‰å…¨åŒåº•¾U¿ï¼Œä»¥å†³æˆ˜å§¿æ€é«˜æ•ˆæŽ¨˜q›å„™å¹å¾è®¾ä“Q务,为确ä¿ç”µ(sh¨´)厂早日投产å‘ç”üc€ä¿éšœèˆŸå±Þq»¿è‰²çŸ³åŒ–基地能æºç¨³å®šä¾›åº”ã€åŠ©åŠ›åŒºåŸŸèƒ½æºç»“构优化凾U§èµA(ch¨³)献ä¸ç…¤åŠ›é‡ã€‚ï¼ˆèˆŸå±±å…¬å¸ ™ì军åQ?/p>
舟山公å¸è¾“煤关键通é“å…¨é¢è´¯é€?/strong>
˜q‘æ—¥åQŒä¸å›½ä¸ç…¤åŽä¸œåˆ†å…¬å¸èˆŸå±±å…¬å¸T1转è¿ç«™Aè·¯ä¸‰é€šæ”¹é€ å·¥½E‹é¡ºåˆ©å®Œæˆé‡è½½è¯•˜qï¼Œæ ‡å¿—ç€ç”?sh¨´)åŽ‚ä¾æ‰˜å¤–部ç å¤´è¾“ç…¤çš„æ ¸å¿ƒé€šé“实现全线贯通。该工程äº?æœ?5日通过½Iø™²è¯•è¿éªŒæ”¶åQŒæ¬¡æ—¥é‡è½½è¯•˜q一‹Æ¡æˆåŠŸï¼Œä¸ºç”µ(sh¨´)åŽ?026òq´è¾“煤系¾lŸé«˜æ•ˆç¨³å®šè¿è¡Œå¥ 定åšå®žåŸº¼‹€ã€?/p>
T1转è¿ç«™A路三通作为电(sh¨´)åŽ‚ä¾æ‰˜å¤–部ç 头输煤的关键节点åQŒäØ“¼‹®ä¿å·¥ç¨‹é«˜æ•ˆå®žæ–½åQŒé¡¹ç›®å›¢é˜Ÿä¸»åЍæå»ÞZ¸“å®¶ã€è®¾è®¡é™¢ä¸Žç”µ(sh¨´)厂专业技术团队è”åˆå·¥ä½œç»„åQŒå¤šè½®å¼€å±?3D 建模模拟与力å¦è²èähŽ¨æ¼”ï¼Œåå¤ä¼˜åŒ–æ–ÒŽ(gu¨©)¡ˆåQŒä¸»åŠ¨å¯¹æŽ¥ã€åå¤ç£‹å•†ï¼Œæœ€¾lˆé”å®?æœ?1日至17日的7å¤©é»„é‡‘æ–½å·¥æœŸã€‚åŒæ—Óž¼Œåˆ¶å®š24ž®æ—¶˜qžç®‹ä½œä¸šã€å¤šä¸“业ååŒæ”Õdšçš„æ–½å·¥æ–¹æ¡ˆï¼Œä»Žèµ„æºè°ƒé…ã€å®‰å…¨ç®¡æŽ§åˆ°æŠ€æœ¯æ”¯æ’‘,实现å„çŽ¯èŠ‚æ— ¾~衔接。施工期é—ß_¼Œå…¨ä½“人员åšå®ˆä¸€¾U¿ï¼Œå…‹æœä½œä¸š½Iºé—´ç‹å°ã€äº¤å‰æ–½å·¥å¯†é›†ã€ååŒéš¾åº¦å¤§½{‰å›°éš¾ï¼Œä¸¥æ ¼å®žè¡Œå·¥åºéªŒæ”¶ä¸ŽæŠ€æœ¯è¾¾æ ‡ç®¡æŽ§ï¼Œæœ€¾lˆæå‰ä¸€å¤©å®Œæˆå…¨éƒ¨æ”¹é€ ,实现é‡è²è¯•è¿ä¸€‹Æ¡æˆåŠŸã€?/p>
æ¤æ¬¡æ”šw€ 有效打通了ç”?sh¨´)厂输煤¾pÈ»Ÿçš„关键瓶颈,展现了舟山公å”R¡¹ç›®å›¢é˜Ÿæ•¢æ‰“硬仗ã€èƒ½æ‰“胜仗的æ”Õdšèƒ½åŠ›å’Œå作精¼œžã€‚作ä¸?026òq´è¾“煤系¾lŸçš„首项½Hç ´åQŒè¯¥å·¥ç¨‹æŠ•连®†äØ“ç”?sh¨´)厂燃料½E›_®šä¾›åº”ã€èƒ½æºä¿ä¾›æä¾›åšå®žæ”¯æ’‘。下一æ¥ï¼Œå›¢é˜Ÿž®†ç³»¾lŸæ€È»“¾l验åQŒæŒ¾l优化输煤系¾lŸå¾è®¾ï¼Œä»¥æ›´é«˜æ ‡å‡†æŽ¨˜q›å޾l项目,为电(sh¨´)厂高质é‡å‘展注入æŒç®‹åŠ¨åŠ›ã€?/p>]]>
æ–‡äšg指出åQ?026òq´è“våQŒé´é€‰ä¸€æ‰šw›¶¼„›_·¥åŽ‚ï¼Œåšå¥½æ ‡æ†å¼•领。到2027òqß_¼Œåœ¨æ±½è½¦ã€é”‚甉|± ã€å…‰ä¼ã€ç”µ(sh¨´)å电(sh¨´)器ã€è½»å·¥ã€æœºæ¢°ã€ç®—力设施ç‰è¡Œä¸šé¢†åŸŸåQŒåŸ¹è‚²å¾è®¾ä¸€æ‰šw›¶¼„›_·¥åŽ‚ï¼Œåˆæ¥æž„徿¶ëŠ›–能æºä¾›åº”ã€æŠ€æœ¯ç ”å‘ã€æ ‡å‡†åˆ¶å®šã€é‡‘èžæ”¯æŒç‰çš„é›¶¼„›_·¥åŽ‚å¾è®¾äñ”业生æ€ï¼Œæœ‰æ•ˆé€‚应国际贸易规则åQŒå¢žå¼ÞZñ”业低¼„³ç«žäº‰ä¼˜åŠÑ€?/p>
åˆ?030òqß_¼Œž®†é›¶¼„›_·¥åŽ‚å¾è®ùN€æ¥æ‹“展至钢é“ã€æœ‰è‰²é‡‘属ã€çŸ³åŒ–化工ã€å¾æã€çh¾l‡ç‰è¡Œä¸šé¢†åŸŸåQŒæŽ¢ç´¢ä¼ ¾lŸé«˜è½½èƒ½äº§ä¸šè„Þq¢³æ–°èµ\径,推广零碳工厂设计ã€èžèµ„ã€æ”¹é€ ã€ç®¡ç†ç‰¾l¼åˆæœåŠ¡æ¨¡å¼å’Œç³»¾lŸè§£å†Ïx–¹æ¡ˆï¼Œå¤§å¹…æå‡äº§å“全生命周期和全äñ”业链½Ž¡ç†èƒ½åŠ›åQŒå®žçŽ°å·¥åŽ‚ç¢³æŽ’æ”¾çš„ç¨³æ¥ä¸‹é™ã€?/p>
åŒæ—¶åQŒåŠ å¿«ç”¨èƒ½ç»“æž„ç»¿è‰²ä½Ž¼„Œ™{型,实现æºå¤´å‡ç¢³ã€‚在ä¿éšœèƒ½æºç”?sh¨´)åŠ›å®‰å…¨ä¾›åº”çš„å‰æä¸‹åQŒé¼“励工厂实现零¼„³ç”µ(sh¨´)力ã€çƒåŠ›ã€æ°¢èƒ½å’Œç‡ƒæ–™ä¾›åº”åQŒå› 地制宜开å‘利用分布å¼å…‰ä¼ã€åˆ†æ•£å¼é£Žç”µ(sh¨´)ã€ç”Ÿç‰©è´¨å‘电(sh¨´)½{‰ï¼ŒæŽ¢çƒ¦å¼€å±•绿ç”늛´˜qžï¼Œæé«˜å¯å†ç”Ÿèƒ½æºä‹É用比例ã€?/p>
鼓励有æ¡ä»¶çš„å·¥åŽ‚å»ø™®¾å·¥ä¸š¾l¿è‰²å¾®ç”µ(sh¨´)¾|‘,一体化应用光ä¼ã€é£Žç”üc€ä½™çƒå›žæ”¶ä»¥åŠæ–°åž‹å‚¨èƒ½ã€é«˜æ•ˆçƒæ³ëЉåQŒå®žçŽ°å¤šèƒ½é«˜æ•ˆäº’è¡¥åˆ©ç”¨ã€‚ç§¯æžå‘展绿色氢氨醇½{‰ä¸€ä½“化™å¹ç›®åQŒæŽ¨˜q›å·¥ä¸šå‰¯äº§æ°¢ã€å¯å†ç”Ÿèƒ½æºåˆ¶æ°¢½{‰æ¸…‹z低¼„Ïx°¢åº”用ã€?/p>
氢能应用é‡ç‚¹å†å½’¾U?/p>
《指导æ„è§ã€‹ç‘ô承了以往政ç–的精¼œžï¼šæ°¢èƒ½çš„å‘展在于深度脱¼„Ÿë€çµ‹z»è´Ÿè—÷€äº¤èƒ½èžåˆã€?/p>
深度è„Þq¢³åQšéš¾å‡æŽ’é¢†åŸŸçš„â€œç ´å±€è€…â€ã€‚《指导æ„è§ã€‹æ˜Ž¼‹®æå‡ºâ€œåŠ å¿«ç”¨èƒ½ç»“æž„ç»¿è‰²ä½Ž¼„›_ž‹â€ï¼Œç‰¹åˆ«æåˆ°äº†â€œç§¯æžå‘展绿色氢氨醇½{‰ä¸€ä½“化™å¹ç›®â€ï¼Œæ„味ç€å·¥åŽ‚è¦ç”¨â€œç»¿æ°¢â€åŽ»æ›¿ä»£åŽŸæ¥åŒ–石能æºåˆ¶å–çš„â€œç°æ°¢â€æˆ–ç…¤ç‚。尤其对于钢é“ã€åŒ–å·¥ã€å¾æç‰â€œåŒé«˜â€å¤§æˆøP¼ˆ2030òq´é‡ç‚ÒŽ(gu¨©)”»åšé¢†åŸŸï¼‰åQŒä»…ä¾é ¾l¿ç”µ(sh¨´)难以满èƒöè¦æ±‚åQŒéœ€è¦æ”¹å˜åŽŸæ–™æ¥æºä¸Žå·¥è‰ºåQ?/p>
氢冶金: 在钢é“冶ç‚ég¸åQŒç”¨æ°¢æ°”替代焦ç‚ä½œäØ“˜q˜åŽŸå‰‚ï¼Œå¯ä»¥å¤§å¹…å‡å°‘炼钢˜q‡ç¨‹ä¸çš„二氧化碳排放ã€?br/>
化工原料åQ?åœ¨åˆæˆæ°}ã€ç”²é†‡ç”Ÿäº§ä¸åQŒç”¨¾l¿æ°¢æ›¿ä»£ç…¤ç‚ä½œäØ“åŽŸæ–™åQŒä»Žæºå¤´å‡æŽ’ã€?/p>
çƒæºæ›¿ä»£åQšé‡‡ç”¨æ°¢æ°”替代天然气或煤ç‚ä½œä¸ºçƒæºï¼ŒåŒæ ·å®žçްæºå¤´å‡æŽ’ã€?/p>
ç‰|´»è´Ÿè·åQšå¾®ç”늽‘“调节器â€ä¸Žâ€œè“„èƒ½æ± â€ã€‚风光电(sh¨´)都有“看天åƒé¥â€çš„æ¯›ç—…åQŒå¤§è§„模风光ç”늚„接入对于˜q½æ±‚ç”?sh¨´)力½E›_®šçš„工厂和ç”늽‘都是需è¦è§£å†³çš„éšùN¢˜ã€‚氢能æˆä¸ºå¸¸è§„手ŒDµä¸‘³ä»¥òqŒ™¡¡æ³¢åŠ¨æ€§çš„å…³é”®æ‰‹æ®µåQ?/p>
多能互补åQ?é¼“åŠ±å·¥åŽ‚å»ø™®¾â€œå·¥ä¸šç»¿è‰²å¾®ç”늽‘â€ï¼ŒæŠŠé£Žå…‰ç”µ(sh¨´)与氢能储˜q结åˆè“væ¥â€”—电(sh¨´)多了制氢åQŒç”µ(sh¨´)ž®‘了氢å‘甉|ˆ–制çƒã€?/p>
è·¨å£èŠ‚å‚¨èƒ½ï¼š 利用富余的绿ç”?sh¨´)制氢(电(sh¨´)è{氢)åQŒæŠŠèƒ½é‡å˜è“væ¥ï¼Œåœ¨ç”µ(sh¨´)力矾~ºæˆ–冬å£ç”¨èƒ½é«˜å³°æ—¶å†é‡Šæ”¾åQŒè§£å†³ç»¿ç”?sh¨´)å£èŠ‚æ€§é”™é…问题ã€?/p>
交能èžåˆåQšè¿è¾“å‡æŽ’ä¸Ž¾l¿æ°¢æ¶ˆçº³ã€‚工厂内部的物浘q输åQˆå¦‚é‡å¡ã€å‰è½¦ï¼‰ä¹Ÿæ˜¯¼„ÏxŽ’æ”‘Ö¤§æˆ—÷€‚文仉™¼“åŠ±æ›´æ–°æ”¹é€ å†…éƒ¨ä½œä¸šèžR辆,氢燃料电(sh¨´)æ± æ±½è½¦å› å…¶åŠ æ°¢å¿«ã€ç®‹èˆªé•¿çš„特点,有望在é‡åž‹è¿è¾“é¢†åŸŸé€æ¥æ›¿ä»£æŸ´æÑa车。通过“绿ç”?¾l¿æ°¢-¾l¿èžRâ€ä¸€ä½“化模å¼åQŒå°†é£Žå…‰ç”?sh¨´)è{åŒ–äØ“¾l¿æ°¢åQŒå†é©±åЍé‡å¡˜q输åQŒå®žçŽ°â€œç»¿ç”?sh¨´)制¾l¿æ°¢ã€ç»¿æ°¢ä¿ƒ¾l¿è¿â€çš„交能èžåˆã€?/p>
全文如下:

关于开展零¼„›_·¥åŽ‚å¾è®‘Ö·¥ä½œçš„æŒ‡å¯¼æ„è§
工信部è”节ï¹(ji¨¦)2026åH?3å?/p>
å„çœã€è‡ªæ²ÕdŒºã€ç›´è¾–市åŠè®¡åˆ’å•åˆ—å¸‚ã€æ–°ç–†ç”Ÿäº§å¾è®‘Ö…µå›¢å·¥ä¸šå’Œä¿¡æ¯åŒ–主½Ž¡éƒ¨é—¨ã€å‘展改é©å§”ã€ç”Ÿæ€çŽ¯å¢ƒä¸»½Ž¡éƒ¨é—¨ã€å›½èµ„å§”ã€èƒ½æºä¸»½Ž¡éƒ¨é—¨ï¼Œæœ‰å…³ä¸å¤®ä¼ä¸šåQ?/p>
ä¸ºåšæŒä»¥ä¹?f¨¤n)è¿‘òqÏx–°æ—¶ä»£ä¸å›½ç‰¹è‰²½C¾ä¼šä¸ÖM¹‰æ€æƒ³ä¸ºæŒ‡å¯û|¼Œæ·±å…¥è´¯å½»ä¹?f¨¤n)è¿‘òq³ç”Ÿæ€æ–‡æ˜Žæ€æƒ³åQŒå…¨é¢è¯å½Õd…šçš„二å大和二å届历次全会¾_„¡¥žåQŒè½å®žå›½åŠ¡é™¢åŠžå…¬åŽ…ã€Šåˆ¶é€ ä¸š¾l¿è‰²ä½Žç¢³å‘展行动æ–ÒŽ(gu¨©)¡ˆåQ?025â€?027òqß_¼‰ã€‹ï¼Œæ·±æŒ–工业和信æ¯åŒ–领域节能é™ç¢³æ½œåŠ›åQŒå¸¦åЍé‡ç‚¹è¡Œä¸šé¢†åŸŸå‡¼„›_¢žæ•ˆå’Œ¾l¿è‰²ä½Žç¢³è½¬åž‹åQŒåŸ¹è‚²å‘展新质生产力åQŒå·¥ä¸šå’Œä¿¡æ¯åŒ–部ã€å›½å®¶å‘展改é©å§”ã€ç”Ÿæ€çŽ¯å¢ƒéƒ¨ã€å›½åŠ¡é™¢å›½èµ„å§”ã€å›½å®¶èƒ½æºå±€å…±åŒç ”究制定了《关于开展零¼„›_·¥åŽ‚å¾è®‘Ö·¥ä½œçš„æŒ‡å¯¼æ„è§ã€‹ã€‚现å°å‘¾l™ä½ 们,è¯ïL(f¨¥ng)»“åˆå®žé™…,认真贯彻è½å®žã€?/p>
工业和信æ¯åŒ–éƒ?/p>
国家å‘展攚w©å§?/p>
生æ€çŽ¯å¢ƒéƒ¨
国务院国资委
国家能æºå±€
2026òq?æœ?4æ—?/p>






.jpg)


















.jpg)

.jpg)
.jpg)

.jpg)

.jpg)


.jpg)




.jpg)
.jpg)








.jpg)





.jpg)
.jpg)




.jpg)
.jpg)





.jpg)
.jpg)

˜q‘å¹´æ¥ï¼ŒåŒ—äº¬å¸‚ç§¯æžæŽ¨˜q›èƒ½æºç»“构绿色低¼„Œ™{型,大力推广新能æºä¾›çƒæŠ€æœ¯åº”ç”¨ã€‚å¸‚å‘æ”¹å§”相兌™´Ÿè´£ähè¯ß_¼ŒåŽÕd¹´é›†ä¸æŠ•用的这些项目主è¦é‡‡ç”¨æµ…层地æºçƒæ³µå’Œä¸æ·±å±‚åœ°çƒæŠ€æœ¯ï¼Œå±•çŽ°å‡ºæ–°èƒ½æºä¾›çƒåœ¨åŒ»é™¢ã€å¤§å¦æ ¡å›ã€äñ”业å›åŒºåŠå±…æ°‘ä½å®…½{‰å¤šåœºæ™¯ä¸‹çš„规模化ã€å¤åˆåŒ–应用‘‹åŠ¿åQŒé¢„计æ¯òq´å¯æ›¿ä»£ç‡ƒæ°”¾U?50万立方米åQŒèŠ‚¾U¦æ ‡å‡†ç…¤1.14万å¨åQŒå‡ž®‘二氧化¼„ÏxŽ’æ”?.98万å¨ã€?/p>

‹¹äh·€(w¨§n)北部åŒÈ–—ä¸å¿ƒæ•ˆæžœå›?/p>
‹¹äh·€(w¨§n)北部åŒÈ–—ä¸å¿ƒ¾l¼åˆèƒ½æº¾pÈ»Ÿ™å¹ç›®ä»¥åœ°æºçƒæ³µäØ“æ ¸å¿ƒåQŒæ·±åº¦èžåˆç”µ(sh¨´)能ã€å¤ªé˜Œ™ƒ½ã€å¤©ç„¶æ°”åŠåŒ»ç–—废çƒå›žæ”Óž¼Œä¸ø™¿‘18.3万åã^方米的徽{‘群æä¾›å†—÷€çƒã€ç”Ÿ‹zȃ水åŠè’¸æ±½å…¨æ–¹ä½èƒ½æºæœåŠ¡ã€‚è¿™ä¸€™å¹ç›®å…Þp®¾è®¡äº†‘…过1200个地下æ¢çƒå”åQŒè¿˜é…置太阳能集çƒå™¨ã€ç‡ƒæ°”锅炉调峰ç‰è®¾æ–½åQŒé€šè¿‡æ™ºæ…§è°ƒæŽ§å®žçŽ°èƒ½æºé«˜æ•ˆåˆ©ç”¨ä¸Žåœ°ä¸‹åœŸå£¤å†·çƒåã^è¡¡ã€?/p>
在北京城市副ä¸å¿ƒ0701街区åQŒä¸€™åšw‡è¦çš„æ°‘ç”Ÿå·¥ç¨‹ä¾æ‰˜æ¸…æ´åœ°çƒèµ„溽E›_®šæŽ¨è¿›ã€‚该街区ä¿éšœæˆ¿åœ°çƒä¾›æš–试点示范项目开凿了5å£åœ°çƒäº•åQŒæ–°å»ºçš„çƒæºç«™åŠé…套½Ž¡ç½‘åQŒå¯ä¸ø™¶…˜q?5万åã^方米的ä¿éšœæˆ¿æä¾›æ¸…æ´ä¾›æš–åQŒæ˜¯åœ°çƒèµ„æºåœ¨åŸŽå¸‚集ä¸å±…ä½åŒºè§„模化应用的¿U¯æžæŽ¢çƒ¦ã€?/p>
在怀柔区åQŒé‡‘éš…å…´å‘地å—ç§‘ç ”æ¥¼™å¹ç›®å®žçްäº?00%新能æºä¾›çƒä¾›å†øP¼Œä¸ø™¿‘5万åã^æ–¹ç±³çš„ç§‘ç ”ç©ºé—´æä¾›é›¶¼„Ïx¸©æŽ§ã€?/p>

‹¹äh·€(w¨§n)åŒºç¿ æ¹–ç§‘æŠ€å›æ•ˆæžœå›¾
æ¤å¤–åQŒæ“væ·€(w¨§n)åŒºç¿ æ¹–ç§‘æŠ€å›ã€é¡ºä¹‰åŒºåŒ—京工业大å¦è€¿ä¸¹å¦é™¢ã€å¤§å…´åŒºèˆªå¤©ä¸œæ–¹¿U‘技基地ã€è¥¿¾U¢é—¨é•‡é›†ä½“å¾è®„¡”¨åœ°ç‰å¤šä¸ª™å¹ç›®å‡é‡‡ç”¨åœ°æºçƒæ³ëг»¾lŸï¼ŒæœåŠ¡é¢ç§¯ä»?.7万åã^方米åˆ?.1万åã^方米ä¸ç‰åQŒäؓ办公楹{€é«˜æ ¡ã€åŽ‚æˆÑ€å•†ä¸šç»¼åˆä½“½{‰å¤š¿Uå¾½{‘类型æä¾›äº†å¯é çš„ç»¿è‰²å†·çƒæºè§£å†³æ–ÒŽ(gu¨©)¡ˆã€?/p>
è‡?023òq´å¼€å§‹ï¼ŒåŒ—京市多部门è”åˆæŽ¨è¿›æ–°èƒ½æºä¾›çƒé«˜è´¨é‡å‘展åQŒå¯¹æ–°èƒ½æºä¾›çƒè£…æœºå æ¯”è¾¾åˆ?0%åŠä»¥ä¸Šçš„æ–°èƒ½æºä¾›çƒæ–°å»ºåŠæ”ÒŽ(gu¨©)‰©å»ºé¡¹ç›®ï¼Œ¾l™äºˆæ–°èƒ½æºå¾è®¾æŠ•èµ?0%的市政府固定资äñ”投资支æŒã€‚“政½{–的实施有效é™ä½Žäº†æ–°èƒ½æºä¾›çƒ™å¹ç›®åˆæœŸæŠ•资压力åQŒæ¿€å‘了½C¾ä¼šèµ„本å‚与新能æºåŸº¼‹€è®¾æ–½å»ø™®¾çš„ç§¯æžæ€§ã€‚â€ç›¸å…Œ™´Ÿè´£ähè¯ß_¼Œ˜q™äº›™å¹ç›®ž®†æŒ¾l推动城市绿色低¼„Œ™{åž‹è¿ˆå‘æ–°é˜¶æ®µã€?/p>]]>

排水集团所属北排能æºå…¬å¸æŠ€æœ¯æ€È›‘æ¨èƒœä¸œä»‹¾l,利用å†ç”Ÿæ°´æºçƒæÜ‡æŠ€æœ¯äؓ市政çƒåŠ›½Ž¡ç½‘òq¶çƒè¡¥ç»™™å¹ç›®åQŒé¦–‹Æ¡å°†é«˜ç¢‘店å†ç”Ÿæ°´åŽ‚æŽ’æ”„¡š„å†ç”Ÿæ°´ä½œä¸ºçƒæºï¼Œé€šè¿‡3å?0.47å…†ç“¦çš„çƒæ³‰|œº¾l„,æå–å†ç”Ÿæ°´ä¸ä½™çƒåQŒå°†çƒç½‘回水ä»?0℃æå‡è‡³57℃,å†é€šè¿‡2æ¡DN1000òq¶çƒä¸“线åQŒç›´æŽ¥è¡¥å…¥å¸‚政供çƒå›žæ°´ç®¡¾|‘ã€?/p>
˜q™ä¸€æŠ€æœ¯çš„½Hç ´åQŒåœ¨äºŽå®žçŽîCº†â€œä¸é«˜æ¸©çƒæÜ‡+çƒç½‘耦åˆâ€çš„¾pÈ»Ÿé›†æˆåQŒå°†çƒæÜ‡ä¾›çƒæ¸©åº¦ä»Žå¸¸è§„çš„45℃æå‡è‡³57℃â€?5℃区é—ß_¼Œå…‹æœäº†è®¾å¤‡åœ¨é«˜æ¸©å·¥å†µä¸‹çš„能效瓉™¢ˆåQŒåƈ首创å†ç”Ÿæ°´ç³»¾lŸä¸ŽçƒåŠ›¾pÈ»Ÿçš„è€¦åˆæŠ€æœ¯ï¼Œå¡«è¡¥äº†è¡Œä¸šç©ºç™½ï¼Œæ˜¯å›½å†…ä¾›çƒæŠ€æœ¯çš„ä¸€‹Æ¡é‡å¤§è·¨‘Šã€?/p>
清åŽå¤§å¦çŽ¯å¢ƒå¦é™¢æ•™æŽˆã€ä¸å›½æ²¼æ°”å会ç†äº‹é•¿çŽ‹å‡¯å†›è®¤ä¸ºï¼Œæ¤é¡¹ç›®çš„建æˆåQŒä¸ä»…增å¼ÞZº†åŒ—京市供çƒç³»¾lŸçš„½E›_®šæ€§å’Œ¾l¿è‰²åŒ–æ°´òq»I¼Œä¹Ÿäؓ今åŽå†ç”Ÿæ°´ä½™çƒçš„大规模开å‘å¥ å®šäº†åŸºç¡€ã€‚æ®é¢„测åQŒè‹¥ž®†åŒ—京市的å†ç”Ÿæ°´ä½™çƒå…¨éƒ¨å¼€å‘åˆ©ç”¨ï¼Œå¯æ»¡‘³ä¸å¿ƒåŸŽåŒºçº¦10%的供çƒéœ€æ±‚,覆盖供çƒé¢ç§¯è¾?000万â€?000万åã^方米ã€?/p>

排水集团所属北排能æºå…¬å¸å‰¯æ€È»ç†ç§¦æ˜¥ç¦¹è¡¨ç¤ºåQŒé€šè¿‡æŠ€æœ¯èµ‹èƒ½ä¸Ž½Ž¡ç†ä¼˜åŒ–åQŒå”¤é†’沉ç¡çš„资æºåQŒæŒ–潜供çƒå˜é‡ã€å‡¾U§ç»¿è‰²æ•ˆèƒ½ï¼Œâ€œåäº”äº”â€æœŸé—ß_¼ŒåŒ—排能æºå…¬å¸ž®†æœ‰120万å‰ç„¦çš„æ‰©å®¹è®¡åˆ’åQŒè¿›ä¸€æ¥æŽ¨˜q›â€œå†ç”Ÿæ°´+清æ´ä¾›çƒâ€æ¨¡å¼åœ¨æ›´å¤šåŒºåŸŸè½åœ°ã€?/p>]]>
本团队有òq¸æ·±åº¦å‚与其ä¸?个å›åŒºçš„ç”ÏxŠ¥½{¹å¤‡åŠå޾l推˜q›å·¥ä½œï¼Œ¾l“刾l验åQŒäؓ大家拆解˜q™ä†¾åå•çš„æ ¸å¿ƒçœ‹ç‚¹ä¸Žç”ÏxŠ¥æ ¸å¿ƒæŒ‡æ ‡é€»è¾‘ã€?/p>

ä¸€ã€æ•°é‡åˆ†å¸ƒï¼šå‡è¡¡å¸ƒå±€+é‡ç‚¹½Hç ´
入选å›åŒºæ•°é‡å‘ˆçŽ°æ ¸å¿ƒçœä»½é›†ä¸ã€å…¨åŸŸè¦†ç›–试点的鲜明特点åQŒæ—¢å…¼é¡¾äº†å·¥ä¸šåŸº¼‹€ä¸Žèµ„æºç¦€èµ‹ï¼Œä¹Ÿä½“çŽîCº†é›¶ç¢³è½¬åž‹å…¨é¢æŽ¨è¿›çš„国家战略导å‘ã€?/p>
资æº+工业çœä†¾é›†ä¸
本次共有5个çœä»½å…¥é€?个å›åŒºï¼Œåˆ†åˆ«æ˜¯æ²³åŒ—ã€å‰æž—ã€ç¦å»ºã€å¹¿è¥¿å’Œæ–°ç–†ã€‚这些çœä»½å‡å…·å¤‡å·¥ä¸šåŸºç¡€å¥½å’Œèƒ½æºèµ„æºä¸°å¯Œçš„åŒé‡å±žæ€§ï¼Œå…¥é€‰å›åŒø™¦†ç›–ä¼ ¾lŸé«˜è€—能产业与新兴äñ”业,零碳转型需求迫切,是全国工业领域零¼„Œ™{型的关键½Hç ´ç‚V€?/p>
全域覆盖试点
å…¥é€?个å›åŒºçš„çœä†¾è¦†ç›–范围最òq¿ï¼ŒåŒ…括直辖市(北京ã€ä¸Š‹¹—÷€é‡åº†ï¼‰ã€ç»‹¹Žå‘辄¡œä»½ã€ä¸è¥‰Kƒ¨çœä†¾åQŒä½“çŽîCº†é›¶ç¢³è½¬åž‹å…¨é¢è¦†ç›–ã€è¯•点先行的æ€èµ\åQŒé€šè¿‡æ¯ä¸ªçœä†¾è‡›_°‘打é€?ä¸ªæ ‡æ†å›åŒºï¼Œå¸¦åŠ¨åŒºåŸŸå†…å…¶ä»–å›åŒºçš„零碳转型˜q›ç¨‹ã€?/p>

二ã€å›åŒø™Œƒå›?/strong>

88.5%的入选å›åŒÞZؓ“å›ä¸å›â€æ¨¡å¼ï¼Œä»?1.5%为“整体å›åŒºâ€ï¼Œä¹Ÿè¯´æ˜Žé›¶¼„›_›åŒºå¾è®¾ä¸æ˜¯ä¸€æ¥åˆ°ä½çš„。选择“å›ä¸å›â€ä½œä¸ÞZ¸»è¦è¯•点è²ä½“ï¼Œæ ¸å¿ƒä¼˜åŠ¿åœ¨äºŽå¯èšç„¦å›åŒºå†…产业¾l“构好ã€èƒ½æºç»“构优ã€èµ„æºç¦€èµ‹ç»¿çš„局部区域推˜q›è{型,既能é™ä½Žæ•´ä½“å›åŒºå…¨é¢è½¬åž‹çš„éš¾åº¦ä¸Žæˆæœ¬åQŒä¹Ÿä¾¿äºŽæŽ¢çƒ¦é›¶ç¢³æŠ€æœ¯ä¸Ž½Ž¡ç†æ¨¡å¼çš„应用èµ\径,åŽç®‹å¯æ›´é«˜æ•ˆåœ°å‘整个å›åŒºåŠå…¶ä»–å›åŒºå¤åˆ¶æŽ¨òqÑ€?/p>
三ã€å¾è®‘Ö‘¨æœ?/strong>
零碳å›åŒºå»ø™®¾ä¸æ˜¯ä¸€íy´è€Œå°±çš„å·¥½E‹ï¼Œä»Žå啿•°æ®æ¥çœ‹ï¼Œ˜q‘åŠæ•°å›åŒºé€‰æ‹©æœ€é•¿å‘¨æœŸï¼ŒçŸå‘¨æœŸå›åŒºåˆ™èšç„¦æ ‡æ†½Cø™ŒƒåŠŸèƒ½ã€?/p>

é•¿å‘¨æœŸäØ“ä¸?/strong>
25个å›åŒºé€‰æ‹©6òq´å¾è®‘Ö‘¨æœŸï¼ˆ2025-2030òqß_¼‰åQŒå 比接˜q?0%。å›åŒºé›¶¼„Œ™{型需è¦ç»åŽ†ç¢³æŽ’æ”¾æ ¸ç®—æ‘¸æ¸…åº•æ•°ã€äñ”业结构优化凾U§ã€æ¸…‹z能æºå…¨é¢æ›¿ä»£ç‰å…¨æµ½E‹ï¼Œž®¤å…¶æ˜¯çŸ³åŒ–ã€é’¢é“ã€æœ‰è‰²é‡‘属ç‰ä¼ 统高耗能å›åŒºåQŒè{åž‹éš¾åº¦å¤§ã€æ¶‰åŠçŽ¯èŠ‚å¤šåQŒå¿…™åÈ»™äºˆå……‘³çš„æ—‰™—´½H—壿Œç®‹æŽ¨è¿›ã€?/p>
çŸå‘¨æœŸè¯•ç‚?/strong>
ä»?个å›åŒºé‡‡ç”?òq´çŸå‘¨æœŸåQ?025-2027òqß_¼‰åQŒå¤šä¸ÞZñ”业结构相对优化ã€å¯å†ç”Ÿèƒ½æºèµ„æºè¾ƒå¥½çš„å›åŒºï¼ˆå¦‚沈阳ä¸å¾·é«˜ç«¯è£…å¤‡åˆ¶é€ äñ”业å›ã€å†…è’™å¤åŒ…头½E€åœŸé«˜æ–°æŠ€æœ¯äñ”业开å‘区åQ‰ï¼Œæ‰¿æ‹…快速试ç‚V€ç»éªŒå¤åˆ¶çš„功能åQŒäؓ长周期å›åŒºæä¾›ç¤ºèŒƒã€?/p>
å››ã€å…³é”®è¿½é—®ï¼šä¸ÞZ»€ä¹ˆæ˜¯˜q?2个å›åŒºï¼Ÿ
æ ¸å¿ƒæŒ‡æ ‡å®šé—¨æ§?/strong>
01 零碳å›åŒºæ ¸å¿ƒæŒ‡æ ‡è§£è¯»
在《国家çñ”零碳å›åŒºå»ø™®¾æŒ‡æ ‡ä½“ç³»åQˆè¯•行)》ä¸åQŒâ€œå•ä½èƒ½è€—碳排放â€ä½œä¸ºæ ¸å¿ƒæŒ‡æ ‡ï¼Œæ˜¯è¡¡é‡å›åŒºé›¶¼„›_±žæ€§çš„å…³é”®æ ‡å°ºåQŒå…¶ç›®æ ‡è¦æ±‚æ ÒŽ(gu¨©)®å›åŒºòq´ç»¼åˆèƒ½æºæ¶ˆè´šw‡åˆ†æ¡£è®‘Ö®šåQŒèƒŒåŽè•´å«ç€å¯¹å›åŒø™ƒ½æºç»“æž„ã€ç»¿è‰²ç”µ(sh¨´)åŠ›åˆ©ç”¨ç‰æ ¸å¿ƒ¾l´åº¦çš„刚性约æŸã€?/p>
å›åŒºä½“é‡é—¨æ§›åQšå¹´èƒ½è€—≥20䏇卿 ‡ç…¤
æŒ‡æ ‡ä¸æ˜Ž¼‹®å›åŒºå¹´¾l¼åˆèƒ½æºæ¶ˆè´¹é‡ä¸ä½ŽäºŽ20䏇卿 ‡å‡†ç…¤ï¼Œä»¥çº¯ç”?sh¨´)å›åŒºåœºæ™¯äؓ例,¾l“åˆç”?sh¨´)åŠ›æŠ˜æ ‡ç…¤ç³»æ•ŽÍ¼ˆ½{‰äh(hu¨¢n)å€û|¼‰åQŒå¯¹åº”çš„ç”?sh¨´)力消费é‡çº¦ä?.7亿kWhåQŒç›¸å½“于一个ä¸åž‹å·¥ä¸šå›åŒºçš„常规用能é‡çñ”ã€?/p>
¾l¿ç”µ(sh¨´)å æ¯”åQšå‡ 乎è¦å®žçŽ°å…¨ç»¿ç”?sh¨´)覆ç?/p>
¾l¿ç”µ(sh¨´)是实现零¼„³ç›®æ ‡çš„æ ¸å¿ƒæŠ“手åQŒæ–‡ä»¶æ˜Ž¼‹®äº†‹¹‹ç®—规则åQšç»¿ç”늢³æŽ’æ”¾å› åæŒ?计算åQŒéž¾l¿ç”µ(sh¨´)¼„ÏxŽ’æ”‘Ö› åæŒ‰0.8325kgCOâ‚?kWh计算。我们以¾U¯ç”µ(sh¨´)å›åŒºä¸ÞZ¾‹åQŒç”¨½Ž€å•çš„‹¹‹ç®—帮大家ç†è§£é—¨æ§›ã€?/p>
òq´èƒ½è€?0~100䏇卿 ‡å‡†ç…¤çš„¾U¯ç”µ(sh¨´)å›åŒº
需满èƒöå•ä½èƒ½è€—碳排放â‰?.2å¨äºŒæ°§åŒ–¼„?卿 ‡å‡†ç…¤åQŒå¯¹åº”绿ç”?sh¨´)å æ¯”需辑ֈ°92.8%åQŒå‡ 乎è¦å®žçް100%¾l¿ç”µ(sh¨´)供应ã€?/p>
òq´èƒ½è€?00䏇卿 ‡å‡†ç…¤ä»¥ä¸Šçš„¾U¯ç”µ(sh¨´)å›åŒº
需满èƒöå•ä½èƒ½è€—碳排放â‰?.3å¨äºŒæ°§åŒ–¼„?卿 ‡å‡†ç…¤åQŒå¯¹åº”绿ç”?sh¨´)å æ¯”需辑ֈ°89.2%åQŒè™½æ¯”å‰ä¸€æ¡£ç¨å®½æ¾åQŒä½†ä»éœ€æŽ¥è¿‘全绿ç”?sh¨´)覆盖ã€?/p>
更关键的是,如果å›åŒºå˜åœ¨å¤©ç„¶æ°”ã€ç…¤ç‚ç‰éžç”µ(sh¨´)åŠ›èƒ½æºæ¶ˆè´¹ï¼Œ˜q™äº›èƒ½æºæœ¬èín带有¼„ÏxŽ’æ”‘Ö› åï¼Œä¼šè¿›ä¸€æ¥æŽ¨é«˜å•ä½èƒ½è€—碳排放总é‡ã€‚å› æ¤ï¼Œéžçº¯ç”?sh¨´)å›åŒø™¦è¾‘Öˆ°åŒç‰ç›®æ ‡åQŒç»¿ç”?sh¨´)å æ¯”需更高åQŒä¸”éžç”µ(sh¨´)力能æºçš„å æ¯”å¿…é¡»æžä½Žã€?/p>
æ€Èš„æ¥è¯´åQŒå›½å®¶çñ”零碳å›åŒºçš„æ ¸å¿ƒè¦æ±‚是基本实现全电(sh¨´)å›åŒºåQŒä¸”ç”?sh¨´)力供应基本为绿ç”üc€?/p>
02 ¾l¿ç”µ(sh¨´)直连的é‡è¦æ€?/strong>
ç”ÏxŠ¥æ–‡äšg明确æå‡ºâ€œå›åŒºç”¨ç”?sh¨´)应优先通过¾l¿è‰²ç”?sh¨´)力直接供应满èƒöåQŒåŽŸåˆ™ä¸Šç›´æŽ¥ä¾›åº”æ¯”ä¾‹ä¸ä½Žäº?0%â€ï¼Œòq¶å°†æ¤ä½œä¸ºæžä¸ºé‡è¦çš„ç”ÏxŠ¥æ¡äšg。从最¾lˆå…¥é€‰å啿¥çœ‹ï¼Œä¸å°‘å›åŒºå› 未实现¾l¿ç”µ(sh¨´)物ç†ç›´è¿žåQˆå¦‚仅通过è´ä¹°¾l¿è¯ã€ç»¿ç”ëŠ‰é—´æŽ¥æ–¹å¼æŠ‰|‰£åQ‰ï¼Œå¯ÆD‡´ç”ÏxŠ¥å¤ÞpÓ|åQŒè¿™å……分体现了国家对¾l¿ç”µ(sh¨´)供应“物ç†ç›´è¾¾ã€å¯˜q½æº¯â€çš„æ ¸å¿ƒè¦æ±‚ã€?/p>
æ¤å¤–åQŒåœ¨å›½å®¶¾U§é›¶¼„›_›åŒºåå•å‘布文件ä¸åQŒæ ¼å¤–强调了“推动绿ç”늛´˜qžã€æ–°èƒ½æºž®Þp¿‘接入增é‡é…电(sh¨´)¾|‘牾l¿è‰²ç”?sh¨´)力直接供应模å¼è½åœ°â€ã€‚这一导å‘表明åQŒé›¶¼„›_›åŒºå¾è®‘ÖÆˆéžå•¾U¯è¿½æ±‚绿ç”?sh¨´)å æ¯”的数å—è¾¾æ ‡åQŒæ›´æ³¨é‡æž„徿ºç½‘è·å‚¨ååŒçš„绿色电(sh¨´)力供应体¾p»ï¼Œé€šè¿‡æ–°èƒ½æºå°±˜q‘å¼€å‘ã€å°±˜q‘消¾U³çš„直连模å¼åQŒæå‡ç»¿ç”?sh¨´)供应的½E›_®šæ€§ä¸Žå¯æŒ¾l性,从å›åŒø™ƒ½æºä¾›åº”æºå¤´å¤¯å®žé›¶¼„›_Ÿº¼‹€ã€?/p>
¾l“åˆ1192åäh–‡å…³äºŽ¾l¿ç”µ(sh¨´)直连™å¹ç›®ç”?sh¨´)äh(hu¨¢n)的相兌™¦æ±‚,对于已申报æˆåŠŸçš„å›åŒºè€Œè¨€åQŒæ›´éœ€è”åˆä¸“业机构åQŒå¯¹å…¶ç»¿ç”늛´˜qžæ–¹æ¡ˆå¼€å±•更深入的绋¹ŽæŠ€æœ¯å¯è¡Œæ€§åˆ†æžä¸Žç ”判åQŒäØ“åŽç®‹è½åœ°å®žæ–½æä¾›¿U‘妿”¯æ’‘ã€?/p>
äº”ã€æ€È»“
½W¬ä¸€æ‰¹å›½å®¶çñ”零碳å›åŒºåå•åQŒæ—¢å‹‘Ö‹’出全国å‡è¡¡å¸ƒå±€ã€é‡ç‚šw¢†åŸŸçªç ´çš„æˆ˜ç•¥è“图åQŒä¹Ÿé€šè¿‡åˆšæ€§æŒ‡æ ‡æ˜Ž¼‹®äº†è½¬åž‹æ–¹å‘åQŒä»¥¾l¿ç”µ(sh¨´)直连为关键èµ\径,分阶ŒD‰|ލ˜q›å›åŒºé›¶¼„Œ™{åž‹ã€?/p>
对于已ç»ç”ÏxŠ¥æˆåŠŸçš„é›¶¼„›_›åŒø™€Œè¨€åQŒç”³æŠ¥é€šè¿‡ä»…是零碳转型的è“v点,åŽç®‹ä»é¢ä¸´æŠ€æœ¯ç»‹¹Žå¯è¡Œæ€§ã€èƒ½¼„Ïx•°å—化òq›_°å»ø™®¾ã€ç»¿ç”?sh¨´)å¯ä¿¡æº¯æºã€è·¨ä¸ÖM½“ååŒè”动½{‰ä¸€¾pÕdˆ—¾pÈ»Ÿæ€§è½åœ°éš¾é¢˜ï¼Œ˜q˜éœ€å…¨æµ½E‹è·ŸítªæŽ¨˜q›ï¼Œ¼‹®ä¿é›¶ç¢³å»ø™®¾ç›®æ ‡½EÏx¥è½åœ°è§æ•ˆã€?/p>
对于åŽç®‹è®¡åˆ’ç”ÏxХ国家¾U§æˆ–者眾U§é›¶¼„›_›åŒºçš„å›åŒºè€Œè¨€åQŒæ‘¸æ¸…自íw«äñ”业结构与能æºèµ„溼›€èµ‹ï¼Œæå‰å¸ƒå±€¾l¿ç”µ(sh¨´)直连体系åQŒå°†æ˜¯æå‡ç”³æŠ¥æˆåŠŸçŽ‡çš„æ ¸å¿ƒæŠ“æ‰‹ä¹‹ä¸€ã€‚ï¼ˆé™ˆäº‘è¾?上æ“vç”?sh¨´)力设计院有é™å…¬å¸ç»¿è‰²åŸŽå¸‚å·¥½E‹é™¢é™¢é•¿åŠ©ç†ã€æ™ºæ…§èƒ½æºå®¤ä¸ÖM“QåQ?/p>]]>
——《ä¸å›½å‘ç”?sh¨´)ä¼ä¸šä¸Žä¸–界åŒç±»èƒ½æºä¼ä¸šå¯Ò?gu¨©) ‡åˆ†æžæŠ¥å‘Š2025》å‘å¸?/p>
˜q‘æ—¥åQŒä¸ç”?sh¨´)è”电(sh¨´)力å‘å±•ç ”ç©¶é™¢è”åˆå¤šå®¶å•ä½å‘布《ä¸å›½å‘ç”?sh¨´)ä¼ä¸šå’Œä¸–界åŒç±»èƒ½æºä¼ä¸šå¯Ò?gu¨©) ‡åˆ†æžæŠ¥å‘Š2025》。综åˆå¯¹æ ‡ç»“果显½Cºï¼Œ2024òqß_¼Œå…±æœ‰8å®¶ä¸å¤–ä¼ä¸šä¸Šæ¦œç¬¬ä¸€æ–šw˜µåQŒå…¶ä¸ï¼Œå›½å®¶èƒ½æºé›†å›¢ã€ä¸å›½ä¸‰å³¡é›†å›¢ã€ä¸å›½åŽèƒ½ã€å›½å®¶ç”µ(sh¨´)投ã€ä¸òq¿æ ¸5å®¶ä¸å›½èƒ½æºå¤®ä¼å…¥åˆ—,国家能æºé›†å›¢åœ¨ä¸æ–¹ä¼ä¸šä¸æŽ’å居首ã€?/p>
外方ä¼ä¸šä¸ï¼Œæ³•国ç”?sh¨´)åŠ›ã€æ„大利ç”?sh¨´)力ã€ä¼Š¾l´å°”å¾ïL(f¨¥ng)½—拉分别ä½åˆ—第一斚w˜µçš„第1ã€?ã€?ä½ã€‚æ®äº†è§£åQŒè¯¥æŠ¥å‘Šä»Žäñ”å“å“‘Šã€å“牌å“è‘—ã€åˆ›æ–°é¢†å…ˆã€æ²»ç†çްä»?个维度共讄¡½®18™å¹å¯¹æ ‡æŒ‡æ ‡ï¼Œä»Žä¸å¤–ä¼ä¸šä¸å„选å–12家代表性能æºä¼ä¸šå¼€å±•å¯¹æ ‡åˆ†æžï¼Œæ—¨åœ¨åŠ©åŠ›ä¸å›½å‘电(sh¨´)ä¼ä¸šå¢žå¼ºæ ¸å¿ƒåŠŸèƒ½åQŒæé«˜æ ¸å¿ƒç«žäº‰åŠ›åQŒåŠ å¿«å¾è®¾ä¸–界一‹¹èƒ½æºç”µ(sh¨´)力ä¼ä¸šã€?/p>
产å“å“è¶Š¾l´åº¦åQŒä»Žä¸å¤–å¯ÒŽ(gu¨©) ‡ä¼ä¸šå¯ÒŽ(gu¨©)¯”情况看,国内å¯ÒŽ(gu¨©) ‡ä¼ä¸šå‘电(sh¨´)资äñ”规模优势拉大åQŒéžåŒ–石能æºè£…æœºå æ¯”‘…越国外å¯ÒŽ(gu¨©) ‡ä¼ä¸šã€‚截è‡?024òq´åº•åQŒå›½å†…å¯¹æ ‡ä¼ä¸šå‘ç”?sh¨´)装机容é?8.6亿åƒç“¦ï¼Œè¾‘Öˆ°å›½å¤–å¯ÒŽ(gu¨©) ‡ä¼ä¸šçš?.3å€ï¼›éžåŒ–矌™ƒ½æºè£…æœºå æ¯”较上年æé«˜3.8个百分点åQŒè¾¾åˆ?4.3%åQŒé«˜å‡ºå›½å¤–å¯¹æ ‡ä¼ä¸?.8个百分点ã€?/p>
ä¸è¿‡åQŒå›½å¤–å¯¹æ ‡ä¼ä¸šéžåŒ–石能æºå‘电(sh¨´)é‡å 比增òq…更高,‹¹·å¤–装机规模优势拉大ã€?024òqß_¼Œå›½å¤–å¯ÒŽ(gu¨©) ‡ä¼ä¸šéžåŒ–矌™ƒ½æºå‘ç”?sh¨´)é‡å 比辑ֈ?6.8%åQŒè¾ƒä¸Šå¹´æé«˜3.3个百分点åQŒåŒæ¯”增òq…é«˜å‡ºå›½å†…å¯¹æ ‡ä¼ä¸?.5个百分点åQ›æ–°å¢žæ“v外装æœ?38万åƒç“¦ï¼ŒåŒæ¯”增幅辑ֈ°å›½å†…å¯ÒŽ(gu¨©) ‡ä¼ä¸šçš?.4å€ã€?/p>
æ²È†çŽîC»£æ–šw¢åQŒå›½å†…外å¯ÒŽ(gu¨©) ‡ä¼ä¸šåˆ©æ¶¦æ°´åã^åŒæ¥æå‡åQŒçް金æµå‡å‘ˆçްå‘好æ€åŠ¿ã€?024òqß_¼Œå›½å†…ã€å›½å¤–å¯¹æ ‡ä¼ä¸šEBITDAåQˆæ¯½EŽæŠ˜æ—§æ‘Šé”€å‰åˆ©æ¶¦ï¼‰åˆ†åˆ«è¾‘Öˆ°1457亿美元ã€?669äº¿ç¾Žå…ƒï¼Œåˆ†åˆ«åŒæ¯”增长7.0%ã€?.8%åQ›å›½å†…外å¯ÒŽ(gu¨©) ‡ä¼ä¸šè¥ä¸šçŽ°é‡‘æ¯”çŽ‡åˆ†åˆ«è¾‘Öˆ°26.1%ã€?1.3%åQŒå…¶ä¸ï¼Œå›½å¤–å¯ÒŽ(gu¨©) ‡ä¼ä¸šè¾ƒä¸Šòq´æé«?.0个百分点åQŒåŒæ¯”增òq…较国内å¯ÒŽ(gu¨©) ‡ä¼ä¸šé«˜å‡º2.1个百分点åQŒä¸Žå›½å†…å¯ÒŽ(gu¨©) ‡ä¼ä¸šçš„å·®è·ç¾ƒ?y¨u)®ã€?/p>
与æ¤åŒæ—¶åQŒå›½å¤–å¯¹æ ‡ä¼ä¸šå‡€èµ„äñ”收益率和˜qè¥æ•ˆçŽ‡ä¼˜åŠ¿æ‹‰å¤§åQŒèµ„产负债率é™å¹…æ›´åŠ æ˜Žæ˜¾ã€?024òqß_¼Œå›½å†…ã€å›½å¤–å¯¹æ ‡ä¼ä¸šå‡€èµ„äñ”收益率分别达åˆ?.1%ã€?3.2%åQŒå…¶ä¸å›½å¤–å¯¹æ ‡ä¼ä¸šè¾ƒä¸Šå¹´æé«˜5.1个百分点åQŒåŒæ¯”增òq…较国内å¯ÒŽ(gu¨©) ‡ä¼ä¸šé«˜å‡º4.7个百分点åQ›å›½å†…ã€å›½å¤–å¯¹æ ‡ä¼ä¸šå…¨å‘˜åŠ³åŠ¨ç”Ÿäº§çŽ‡åˆ†åˆ«è¾‘Öˆ°22万美å…?人ã€?5万美å…?人,其ä¸å›½å¤–å¯ÒŽ(gu¨©) ‡ä¼ä¸šåŒæ¯”增长15.7%åQŒåŒæ¯”增速较国内å¯ÒŽ(gu¨©) ‡ä¼ä¸šé«˜å‡º9.3个百分点åQ›å›½å¤–å¯¹æ ‡ä¼ä¸šèµ„产负债率ä¸?3.7%åQŒè¾ƒä¸Šå¹´ä¸‹é™1.8个百分点åQŒè€Œå›½å†…å¯¹æ ‡ä¼ä¸šè¿™ä¸€æ•°å—ä¸?4.8%åQŒèµ„产负债水òqŒ™¿‘三年æŒç®‹ä¼ç¨³ã€?/p>]]>
1æœ?3日,从国家电(sh¨´)¾|‘有é™å…¬å¸è¥¿åŒ—分部获æ‚(zh¨¨n)‰ï¼Œè¥¿åŒ—ç”늽‘新能æºè£…æœø™§„模已½Hç ´4亿åƒç“¦ï¼Œå æ€È”µ(sh¨´)æºè£…机的60%åQŒå 比ä½å±…全国å„区域ç”늽‘½W¬ä¸€ã€?br/>æ®ä»‹¾l,“å四五â€ä»¥æ¥ï¼Œè¥¿åŒ—ç”늽‘新能æºè£…æœø™§„模快速增长,是我国首个以新能æºäؓ装机ä¸ÖM½“的区域电(sh¨´)¾|‘ï¼Œè£…æœºè§„æ¨¡å æ¯”½E›_±…全国½W¬ä¸€ã€‚特别是2025òq´è¥¿åŒ—电(sh¨´)¾|‘新增新能æºè£…机首次½Hç ´1亿åƒç“¦ï¼Œæ–°èƒ½æºå¹´å‘电(sh¨´)é‡è¶…4300亿åƒç“¦æ—¶åQŒå 比首‹Æ¡çªç ?0%åQŒåœ¨å›½å®¶èƒ½æºè½¬åž‹å’Œâ€œè¥¿ç”?sh¨´)东é€â€æˆ˜ç•¥å®žæ–½è¿‡½E‹ä¸å‘æŒ¥äº†å·¨å¤§ä½œç”¨ï¼Œä¸ø™¥¿åŒ—五çœï¼ˆåŒºï¼‰ç”?sh¨´)力å¯é 供应ã€ç»‹¹Žç¤¾ä¼šé«˜è´¨é‡å‘展æä¾›äº†å¼ºåŠ²ç»¿è‰²åŠ¨åŠ›ã€?br/>西北走出了新能æºå‘展集约开å‘之路,充实了大国能æºâ€œç²®ä»“â€ã€‚西北地区风光资æºä¸°å¯Œï¼Œå¯å¼€å‘金?60亿åƒç“¦ï¼Œå…¶ä¸é£Žç”µ(sh¨´)å 全国近四æˆåQŒå¤ªé˜Œ™ƒ½å‘电(sh¨´)辑ֈ°å…¨å›½˜q‘å…æˆï¼Œé›†çº¦åŒ–å¼€å‘利用优势明显。“åå››äº”â€æœŸé—ß_¼Œè¥¿åŒ—集ä¸å¼å¤§åž‹æ–°èƒ½æºåœºç«™è£…机规模4.01亿åƒç“¦ï¼Œå 比98.5%åQŒé›†¾U¦åŒ–å¼€å‘规模ä½å±…全国å„区域ç”늽‘½W¬ä¸€åQŒå…¶ä¸â€œæ²™æˆˆè’â€å¤§åž‹åŸºåœ°é¡¹ç›®åƈ¾|‘容é‡è¾¾8100万åƒç“¦ï¼Œæ£æˆä¸ºæˆ‘国新能æºå¼€å‘新模å¼åQŒäؓ能æºè½¬åž‹å’Œâ€œåŒ¼„³â€ç›®æ ‡è½åœ°å¤¯å®žäº†åŸºç¡€ã€?br/>西北走出了新能æºå‘展规模外é€ä¹‹è·¯ï¼ŒæœåŠ¡äº†åœ°æ–¹ç»‹¹Žå‘展。“åå››äº”â€æœŸé—ß_¼Œè¥¿åŒ—åœ°åŒºä¾æ‰˜14æ¡åœ¨˜qç›´‹¹çº¿è·¯ï¼Œå‘区å¤?4个çœåŒºå¸‚é€ç”µ(sh¨´)åQŒåÅžæˆäº†â€œå¤šé€šé“ã€å¤šæ–¹å‘ã€å¤šè½ç‚¹â€çš„ç”?sh¨´)åŠ›å¤–é€æ ¼å±€åQŒå¾æˆæˆ‘国跨区外é€è§„模最大的区域ç”늽‘åQŒå®žçŽ°æ–°èƒ½æºè§„模化外é€ï¼Œæœ‰åŠ›æŽ¨åŠ¨åŒºå†…èƒ½æºèµ„æºä¼˜åŠ¿å‘绋¹Žä¼˜åŠ¿è{化ã€?025òqß_¼Œè¥¿åŒ—地区实现跨区外é€ç”µ(sh¨´)é‡?110亿åƒç“¦æ—¶åQŒå…¶ä¸æ–°èƒ½æºå¤–é€ç”µ(sh¨´)é‡å æ¯?4%åQŒåŒºå†…æ–°ç–†ã€é™•è¥Ñ€å®å¤å¹´å¤–é€ç”µ(sh¨´)é‡è¶…åƒäº¿åƒç“¦æ—Óž¼Œä¿éšœäº†å…¨å›½ç”µ(sh¨´)力供应与资æºä¼˜åŒ–é…ç½®åQŒä¿ƒ˜q›äº†åœ°æ–¹¾l济½C¾ä¼šååŒå‘展ã€?br/>西北走出了新能æºå‘展生æ€å’Œè°ä¹‹è·¯ï¼Œ¾l˜å°±äº†è¥¿åŒ—大¾ŸŽé£Žå…‰ã€‚西北地区新能æºçš„大规模òq¶ç½‘åQŒæŽ¨åŠ¨äº†åŒºå†…èƒ½æº¾l“æž„ç”׃¼ ¾lŸç…¤ç”?sh¨´)å‘高比例å¯å†ç”Ÿèƒ½æºçš„è{å˜ï¼ŒåŠ©åŠ›åŒºå†…çœä†¾åœ¨å‘展ä¸åŠ å¿«å½¢æˆ¾l¿è‰²ç”Ÿäñ”æ–¹å¼ã€‚“åå››äº”â€æœŸé—ß_¼Œéšç€æ–°èƒ½æºå‘展,西北地区生æ€çŽ¯å¢ƒæ˜¾è‘—æ”¹å–„ï¼Œå¸å¼•é¹…å–‰¾Ÿšç‰å¤šç§é‡Žç”ŸåŠ¨ç‰©å›žå½’åQŒâ€œå…‰ä¼?æ²ÀL²™â€æˆæžœèŽ·è”åˆå›½é˜²æ²»è’æ¼ åŒ–å…¬çº¦æœºæž„è®¤å¯åQŒæˆä¸ºå›½é™…生æ€ä¿®å¤å…¸èŒƒï¼Œæç»˜äº†â€œå¤©è‹è‹ã€é‡ŽèŒ«èŒ«åQŒå…‰ä¼æ¿ä¸‹ç‰§è‚¥ç¾Šâ€çš„æ–°æ—¶ä»£å›¾æ™¯ã€?br/>é¢å‘“å五五â€ï¼Œå›½ç½‘西北分部ž®†ä¾æ‰˜åšå¼ºç”µ(sh¨´)¾|‘ã€å…ˆ˜q›è°ƒæŽ§æŠ€æœ¯ã€çµ‹zÕd¸‚场机制和技术创斎ͼŒæŒç®‹å‘挥新能æºåœ¨ç”?sh¨´)力ä¿ä¾›ã€åŒºåŸŸå‘展ã€èƒ½æºæœºæž„è{åž‹ç‰æ–šw¢ä½œç”¨åQŒå…¨åŠ›æŽ¨åŠ¨æ–°èƒ½æºé«˜è´¨é‡å‘展ã€?/p>]]>

çƒæÜ‡æŠ€æœ¯å®žçŽ°è·¨‘Šå¼å‘展
˜q‘å¹´æ¥ï¼Œå…¨çƒæ¸…æ´èƒ½æºæŠ€æœ¯è¿Žæ¥çˆ†å‘å¼å‘展åQŒçƒæ³‰|Š€æœ¯æˆæžœæ˜¾è‘—,相关数æ®è¡¨æ˜Žé”€é‡å¢žòq…è¶…25%åQŒåœ¨ä¾›æš–ã€åˆ¶å†·é¢†åŸŸçš„高效节能优势æŒç®‹å‡¸æ˜¾åQŒå·¥ä¸šçƒæ³ëŠš„技术æˆç†Ÿåº¦æ›´æ˜¯å®žçŽ°å¤§å¹…è·ƒå‡åQŒå¤š™å¹å›½å®¶è¡Œä¸šæ ‡å‡†é€æ¸è½å®žåˆîC½åQŒçƒæ³‰|Š€æœ¯ç›¸å…³ä¸“åˆ©å¦‚é›¨åŽæ˜¥ç¬‹å¼å¢žé•Ñ€?/p>
çƒæÜ‡å¸‚åœºå‘展剿™¯å‘好
æ®çŸ¥åQ?020-2024òqß_¼Œå…¨çƒçƒæÜ‡é”€é‡å¢žé•?7%。尽½Ž?2022òq´èƒ½æºå±æœºåŽé”€é‡æ¿€å¢žå¸¦æ¥çŸæœŸæ‡L动,2023òq´é”€é‡æœ‰æ‰€å›žè½åQŒä½† 2024òq´å·²æ¢å¤½E›_®šåQ?025òq´ä¸ŠåŠå¹´å…¨çƒçƒæÜ‡é”€é‡è¾ƒåŽÕd¹´åŒæœŸå¢žé•¿¾U?%åQŒå¸‚场å¤è‹æ€åŠ¿æ˜Žç¡®ã€?/p>
åœ¨å·²å®£å¸ƒæ”¿ç–æƒ…景åQˆSTEPSåQ‰ä¸‹åQŒçƒæ³µå¸‚场增长潜力尤为çªå‡ºï¼šæœªæ¥åå¹´åQŒä¼´éšä½å®…å¾½{‘颿U¯æ‰©å¤?0%ã€ç©ºè°ƒæ•°é‡å¢žåŠ?0%åQˆä¸»è¦é›†ä¸äºŽæ–°å…´å¸‚场和å‘展举l济体)åQŒçƒæ³µå¸‚场竞争力ž®†è¿›ä¸€æ¥æå‡ã€‚美国ã€ä¸å›½çš„½Iºæ°”å¯¹ç©ºæ°”çƒæ³µå‡å€Ÿç»‹¹Žæ€§ä¸Žé€‚用性,æˆäØ“½Iºé—´ä¾›æš–制冷ä¸ÀLµé€‰æ‹©åQ›åŒ—‹Æ§å›½å®¶ä¾æ‰˜ä½Žç”?sh¨´)äh(hu¨¢n)åQŒçƒæ³µå·²æ™®åŠä¸ºå®¶åºä¾›æš–æ–¹æ¡ˆï¼›æ—¥æœ¬çƒæÜ‡å¸‚åœºè™½å·²æˆç†ŸåQŒä½†åœ¨é€†åó@çŽ¯çƒæ³‰|ލòq¿åŠçƒæÜ‡çƒæ°´å™¨è¡¥è´´æ”¿½{–支æŒä¸‹åQŒåº”用范围挾l拓展ã€?/p>
预计åˆ?035òqß_¼Œåœ¨STEPSæƒ…æ™¯ä¸‹ï¼ŒçƒæÜ‡ž®†é‡å¡‘å…¨çƒä¾›æš–å¸‚åœºæ ¼å±€åQšæ—¥æœ¬ã€ç¾Žå›½è¿‘40%的空间供暖需求将ç”Þqƒæ³‰|»¡‘»I¼Œ‹Æ§ç›Ÿã€ä¸å›½çƒæ³µåœ¨½Iºé—´ä¾›æš–é¢†åŸŸçš„å æ¯”将实现¾˜Õd€ï¼›å…¨çƒèŒƒå›´å†…ï¼ŒçƒæÜ‡ž®†å‡ž®‘约400 亿立方米天然气消耗,主è¦ä¾›æš–市场的供暖能æºå¼ºåº¦å°†é™ä½Ž8%ã€?/p>
å·¥ä¸šçƒæÜ‡æ˜¯ä½Žæ¸©å’Œä¸æ¸©å·¥è‰ºç”‰|°”化的关键技æœ?/strong>
æå‡ç«žäº‰åŠ›æ˜¯‹Æ§ç›Ÿ¾læµŽå¢žé•¿çš„æ ¸å¿ƒç›®æ ‡ï¼Œå…¶ä¸éžèƒ½æºå¯†é›†åž‹äº§ä¸šå‘挥ç€å…³é”®ä½œç”¨ã€‚该¾cÖMñ”ä¸šåœ¨å·¥ä¸šèƒ½æºæ¶ˆè€—ä¸çš„å æ¯”䨓30%åQŒä½†ä¸ºç»‹¹Žåˆ›é€ çš„ä»·å€¼å æ¯”高è¾?80% å·¦å³ã€‚值得å…Ïx³¨çš„æ˜¯åQŒè‡ª2015òq´è“våQŒæ¬§ç›Ÿéžèƒ½æºå¯†é›†åž‹äñ”业的甉|°”化进½E‹é™·å…¥åœæ»žï¼Œå½“å‰ç”‰|°”化水òq³ä¸Ž¾ŸŽå›½åŸºæœ¬æŒåã^åQŒå´æ˜¾è‘—低于亚洲主è¦å·¥ä¸šä¸å¿ƒã€?/p>
å·¥ä¸šçƒæÜ‡ä½œäØ“ä½Žæ¸©ã€ä¸æ¸©å·¥è‰ºç”µ(sh¨´)æ°”åŒ–çš„æ ¸å¿ƒæŠ€æœ¯ï¼Œèƒ½è€—ä»…ä¸ÞZ¼ ¾lŸé”…炉的1/3è‡?/5åQŒä¸”æ— éœ€ç›´æŽ¥ä¾èµ–åŒ–çŸ³ç‡ƒæ–™ã€‚å€ŸåŠ©å·¥ä¸šçƒæÜ‡æŽ¨è¿›ç”‰|°”化,是实现脱¼„³ç›®æ ‡ã€æå‡äñ”业竞争力åŠé™ä½Žè¿›å£ä¾èµ–ï¼ˆè¯¥åœ°åŒø™¶…90%的石æ²V€è¿‘85%的天然气ä¾èµ–˜q›å£åQ‰çš„æœ‰æ•ˆè·¯å¾„ã€?/p>
‹Æ§ç›Ÿã€Šå·¥ä¸šæ¸…‹zå议》明¼‹®è®¤å¯ç”µ(sh¨´)气化的é‡è¦äh(hu¨¢n)å€û|¼Œæå‡ºåˆ?030òq´å…¨¾l济领域甉|°”化率需æå‡è‡?2%åQ›äØ“ä¿éšœèƒ½æºå®‰å…¨ã€è¾¾æˆæ°”å€™ç›®æ ‡ï¼Œ‹Æ§ç›Ÿ˜q›ä¸€æ¥æ˜Ž¼‹®ï¼Œ2030òq´å¯å†ç”Ÿèƒ½æºåœ¨å…¶èƒ½æº¾l“æž„ä¸çš„å æ¯”臛_°‘辑ֈ°42.5%。æ¤å¤–,‹Æ§ç›Ÿç”늽‘行动计划也制定具体指æ ?025-2030òq´æœŸé—´æ–°å¢?4å‰ç“¦è·¨å¢ƒè¾“电(sh¨´)定w‡åQŒäؓ甉|°”化å‘展æä¾›æ”¯æ’‘ã€?/p>
çƒæÜ‡è¢«è§†ä¸ºAIå¯ä¼˜åŒ–çš„¾lˆç«¯ç”¨èƒ½æŠ€æœ¯ä¹‹ä¸€
å›½å†…çƒæÜ‡å¸‚åœºä¾æ‰˜æŠ€æœ¯çªç ´é‡Šæ”‘Ö¼ºåŠ²å¢žé•¿åŠ¨èƒ½ã€‚ä¸¿U‘院ç†åŒ–æ‰€è‡ªä¸»ç ”åˆ¶å›½é™…é¦–å°æ³ëŠƒæ¸©åº¦‘?200℃的‘…é«˜æ¸©çƒæ³‰| ·æœºï¼ŒåŒæ¥å¼€å‘æ— ˜q动部äšgçƒå£°çƒæÜ‡åQŒå®žçŽ?140℃低温废çƒå‘ 270℃以上高温的å‡çñ”利用。我国工业陶瓗÷€å†¶é‡‘ã€å°æŸ“ç‰è¡Œä¸šé«˜æ¸©ç”¨çƒéœ€æ±‚è¿«åˆ‡ï¼Œæ–°æŠ€æœ¯ç ´è§£ä¼ ¾lŸçƒæ³?00℃温区瓶颈与环ä¿å·¥è´¨çŸç¼ºéšùN¢˜ã€‚“匼„³â€?ç›®æ ‡å¼•é¢†ä¸‹ï¼Œå»ºç‘采暖ã€å·¥ä¸šä½™çƒå›žæ”¶ã€å†œä¸šçƒ˜òq²ç‰åº”用场景æŒç®‹æ‹“宽åQŒå›½å†…çƒæ³µé”€å”®é¢òq´å‡å¢žé€Ÿç¨³å¢žï¼ŒåŸ‹ä¸‹çƒæÜ‡ä¸šåƒä¸‡â€œæ ¹æºâ€ã€?/p>
å›½å†…çƒæÜ‡å¸‚åœº¾U¢åˆ©é‡Šæ”¾çƒ?/strong>
国际能溾|ÔŒ¼ˆIEAåQ‰çš„åˆ†æžæ•°æ®æ˜„¡¤ºåQŒæˆªè‡?035òqß_¼Œè‹¥AI相关解决æ–ÒŽ(gu¨©)¡ˆåœ¨å…¨çƒäº¤é€šä¸Žå·¥ä¸šé¢†åŸŸå®žçްòq¿æ³›åº”用åQŒæœ‰æœ›å°†èƒ½æºæ•ˆçއæå‡3%è‡?0%。这一效率æå‡å¯¹åº”的能æºèŠ‚çœé‡¾U¦äØ“13.5艄¡„¦è€»I¼ˆEJåQ‰ï¼Œè¯¥æ•°å€¼ç•¥é«˜äºŽå°åº¦ž®ÆD¥¿äºšå½“å‰çš„æ€»èƒ½æºéœ€æ±‚规模。AI驱动的优化技术一旦得到规模化推广åQŒä¸ä»…èƒ½ä¸ø™ƒ½æºæ•ˆçŽ‡ç›®æ ‡çš„è¾¾æˆæä¾›æœ‰åŠ›æ”¯æ’‘åQŒæ›´ž®†åœ¨å…³é”®äº§ä¸šé¢†åŸŸå¸¦æ¥æ˜¾è‘—çš„ç¢³å‡æŽ’æˆæ•ˆã€?/p>
在AI赋能的儾c»èƒ½æºæŠ€æœ¯åº”用ä¸åQŒçƒæ³‰|˜¯é‡ç‚¹è¢«å…³æ³¨çš„å¯ä¼˜åŒ–终端用能技术。尤其在建ç‘领域åQŒçƒæ³‰|œ¬íw«å·²æ˜¯æžå…·äh(hu¨¢n)值的节能技术,而AIçš„èžå…¥æ›´èƒ½å®žçŽ°æ•ˆèƒ½å‡¾U§â€”â€”é€šè¿‡ä¼˜åŒ–çƒæÜ‡˜q行½{–ç•¥ã€ç²¾å‡†é¢„‹¹‹è´Ÿè·éœ€æ±‚ã€æå‡ç³»¾lŸæ•´ä½“è¿è¡Œæ•ˆçŽ‡ç‰æ–¹å¼åQŒè¿›ä¸€æ¥é™ä½Žèƒ½æºæ¶ˆè€—与¼„ÏxŽ’æ”¾æ°´òqŸë€?/p>
å…¨çƒçƒæÜ‡è¡Œä¸šå¤è‹æ€åŠ¿è‰¯å¥½
å…¨çƒçƒæÜ‡å¸‚场呈现½E›_¥å¤è‹çš„æ£å¢žé•¿æ€åŠ¿ã€‚IEA《世界能æºå±•æœ?025》数æ®ä¸å…¨çƒçƒæÜ‡é”€é‡å¢žé•¿ï¼Œä»Šå¹´ä¸ŠåŠòq´åŒæ¯”å†å¢žï¼Œå¯ç¤º¾ŸŽå›½ä¸å›½½Iºæ°”å¯¹ç©ºæ°”çƒæ³‰|ˆä¸ºç©ºé—´å†·æš–主‹¹é€‰æ‹©åQŒåŒ—‹Æ§ä½Žç”?sh¨´)äh(hu¨¢n)推动家åºçƒæÜ‡æ™®åŠåQŒæ—¥æœ¬è¡¥è´´æ”¿½{–助力æˆç†Ÿå¸‚场扩å®V€‚æ¬§ç›Ÿå°†çƒæÜ‡¾U›_…¥¼„³ä¸å’Œæ ¸å¿ƒæŠ€æœ¯ï¼Œæ˜Žç¡®2030òq´å…¨¾l济甉|°”化率ã€å¯å†ç”Ÿèƒ½æºå 比臛_°‘‘?æˆï¼Œ5òq´å†…新增64å‰ç“¦è·¨å¢ƒè¾“电(sh¨´)定w‡ã€?/p>
AI æŠ€æœ¯ä¼˜åŒ–çƒæ³µè¿è¡Œæ•ˆçŽ‡ï¼Œé¢„æµ‹è´Ÿè·éœ€æ±‚ï¼ŒæŽ¨åŠ¨å‡æŽ’é™è€—,2035òq´ç¾Žæ—¥è¿‘40%½Iºé—´ä¾›æš–需求将ç”Þqƒæ³‰|»¡‘»I¼Œ‹Æ§ç›Ÿä¸å›½å¸‚åœºå æ¯”¾˜Õd€ï¼Œå…¨çƒå¤©ç„¶æ°”消耗凞®‘约400亿立方米。数æ®ä¸¿U秘q¹è±¡è¡¨æ˜ŽåQŒçƒæ³µè¡Œä¸šå‘展苗头æ£èŒå£®æˆé•¿åQŒæœªæ¥å‘展方å‘将逿¥æ˜Žæœ—ã€?/p>]]>
ä¸å›½åŽèƒ½ä½œäؓ能æºå¤®ä¼åQŒåœ¨¼„Ïx•集ã€åˆ©ç”¨ä¸Žž®å˜åQˆCCUSåQ‰æŠ€æœ¯é¢†åŸŸæŒ¾lå‘力,ä¸ä»…åœ¨æŠ€æœ¯ç ”å‘和工程½Cø™Œƒä¸Šå–å¾—çªç ß_¼Œæ›´ç§¯æžæŽ¨åŠ¨æ ‡å‡†åŒ–å»ø™®¾ã€‚椋ơå‘布的3™å¹å›½å®¶æ ‡å‡†ï¼Œæ˜¯å…¶¾l§ä¸»å¯¼æˆ‘国首个碳æ•é›†å›½é™…æ ‡å‡†ISO27927:2025之åŽåQŒåœ¨å›½å®¶¾U§æ ‡å‡†å±‚é¢çš„é‡è¦æˆæžœ ã€‚è¿™äº›æ ‡å‡†æ—¨åœ¨è§„èŒƒCCUS全链æ¡çš„å…³é”®æŠ€æœ¯çŽ¯èŠ‚ï¼Œä¸ø™¡Œä¸šæä¾›ç»Ÿä¸€çš„æŠ€æœ¯ä¾æ®å’Œæ“作指å—ã€?/p>
ä»¥ä¸‹è¡¨æ ¼æ€È»“了本‹Æ¡å‘布的3™å¹å›½å®¶æ ‡å‡†çš„æ ¸å¿ƒä¿¡æ¯åQ?/p>

˜q?™å¹å›½å®¶æ ‡å‡†çš„å‘布åQŒæ ‡å¿—ç€ä¸å›½åŽèƒ½åœ¨CCUSé¢†åŸŸçš„æŠ€æœ¯å®žåŠ›ä»Žç ”å‘创新延äŽ×è‡Ïx ‡å‡†å¼•领。它们将有效填补国内在CCUSå…³é”®çŽ¯èŠ‚æ ‡å‡†ä¸Šçš„½Iºç™½åQŒä¿ƒ˜q›æŠ€æœ¯è¯„估的规范化ã€è£…¾|®è¿è¡Œçš„æ ‡å‡†åŒ–å’Œž®å˜ç›‘测的科å¦åŒ–åQŒå¯¹åŠ é€Ÿæˆ‘å›½CCUS技术的产业化应用和实现“匼„³â€ç›®æ ‡å…·æœ‰é‡è¦æ„义ã€?/p>]]>
采矿æƒå¼€é‡‡åŒºåŸŸåº”æ ÒŽ(gu¨©)®è¯„审通过的资æºå‚¨é‡ä¼°½Ž—范å›ß_¼Œ¾l“åˆçŸ¿å±±ç”Ÿäñ”ã€çŽ¯å¢ƒä¿æŠ¤ã€å®‰å…¨éœ€è¦ç‰¾l¼åˆ¼‹®å®šã€‚资æºå‚¨é‡ä¼°½Ž—范围原则上按照开采æƒç›Šä¿æŠ¤èŒƒå›´åˆ’定。裂隙型带状çƒå‚¨çš„开采æƒç›Šä¿æŠ¤èŒƒå›´å„æ–¹å‘坿 ¹æ®å®žé™…情冉|œ‰å·®åˆ«åQŒä½†ä¸å¾—ž®äºŽæ ¸å¿ƒä¿æŠ¤åŒºã€‚矿泉水采矿æƒå¼€é‡‡åŒºåŸŸï¼ˆå•井åQ‰ä¸ž®äºŽâ…¡çñ”ä¿æŠ¤åŒø™Œƒå›´ã€‚多åQˆç¾¤åQ‰äº•å¼€å‘的地çƒã€çŸ¿æ³‰æ°´èµ„æºåQŒç»å‹˜æŸ¥æ²¡æœ‰æ°´åŠ›è”系的井åQˆæ³‰åQ‰å¯ä»¥æŒ‰å¤šä¸ªç‹¬ç«‹åŒºå—æ–¹å¼åˆ’定开采区域ã€?/p>
甌™¯·åœ°çƒã€çŸ¿æ³‰æ°´é‡‡çŸ¿è®¸å¯è¯ä»¥åŠé‡‡çŸ¿æƒå¼€é‡‡åŒºåŸŸå˜æ›´ã€å¼€é‡‡æ–¹å¼å˜æ›´ã€å¼€é‡‡ä¸»çŸ¿ç§å˜æ›´ä¸ºåœ°çƒæˆ–矿泉水的åQŒåº”按照《地çƒã€çŸ¿æ³‰æ°´çŸ¿äñ”资æºå¼€é‡‡æ–¹æ¡ˆç¼–写大¾UŒÓ€‹è¦æ±‚编制方案。已讄¡š„地çƒã€çŸ¿æ³‰æ°´é‡‡çŸ¿æƒæœ‰ä¸‹åˆ—情åÅžä¹‹ä¸€çš„ï¼Œåº”é‡æ–°ç¼–制方案:开采过½E‹ä¸åQŒå› æ°´è´¨å‘生å˜åŒ–åQŒéœ€è°ƒæ•´åˆ©ç”¨æ–¹å‘的;开采井ä½ç½®å‘生å˜åŒ–的(备用井è{开采井åQ‰ï¼›æŽ¢æ˜Žèµ„æºé‡å˜åŒ–幅度大äº?0%且ç»èµ„æºé‡é‡æ–°æ ¸å®žåŽä»æ»¡‘Ïxœ€ä½Žå¼€é‡‡è¦æ±‚çš„ã€?/p>

‹¹™æ±Ÿçœè‡ªç„¶èµ„æºåŽ…å…³äºŽè§„èŒƒåœ°çƒã€çŸ¿æ³‰æ°´çŸ¿äñ”资æºå¼€é‡‡æ–¹æ¡ˆç¼–制与审查相关工作的通知
å„市ã€åŽ¿åQˆå¸‚ã€åŒºåQ‰è‡ªç„¶èµ„æºä¸»½Ž¡éƒ¨é—¨ï¼š
䏸™¿›ä¸€æ¥å®Œå–„地çƒå’ŒçŸ¿æ³‰æ°´çŸ¿ä¸šæƒ½Ž¡ç†åQŒè§„èŒƒå¼€é‡‡æ–¹æ¡ˆç¼–åˆ¶ä¸Žå®¡æŸ¥è¦æ±‚åQŒä¿ƒ˜q›çŸ¿äº§èµ„æºç»¿è‰ŒÓ€åˆç†å¼€å‘利用,æ ÒŽ(gu¨©)®æœ‰å…³è§„定åQŒç»“åˆæˆ‘çœå®žé™…,现就地çƒã€çŸ¿æ³‰æ°´çŸ¿äñ”资æºå¼€é‡‡æ–¹æ¡ˆç¼–制与审查有关工作通知如下ã€?/p>
一ã€å®Œå–„矿业æƒå‡ø™®©½Ž¡ç†
新设地çƒã€çŸ¿æ³‰æ°´çŸ¿ä¸šæƒé¡»½W¦åˆå„çñ”矿äñ”资æºè§„划åQŒæ»¡‘Ïxˆ‘çœåœ°ä¸‹æ°´½Ž¡æŽ§æŒ‡æ ‡è¦æ±‚ã€?/p>
é¼“åŠ±åœ°æ–¹è´¢æ”¿å‡ø™µ„勘查åQŒå–得阶ŒD‰|€§æˆæžœåŽåQŒå…¬å¼€ç«žäº‰å‡ø™®©çŸ¿ä¸šæƒã€‚支æŒå‡ºè®©å•†ä¸šæ€§å‹˜æŸ¥çš„地çƒã€çŸ¿æ³‰æ°´æŽ¢çŸ¿æƒã€?/p>
二ã€ä¼˜åŒ–开采æƒç›Šä¿æŠ¤èŒƒå›?/strong>
地çƒèµ„æºå¼€é‡‡æƒç›Šä¿æŠ¤èŒƒå›´å‚照《GB/T 11615地çƒèµ„æºåœ°è´¨å‹˜æŸ¥è§„èŒƒã€‹ç¡®å®šï¼Œåˆ’åˆ†ä¸ºæ ¸å¿ƒä¿æŠ¤åŒºå’Œä¸€èˆ¬ä¿æŠ¤åŒºã€‚ä»¥å¼€é‡‡äº•æéœ²çš„çƒå‚¨å±‚ä¸å¿ƒå¤–扩15â€?0¾c³äØ“æ ¸å¿ƒä¿æŠ¤åŒºï¼Œæ ¸å¿ƒä¿æŠ¤åŒø™¾¹ç•Œè‡³å¼€é‡‡æƒç›Šä¿æŠ¤èŒƒå›´è¾¹ç•ŒäØ“ä¸€èˆ¬ä¿æŠ¤åŒºã€‚åœ°çƒé‡‡çŸ¿æƒæ ¸å¿ƒä¿æŠ¤åŒºå†…ä¸å¾—å…´å¾ä¸Žå¼€é‡‡åœ°çƒæ— 关的建ç‘åQŒä¸€èˆ¬ä¿æŠ¤åŒºå†…ä¸å…许新设其他地çƒçŸ¿ä¸šæƒã€?/p>
矿泉水开采æƒç›Šä¿æŠ¤èŒƒå›´æŒ‰ç…§ã€ŠGB/T 13727天然矿泉水资æºåœ°è´¨å‹˜æŸ¥è§„范》规定的水æºåœîC¿æŠ¤åŒºåˆ’分和管ç†è¦æ±‚执行ã€?/p>
三ã€è§„范采矿æƒå¼€é‡‡åŒºåŸŸåˆ’å®?/strong>
采矿æƒå¼€é‡‡åŒºåŸŸåº”æ ÒŽ(gu¨©)®è¯„审通过的资æºå‚¨é‡ä¼°½Ž—范å›ß_¼Œ¾l“åˆçŸ¿å±±ç”Ÿäñ”ã€çŽ¯å¢ƒä¿æŠ¤ã€å®‰å…¨éœ€è¦ç‰¾l¼åˆ¼‹®å®šã€‚资æºå‚¨é‡ä¼°½Ž—范围原则上按照开采æƒç›Šä¿æŠ¤èŒƒå›´åˆ’定。裂隙型带状çƒå‚¨çš„开采æƒç›Šä¿æŠ¤èŒƒå›´å„æ–¹å‘坿 ¹æ®å®žé™…情冉|œ‰å·®åˆ«åQŒä½†ä¸å¾—ž®äºŽæ ¸å¿ƒä¿æŠ¤åŒºã€‚矿泉水采矿æƒå¼€é‡‡åŒºåŸŸï¼ˆå•井åQ‰ä¸ž®äºŽâ…¡çñ”ä¿æŠ¤åŒø™Œƒå›´ã€‚多åQˆç¾¤åQ‰äº•å¼€å‘的地çƒã€çŸ¿æ³‰æ°´èµ„æºåQŒç»å‹˜æŸ¥æ²¡æœ‰æ°´åŠ›è”系的井åQˆæ³‰åQ‰å¯ä»¥æŒ‰å¤šä¸ªç‹¬ç«‹åŒºå—æ–¹å¼åˆ’定开采区域ã€?/p>
采用定å‘井开采地çƒã€çŸ¿æ³‰æ°´èµ„æºçš„,井眼轨迹ä¸å¾—‘…出采矿æƒå¼€é‡‡åŒºåŸŸã€‚直接出让地çƒé‡‡çŸ¿æƒçš„,对ä¸èƒ½æŒ‰ç…§å¼€é‡‡æƒç›Šä¿æŠ¤èŒƒå›´åˆ’å®šå¼€é‡‡åŒºåŸŸçš„åº”åœ¨å‡ø™®©å…¬å‘Šä¸å£°æ˜Žã€?/p>
å››ã€æ˜Ž¼‹®å¼€é‡‡æ–¹æ¡ˆç¼–åˆ¶è¦æ±?/strong>
甌™¯·åœ°çƒã€çŸ¿æ³‰æ°´é‡‡çŸ¿è®¸å¯è¯ä»¥åŠé‡‡çŸ¿æƒå¼€é‡‡åŒºåŸŸå˜æ›´ã€å¼€é‡‡æ–¹å¼å˜æ›´ã€å¼€é‡‡ä¸»çŸ¿ç§å˜æ›´ä¸ºåœ°çƒæˆ–矿泉水的åQŒåº”按照《地çƒã€çŸ¿æ³‰æ°´çŸ¿äñ”资æºå¼€é‡‡æ–¹æ¡ˆç¼–写大¾UŒÓ€‹ï¼ˆè¯¦è§é™„äšgåQ‰è¦æ±‚编制方案ã€?/p>
已设的地çƒã€çŸ¿æ³‰æ°´é‡‡çŸ¿æƒæœ‰ä¸‹åˆ—情åÅžä¹‹ä¸€çš„ï¼Œåº”é‡æ–°ç¼–制方案:开采过½E‹ä¸åQŒå› æ°´è´¨å‘生å˜åŒ–åQŒéœ€è°ƒæ•´åˆ©ç”¨æ–¹å‘的;开采井ä½ç½®å‘生å˜åŒ–的(备用井è{开采井åQ‰ï¼›æŽ¢æ˜Žèµ„æºé‡å˜åŒ–幅度大äº?0%且ç»èµ„æºé‡é‡æ–°æ ¸å®žåŽä»æ»¡‘Ïxœ€ä½Žå¼€é‡‡è¦æ±‚çš„ã€?/p>
æ–ÒŽ(gu¨©)¡ˆçš„编制äh员应包å«åœ°è´¨ã€æ°´å·¥çŽ¯åœ°è´¨½{‰ä¸“业技术äh员,æ–ÒŽ(gu¨©)¡ˆè´Ÿè´£äººåº”具备地质专业或水工环地质专业技术举U§åŠä»¥ä¸ŠèŒç§°ã€?/p>
五ã€è§„范开采方案审æŸ?/strong>
市çñ”自然资æºä¸È®¡éƒ¨é—¨è´Ÿè´£æ–ÒŽ(gu¨©)¡ˆå®¡æŸ¥å·¥ä½œåQŒå¯å§”托有技术力é‡çš„å•ä½¾l„织æ–ÒŽ(gu¨©)¡ˆå®¡æŸ¥å…·ä½“工作åQŒè‡ªå—ç†æ–ÒŽ(gu¨©)¡ˆè¯„审甌™¯·è‡›_®Œæˆè¯„审ä¸å¾—è¶…˜q?0个工作日åQŒè‡ªç„¶èµ„æºéƒ¨æœ‰æ–°è§„定的从其规定ã€?/p>
æ–ÒŽ(gu¨©)¡ˆå®¡æŸ¥½E‹åºå‚ç…§çœåŽ…å…³äºŽçŸ¿äñ”资æºåQˆéžæ²ÒŽ(gu¨©)°”åQ‰å¼€é‡‡æ–¹æ¡ˆå®¡æŸ¥å·¥ä½œçš„æœ‰å…³è§„定执行åQŒä¸“å®¶ç»„åº”ç”±åœ°è´¨ã€æ°´å·¥çŽ¯åœ°è´¨½{‰ä¸“业评审专家组æˆã€?/p>
æ–ÒŽ(gu¨©)¡ˆå®¡æŸ¥è¦å¯¹æ‹Ÿç”³è¯·å¼€é‡‡åŒºåŸŸåˆ’定的¿U‘å¦åˆç†æ€§ã€æ°´æ³µåŠç›‘测讑֤‡ä¸‹å…¥æ·±åº¦çš„åˆç†æ€§ã€çŸ¿æ³‰æ°´çš„资æºåˆ©ç”¨çއã€èµ„æºä¿æŠ¤çš„¿U‘å¦åˆç†æ€§è¿›è¡Œé‡ç‚ÒŽ(gu¨©)ŠŠå…Ÿë€?/p>
å…ã€å¼ºåŒ–开采监ç£ç®¡ç?/strong>
属地市ã€åŽ¿¾U§è‡ªç„¶èµ„æºä¸»½Ž¡éƒ¨é—¨åœ¨˜q›è¡Œç›‘磋‚€æŸ¥æ—¶åQŒåº”é‡ç‚¹‹‚€æŸ¥åЍæ€ç›‘‹¹‹è½å®žæƒ…况(监测讑֤‡ä¸æ£å¸¸çš„è¦çŽ°åœºæ ¸æŸ¥æ°´ä½ã€æ°´é‡ï¼‰ã€äº•å£ä¿æŠ¤æƒ…况,开采井ä½ç½®ã€æ•°é‡ç‰æ˜¯å¦ä¸Žå¼€é‡‡æ–¹æ¡ˆä¸€è‡ß_¼Œæ—¥å¼€é‡‡é‡åŠå¹´ç´¯è®¡å¼€é‡‡æ€»é‡æ˜¯å¦å¤§äºŽå¼€é‡‡æ–¹æ¡ˆè®¾è®¡å¼€é‡‡é‡ã€‚县¾U§è‡ªç„¶èµ„æºä¸»½Ž¡éƒ¨é—¨åº”ä¸Žç›¸å…³éƒ¨é—¨åŠ å¼ºæ•°æ®å…±äº«ï¼ŒæŽ¥å…¥å„开采井åQˆæ³‰åQ‰å®žæ—¶ç›‘‹¹‹æ•°æ®ä¿¡æ¯ï¼Œå®žè¡Œ˜qœç¨‹åЍæ€ç›‘‹¹‹ã€?/p>
本通知è‡?026òq?æœ?æ—¥è“v施行åQŒã€Šæµ™æ±Ÿçœå›½åœŸèµ„æºåŽ…åŠžå…¬å®¤å…³äºŽ˜q›ä¸€æ¥åšå¥½åœ°çƒï¼ˆæ¸©æ³‰åQ‰çŸ¿äº§èµ„æºå¼€å‘利用方案编制åŠå®¡æŸ¥æœ‰å…³å·¥ä½œçš„通知》(厅办函ã€?014ã€?åøP¼‰åŒæ—¶åºŸæ¢ã€‚本通知实施å‰å·²å°å‘的其他文件与本通知规定ä¸ä¸€è‡´çš„åQŒä»¥æœ¬é€šçŸ¥ä¸ºå‡†ã€?/p>
附äšgåQšåœ°çƒã€çŸ¿æ³‰æ°´çŸ¿äñ”资æºå¼€é‡‡æ–¹æ¡ˆç¼–写大¾U?/p>
‹¹™æ±Ÿçœè‡ªç„¶èµ„æºåŽ…
2025òq?2æœ?1æ—?/p>
政ç–解读
《浙江çœè‡ªç„¶èµ„æºåŽ…å…³äºŽè§„èŒƒåœ°çƒã€çŸ¿æ³‰æ°´çŸ¿äñ”资æºå¼€é‡‡æ–¹æ¡ˆç¼–制与审查相关工作的通知》政½{–è§£è¯?/p>
一ã€å‡ºå°èƒŒæ™?/strong>
自然资æºéƒ¨åŠžå…¬åŽ…å°å‘《矿产资æºï¼ˆéžæÑa气)开å‘利用方案编制指å—》(自然资办å‘ã€?024ã€?3åøP¼Œä»¥ä¸‹½Ž€¿U°â€?3åäh–‡â€ï¼‰åQŒå¯¹çŸ¿äñ”资æºåQˆéžæ²ÒŽ(gu¨©)°”åQ‰å¼€å‘利用方案的内容˜q›è¡Œäº†è°ƒæ•ß_¼Œòq¶è§„定å„地å¯å‚照《编制指å—》编制地çƒã€çŸ¿æ³‰æ°´½{‰æµä½“矿产劋¹ïL(f¨¥ng) ‚的开å‘åˆ©ç”¨æ–¹æ¡ˆã€‚åŒæ—Óž¼Œæ–°çŸ¿äº§èµ„æºæ³•è‡?æœ?日实施åŽåQŒåŽŸæ¥çš„《开å‘利用方案》改åäØ“ã€Šå¼€é‡‡æ–¹æ¡ˆã€‹ã€‚äØ“è´¯å½»è½å®žã€ŠçŸ¿äº§èµ„æºæ³•》和33åäh–‡çš„æ–°è¦æ±‚åQŒæˆ‘厅è“vè‰äº†ã€Šå…³äºŽè§„范地çƒã€çŸ¿æ³‰æ°´çŸ¿äñ”资æºå¼€é‡‡æ–¹æ¡ˆç¼–制与审查相关工作的通知》(以下½Ž€¿U°â€œã€Šé€šçŸ¥ã€‹â€ï¼‰ã€?/p>
二ã€åˆ¶å®šä¾æ?/strong>
åQˆä¸€åQ‰ã€Šä¸åŽäh民共和国矿äñ”èµ„æºæ³•》;
åQˆäºŒåQ‰ã€Šè‡ªç„¶èµ„æºéƒ¨åŠžå…¬åŽ…å…³äºŽå°å‘矿产资æºï¼ˆéžæÑa气)开å‘利用方案编制指å—的通知》(自然资办å‘ã€?024ã€?3åøP¼‰åQ?/p>
åQˆä¸‰åQ‰ã€ŠGB/T 11615地çƒèµ„æºåœ°è´¨å‹˜æŸ¥è§„范》;
åQˆå››åQ‰ã€ŠGB/T 13727天然矿泉水资æºåœ°è´¨å‹˜æŸ¥è§„范》ã€?/p>
三ã€ä¸»è¦å†…å®?/strong>
åQˆä¸€åQ‰ã€Šé€šçŸ¥ã€‹ä¸»è¦å†…å®?/p>
一是完善矿业æƒå‡ø™®©½Ž¡ç†ã€‚支æŒå‡ºè®©å•†ä¸šæ€§å‹˜æŸ¥çš„矿泉水ã€åœ°çƒæŽ¢çŸ¿æƒã€?/p>
二是优化开采æƒç›Šä¿æŠ¤èŒƒå›´ã€‚地çƒèµ„æºå¼€é‡‡æƒç›Šä¿æŠ¤èŒƒå›´åˆ†ä¸ºæ ¸å¿ƒä¿æŠ¤åŒºå’Œä¸€èˆ¬ä¿æŠ¤åŒºåQ›çŸ¿æ³‰æ°´å¼€é‡‡æƒç›Šä¿æŠ¤èŒƒå›´æŒ‰çŽ°è¡Œè§„èŒƒè§„å®šçš„æ°´æºåœ°ä¿æŠ¤åŒºåˆ’分和½Ž¡ç†è¦æ±‚执行ã€?/p>
三是规范采矿æƒå¼€é‡‡åŒºåŸŸåˆ’定。针对å•井ã€å¤šåQˆç¾¤åQ‰äº•å¼€å‘的地çƒã€çŸ¿æ³‰æ°´èµ„æºåˆ†åˆ«¼‹®å®šå¼€é‡‡åŒºåŸŸåˆ’定原则ã€?/p>
å››æ˜¯æ˜Žç¡®å¼€é‡‡æ–¹æ¡ˆç¼–åˆ¶è¦æ±‚。列丑ֺ”è¯¥ç¼–åˆ¶æˆ–é‡æ–°¾~–制开采方案的情åÅžåQŒå¯¹å¯å‚与方案编制的人员åŠè´Ÿè´£ähæå‡ºè¦æ±‚ã€?/p>
五是规范开采方案审查。地çƒã€çŸ¿æ³‰æ°´é‡‡çŸ¿æƒçš„凸™®©ç™»è®°æƒé™åœ¨å¸‚¾U§è‡ªç„¶èµ„æºä¸»½Ž¡éƒ¨é—¨ï¼Œæ‰€ä»¥è¦æ±‚市¾U§è‡ªç„¶èµ„æºä¸»½Ž¡éƒ¨é—¨è´Ÿè´£æ–¹æ¡ˆå®¡æŸ¥å·¥ä½œã€‚å¦å¤–对审查½E‹åºã€ä¸“家组æˆå‘˜æž„æˆã€é‡ç‚¹å®¡æŸ¥å†…容作了具体规定ã€?/p>
å…æ˜¯å¼ºåŒ–开采监ç£ç®¡ç†ã€‚æå‡ºå¸‚ã€åŽ¿¾U§è‡ªç„¶èµ„æºä¸»½Ž¡éƒ¨é—¨é‡ç‚ÒŽ(gu¨©)£€æŸ¥å†…容,县çñ”自然资æºä¸È®¡éƒ¨é—¨åº”ä¸Žç›¸å…³éƒ¨é—¨åŠ å¼ºæ•°æ®å…׃ínã€?/p>
《浙江çœå›½åœŸèµ„æºåŽ…åŠžå…¬å®¤å…³äºŽ˜q›ä¸€æ¥åšå¥½åœ°çƒï¼ˆæ¸©æ³‰åQ‰çŸ¿äº§èµ„æºå¼€å‘利用方案编制åŠå®¡æŸ¥æœ‰å…³å·¥ä½œçš„通知》(厅办函ã€?014ã€?åøP¼‰åŒæ—¶åºŸæ¢ã€?/p>
åQˆäºŒåQ‰ã€Šç¼–写大¾UŒÓ€‹ä¸»è¦å†…å®?/p>
《编写大¾UŒÓ€‹åˆ†ä¸?个部分ã€?/p>
一是å‰a€ã€‚说明方案编åˆÓž¼ˆæˆ–修改)的情形ã€å¿…è¦æ€§åŠä¾æ®åQŒç®€˜q°å‰æœŸå·¥ä½œæƒ…况与基础性资料ã€?/p>
二是矿山基本情况。涵盖地ç†ä½¾|®ä¸ŽåŒºåŸŸæ¦‚况ã€ç”³è¯·äh基本信æ¯ã€å‹˜æŸ¥å¼€é‡‡åކå²ä¸ŽçŽ°çŠ¶ã€?/p>
ä¸‰æ˜¯çŸ¿åŒºåœ°è´¨ä¸ŽçŸ¿äº§èµ„æºæƒ…å†üc€‚包括区域地质特å¾ã€çŸ¿åŒºåœ°è´¨æ¡ä»¶ã€å¼€é‡‡äº•地质æ¡äšgã€åœ°çƒï¼ˆçŸ¿æ³‰æ°ß_¼‰ç‰¹å¾åŠåЍæ€å˜åŒ–和矿äñ”资æºå‚¨é‡æƒ…况ã€?/p>
四是开采区域。论è¯å¼€é‡‡åŒºåŸŸä¸ŽçŸ¿äñ”资æºè§„åˆ’çš„ç¬¦åˆæ€§ã€èµ„æºå‚¨é‡ä¼°½Ž—范围ã€å¼€é‡‡è®¾æ–½åˆ†å¸ƒã€ä¸Ž¼›é™åŒºé‡å 情况,明确甌™¯·é‡‡çŸ¿æƒå¼€é‡‡åŒºåŸŸçš„æ‹ç‚¹åæ ‡ã€?/p>
五是矿äñ”资æºå¼€é‡‡ä¸Ž¾l¼åˆåˆ©ç”¨ã€‚确定开采矿¿Uã€åˆ©ç”¨æ–¹å‘ï¼Œæ ¸ç®—æ‹Ÿå¾ç”Ÿäñ”è§„æ¨¡åŠæœåС年é™ï¼Œæ˜Žç¡®å¼€é‡‡æ–¹å¼å’Œèµ„溾l¼åˆåˆ©ç”¨ã€?/p>
å…æ˜¯èµ„æºåЍæ€ç›‘‹¹‹ä¸Žä¿æŠ¤æ–ÒŽ(gu¨©)¡ˆã€‚规定水ä½ã€æ°´æ¸©ã€æ°´é‡ã€æ°´è´¨çš„动æ€ç›‘‹¹‹è¦æ±‚,明确井å£ä¿æŠ¤æŽªæ–½ä¸Žå¼€é‡‡æƒç›Šä¿æŠ¤èŒƒå›´ç®¡ç†è¦æ±‚ã€?/p>
七是¾l“论与附件。æ€È»“æ–ÒŽ(gu¨©)¡ˆæ ¸å¿ƒ¾l“论åQŒæ˜Ž¼‹®éœ€é™„的勘查许å¯è¯ã€å‚¨é‡è¯„å®¡æ–‡ä»¶ç‰ææ–™åŠçŸ¿åŒÞZº¤é€šå›¾ã€äº•íw«ç»“构图½{‰é™„图ã€?/p>
å››ã€å®žæ–½æ—¥æœ?/strong>
《通知》自2026òq?æœ?æ—¥è“v施行ã€?/p>
五ã€è§£è¯ÀLœºå…?/strong>
解读机关åQšæµ™æ±Ÿçœè‡ªç„¶èµ„æºåŽ?/p>
è§£è¯»äººï¼šæ¢æ´ªè¡?/p>
ç”?sh¨´)è¯åQ?571-88877532
‹¹™æ±Ÿçœè‡ªç„¶èµ„æºåŽ…
2026òq?æœ?æ—?/p>]]>


å„相兛_•ä½?
当å‰åQŒæˆ‘国çƒç”?sh¨´)行业æ£å¤„于ä¿éšœèƒ½æºå®‰å…¨ã€æå‡ç³»¾lŸæ•ˆçއã€å®žçŽ°æ·±åº¦å‡æŽ’çš„å…³é”®æ—¶æœŸã€?025òq?月,国家å‘展攚w©å§”ã€å›½å®¶èƒ½æºå±€è”åˆå‘布《关于推˜q›â€œäh工智èƒ?â€èƒ½æºé«˜è´¨é‡å‘展的实施æ„è§ã€‹ï¼ˆå›½èƒ½å‘科技ã€?025ã€?3åøP¼‰åQŒæ˜Ž¼‹®å°†â€œäh工智èƒ?ç«ç”µ(sh¨´)â€ä½œä¸ºé‡ç‚šw¢†åŸŸï¼Œå›´ç»•清æ´é™ç¢³ã€å®‰å…¨å¯é ã€é«˜æ•ˆè°ƒèŠ‚ã€æ™ºèƒ½è¿è¡Œçš„å‘展方å‘åQŒç³»¾lŸéƒ¨¾|²äº†åœ¨ç‡ƒæ–™ç®¡æŽ§ã€ç”Ÿäº§è¿è¡Œä¼˜åŒ–ã€è®¾å¤‡å…¨ç”Ÿå‘½å‘¨æœŸ½Ž¡ç†½{‰ä¸šåŠ¡åœºæ™¯çš„åˆ›æ–°è·¯å¾„ã€‚è¿™æ ‡å¿—ç€ä»¥å¤§æ•°æ®ã€äh工智能(AIåQ‰ã€ç‰©è”ç½‘ã€æ•°å—åªç”Ÿäؓ代表的数智化技术,已从行业探烦上å‡ä¸ºå›½å®¶æˆ˜ç•¥ï¼Œæ£ä»¥å‰æ‰€æœªæœ‰çš„æ·±åº¦å’Œòq¿åº¦é‡å¡‘能æºç”Ÿäñ”模å¼ã€?/p>
推动数智技术与çƒåŠ›å‘电(sh¨´)产业的深度èžåˆï¼Œæž„徿™ºæ…§åŒ–迾l´ä¸Ž½Ž¡ç†ä½“ç³»åQŒæ˜¯è¡Œä¸šæå‡èƒ½æ•ˆã€é™ä½ŽæŽ’放ã€åŸ¹è‚²æ–°è´¨ç”Ÿäº§åŠ›çš„æ ¸å¿ƒèµ\径,å¯ÒŽ(gu¨©)œåŠ¡å›½å®¶â€œåŒ¼„³â€ç›®æ ‡ä¸Žæ–°åž‹èƒ½æºä½“ç³»å»ø™®¾å…ähœ‰é‡å¤§çŽ°å®žæ„义ã€?/p>
为深入è¯å½»è½å®žå›½å®¶â€œäh工智èƒ?â€èƒ½æºæˆ˜ç•¥ï¼Œå‰çž»å¯ÒŽ(gu¨©)Ž¥â€œå五五â€èƒ½æºè§„划,紧扣行业“迾l´é™æœ¬ã€æ•ˆçއæå‡ã€å®‰å…¨å¼ºåŒ–â€ä¸‰å¤§æ ¸å¿ƒè¯‰æ±‚,ä¸å›½èŠ‚èƒ½å会çƒç”µ(sh¨´)产业专业委员会定äº?026òq?æœ?5日至27日在å±Þp¥¿çœé•¿æ²Õd¸‚丑֊ž â€?026½W¬å››å±ŠçƒåŠ›å‘甉|•°æ™ºåŒ–å‡çñ”与智慧迾l´æŠ€æœ¯äº¤‹¹ä¼šâ€ã€‚现ž®†æœ‰å…³äº‹å®œé€šçŸ¥å¦‚下åQ?/p>
一ã€ä¼šè®®ä¸»æ—?/p>
本次会议ž®†ä»¥ “智慧迾l´æŠ€æœ¯è½åœîC¸Žå…¨æµ½E‹å‡¾U§èµ\径â€?ä¸ÞZ¸»¾U¿ï¼Œè‡´åŠ›äºŽæå»?â€œå‰æ²¿æ”¿½{–è§£è¯ Z€”æ ¸å¿ƒæŠ€æœ¯èµ‹èƒ½â€”æ ‡æ†æ¡ˆä¾‹å®žæ“—äñ”业资æºå¯¹æŽ¥â€çš„全链æ¡äº¤‹¹åã^å°ã€‚会议将深入探讨如何推动AIå¤§æ¨¡åž‹ã€æ•°å—åªç”Ÿã€äº‘è¾¹ååŒç‰å‰æ²¿æŠ€æœ¯ä¸Žç”?sh¨´)厂˜q维场景深度èžåˆåQŒé‡ç‚¹ç ´è§£â€œæ•°æ®å¤å²›åŒ–ã€è¿¾l´æˆæœ¬é«˜ã€æ•…障预判难ã€ç³»¾lŸå‡¾U§æ…¢â€ç‰è¡Œä¸šç—›ç‚¹åQŒåˆ†äº«ä»Žâ€œå•ç‚ÒŽ(gu¨©)™ºèƒ½â€è¿ˆå‘“系¾lŸæ™ºèƒ½â€çš„转型¾l验ã€?/p>
äºŒã€æ´»åŠ¨ç»„¾l?/p>
指导å•ä½åQšä¸å›½èŠ‚èƒ½åä¼?/p>
ä¸ÕdŠžå•ä½åQšä¸å›½èŠ‚èƒ½å会çƒç”?sh¨´)äñ”业专业委员ä¼?/p>
承办å•ä½åQ𿦿±‰æ•¢ä¸ºç§‘技有é™å…¬å¸
拟邀å•ä½åQšå›½å®¶èƒ½æºæŠ•资集团有é™å…¬å¸ã€ä¸å›½åŽèƒ½é›†å›¢æœ‰é™å…¬å¸ã€ä¸å›½å¤§å”集团有é™å…¬å¸ã€ä¸å›½åŽç”?sh¨´)集团有é™å…¬å¸ã€å›½å®¶ç”µ(sh¨´)力投资集团有é™å…¬å¸ã€ä¸å›½é•¿æ±Ÿä¸‰å³¡é›†å›¢æœ‰é™å…¬å¸ã€å›½å®¶å¼€å‘投资集团有é™å…¬å¸ã€åŽæ¶¦ï¼ˆé›†å›¢åQ‰æœ‰é™å…¬å¸ã€ä¸å›½å¹¿æ ”R›†å›¢æœ‰é™å…¬å¸ã€ä¸å›½æ ¸å·¥ä¸šé›†å›¢æœ‰é™å…¬å¸ã€ä¸å›½èŠ‚èƒ½çŽ¯ä¿é›†å›¢æœ‰é™å…¬å¸ã€ä¸å›½ä¸ç…¤èƒ½æºé›†å›¢æœ‰é™å…¬å¸åŠåœ°æ–¹èƒ½æºé›†å›¢ã€æ™‹èƒ½æŽ§è‚¡é›†å›¢ã€å±±è¥¿å›½é™…能æºé›†å›¢ç‰
拟邀媒体åQšä¸å›½èƒ½æºä¼ 媒ã€ä¸å›½ç”µ(sh¨´)力报ã€ä¸å›½èƒ½æºæŠ¥ã€å±±è¥¿æ–°é—Ƚ‘½{?/p>
ä¸‰ã€æ—¶é—´åŠåœ°ç‚¹
æ—‰™—´åQ?026òq?æœ?5日至27日(3æœ?5日报刎ͼ‰
地点åQšå±±è¥¿çœé•¿æ²»å¸?/p>
å››ã€æ ¸å¿ƒè®®½E‹åŠä¸»è¦å†…容
技术交‹¹ï¼šåˆ†äínçƒç”µ(sh¨´)æ•°æ™ºåŒ–å’Œä½Žç¢³åŒ–æŠ€æœ¯ã€æˆåŠŸæ¡ˆä¾‹ä¸Žè§£å†³æ–ÒŽ(gu¨©)¡ˆåQ›éœ€æ±‚对接:针对çƒç”µ(sh¨´)ä¼ä¸šçš„具体痛点,促进与技术供应商的精准对接;产业ååŒåQšæŽ¨åŠ¨æœ¬åœ°èƒ½æºä¼ä¸šä¸Ž¿U‘ç ”é™¢æ‰€ã€è£…å¤‡åˆ¶é€ ä¼ä¸šçš„ååŒåˆ›æ–°åQŒåŠ©åŠ›åŒºåŸŸèƒ½æºç»“构优化和产业å‡çñ”ã€?/p>
会议主è¦è®®ç¨‹åŒ…括ä¸é™äºŽï¼š
åQˆä¸€åQ‰æ”¿½{–引领与战略转型
1.国家“äh工智èƒ?â€èƒ½æºæˆ˜ç•¥æ·±åº¦è§£è¯ÖM¸Žâ€œå五五â€çƒç”?sh¨´)行业å‘展展望ã€?/p>
2.æ–°åž‹ç”?sh¨´)力¾pÈ»Ÿä¸‹ï¼Œç«ç”µ(sh¨´)/çƒç”µ(sh¨´)的絋z»è°ƒèŠ‚èƒ½åŠ›ä¸Žæ™ºæ…§åŒ–è{åž‹äh(hu¨¢n)倹{€?/p>
3.èƒ½æºæ•°æ®è¦ç´ 化治ç†ä¸Žå®‰å…¨ä½“系构å¾å®žè·µã€?/p>
4.å±Þp¥¿çœèƒ½æºé©å‘½ç»¼åˆæ”¹é©è¯•ç‚ÒŽ(gu¨©)”¿½{–与™å¹ç›®æœºé‡æŽ¢è®¨ã€?/p>
åQˆäºŒåQ‰æ™ºèƒ½å‘ç”?sh¨´)与智慧˜qç»´æ ¸å¿ƒæŠ€æœ?/p>
1.AI与智能控åˆÓž¼Œ AIåœ¨é”…ç‚‰ç‡ƒçƒ§ä¼˜åŒ–ã€æ™ºèƒ½ç›‘ç›˜ã€æ±½è½®æœºé˜€ç‚¹å¯»ä¼˜ä¸çš„应用案例与效益分æžã€?/p>
2.æ•°å—åªç”Ÿä¸Žæ™ºèƒ½è¿¾lß_¼Œç”?sh¨´)厂全生命周期数å—åªç”Ÿä½“¾pÕd¾è®¾ï¼Œè®‘Ö¤‡é¢„测性维护与å¥åº·½Ž¡ç†ã€?/p>
3.智慧燃料½Ž¡ç†ã€æ™ºèƒ½è£…å¤‡ä¸Žå·¡æ£€ã€æ™ºæ…§å®‰å…¨ä¿æŠ¤ç®¡ç†ç‰ã€?/p>
4.能效å¯ÒŽ(gu¨©) ‡ä¸ŽèŠ‚èƒ½é™¼„»I¼ŒåŸÞZºŽå¤§æ•°æ®çš„能耗在¾U¿ç›‘‹¹‹ã€åˆ†æžä¸Žä¼˜åŒ–åQŒç¢³æŽ’放在线½Ž¡ç†ã€?/p>
5.智慧供çƒå»¶äŽ×åQŒåŸºäºŽæ°”象预‹¹‹ä¸Žç”¨æˆ·éœ€æ±‚的智慧供çƒè°ƒåº¦ä¸Žç®¡¾|‘优化技术ã€?/p>
åQˆä¸‰åQ‰çƒç”?sh¨´)ä¼ä¸šä½Ž¼„Œ™Š‚èƒ½æŠ€æœ¯æ”¹é€ ä¸Ž¾l¼åˆå‡çñ”
1.çƒç”µ(sh¨´)ä¼ä¸šä¸ÀLœºå·¥è‰º‹¹ç¨‹çš„èŠ‚èƒ½æŠ€æœ¯æ”¹é€ å’ŒèŠ‚èƒ½˜qç»´ã€?/p>
2.çƒç”µ(sh¨´)厂辅助设备çœç…¤å™¨ã€æ°´æ³üc€é˜€é—¨ç‰çš„èŠ‚èƒ½æŠ€æœ¯æ”¹é€ å’ŒèŠ‚èƒ½˜qç»´ã€?/p>
3.çƒç”µ(sh¨´)厂余çƒä½™åŽ‹åˆ©ç”¨åŠçƒç”µ(sh¨´)è”äñ”机组节能攚w€ 技术ã€?/p>
4.çƒç”µ(sh¨´)厂é…煤掺烧ã€ç”Ÿç‰©è´¨æŽºçƒ§ã€ç»¿æ°¨æŽºçƒ§ã€CCUS½{‰ä½Ž¼„›_Œ–技术ã€?/p>
5. 燃煤å‘电(sh¨´)厂脱¼‹«ã€è„±¼‹åŠé™¤å°˜½{‰è¶…净排放技术ã€?/p>
6.åŸÞZºŽçƒç”µ(sh¨´)¾pÈ»Ÿçš„(˜q‘)零碳工业å›åŒºåŠçƒç”?sh¨´)厂循环¾l济ã€?/p>
åQˆå››åQ‰ä¸“™åÒŽ(gu¨©)´»åŠ¨ï¼šç”Ÿæ€ååŒä¸Žå®žåœ°‹zžå¯Ÿ
1.åˆ›æ–°æˆæžœå±•示åQšçƒç”?sh¨´)和供çƒé¢†åŸŸä¸»è¾…æœø™Š‚èƒ½å‡æŽ’æŠ€æœ¯ä¸Žè£…å¤‡åQ›æ™ºæ…§ç”µ(sh¨´)厂一体化½Ž¡æŽ§òq›_°ã€äº‘è¾¹ååŒç³»¾lŸã€å…ˆ˜q›æ™ºèƒ½è£…å¤‡ç‰æœ€æ–°è§£å†Ïx–¹æ¡ˆã€?/p>
2.供需å¯ÒŽ(gu¨©)Ž¥åQ?针对ç”?sh¨´)厂具体痛点åQŒç»„¾l‡ä¸ŽæŠ€æœ¯ä¾›åº”商的精准é—门洽谈与战略½{„¡º¦ã€?/p>
3.™å¹ç›®è€ƒå¯ŸåQ?拟实地å‚è§‚é•¿æ²ÀLˆ–周边地区å…ähœ‰ä»£è¡¨æ€§çš„æ™ºæ…§ç”?sh¨´)厂或数å—化攚w€ 项目,å¦ä¹ (f¨¤n)本土实践¾_‘ÖŽã€?/p>
五ã€å‚会ähå‘?/p>
行业ä¸È®¡éƒ¨é—¨åŠé¢†å¯û|¼›è¡Œä¸šä¸“å®¶åQ›å‘ç”?sh¨´)集团ã€ç«ç”?sh¨´)ä¼ä¸šã€çƒç”?sh¨´)ä¼ä¸šã€ä¾›çƒä¼ä¸šï¼›çƒç”µ(sh¨´)ä¼ä¸šæ•°æ™ºåŒ–é¢†åŸŸçš„ç ”ç©¶/å¼€å?设计/廸™®¾å•ä½/æœåŠ¡å•?˜qè¥å•†ç‰åQ›ä¸»è¾…机产销å•ä½åQ›çƒç”?sh¨´)ä¼ä¸šèŠ‚è?攚w€?环ä¿/工程½{‰ï¼›æ•™ç§‘ç ”é™¢æ‰€;½C¾ä¼š¾l„织åQ›å›½é™…机构;投èžèµ?财税/法务½{‰è¡Œä¸šæœåŠ¡æœºæž„ï¼›æ–°é—»åª’ä½“½{‰ã€?/p>
å…ã€æŠ¥å与å‚会
åQˆä¸€åQ‰å‚会会务费
会员å•ä½1200å…?人,éžä¼šå‘˜å•ä½?800å…?äº?å«ä¼šè®®å‚会费ã€èµ„料费ã€ä¼šè®®æœŸé—´çš„åˆé¤åŠæ™š˜¡?ã€?/p>
å‚会人员交通åŠä½å®¿è´¹ç”¨è‡ªç†ã€?/p>
åQˆäºŒåQ‰ä¼˜æƒ æ¡ä»?/p>
çƒç”µ(sh¨´)ä¼ä¸šã€ä¾›çƒä¼ä¸šï¼Œå§”员会特邀嘉宾åŠä»£è¡¨å…è´¹å‚会ã€?/p>
七ã€ä¼šåŠ¡ç»„è”络
马欣åQ?3683611761åQˆå¾®ä¿¡åŒåøP¼‰
马硕åQ?8519760499åQˆå¾®ä¿¡åŒåøP¼‰
åŸç£ŠåQ?5711434123åQˆå¾®ä¿¡åŒåøP¼‰
邵阳åQ?8610336454åQˆå¾®ä¿¡åŒåøP¼‰
‹¹·é£žåQ?5624962349åQˆå¾®ä¿¡åŒåøP¼‰
安çªåQ?3020084636åQˆå¾®ä¿¡åŒåøP¼‰
附äšgåQšå‚会回执表

通知原文åQ?/span>
会议通知åQ?026½W¬å››å±ŠçƒåŠ›å‘甉|•°å—化å‡çñ”与智慧迾l´æŠ€æœ¯äº¤‹¹ä¼š.pdf
通知附äšgåQ?/span>
附äšg一.å‚会回执.docx

é¢å¯¹æ–½å·¥ä»ÕdŠ¡¾Jé‡ã€äº¤å‰ä½œä¸šå¯†é›†ã€å·¥æœŸèŠ‚ç‚¹ç´§å¼ ç‰å¤šé‡æŒ‘战åQŒå‚建团队始¾lˆç§‰æŒ?“安全第一ã€è´¨é‡äؓ上â€?çš„æ ¸å¿ƒæ–¹é’ˆï¼Œä¸¥æ ¼éµåó@è®¾è®¡è§„èŒƒä¸Žæ–½å·¥æ ‡å‡†ï¼Œž®†ç²¾¾l†åŒ–½Ž¡ç†è´¯ç©¿åœ°åŸºå¤„ç†ã€é’¢½{‹ç»‘æ‰Žã€æØœå‡åœŸ‹¹‡ç‘ã€é¢„埋äšg定佽{‰æ–½å·¥å…¨‹¹ç¨‹ã€‚æŠ€æœ¯å›¢é˜Ÿä¾æ‰˜é«˜¾_‘Öº¦ç›‘测讑֤‡å¼€å±•实时跟ítªç ”判,å¯ÒŽ(gu¨©)¯ä¸€é“å·¥åºè¿›è¡Œä¸¥æ ¼æŠŠå…»I¼Œ¾_‘Ö‡†æŠŠæŽ§æ–½å·¥è¯¯å·®åQŒç¡®ä¿å·¥½E‹è´¨é‡ä¸Žå®‰å…¨é£Žé™©åŒé‡å¯æŽ§åQŒä»¥åŒ 心½{‘ç‰¢å·¥ç¨‹å»ø™®¾ “生命线â€ã€?/p>]]>
12æœ?6日从国家能æºé›†å›¢èŽäh‚‰åQŒæˆ‘国首个百万åƒç“¦çñ”‹¹·ä¸Šå…‰ä¼™å¹ç›®â€”—山东东è¥åž¦åˆ?00万åƒç“¦æ“v上光ä¼é¡¹ç›®å…¨å®šw‡òq¶ç½‘å‘电(sh¨´)。这是目å‰å…¨çƒæœ€å¤§çš„开攑ּ‹¹·ä¸Šå…‰ä¼™å¹ç›®ã€?/p>

在山东东è¥åž¦åˆ©åŒº100万åƒç“¦æ“v上光ä¼é¡¹ç›®çŽ°åœºï¼Œæ¯ä¸ª‹¹·ä¸Šå…‰ä¼òq›_°é•?0¾cŸë€å®½35¾c»I¼Œç›¸å½“äº?ä¸ªæ ‡å‡†ç¯®çƒåœºçš„大ž®ã€‚而僘q™æ ·å·¨å¤§çš„å…‰ä¼åã^åŽÍ¼Œåœ¨æ•´ä¸ªé¡¹ç›®çŽ°åœºæœ‰2934å—ã€?/p>

å›½åŽæŠ•èµ„å±×ƒ¸œåž¦åˆ©100万åƒç“¦æ“v上光ä¼é¡¹ç›®æ˜¯æˆ‘国最大开放æ“v域æ“v上光ä¼é¡¹ç›®ï¼Œ™å¹ç›®ç”¨æ“vé¢ç§¯¾U?223公顷åQŒé¦–‹Æ¡åº”ç”?6åƒä¼‹¹ïL(f¨¥ng)¼†+陆缆大容é‡ã€é•¿è·ç¦»è¾“电(sh¨´)¾U¿èµ\åQŒä¼ è¾“å®¹é‡æ›´å¤§ã€æˆæœ¬æ›´ä½Žï¼Œä¸ºæˆ‘国乃至世界æ“v上光ä¼äñ”业规模化å‘展起到了引领和½Cø™Œƒä½œç”¨ã€?/p>

国家能æºé›†å›¢å›½åŽæŠ•èµ„å±×ƒ¸œåž¦åˆ©™å¹ç›®å‰¯ç»ç†å¼ 波表½Cºï¼Œ™å¹ç›®åœ¨å…¨å›½åˆ›æ–°åº”用大型æ“vä¸Šé’¢æ¡æž¶òq›_°å¼å›ºå®šæ¡©åŸºæ–½å·¥æŠ€æœ¯ï¼Œé‡‡ç”¨â€œå››æ¡©åŸº¼‹€+å…‰ä¼òq›_°â€ä¼˜åŒ–结构,òq›_°å€¾è§’ä¸ºç²¾å‡†è°ƒæ ¡çš„15度,ä¸ä»…能抵æŠ?1¾U§å¼ºé£Žå’Œå†¬å£å†°æƒ…åQŒè¿˜èƒ½èŠ‚¾U¦é¡¹ç›®ç”¨é’¢é‡‘?0%åQŒäØ“åŒç±»™å¹ç›®å¼€å‘å¾è®¾æä¾›ç»éªŒå€Ÿé‰´ã€?/p>

æ®äº†è§£ï¼Œ™å¹ç›®å…¨å®¹é‡å¾æˆæŠ•产åŽåQŒé¢„计年å‘电(sh¨´)é‡å¯è¾?7.8亿åƒç“¦æ—¶åQŒå¯æ»¡èƒö™å¹ç›®æ‰€åœ¨åœ°åž¦åˆ©åŒºå…¨½C¾ä¼š60%的用ç”?sh¨´)需求,ä¸ÞZ¿éšœåœ°æ–¹èƒ½æºä¾›åº”ã€æŽ¨åŠ¨ç»¿è‰²ä½Ž¼„Œ™{åž‹æä¾›äº†æœ‰åŠ›æ”¯æ’‘ã€?/p>]]>